文章-杭州桐庐县2022公办幼儿园招生办法!网络报名5月23日!最晚落户5月22日!
杭州桐庐县2022公办幼儿园招生办法!网络报名5月23日!最晚落户5月22日!
41重磅!
杭州桐庐县城区权威公布
2022年公办幼儿园招生办法!
👇
🌟入园君提醒:2022杭州入园已经启动,家长扫码回复“2022”,获取2022在杭州幼儿园各区已公布的新生招生政策详情,获取各区报名时间、报名入口、报名材料等!
👇
下面一起来看看政策原文👇
2022年桐庐县城区公办幼儿园招生
为进一步规范县城区公办幼儿园招生工作,优化招生秩序,现结合实际,特制定2022年桐庐县城区公办幼儿园招生办法。
招生单位
城区8所公办幼儿园18个园区(详见下图)。
2018年9月1日至2019年8月31日期间出生的适龄健康儿童。
招生范围
县教育局根据幼儿园招生规模,遵循相对就近入园原则,按各幼儿园教育服务区划定招生范围。
【↑↑扫描二维码下载附件1】
报名类别
A类生源:适龄儿童户籍与适龄儿童本人或其父(母)或法定监护人住宅房产均在该教育服务区内的;
B类生源:适龄儿童户籍在教育服务区内,但适龄儿童本人或其父(母)或法定监护人住宅房产不在该教育服务区内的;
C类生源:适龄儿童户籍不在教育服务区内,但适龄儿童本人或其父(母)或法定监护人住宅房产在该教育服务区内的;
D类生源:适龄儿童户籍和适龄儿童本人或其父(母)或法定监护人住宅房产均不在教育服务区内,但实际居住在该教育服务区,其父(母)至少有一方在城区工作或经商,并由用人单位缴纳企事业职工养老保险且2022年1月至今未间断的。
各幼儿园报名对象的类别详见上图。
报名流程
1.网络报名。符合入园条件的适龄儿童家长登录浙江政务服务网(指定网站:http://www.zjzwfw.gov.cn),实名注册登录后,搜索“幼儿园儿童入园”关键词,点击“幼儿园儿童入园(幼儿园招生)”条目下的“在线办理”,将位置定位到“桐庐县”,进行相关信息登记。家长也可通过手机下载浙里办APP,实名注册登录完成信息采集。具体办法是:登录个人用户后,搜索“幼儿园儿童入园”关键词,点击“幼儿园儿童入园(幼儿园招生)”条目下的“在线办理”,将位置定位到“桐庐县”,进行相关信息登记。注册的账号及密码请家长妥善保存,以便再次登录。
网络报名时间为2022年5月23日—5月27日。
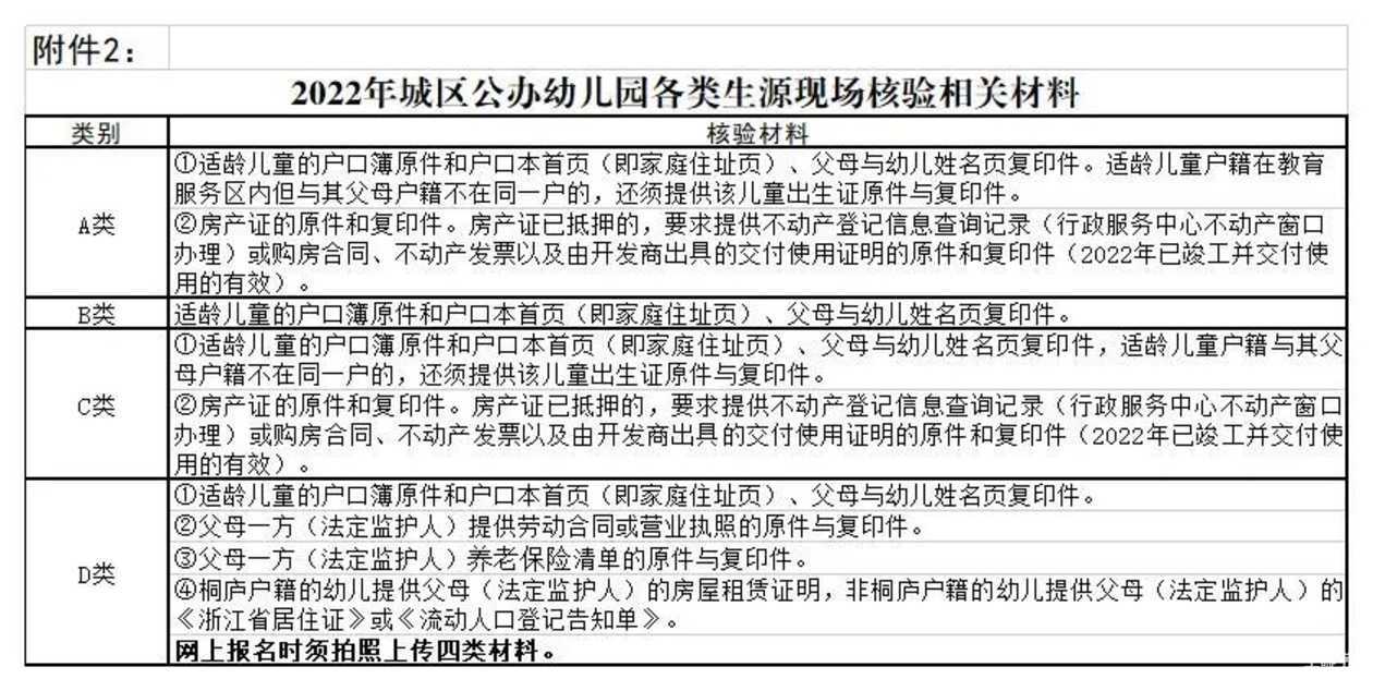
2.现场核验。网上报名成功后,经线上审核,报名材料不符合的需进行现场核验,接到核验通知的家长持相关材料到幼儿园(园区)进行现场核验(现场核验材料详见下图),未接到核验通知的不需要进行现场核验。
核验时间:2022年6月11日、12日上午8∶30—11∶30,下午13∶30—16∶30,逾期不再受理。
【↑↑扫描二维码下载附件2】
3.补充登记。各类生源须在规定时间内进行网上报名,错过网上登记时间的可以进行现场补登,地点为符合生源条件所属的幼儿园(与现场核验地点相同)。公办幼儿园现场补登时间为2022年6月11日、12日上午8∶30—11∶30,下午13∶30—16∶30,逾期不再受理。
公办幼儿园报名未录取的,可到民办幼儿园进行现场补报,报名地点为各民办幼儿园(详见“其他说明”末图)。
录取办法
1.分批录取、统筹调剂。按生源类别A类、B类、C类、D类先后顺序排序确定录取对象。符合A类、B类招生条件的适龄儿童若超出该幼儿园的招生计划数,未被录取的由县教育局视情况调剂补缺录取(多园区的幼儿园一般先进行园区内部分流,若仍未被录取的由县教育局视情况调剂补缺录取)。
A类、B类生源录取结束后,C类、D类生源视学位余额实行补缺录取。
2.同类生源排序原则。同类生源按报名条件达成先后进行排序。A类生源按房户一致达成时间的先后排序;B类生源按适龄儿童户籍迁入时间先后排序;C类生源按适龄儿童本人或其父(母)或法定监护人房产登记时间先后排序;D类生源按适龄儿童父母(或法定监护人)在桐实际缴纳企事业职工养老保险时间的长短排序。
3.录取结果告知。2022年6月20日-21日,幼儿园分批公布录取名单,并通过电话、短信、网上公告或现场公布名单等方式告知家长。未录取的不另行通知。
其他说明
1.本文件所称的城区是指本办法中8所公办幼儿园18个园区的教育服务区覆盖的相关区域。
2.本招生办法所称住宅房产是指适龄儿童本人或其父(母)或法定监护人拥有独立产权且已实际交付使用的住宅房产。相关房产证明登记的时间截止到2022年5月22日。
3.适龄儿童户籍以2022年5月22日的户籍所在地为准。
4.受2021年教育服务区调整影响,导致多孩家庭中的小孩与大孩不能在同一所公办幼儿园入园给家长接送带来困难的,家长先按现行教育服务区进行网上报名,并在网上报名期间向大孩已就读的幼儿园提出书面调剂申请(申请表请扫描二维码获取),视学位余缺情况调剂,若无法调剂按现行教育服务区入园。
2023年,城区教育服务区调整已满两年,招生时不再进行二孩调剂。
【↑↑扫描二维码下载附件3】
5.享受企业四项待遇人才子女,可安排公办幼儿园就读,家长持相关凭证(杭州市企业享受四项待遇人才认定书;幼儿及其父母的身份证明;居住凭证)到县经信局213室报名,报名时间为2022年5月9日-5月20日,联系电话:0571-64212660。
6.公安烈士、公安英模和因公牺牲、一级至四级因公伤残公安民警适龄子女,要求在县城区公办幼儿园入读的,监护人带上相关证明材料和户口本原件到县教育局108室报名,办理时间为2022年5月23-27日。
7.现役军人适龄子女就学按军政〔2021〕247号文件执行。烈士、因公牺牲的军人子女可以根据法定监护人意愿安排入相应幼儿园,监护人带上相关证明材料和户口本原件到县教育局108室报名,办理时间为2022年5月23-27日。
8.高层次人才子女就学按《关于2022学年F类及以上高层次人才子女入(转)学需求申报的通知》规定在“桐庐县高层次人才服务管理”系统提交申请。援鄂医务人员子女要求在县城区公办幼儿园入读的,家长带上相关证明材料和户口本原件到县教育局108室报名,办理时间为2022年5月23—27日。
9.经县委人才办认定的文艺人才子女,根据《关于实施文艺人才认定及培育的若干意见》实施。2022年5月23—27日期间家长携相关凭证到县委人才办109室报名,联系电话58569737。
10.因幼儿园学位已满或家长不接受调剂最终无法录取的适龄儿童,可到民办幼儿园报名,录取情况视民办园可提供学位数而定(城区民办幼儿园招生联系方式详见下图)。
【↑↑扫描二维码下载附件4】
本招生办法只适用于2022年秋季招生。办法的解释权归县教育局,本办法规定以外的特殊情况由县教育局负责处理。
招生咨询电话64218876,64218517。
来源:桐庐教育发布
🔥入园君提醒:有插班需求的家长注意啦!扫码关注【杭州入园】公众号,回复“插班”,获取杭州转园插班详细攻略参考~
查看更多

声明:本文由上哪学团队(微信公众号ID: shangnaxue)原创整理制作,转载请注明来源和出处,否则追究法律责任。







