上海市崇明区向阳幼儿园
上海市崇明区虹宝幼儿园
上海市崇明区堡镇幼儿园
崇明县堡镇堡兴路37号
学校概况
堡镇幼儿园创建于1978年。建园以来,办园规模不断扩大,目前占地面积1610平方米,建筑面积1310平方米。各种设施完备,园内绿化、草坪、塑胶场地在绿树、鲜花的映衬下,赏心悦目,优美宜人。

招生简章
统一部署、规范程序、因地制宜
2016年9月1日—2017年8月31日出生年满3周岁的身体健康(无慢性传染病),智力正常,可以正常参加集体活动的幼儿。
1.具有本区域范围户籍的适龄儿童(户籍变动截止时间为2020年4月23日);
2.在区域内持有房屋产权证的上海市户籍适龄幼儿,购房截止时间为2020年4月23日,以注有父母或子女姓名的房产证为准。
3.如有空余学额,本市户籍的适龄儿童(人户分离)、本区域非沪籍适龄儿童(外地户籍)依次解决。
本区适龄幼儿入园工作主要分为信息登记、报名验证和录取通知三个阶段。 1.无上网条件的家长可去社区东方苑进行信息登记(堡镇社区东方苑:堡镇正大街122号,59421099,营业时间:8:30-16:00;午休时间:11:15-12:15)。 2.确有困难无法自行网上登记的,适龄幼儿监护人可电话预约就近幼儿园登记点,持相关证件在约定的时间内在登记点登记。 1.网上报名 2.现场验证 现场审核所需材料要求: 现场审核地址:堡镇堡兴路37号,堡镇幼儿园总部。 温馨提示 1、请您尽量绿色出行。 2、请您佩戴口罩入园,配合完成出示随申码、测温、洗手等流程。 3、按预约时间入园递交资料,每户仅一位家长、可携带幼儿随同参与。 幼儿园公众号:堡幼时光 电话咨询热线: 59417511 59418268 时间:6月16日——8月15日 幼儿园录取通知将分批通过电话联系下发。 托班:2017年9月1日至2018年8月31日出生 托班2个 电话报名预约登记 报名电话: 59417511 59418268
3.特殊情况幼儿可在报名验证阶段到区托育服务指导中心(城桥镇西门北村32号)进行信息补登记。
上海市崇明区堡镇幼儿园
园所简介
崇明区堡镇幼儿园是上海市一级幼儿园。它创建于1979年7月,幼儿园共有堡兴路、通富路两个园区,全园共计11个班,共270名幼儿一起生活游戏。
堡镇幼儿园始终坚持“以人为本,艺术见长,和谐发展”的办园理念,为幼儿健康快乐成长创设良好的环境,目前拥有音乐室、美工室、建构室、哈哈乐园等专用活动室,并开辟了种植、沙水、户外运动场地等区域,各类资源利用充分,环境功能凸显。堡镇幼儿园将开放、整合、多元的课程理念渗透在幼儿一日活动中,并以艺术教育为办园特色,实施艺术特色课程,通过“在艺术中感受乐趣、在艺术中自主探索、在艺术中体验成长”,努力培育健康活泼有礼貌,文明乐群会交往,勇敢自信喜探究,喜爱艺术乐表现的堡幼孩子。
堡镇幼儿园拥有一支高素质、有朝气、有责任心的师资队伍,均持双证上岗,教师在各类市、区级活动中屡获佳绩。堡镇幼儿园是全国示范幼儿音乐艺术教育基地、上海市家庭教育指导实验基地、上海市见习教师规范化培训基地、上海市家庭教育示范校,上海市近视防控示范校、上海市健康促进学校,先后获得区文明校园、绿色学校、“生态·乡土”课程项目学校等称号。
中大班部:堡兴路37号
托小班部:通富路100号
办园理念
以人为本、艺术见长、和谐发展
专用活动室
办园目标
管理科学民主 校园优美和谐
师资整齐精良 艺术特色鲜明
生 活
运 动
幼儿培养目标
通过幼儿园共同性课程与特色活动相融合的课程实施,促进幼儿情感,态度、认知、能力等各方面发展,把我园幼儿培养成为“健康活泼有礼貌、文明乐群会交往、勇敢自信喜探究、喜爱艺术乐表现”的和谐发展的儿童。
学 习
游 戏
基础课程
生活:帮助幼儿形成初步的自理能力和良好的生活习惯,使幼儿在共同的生活中能够愉快、安全、健康地成长。
运动:提高幼儿身体素质、心理素质和适应环境的能力,为幼儿终身具有健康的身体奠定基础。
学习:旨在激发幼儿主动探索,使幼儿在认知、态度和能力等方面发生变化,为幼儿后续学习打基础。
游戏:满足幼儿自主自发活动的需要,发展幼儿想象力,创造力和交往合作能力,促进幼儿情感、个性健康发展。
各 类 活 动
小班招生
招生对象
各幼儿园招收2017年9月1日至2018年8月31日期间出生的身体健康、智力正常、可正常参加集体活动的本区户籍幼儿。
招生范围
招生区域(村、居委):堡渔村、桃源村、堡兴村、光明社区居委、新港社区居委、玉屏社区居委;堡港村101号-799号、1501号-1699号;堡港村三育201号-399号、1401号-1599号。
招生办法
本区适龄幼儿入园工作主要分为信息登记、报名验证和录取通知三个阶段。
!
阶段一:信息登记
(1)凡是2017年9月1日—2018年8月31日出生,拟报名本区幼儿园小班的适龄幼儿,其监护人须在2021年4月23日至4月30日期间,登录“上海市适龄幼儿入园信息登记系统”(网址:https://shrydj.edu.sh.cn),以下简称“市登记系统”,也可以通过“一网通办”进入,进行统一的信息登记。
(2)适龄幼儿监护人通过登记系统成功登记幼儿入园信息后,获取的《上海市适龄幼儿入园信息登记表》(以下简称“登记表”)和登记编号将作为幼儿进行入园报名验证的凭证。
(3)适龄幼儿监护人对本市实有人口信息库提供的与监护人和幼儿相关的姓名、证件号码、居住等信息进行录入或确认。
● 说明 ●
2.确有困难无法自行网上登记的,适龄幼儿监护人可电话预约就近幼儿园登记点,持相关证件在约定的时间内在登记点登记。
!
阶段二:报名验证
1.网上报名
时间:5月8日-5月15日
适龄幼儿监护人凭“信息登记账号和密码”,通过“市登记系统”中的报名链接,直接登录“上海市崇明区幼儿入园报名系统”进行入园报名。报名成功后打印《上海市崇明区适龄幼儿入园报名表》(以下简称《报名表》)。
2.现场验证
时间:5月8日-6月15日
幼儿园组织开展入园报名信息的网上预审工作,预约现场验证时间。适龄幼儿监护人需携适龄幼儿,持《报名表》和相关证明材料,在各幼儿园规定的时间内前往对口幼儿园现场验证。
现场审核所需材料要求:
1.本区户籍适龄幼儿须提供户籍证明原件、复印件(截止日为2021年4月23日);预防接种证和《崇明区0-3岁科学育儿指导手册》。
2.本市户籍产权和户籍不一致的适龄幼儿如需要在产权地就读幼儿园的,须提供户籍证明、产权证、《本市户籍人户分离人员居住登记(回执)》(以上三项均需原件、复印件,截止日为2021年4月23日)和预防接种证。
3、非本市户籍适龄儿童需提供:
①父母一方有效的《上海市居住证》、分值证明及一年内缴社保满六个月的证明原件、复印件(2020年7月1日至2021年6月30日,不含补缴)或父母一方有效的《上海市居住证》和《就业失业登记证》原件、复印件;
②适龄幼儿本人有效的《上海市居住证》或《居住登记凭证》原件、复印件;
③父母及适龄幼儿本人的户籍证明原件、复印件;
④预防接种证。
现场审核地址:堡镇堡兴路37号,堡镇幼儿园总部。
● 温馨提示 ●
1、请您尽量绿色出行。
2、请您佩戴口罩入园,配合完成出示随申码、测温、洗手等流程。
3、按预约时间入园递交资料,每户仅一位家长、可携带幼儿随同参与。
电话咨询热线:
59417511 59418268
!
阶段三:录取通知
2021年8月15日前,幼儿园根据报名情况完成幼儿录取工作,发放录取通知。
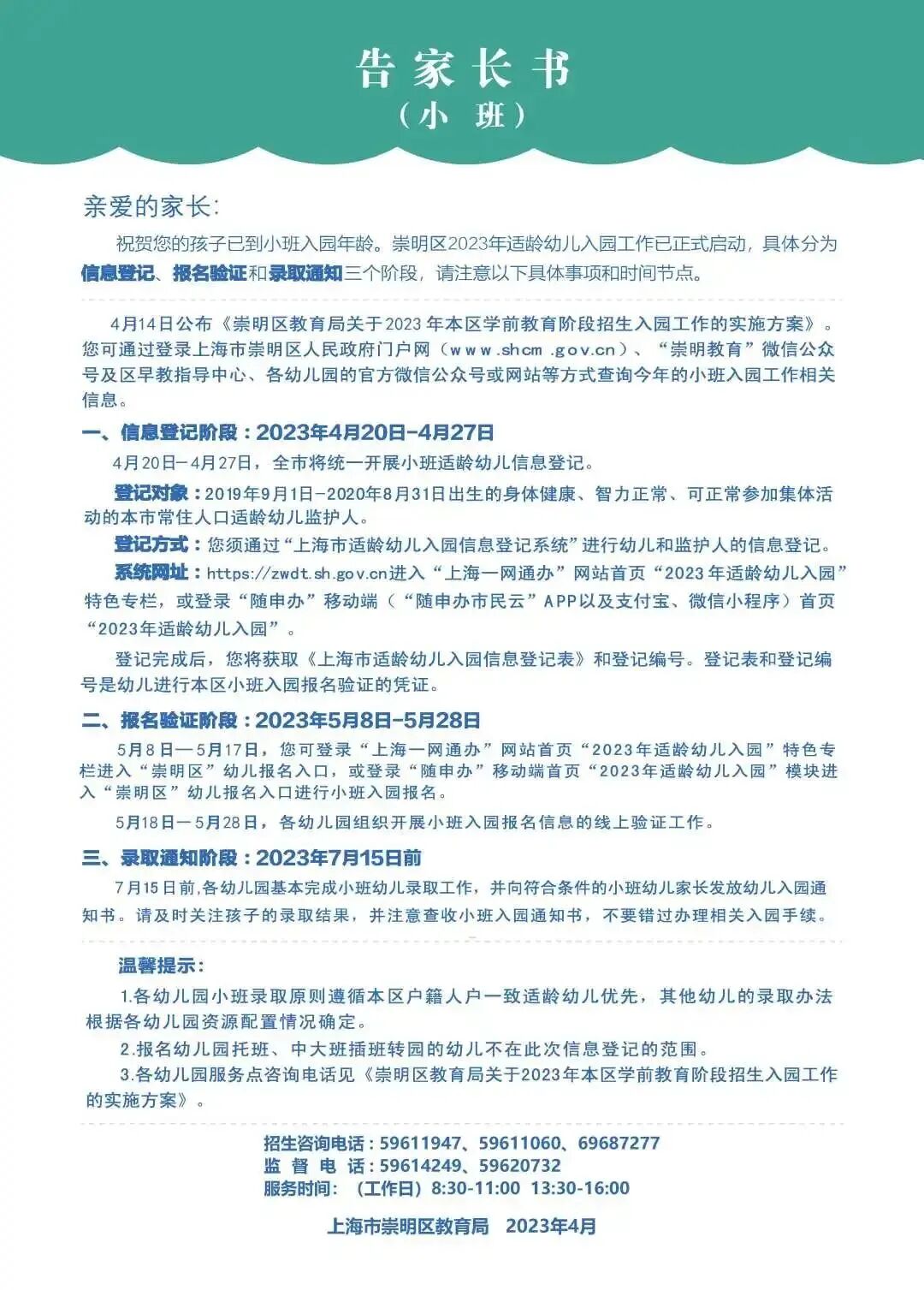
家有小班适龄幼儿家长们注意啦!2022年崇明区学前教育阶段招生入园工作的实施方案公布啦!
6月9日-6月16日,家长们可登录“上海一网通办”网站或“随申办”移动端,进行小班信息登记。
6月24日-7月7日,家长们可登录“上海一网通办”网站或“随申办”移动端,进入“崇明区”幼儿报名入口进行小班报名。
一定要先信息登记,后报名哦!
小班入园工作分为三个阶段
根据疫情防控情况,今年崇明区小班入园工作主要通过网上进行,分为信息登记、报名验证和录取通知三个阶段。
一、信息登记阶段:6月9日-6月16日
2018年9月1日-2019年8月31日期间出生的身体健康、智力正常、可正常参加集体活动的本市常住人口适龄幼儿监护人通过上海市适龄幼儿入园信息登记系统(登录“上海一网通办”网站首页“2022年适龄幼儿入园”特色专栏,网址:https://zwdt.sh.gov.cn,或登录“随申办”移动端首页“2022年适龄幼儿入园”)进行信息登记。
二、报名验证阶段:6月24日开始
报名阶段:6月24日-7月7日,本区小班适龄幼儿监护人通过登录“上海一网通办”网站首页“2022年适龄幼儿入园”特色专栏进入“崇明区”幼儿报名入口,或登录“随申办”移动端首页“2022年适龄幼儿入园”模块进入“崇明区”幼儿报名入口进行线上报名。
验证阶段:7月8日-7月22日,各幼儿园组织开展入园报名信息的线上验证工作。
三、录取通知阶段:8月15日前
各幼儿园根据报名情况原则上完成幼儿录取工作,发放录取通知书。

温馨提示
1.家长可直接调用“上海一网通办”网站或“随申办”移动端中的电子证照,或上传符合要求的电子证照照片,在线完成报名。
2.确有困难无法自行完成信息登记或报名的,适龄幼儿监护人可电话预约就近幼儿园服务点,根据疫情防控要求持相关证件在约定的时间内在服务点操作。
3.报名幼儿园托班、中大班插班转园的幼儿监护人不作为此次统一信息登记的对象
上海市崇明区堡镇幼儿园-
2023
入园招生简章
♬ 欢迎新朋友加入 ♬



2023年崇明区堡镇幼儿园 招生啦! 家有小托班适龄幼儿家长们 看过来!
园所简介




上海市崇明区堡镇幼儿园创建于1979年7月,迄今已有四十多年历史,是上海市一级幼儿园,已连续十多年荣获崇明区教育局教育教学和年度考核优秀奖。堡镇幼儿园是全国示范幼儿音乐艺术教育基地、上海市家庭教育指导实验基地、上海市见习教师规范化培训基地、上海市家庭教育示范校,上海市近视防控示范校、上海市健康促进学校,先后获得区文明校园、绿色学校、“生态·乡土”课程项目学校等称号。 堡镇幼儿园原有堡兴路、通富路两个园区,在崇明区政府和教育局的关心支持下,堡镇幼儿园将于2023年9月整体搬迁至堡镇25地块。幼儿园新建项目位于崇明区堡镇镇东城镇单元CMS12-0003(25号地块),总占地面积约8000平方米。新园区户外草木茂盛、大型运动器械齐全,宽敞的大厅、走廊,各类专用活动室齐全,环境功能凸显。 堡镇幼儿园倡导“艺启童心 向美而行”的办园理念,积极践行“以幼儿发展优先”的课程理念,以艺术教育为办园特色,实施艺术特色课程,通过“在艺术中感受乐趣、在艺术中自主探索、在艺术中体验成长”,努力培育身美、智美、行美、情美,初具艺术素养,全面和谐发展的快乐堡幼儿童。 新园所环境 入口大厅 幼儿活动室 美术室 阅览室 科探室
























学区范围及收费标准

学区范围 花园村、营房村、永和村、堡港村、四效村、新港社区居委、正大社区居委、石岛路518弄华虹家园 招生班额 小班:3个班级 托班:2个班级 收费标准 管理费:225元/月






小班招生 1 招生对象: 2019年9月1日——2020年8月31日出生,身体健康、智力正常、可正常参加集体活动的适龄幼儿。 2 登记时间及方式: 2023年4月20日——4月27日,家长们可登录上海“一网通办”网站首页“2023年适龄幼儿入园”特色专栏,网址:https//zwdt.sh.gov.cn或者登录“随申办”移动端首页“2023年适龄幼儿入园”,进行统一的信息登记。 3 报名验证及录取流程: (1)报名时间及方式 2023年5月8日——5月17日,学区范围内的小班适龄幼儿监护人登录“上海一网通办”网站首页“2023年适龄幼儿入园”特色专栏进入“崇明区”幼儿报名入口,或登录“随申办”移动端首页“2023年适龄幼儿入园”模块进入“崇明区”幼儿报名入口,按照本区的招生政策和报名办法进行线上幼儿入园报名。 (点击下方阅读全文见附件崇明区教育局关于2023年本区学前教育阶段招生入园工作的实施方案)。 (2)验证及录取方式 2023年5月18日——5月28日,幼儿园组织开展入园报名信息的线上验证工作。“随申办市民云”或“上海一网通办”网站中的电子证照与纸质证件同等效力使用。 2023年7月15日之前,幼儿园完成录取工作并发放录取通知。 4 需上传的材料: (1)本市户籍适龄幼儿须验证户籍证明(截止日为2023年4月27日)。 (2)本市户籍产权和户籍不一致的适龄幼儿如需要在产权地就读幼儿园的,须验证户籍证明、产权证、《本市户籍人户分离人员居住登记(回执)》(截止日为2023年4月27日)。 (3)本学区内符合条件的来沪人员随迁子女须验证: ①父母一方有效的《上海市居住证》、120分值证明或一年内缴纳社保累积满六个月的证明(2022年7月1日至2023年6月30,不含补缴),或《就业失业登记证》; ②适龄幼儿本人有效的《上海市居住证》或《居住登记凭证》; ③父母及适龄幼儿本人的户籍证明。 详细信息见下方链接:






托班招生
1 招生对象: 2020年9月1日——2021年8月31日出生,身体健康、智力正常、可正常参加集体活动的适龄幼儿。 2 登记时间及方式: 6月7日——6月13日,第一次线上入托意愿信息登记。 6月20日——6月23日,若有空余学额,进行第二次线上意愿信息登记。 详细信息见下方链接:


♬ 联系方式 ♬ 咨询电话:59417511 工作日:8:00-11:00 13:45-16:00 地址:上海市崇明区堡镇幼儿园(崇明区堡镇堡兴路37号)
上海市崇明区堡镇幼儿园
2024年招生简章
园所概况
上海市崇明区堡镇幼儿园创建于1979年7月,迄今已有四十多年历史,是上海市一级幼儿园,已连续十多年荣获崇明区教育局教育教学和年度考核优秀奖。现位于堡镇堡辉路901号,园区户外草木茂盛、大型运动器械齐全,宽敞的大厅、走廊,各类专用活动室齐全,环境功能凸显,共有9个班级,近两百名幼儿一起学习、生活、游戏和运动。
教室
专用活动室
堡镇幼儿园倡导“艺启童心 向美而行”的办园理念,积极践行幼儿发展优先的理念,以艺术教育为办园特色,通过“在艺术中感受乐趣、在艺术中自主探索、在艺术中体验成长”,努力培育身美、智美、行美、情美,初具艺术素养,全面和谐发展的快乐堡幼儿童。
堡镇幼儿园拥有一支师德高、情趣雅、乐探索、勇创新的教师队伍,平均年龄41岁,全部拥有本科及以上学历,多名教师获得市、区级荣誉称号和教育教学研究成果。
堡镇幼儿园是全国示范幼儿音乐艺术教育基地、上海市家庭教育指导实验基地、上海市见习教师规范化培训基地、上海市家庭教育示范校,上海市近视防控示范校、上海市健康促进学校,先后获得区文明校园、绿色学校、“生态·乡土”课程项目学校等称号。
招生班额及收费标准
招生范围
花园村、营房村、永和村、堡港村、四效村、新港社区居委、正大社区居委、达山社区筹备组
招生班额
小班:2个班级
托班:1个班级
收费标准
管理费:225元/月
招生简章
小班报名
1
信息登记
2024年4月22日-4月29日,小班适龄幼儿监护人通过上海市适龄幼儿入园信息登记系统(登录上海“一网通办”网站首页“2024年适龄幼儿入园”特色专栏,网址:https://zwdt.sh.gov.cn,或登录“随申办”移动端首页“2024年适龄幼儿入园”)进行统一的信息登记。
2
报名验证
报名时间及方式:
2024年5月9日-5月16日,本区小班适龄幼儿监护人通过登录“上海一网通办”网站首页“2024年适龄幼儿入园”特色专栏进入“崇明区”幼儿报名入口,或登录“随申办”移动端首页“2024年适龄幼儿入园”模块进入“崇明区”幼儿报名入口,按照本区的招生政策和报名办法进行线上幼儿入园报名。
验证时间及方式:
2024年5月9日-5月22日,各幼儿园组织开展入园报名信息的线上验证工作。
3
录取通知
2024年6月30日前,各幼儿园原则上完成幼儿录取工作,发放录取通知书。
托班报名
1
信息登记
2024年6月3日-6月9日,有入托意愿的托班适龄幼儿监护人通过手机登录“随申办”市民云APP崇明旗舰店,点击进入“崇明区2024年托班招生”服务进行统一的信息登记。
2024年6月14日-6月16日,若托班有空余学额,幼儿园可跨划区招生,有入托意愿的托班适龄幼儿监护人进行第二次信息登记。(登录方式不变。)
2
材料审核
2024年6月10日-6月20日,根据本园的资源、幼儿入托意愿登记情况及《2024年崇明区学前教育阶段小、托班适龄幼儿入园招生录取排序细则》(附件2),各园初步确定拟招收名单,并将材料申报要求电话通知到拟招收托班幼儿的监护人。接到电话通知的托班幼儿监护人,根据幼儿园的要求开展材料申报工作。
3
录取通知
2024年6月30日前,各幼儿园原则上完成托班幼儿录取工作,发放录取通知书。
材料准备
1.本市户籍适龄幼儿须验证户籍证明。
2.本市户籍产权和户籍不一致的适龄幼儿如需要在产权地就读幼儿园的,须验证户籍证明、产权证、《本市户籍人户分离人员居住登记(回执)》。
3.符合条件的来沪人员随迁子女须验证:
①父母一方有效的《上海市居住证》、120分值证明或一年内缴社保累积满六个月的证明(2023年7月1日至2024年6月30日,不含补缴)或灵活就业登记证明;
②适龄幼儿本人有效的《上海市居住证》或《居住登记凭证》;
③父母及适龄幼儿本人的户籍证明。
★证件材料截止日为2024年4月29日
★“随申办”移动端或上海“一网通办”网站中的电子证照与纸质证件同等效力使用。
堡镇幼儿园地址:
上海市崇明区堡镇堡辉路901号
咨询电话:59417511
(工作日:8:00--11:30,13:30—16:30)
欢迎小朋友们加入堡幼大家庭!
完
关注
我们
以上内容来源于“堡幼时光”公众号
+ 2025 +
上海市崇明区堡镇幼儿园
招
生
简
章
欢迎新朋友加入!
2025年崇明区堡镇幼儿园招生啦!
家有小班适龄幼儿家长们看过来!
园所概况
上海市崇明区堡镇幼儿园创建于1979年7月,迄今已有四十多年历史,是上海市一级幼儿园,已连续十多年荣获崇明区教育局教育教学和年度考核优秀奖。现位于堡镇堡辉路901号,园区户外草木茂盛、大型运动器械齐全,宽敞的大厅、走廊,各类专用活动室齐全,环境功能凸显,共有10个班级,近一百七十名幼儿一起学习、生活、游戏和运动。
堡镇幼儿园倡导“艺启童心 向美而行”的办园理念,积极践行幼儿发展优先的理念,以艺术教育为办园特色,通过“在艺术中感受乐趣、在艺术中自主探索、在艺术中体验成长”,努力培育身美、智美、行美、情美,初具艺术素养,全面和谐发展的快乐堡幼儿童。
师资团队
堡镇幼儿园拥有一支师德高、情趣雅、乐探索、勇创新的教师队伍,平均年龄42岁,全部拥有本科及以上学历,多名教师获得市、区级荣誉称号和教育教学研究成果。
堡镇幼儿园是全国示范幼儿音乐艺术教育基地、上海市家庭教育指导实验基地、上海市见习教师规范化培训基地、上海市家庭教育示范校,上海市近视防控示范校、上海市健康促进学校,先后获得区文明校园、绿色学校、“生态·乡土”课程项目学校等称号。
招生班额及收费标准
招生对象
2021年9月1日-2022年8月31日期间出生的身体健康、智力正常、可正常参加集体活动的幼儿。
招生范围
花园村、营房村、永和村、堡港村、四效村、新港社区、正大社区、达山社区
招生班额
小班:2个班级
收费标准
管理费:225元/月
招生简章
本区小班适龄幼儿入园工作主要分为信息登记、报名验证和录取通知三个阶段。
信息登记:2025年4月22日-4月29日
(1)登记时间及方式
2025年4月22日-4月29日,小班适龄幼儿监护人通过上海市适龄幼儿入园信息登记系统(登录上海“一网通办”网站首页“2025年适龄幼儿入园”特色专栏,网址:https://zwdt.sh.gov.cn,或登录“随申办”移动端首页“2025年适龄幼儿入园”)进行统一的信息登记。
网上报名:2025年5月7日-5月14日
(1)报名时间及方式
2025年5月7日-5月14日,本区小班适龄幼儿监护人通过登录“上海一网通办”网站首页“2025年适龄幼儿入园”特色专栏进入“崇明区”幼儿报名入口,或登录“随申办”移动端首页“2025年适龄幼儿入园”模块进入“崇明区”幼儿报名入口,按照本区的招生政策和报名办法进行线上幼儿入园报名。
(2)报名需要上传的材料
本市户籍适龄幼儿须验证户籍证明。
本市户籍产权和户籍不一致的适龄幼儿如需要在产权地就读幼儿园的,须验证户籍证明、产权证、《本市户籍人户分离人员居住登记(回执)》。
符合条件的来沪人员随迁子女须验证:①父母一方有效的《上海市居住证》、120分值证明或一年内缴社保累积满六个月的证明(2024年7月1日至2025年6月30日,不含补缴)或灵活就业登记证明;②适龄幼儿本人有效的《上海市居住证》或《居住登记凭证》;③父母及适龄幼儿本人的户籍证明。
证件材料截止日为2025年4月29日。
录取通知:2025年6月30日前
2025年6月30日前,堡镇幼儿园完成幼儿录取工作,发放录取通知书。
更多内容请点击链接:
https://mp.weixin.qq.com/s/cAGRZN71ppU7b8qBUxF7lA
(转载上海市教委政务微信“上海教育”)
堡镇幼儿园地址:
上海市崇明区堡镇堡辉路901号
咨询电话:59417511
(工作日:8:00--11:30,13:30—16:30)
欢迎小朋友们加入堡幼大家庭!
—完—
声明:本文由上哪学团队(微信公众号ID: shangnaxue)原创整理制作,转载请注明来源和出处,否则追究法律责任。

意见
返回上哪学(上海)科技有限公司版权所有Copyright©2019-2021沪ICP备2021001920号-1
恭喜您,申请提交成功!

