上海市浦东新区汇善幼儿园
上海市浦东新区汇善幼儿园
航昌路249号
学校概况
汇善幼儿园创办于2015年7月,是上海市一级幼儿园、上海市安全文明示范校、上海市依法治校示范校、上海市五星团支部、上海市十四五家庭教育指导基地。我园坐落在浦东新区航昌路249号,位于16号线鹤沙航城站附近,交通便利,出行方便。 我们拥有一支年轻活力、富有朝气的教师队伍,我们有积极向上、合作奋进的团队氛围。我们在“构筑培育想象力的摇篮"办园理念下,以区级课题《儿童音乐剧为载体,促进幼儿多元表达实践研究》《戏剧游戏在幼儿园儿童音乐剧中的运用与研究》为抓手,构建了以儿童音乐剧为主的园本特色内容。我们创编的《下雨了》《蛀牙公主》和《小威向前冲》等儿童剧分别获得浦东新区一等奖和上海市展演奖。

招生简章
幼儿园
招生开始啦
登记对象 2016年9月1日至2017年8月31日出生,年满3周岁的小班适龄幼儿。 注意:幼儿园托班、中大班插班转园以及外籍人员子女学校的幼儿不在本次入园信息登记对象范围内。 报名事项 本次适龄幼儿入园工作主要分为信息登记、网上预约、现场验证和录取通知四个阶段。 01 信息登记 (4月24日—4月30日) 适龄幼儿监护人须在“上海市适龄幼儿入园信息登记系统”(网址:https://shrydj.edu.sh.cn)进行幼儿入园信息登记,获取入园信息登记编号。 注意:如无法收到短信,可通过登记系统进行查询。 02 网上预约 (5月13日—5月20日) 适龄幼儿监护人登录浦东新区适龄幼儿入园报名系统(网址:https://xqzs.pdedu.sh.cn),完善信息并进行统一的入园报名验证或面谈预约。 03 现场验证 5月23日、24日、30日、31日,适龄幼儿家长按照预约验证时间,带好相关证件和证明材料的原件及复印件,到各幼儿园进行入园报名和现场验证。 6月13日、14日,未通过第一批现场验证或面谈的幼儿,进行第二批现场验证。 04 录取通知 (6月30前) 适龄幼儿家长查看家长会通知。各级各类幼儿园完成幼儿录取工作,发放录取通知书。请及时关注您孩子的录取结果,并注意查收录取通知书,不要错过办理相关的入园手续。 家长配合 疫情防控期间,幼儿园将结合疫情防控相关要求,科学布局幼儿园招生区域,配备充足的防疫物资,保证校园卫生环境,指导家长预约、分批、错峰来园验证。家长须严格按照预约时间前往验证,带幼儿来园时佩戴口罩,并配合幼儿园做好来访登记、测温和消毒等工作。现场验证期间,在规定区域内有序等待,人与人之间保持一定距离(间距1米以上)。 招生工作指南 1 报名流程:2020年浦东新区适龄幼儿报名流程图解(详情点击红色文字) 2 具体事项:2020年浦东新区适龄幼儿入园工作政策回答(详情点击红色文字) 3 各类政策: 技术支持 今年市登记系统支持用电脑上网访问,且推荐使用IE浏览器(10.0版本及以上)和谷歌浏览器,暂不支持手机端的访问。如无上网条件的,可在“东方社区信息苑”及各区指定登记点进行上网登记,“东方社区信息苑”及各区指定登记点的有关信息可在市登记系统首页查询。 家长配合 疫情防控期间,幼儿园将结合疫情防控相关要求,科学布局幼儿园招生区域,配备充足的防疫物资,保证校园卫生环境,指导家长预约、分批、错峰来园验证。家长须严格按照预约时间前往验证,带幼儿来园时佩戴口罩,并配合幼儿园做好来访登记、测温和消毒等工作。现场验证期间,在规定区域内有序等待,人与人之间保持一定距离(间距1米以上)。
2020年浦东新区学前教育阶段适龄幼儿入院工作实施意见
划重点:适龄幼儿入园的信息登记、网上预约、现场验证、录取通知,文末日程安排
2020年浦东新区各级各类幼儿园招生地段公示信息(详情点击红色文字)
亲爱的家长们:
祝贺您的孩子已到小班入园年龄。上海市2021年适龄幼儿入园工作已正式启动。为方便家长及时了解小班适龄幼儿入学的相关政策与事宜,现将有关报名事项通告如下:
小班招生
| 幼儿园(园所)名称 | 招生对口地段范围 | 小区名称 |
| 上海市浦东新区汇善幼儿园 | 航昌路199弄1-31号 | 汇善嘉苑 |
| 航昌路376弄1-17号 | 瑞祥苑 | |
| 航昌路489弄1-18号 | 汇仁馨苑 | |
| 航春路169弄1-25号 | 瑞馨苑 |
招生对象
1、小班:2017年9月1日至2018年8月31日出生,年满3周岁的适龄幼儿。
2、小班招生范围:汇善嘉苑、汇仁馨苑、瑞馨苑、瑞祥苑
报名流程
2021年学前教育阶段适龄幼儿入园工作分为信息登记、网上预约、现场验证和录取通知四个阶段。
阶段一:信息登记
4月23日-4月30日,适龄幼儿监护人须在上海市适龄幼儿入园信息登记系统(网址:https://shrydj.edu.sh.cn,以下简称市登记系统,也可通过“一网通办”栏目进入)进行统一的入园信息登记,获取上海市适龄幼儿入园信息登记编号。登记编号作为幼儿进行区级入园报名验证的凭证。
1.登记条件
幼儿和监护人根据本人情况须持有以下证件之一:
(1)本市户籍:居民身份证(号);
(2)非本市户籍:上海市居住证或上海市居住登记凭证,
港澳居民来往内地通行证或港澳居民居住证,台湾居民来往大陆通行证或台湾居民居住证;
(3)外籍:护照。
2.信息确认
适龄幼儿监护人对本市实有人口信息库提供的与监护人和幼儿相关的姓名、证件号码、居住等信息进行录入或确认。
(1)登记系统内信息与实际情况不符,监护人根据所持证件的信息在系统中修改。
(2)已在本市有关部门登记,但未在登记系统显示信息的幼儿,监护人根据所持证件的信息进行登记。
(3)确因特殊情况未在有关部门登记信息的幼儿,在报名验证阶段在各幼儿园进行信息补登记。登记点现场核验监护人和幼儿信息的准确性。
监护人登记信息成功后,原则上不再修改信息。确有特殊情况需要修改信息的,监护人须凭相关证明材料在现场验证阶段到各幼儿园或指定登记点修改信息。
阶段二:网上预约
1、2021年本区适龄幼儿入园实行统一的网上报名和招生录取。
2、5月8日-5月13日,适龄幼儿监护人凭上海市适龄幼儿入园信息登记编号登录浦东新区适龄幼儿入园报名系统(网址:https://xqzs.pdedu.sh.cn),完善幼儿入园报名信息并进行统一的入园报名验证预约,获取《2021年浦东新区幼儿入园报名验证预约登记表》。登记表作为幼儿进行入园报名验证的凭证。
每位适龄幼儿可在地段园所(公办园及招收地段生的民办园)或全区招生园所(全区招生公办园及民办园)中预约一所幼儿园进行现场验证或面谈。未通过第一批现场验证或面谈的幼儿,根据第一批报名验证和录取情况,按照“本区户籍优先,同类排序靠后”的原则进行区域统筹,并根据统筹结果进行第二批现场验证。
阶段三:现场验证
5月15日、16日、22日、23日,适龄幼儿家长按照预约验证时间,带好相关证件和证明材料的原件及复印件,到各幼儿园进行入园报名和现场验证。
“随申办市民云”或“上海一网通办”网站中的电子证照与纸质证件可同等效力使用。
适龄幼儿入园报名须符合以下条件之一:
01本区户籍,户籍与房产一致的适龄幼儿
按幼儿本区常住户籍地址对口入园。须持有2021年4月30日前办理的招生区域内户籍和相对应的住宅类房产证。户主须是父母、祖父母或外祖父母之一,并全部或共同共有产权。幼儿本人为户主的,房产证产权人须为幼儿本人或其父母,并全部或共同共有产权。
一个门牌号一居住户,原则上五年内只安排一次同校对口入园,符合政策的二孩除外。当入园适龄幼儿人数超出幼儿园招生计划数,按照幼儿户籍迁入时间先后排序入园,超额部分作统筹安排。
02本市户籍,人户分离的适龄幼儿
按房产证地址就近入园。须持有2021年4月30日前办理的户籍和招生区域内住宅类房产证。房产证产权人须为幼儿父母或其本人,并全部或共同共有产权。待区域内户籍与房产一致的幼儿安排后,视幼儿园招生情况,按房产证地址就近安排入园。
一个门牌号一居住户,原则上五年内只安排一次同校就近入园,符合政策的二孩除外。当入园适龄幼儿人数超出幼儿园招生计划数,按照幼儿户籍和产证情况排序入园,超额部分作统筹安排。
本市户籍廉租房或经济适用房(承租人或买受人须是幼儿父母)的适龄幼儿参照执行。
03父母一方持有效期内《上海市居住证》(居住证上的居住地址在本区)且积分达标准分值的适龄幼儿
持有2021年4月30日前办理的招生区域内住宅类房产证的(产权人须为幼儿父母或其本人,并全部或共同共有产权),参照本市户籍、人户分离的幼儿,按房产证地址就近安排入园。当入园适龄幼儿人数超出幼儿园招生计划数,按照幼儿及父母居住证和产证情况排序入园,超额部分作统筹安排。
无房产证的,凭本区合法居住证明,根据实际居住地址,统筹安排入园。
04动迁户适龄幼儿
因动迁原因,户籍尚未迁移至安置地的或居住的安置房产尚未办理产证的,如动迁安置地配套幼儿园已具备招生条件,可凭动迁协议书安置地址就近安排入园。租赁房屋居住的,凭本区合法居住证明,根据实际居住地址,统筹安排入园。
05本市外区户籍,在居住地无相应房产证的适龄幼儿
凭本区合法居住证明,根据实际居住地址,统筹安排入园。
06其余符合条件的来沪人员适龄随迁子女
幼儿本人须持有效期内《上海市居住证》或《居住登记凭证》,父母一方须持有效期内《上海市居住证》,且一年内参加本市职工社会保险满6个月(2020年7月1日至2021年6月30日,不含补缴,因疫情防控需要允许补缴的除外)或连续3年(从首次登记日起至2021年6月30日)在本区街镇社区事务中心办妥灵活就业登记。
来沪人员适龄随迁子女,申请在本区就读的,其所持的居住证上的居住地址,应与其父母保持一致,且居住地址在本区。持有2021年4月30日前办理的招生区域内住宅类房产证的(房屋产权人须是幼儿父母或其本人,并全部或共同共有产权),按房产证地址,统筹安排入园。无房产证的,凭本区合法居住证明,根据各公民办幼儿园第一批报名验证情况,统筹安排至尚有余额的公办幼儿园或民办三级幼儿园。幼儿园可按照“浦东新区来沪人员随迁子女统筹入园积分表”分值高低排序,视学位情况统筹安排入园。
07香港、澳门、台湾适龄幼儿
香港、澳门幼儿须持本人香港或澳门永久居民身份证、港澳居民来往内地通行证和《本市境外人员住宿登记表》或《中华人民共和国港澳居民居住证》;台湾幼儿须持本人台湾居民来往大陆通行证和《本市境外人员住宿登记表》或《中华人民共和国台湾居民居住证》,根据实际居住地址,统筹安排入园。
08外籍适龄幼儿
外籍幼儿须持本人有效签证外国护照(须有中华人民共和国外国人居留许可页,且有有效往来签证)和《本市境外人员住宿登记表》,根据实际居住地址,统筹安排入园。
09特殊幼儿
有特殊教育需求的幼儿须持有本区户籍,可到爱心幼儿园或上南三村幼儿园、童心幼儿园、临港新城海音幼儿园、致立学校开设的学前特教班申请入园。
10其他符合入园条件的幼儿
除上述情况以外,其他符合在本区入园条件的幼儿,视实际情况统筹安排入园。
5月31日前,面向全区招生的公办幼儿园和民办幼儿园须通过网站、微信公众号等各种途径向社会公布录取结果。
阶段四:录取通知
6月18日起,适龄幼儿家长可登录浦东新区适龄幼儿入园报名系统,查看录取结果。
6月30日前,各级各类幼儿园完成幼儿录取工作,发放录取通知书。
9月10日前,各级各类幼儿园完成新生注册报到及幼儿信息上报工作。
托班招生
招生对象
1、托班:2018年9月1日至2019年8月31日出生的幼儿。 (报名数大于招生计划数,将按照幼儿出生年龄,由大到小进行排序,安排入托)。
2、托班招生范围:航头镇
入园依据
1)本区户籍,户籍与房产一致的适龄幼儿:按幼儿本区常住户籍地址对口入园。
2)本市户籍,人户分离,地段内拥有相对应的住宅类房产证:产权人需为幼儿父母或其本人(全部或共同共有产权)。
3)父母一方《上海市居住证》满标准积分并在地段内拥有相应住宅类房产证:产权人需为幼儿父母或其本人(全部或共同共有产权)。
4)动迁户适龄幼儿:地段内拥有动迁协议书。
报名流程
1、扫码预报名信息录入工作:5月15日至5月21日(请关注汇善幼儿园门口二维码,扫码预录入信息。)
2、现场报名验证工作:5月22日
3、在幼儿园小班发放录取通知后一个星期内,根据班额情况发放托班录取通知。
插班生招生
人户一致的中大班插班生请于5月22日来园登记。
插班生招生范围:汇善嘉苑、汇仁馨苑、瑞馨苑、瑞祥苑
汇善幼儿园
招
生
啦

亲爱的家长们: 恭喜!您的孩子已到小班入园年龄。根据《浦东新区教育局关于2022年本区学前教育阶段适龄幼儿入园工作的实施意见》,结合本园实际,为公开、公平、公正做好本园2022年小班招生入园工作,现将有关事项通告如下:
学校名称(地址) 上海市浦东新区汇善幼儿园(航昌路249号) 小 班 招 生
招生范围 汇善嘉苑:航昌路199弄1-31号 汇仁馨苑:航昌路489弄1-18号 瑞馨苑:航春路169弄1-25号 瑞祥苑:航昌路376弄1-17号 招生计划 2022年,本园计划招收小班 4 个班。 招生对象 2022年小班招生入园对象:2018年9月1日至2019年8月31日期间出生,年满3周岁的适龄幼儿。 小班适龄幼儿入园报名须符合以下条件之一 本区户籍、人户一致的适龄幼儿 按幼儿本区常住户籍地址对口入园。须持有2022年6月30日前办理的招生区域内户籍和相对应的住宅类房产证。户主为幼儿的父母、祖父母或外祖父母之一,且户主本人须为房屋产权人(单独所有或共同共有全部产权);幼儿本人为户主的,房屋产权人须为幼儿本人(单独所有或共同共有全部产权)或其父母(单独所有或共同共有全部产权)。当入园适龄幼儿人数超出幼儿园招生计划数,按照幼儿户籍迁入时间先后排序入园,超额部分作统筹安排。 本市户籍、人户分离(居住地具备相应房产证)的适龄幼儿 按房产证地址就近入园。须持有2022年6月30日前办理的招生区域内住宅类房产证。房屋产权人须为幼儿本人(单独所有或共同共有全部产权)或其父母(单独所有或共同共有全部产权)。待区域内户籍与房产一致的幼儿安排后,视幼儿园招生情况,按房产证地址就近安排入园。当入园适龄幼儿人数超出幼儿园招生计划数,按照幼儿户籍和产证情况排序入园,超额部分作统筹安排。 本市户籍廉租房或经济适用房(承租人或买受人须是幼儿父母)的适龄幼儿参照执行。 本市外区户籍、人户分离(在居住地无相应房产证)的适龄幼儿 本市外区户籍的幼儿确有困难,不能在户籍地入园,凭街(镇)社区事务受理服务中心出具的《本市户籍人户分离人员居住登记(回执)》,按居住地统筹安排入园。 父母一方持有效期内《上海市居住证》(居住证上的居住地址在本区)且积分达标准分值的适龄幼儿 须持有2022年6月30日前办理的招生区域内住宅类房产证,房屋产权人须为幼儿本人(单独所有或共同共有全部产权)或其父母(单独所有或共同共有全部产权)。参照本市户籍、人户分离(居住地具备相应房产证)的幼儿,按房产证地址就近入园。当入园适龄幼儿人数超出幼儿园招生计划数,按照幼儿及父母居住证和产证情况排序入园,超额部分作统筹安排。无房产证的,凭本区合法居住证明,统筹安排入园。 动迁户适龄幼儿 因动迁原因,户籍尚未迁移至安置地的或居住的安置房产尚未办理产证的,如动迁安置地配套幼儿园已具备招生条件,可凭动迁协议书安置地址就近安排入园。租赁房屋居住的,凭本区合法居住证明,统筹安排入园。 其余符合条件的来沪人员适龄随迁子女 幼儿本人须持有效期内《上海市居住证》或《居住登记凭证》,父母一方须持有效期内《上海市居住证》,且一年内参加本市职工社会保险满6个月(2021年7月1日至2022年6月30日)或连续3年(从首次登记日起至2022年6月30日)在街镇社区事务中心办妥灵活就业登记。2022年因受疫情影响将适度放宽来沪人员随迁子女入园有关条件。 来沪人员适龄随迁子女,申请在本区就读的,其所持的居住证上的居住地址,应与其父母保持一致,且居住地址在本区。持有2022年6月30日前办理的招生区域内住宅类房产证的,房屋产权人须为幼儿本人(单独所有或共同共有全部产权)或其父母(单独所有或共同共有全部产权),按房产证地址,统筹安排入园。无房产证的,凭本区合法居住证明,根据各公民办幼儿园第一批报名验证情况,统筹安排至尚有余额的公办幼儿园或民办三级幼儿园。幼儿园可按照“浦东新区来沪人员随迁子女统筹入园积分表”分值高低排序,视学位情况统筹安排入园。 香港、澳门、台湾适龄幼儿 香港、澳门幼儿须持本人香港或澳门永久居民身份证、港澳居民来往内地通行证和本市《境外人员住宿登记表》或《中华人民共和国港澳居民居住证》;台湾幼儿须持本人台湾居民来往大陆通行证和本市《境外人员住宿登记表》或《中华人民共和国台湾居民居住证》,统筹安排入园。 外籍适龄幼儿 外籍幼儿须持本人有效签证外国护照(须有中华人民共和国外国人居留许可页,且有有效往来签证)和本市《境外人员住宿登记表》,统筹安排入园。 特殊幼儿 有特殊教育需求的幼儿须持有本区户籍,可向爱心幼儿园或上南三村幼儿园、童心幼儿园、临港新城海音幼儿园、致立学校申请入读学前特教班。 其他符合入园条件的幼儿 除上述情况以外,其他符合在本区入园条件的幼儿,视实际情况统筹安排入园。 网上报名时间和方法 2022年6月24日-6月30日,适龄幼儿监护人须通过上海市浦东新区适龄幼儿入园报名平台(登录“上海一网通办”网站首页“2022年适龄幼儿入园”特色专栏,网址:https://zwdt.sh.gov.cn,或登录“随申办”移动端首页“2022年适龄幼儿入园”)完善信息并进行统一的网上报名,获取《2022年浦东新区幼儿入园报名表》。 期间,本区通过线上电话咨询和线下个别服务的方式帮助无法自行完成报名验证的幼儿监护人进行报名验证。“随申办市民云”或“上海一网通办”网站中的电子证照与纸质证件同等效力使用。服务点现场核验监护人和幼儿信息。 网上验证时间 2022年7月2、3日,我园开展第一批网上验证工作。 2022年7月16、17日,根据需要开展第二批网上验证工作。 其他事项 1、2022年8月15日前,适龄幼儿家长可通过网上报名阶段提供的手机号码(短信接收号码)查收短信通知的录取结果。各级各类幼儿园完成幼儿录取工作,发放幼儿入园录取通知书。 2、本园招生咨询电话:18701921539 ,联系人:虞老师。 温馨提示
托 班 招 生
招生范围 航头镇区域范围内符合条件的适龄幼儿 招生计划 2022年,本园计划招收托班 1 个班。 (托班幼儿入园采取预登记方式,视小班招生实际情况确定是否开设。当登记人数超过招生计划时,将按照 招生条件及幼儿月龄大小排序 规则录取。) 招生对象 2022年托班招生入园对象:2019年9月1日至2020年8月31日期间出生,年满2周岁的适龄幼儿。 托班幼儿入园报名须符合以下条件之一 (1)本区域户籍、人户一致的适龄幼儿。须持有2022年6月30日前办理的本区域内户籍和相对应的住宅类房产证。户主为幼儿的父母、祖父母或外祖父母之一,且户主本人须为房屋产权人(单独所有或共同共有全部产权)。幼儿本人为户主的,房产证产权人须为幼儿本人(单独所有或共同共有全部产权)或其父母(单独所有或共同共有全部产权)。 (2)本市户籍,有本区域房产证人户分离的适龄幼儿。须持有2022年6月30日前办理的本区域内住宅类房产证。房屋产权人须为幼儿本人(单独所有或共同共有全部产权)或其父母(单独所有或共同共有全部产权)。 (3)父母一方持有效期内《上海市居住证》(居住证上的居住地址在本区域内)且积分达标准分值(120分),并有本区域内住宅类房产证的适龄幼儿。须持有2022年6月30日前办理的本区域内住宅类房产证。房产证产权人须为幼儿本人(单独所有或共同共有全部产权)或其父母(单独所有或共同共有全部产权)。 (4)父母一方持有效期内《上海市居住证》(居住证上的居住地址在本区域内)且一年内参加本市职工社会保险满6个月(2021年7月1日至2022年6月30日)或连续3年(从首次登记日起至2022年6月30日)在街镇社区事务中心办妥灵活就业登记,并有本区域内住宅类房产证的适龄幼儿。须持有2022年6月30日前办理的本区域内住宅类房产证。房产证产权人须为幼儿本人(单独所有或共同共有全部产权)或其父母(单独所有或共同共有全部产权)。 (5)动迁户适龄幼儿:因动迁原因,户籍尚未迁移至安置地的或居住的安置房产尚未办理产证的,需提供动迁协议书。 网上报名验证的时间和办法 1、7月21日-7月24日,托班幼儿家长通过 问卷星 方式进行托班幼儿网上信息预登记。 2、8月16日,托班幼儿家长通过 短信或电话 方式查询录取结果。
汇善幼儿园 招 生 啦 亲爱的家长们: 恭喜!您的孩子已到小班入园年龄。根据《浦东新区教育局关于2023年本区学前教育阶段适龄幼儿入园工作的实施方案》,结合本园实际,为公开、公平、公正做好本园2023年小班招生入园工作,现将有关事项通告如下: 学校名称(地址) 上海市浦东新区汇善幼儿园(航昌路249号) 小 班 招 生 招生范围 汇善嘉苑:航昌路199弄1-31号 汇仁馨苑:航昌路489弄1-18号 瑞馨苑:航春路169弄1-25号 瑞祥苑:航昌路376弄1-17号 招生计划 2023年,本园计划招收小班 4 个班。 招生对象 2023年小班招生入园对象:2019年9月1日—2020年8月31日期间出生,年满3周岁的适龄幼儿。 小班适龄幼儿入园报名须符合以下条件之一 本区户籍、人户一致的适龄幼儿 按幼儿本区常住户籍地址对口入园。须持有2023年4月27日前办理的招生区域内户籍和相对应的住宅类房产证。户主为幼儿的父母、祖父母或外祖父母之一,且户主本人须为房屋产权人(单独所有或共同共有全部产权);幼儿本人为户主的,房屋产权人须为幼儿本人(单独所有或共同共有全部产权)或其父母(单独所有或共同共有全部产权)。当入园适龄幼儿人数超出幼儿园招生计划数,按照幼儿户籍迁入时间先后排序入园,超额部分作统筹安排。 本市户籍、人户分离(居住地具备相应房产证)的适龄幼儿 按房产证地址就近入园。须持有2023年4月27日前办理的招生区域内住宅类房产证。房屋产权人须为幼儿本人(单独所有或共同共有全部产权)或其父母(单独所有或共同共有全部产权)。待区域内户籍与房产一致的幼儿安排后,视幼儿园招生情况,按房产证地址就近安排入园。当入园适龄幼儿人数超出幼儿园招生计划数,按照幼儿户籍和产证情况排序入园,超额部分作统筹安排。 本市户籍廉租房或经济适用房(承租人或买受人须是幼儿父母)的适龄幼儿参照执行。 本市外区户籍、人户分离(在居住地无相应房产证)的适龄幼儿 本市外区户籍的幼儿确有困难,不能在户籍地入园,凭街(镇)社区事务受理服务中心出具的《本市户籍人户分离人员居住登记(回执)》,按居住地统筹安排入园。 父母一方持有效期内《上海市居住证》(居住证上的居住地址在本区)且积分达标准分值的适龄幼儿 须持有2023年4月27日前办理的招生区域内住宅类房产证,房屋产权人须为幼儿本人(单独所有或共同共有全部产权)或其父母(单独所有或共同共有全部产权)。参照本市户籍、人户分离(居住地具备相应房产证)的幼儿,按房产证地址就近入园。当入园适龄幼儿人数超出幼儿园招生计划数,按照幼儿及父母居住证和产证情况排序入园,超额部分作统筹安排。无房产证的,凭本区合法居住证明,统筹安排入园。 动迁户适龄幼儿 户籍尚未迁移至安置地的或居住的安置房产尚未办理产证的,如动迁安置地配套幼儿园已具备招生条件,可凭动迁协议书安置地址就近安排入园。租赁房屋居住的,凭本区合法居住证明,统筹安排入园。 其余符合条件的来沪人员适龄随迁子女 幼儿本人须持有效期内《上海市居住证》或《居住登记凭证》,父母一方须持有效期内《上海市居住证》,且一年内(2022年7月1日至2023年6月30日)参加本市职工社会保险满6个月(不含补缴,有关政策允许补缴的除外)或连续3年(从首次登记日起至2023年6月30日)在街镇社区事务受理服务中心办妥灵活就业登记。 来沪人员适龄随迁子女,申请在本区就读的,其所持的居住证上的居住地址,应与其父母保持一致,且居住地址在本区。持有2023年4月27日前办理的招生区域内住宅类房产证的,房屋产权人须为幼儿本人(单独所有或共同共有全部产权)或其父母(单独所有或共同共有全部产权),按房产证地址,统筹安排入园。无房产证的,凭本区合法居住证明,根据各公民办幼儿园第一批报名验证情况,统筹安排至尚有余额的公办幼儿园或民办三级幼儿园。幼儿园可按照“浦东新区来沪人员随迁子女统筹入园积分表”分值高低排序,视学位情况统筹安排入园。 香港、澳门、台湾适龄幼儿 香港、澳门幼儿须持本人香港或澳门永久居民身份证、港澳居民来往内地通行证和本市《境外人员住宿登记表》或《中华人民共和国港澳居民居住证》;台湾幼儿须持本人台湾居民来往大陆通行证和本市《境外人员住宿登记表》或《中华人民共和国台湾居民居住证》,统筹安排入园。 外籍适龄幼儿 外籍幼儿须持本人有效签证外国护照(须有中华人民共和国外国人居留许可页,且有有效往来签证)和本市《境外人员住宿登记表》,统筹安排入园。 特殊幼儿 有特殊教育需求的幼儿须持有本区户籍,可向爱心幼儿园或上南三村幼儿园、童心幼儿园、临港新城海音幼儿园、致立学校申请入读学前特教班。 其他符合入园条件的幼儿 除上述情况以外,其他符合在本区入园条件的幼儿,视实际情况统筹安排入园。 网上报名验证的时间和办法 2023年5月8日-5月14日,适龄幼儿监护人通过“上海市浦东新区适龄幼儿入园报名平台”(登录上海“一网通办”网站首页“2023年适龄幼儿入园”特色专栏,网址:https://zwdt.sh.gov.cn,或登录“随申办”移动端首页“2023年适龄幼儿入园”)完善信息并进行统一的网上报名,获取《2023年浦东新区幼儿入园报名表》。 期间,本园通过线上电话咨询和线下个别服务的方式帮助无法自行完成报名验证的幼儿监护人进行报名验证。“随申办”移动端或上海“一网通办”网站中的电子证照与纸质证件同等效力使用。本园现场核验监护人和幼儿信息。 网上验证时间 2023年5月17日-5月18日,幼儿园开展第一批网上验证工作。 2023年5月31日,部分幼儿园开展第二批网上验证工作。 其他事项 1.2023年6月30日前,适龄幼儿家长可通过网上报名阶段提供的手机号码(短信接收号码)查收短信通知的录取结果。本园完成幼儿录取工作,发放幼儿入园录取通知书。 2.本园招生咨询电话:18701921539,联系人:虞老师。 温馨提示 托 班 招 生 招生范围 航头镇区域范围内符合条件的适龄幼儿 招生计划 2023年,本园计划招收托班 1 个班。 (托班幼儿入园采取预登记方式,视小班招生实际情况确定是否开设。当登记人数超过招生计划时,将按照 招生条件及幼儿月龄大小排序 规则录取。) 招生对象 2023年托班招生入园对象:2020年9月1日至2021年8月31日期间出生,年满2周岁的适龄幼儿。 托班幼儿入园报名须符合以下条件之一 ①本区户籍、人户一致的适龄幼儿:须持有2023年4月27日前办理的本区域内户籍和相对应的住宅类房产证。户主为幼儿的父母、祖父母或外祖父母之一,且户主本人须为房屋产权人(单独所有或共同共有全部产权);幼儿本人为户主的,房屋产权人须为幼儿本人(单独所有或共同共有全部产权)或其父母(单独所有或共同共有全部产权)。 ②本市户籍,有本区域房产证人户分离的适龄幼儿:须持有2023年4月27日前办理的本区域内住宅类房产证。房屋产权人须为幼儿本人(单独所有或共同共有全部产权)或其父母(单独所有或共同共有全部产权)。 ③父母一方持有效期内《上海市居住证》(居住证上的居住地址在本区域内)且积分达标准分值(120分),并有本区域内住宅类房产证的适龄幼儿:须持有2023年4月27日前办理的本区域内住宅类房产证,房屋产权人须为幼儿本人(单独所有或共同共有全部产权)或其父母(单独所有或共同共有全部产权)。 网上报名验证的时间和办法 1、6月26日-6月29日,托班幼儿家长通过 问卷星 方式进行托班幼儿网上信息预登记。 2、7月28日,托班幼儿家长通过 短信或电话 方式查询录取结果。 3.本园招生咨询电话:18701921539 ,联系人:虞老师 温馨提示 插 班 转 园 转园对象 2023年中班插班转园对象为2018年9月1日—2019年8月31日出生的适龄幼儿。 2023年大班插班转园对象为2017年9月1日—2018年8月31日出生的适龄幼儿。 申请方式 2023年6月19日起,因全家户籍、房产和动迁等原因变迁(包括外区、外省市回本区就读或本区前往外区、外省市就读)需要办理插班转学的中大班幼儿监护人通过“浦东新区教育局”网站(网址:https://www.pudong.gov.cn/jyj/,进入“招生考试”栏)查看本区2023学年第一学期幼儿园转学管理服务的通知,按规定时间和要求提出插班转园申请。

2024
~新生报名开始啦~
汇
善
幼
儿
园
01
招生范围
汇善幼儿园
汇善嘉苑:航昌路199弄1-31号
汇仁馨苑:航昌路489弄1-18号
瑞馨苑:航春路169弄1-25号
瑞祥苑:航昌路376弄1-17号
02
招生对象
1.2024年小班招生入园对象:2020年9月1日—2021年8月31日期间出生,年满3周岁的适龄幼儿。
2.小班适龄幼儿入园报名须符合以下条件之一:
①本区户籍、人户一致的适龄幼儿:按幼儿本区常住户籍地址对口入园。须持有2024年4月29日前办理的招生区域内户籍和相对应的住宅类房产证。户主为幼儿的父母、祖父母或外祖父母之一,且户主本人须为房屋产权人(单独所有或共同共有全部产权);幼儿本人为户主的,房屋产权人须为幼儿本人(单独所有或共同共有全部产权)或其父母(单独所有或共同共有全部产权)。当入园适龄幼儿人数超出幼儿园招生计划数,按照幼儿户籍迁入时间先后排序入园,超额部分作统筹安排。
②本市户籍、人户分离(居住地具备相应房产证)的适龄幼儿:按房产证地址就近入园。须持有2024年4月29日前办理的招生区域内住宅类房产证。房屋产权人须为幼儿本人(单独所有或共同共有全部产权)或其父母(单独所有或共同共有全部产权)。待区域内户籍与房产一致的幼儿安排后,视幼儿园招生情况,按房产证地址就近安排入园。当入园适龄幼儿人数超出幼儿园招生计划数,按照幼儿户籍和产证情况排序入园,超额部分作统筹安排。
本市户籍廉租房或经济适用房(承租人或买受人须是幼儿父母)的适龄幼儿参照执行。
③本市外区户籍、人户分离(在居住地无相应房产证)的适龄幼儿:本市外区户籍的幼儿确有困难,不能在户籍地入园,凭街(镇)社区事务受理服务中心出具的《本市户籍人户分离人员居住登记(回执)》,按居住地统筹安排入园。
④父母一方持有效期内《上海市居住证》(居住证上的居住地址在本区)且积分达标准分值的适龄幼儿:须持有2024年4月29日前办理的招生区域内住宅类房产证,房屋产权人须为幼儿本人(单独所有或共同共有全部产权)或其父母(单独所有或共同共有全部产权)。参照本市户籍、人户分离(居住地具备相应房产证)的幼儿,按房产证地址就近入园。当入园适龄幼儿人数超出幼儿园招生计划数,按照幼儿及父母居住证和产证情况排序入园,超额部分作统筹安排。无房产证的,凭本区合法居住证明,统筹安排入园。
⑤动迁户适龄幼儿:因动迁原因,户籍尚未迁移至安置地的或居住的安置房产尚未办理产证的,如动迁安置地配套幼儿园已具备招生条件,可凭动迁协议书安置地址就近安排入园。租赁房屋居住的,凭本区合法居住证明,统筹安排入园。
⑥其余符合入园条件的来沪人员适龄随迁子女:幼儿本人须持有效期内《上海市居住证》或《居住登记凭证》,父母一方须持有效期内《上海市居住证》,且一年内(2023年7月1日至2024年6月30日)参加本市职工社会保险满6个月(不含补缴)或连续3年(从首次登记日起至2024年6月30日)在街镇社区事务受理服务中心办妥灵活就业登记。
来沪人员适龄随迁子女,申请在本区就读的,其所持的居住证上的居住地址,应与其父母保持一致,且居住地址在本区。持有2024年4月29日前办理的招生区域内住宅类房产证的,房屋产权人须为幼儿本人(单独所有或共同共有全部产权)或其父母(单独所有或共同共有全部产权),按房产证地址,统筹安排入园。无房产证的,凭本区合法居住证明,根据各公民办幼儿园第一批报名验证情况,统筹安排至尚有余额的公办幼儿园或民办三级幼儿园。幼儿园可按照“浦东新区来沪人员随迁子女统筹入园积分表”分值高低排序,视学位情况统筹安排入园。
⑦香港、澳门、台湾适龄幼儿:香港、澳门幼儿须持本人香港或澳门永久居民身份证、港澳居民来往内地通行证和本市《境外人员住宿登记表》或《中华人民共和国港澳居民居住证》;台湾幼儿须持本人台湾居民来往大陆通行证和本市《境外人员住宿登记表》或《中华人民共和国台湾居民居住证》,统筹安排入园。
⑧外籍适龄幼儿:外籍幼儿须持本人有效签证外国护照(须有中华人民共和国外国人居留许可页,且有有效往来签证)和本市《境外人员住宿登记表》,统筹安排入园。
⑨特殊幼儿:有特殊教育需求的幼儿须持有本区户籍,可向爱心幼儿园或上南三村幼儿园、童心幼儿园、临港新城海音幼儿园、观海幼儿园、天虹幼儿园、致立学校申请入读学前特教班。
⑩其他符合入园条件的幼儿:除上述情况以外,其他符合在本区入园条件的幼儿,视实际情况统筹安排入园。
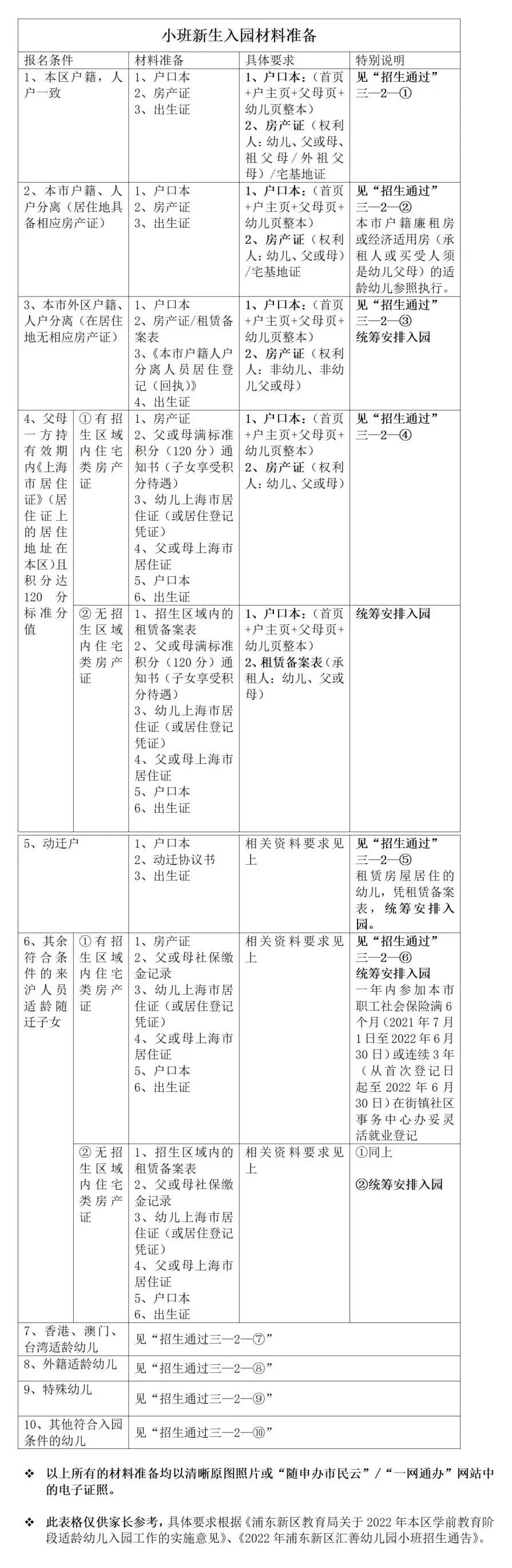
附所需报名材料
03
网上报名验证的
时间和办法
网上报名
2024年5月9日-5月14日,适龄幼儿监护人通过“上海市浦东新区适龄幼儿入园报名平台”(登录上海“一网通办”网站首页“2024年适龄幼儿入园”特色专栏,网址:https://zwdt.sh.gov.cn,或登录“随申办”移动端首页“2024年适龄幼儿入园”)完善信息并进行统一的网上报名,获取《2024年浦东新区幼儿入园报名表》。
期间,本园通过线上咨询和线下服务的方式帮助无法自行完成报名验证的幼儿监护人进行报名验证。“随申办”移动端或上海“一网通办”网站中的电子证照与纸质证件同等效力使用。本园现场核验监护人和幼儿信息。
网上验证
2024年5月17日-5月18日,幼儿园开展第一批网上验证工作。
2024年5月30日,部分幼儿园开展第二批网上验证工作。
04
其他事项
1.2024年6月20日前,适龄幼儿家长可通过网上报名阶段提供的手机号码(短信接收号码)查收短信通知的录取结果。本园完成幼儿录取工作,发放幼儿入园录取通知书。
2.本园招生咨询电话:18121000153,联系人:汪老师。
3.本园招生咨询邮箱:656184116@qq.com
~撰稿:汪 妹~
~编辑:谢添宁~
~审核:侯 赬~
以上内容来源于“汇善幼儿园”公众号
1.招生对象
2.招生计划
3.学校费用
4.对口地段
5.学校特色
声明:本文由上哪学团队(微信公众号ID: shangnaxue)原创整理制作,转载请注明来源和出处,否则追究法律责任。

意见反馈
返回顶部




