上海市闵行区莘庄第三幼儿园
上海市闵行区莘庄第三幼儿园
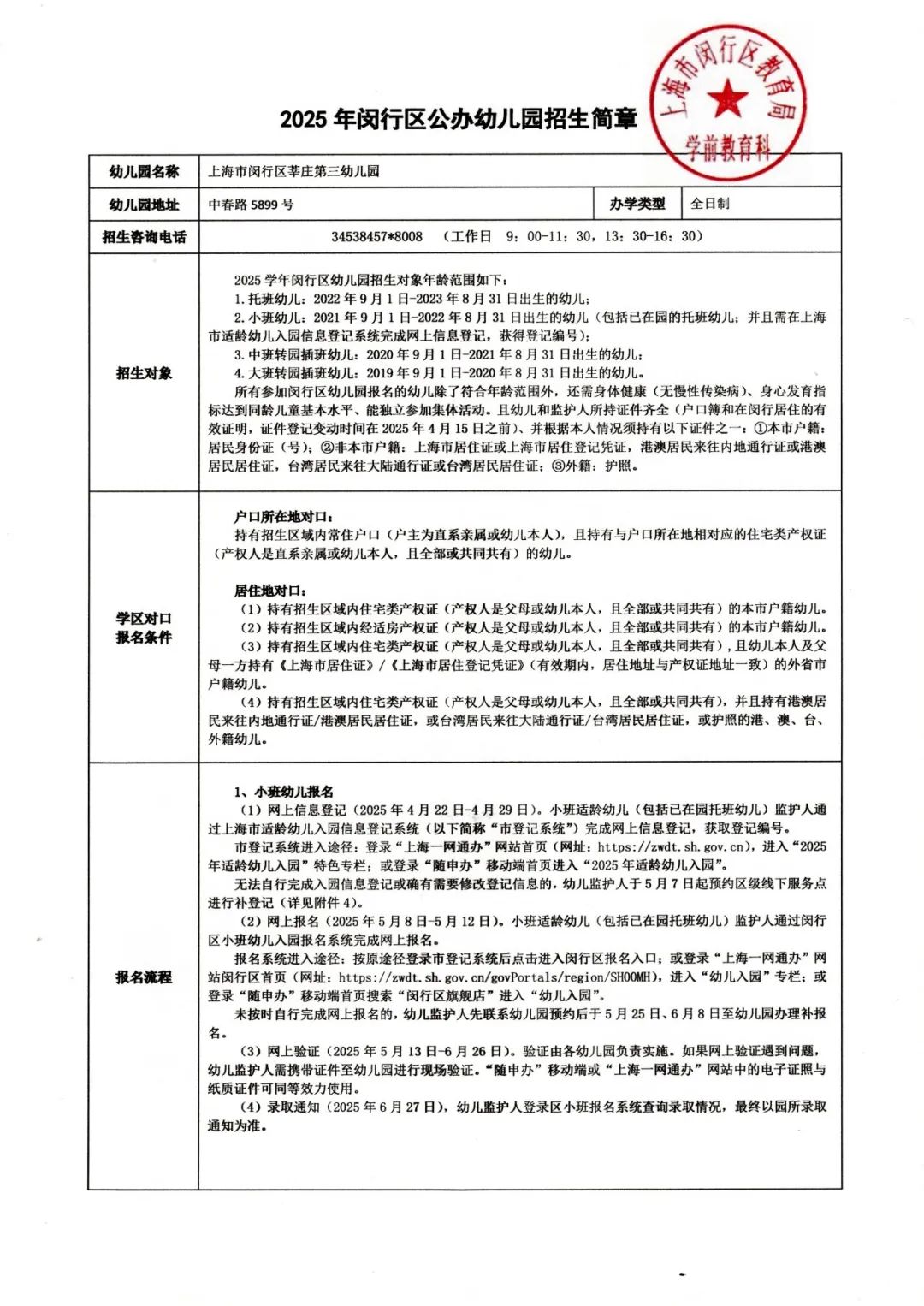
中春路5899号
学校概况
上海市闵行区莘庄第三幼儿园坐落于中春路5899号,隶属闵行区教育局,自2009年9月开办以来,随着生源不但扩展,目前在园幼儿数接近370人,教职员工达54人。幼儿园占地面积 多平方米,绿化面积 多平方米,绿化覆盖率达31%。室内面积4207平方米,可同时开设13个班级,是一所环境优美,设施齐全的一级一类幼儿园。 我园以幼儿的终身发展为着眼点,以“以美健体、以美启智、以美明德、以美育人”为办园理念,全面贯彻落实“以幼儿发展为本”的课程理念,积极创设审美教育环境,逐步形成“以幼儿礼仪品格教育”为特色的园本课程体系,为幼儿健康、幸福、快乐成长奠基。 在我园的各班级都配备有活动室、盥洗室、午睡室,并配备彩电,冷暖空调,钢琴,等设施.园内配备了安全接送刷卡系统,家长凭智能卡接送幼儿,有效保障了幼儿的安全。同时建立了幼儿园园所论坛、幼儿园办公网络、家园互动短信平台,为家园互动建立一座良好的沟通桥梁。园内设有多功能舞蹈室、美术室、阅读室、建构室、自主游戏区等多个活动室,满足幼儿多方面发展需求。并配有保健室、隔离室、消毒室、备餐间等专用区域。整个环境均根据在园孩子的年龄、人数、需求合理思考,科学规划。户外活动场地面积达 多平方米,设有草坪、山坡,且配有大型游戏器械、玩沙玩水区域等。 我们的办园理念:以美健体(健康、协调,姿态美)、以美启智(乐学、聪慧,自然美)、以美明德(明理、守礼,行为美)、以美育人(文明、合作,人格美) 我们的承诺:用爱心来熏陶,用细心来照顾,用耐心来教育。 我们的园风:尚礼、修行、明德、育美 我们的培养目标:培养健康、乐学、自信、乐助,具有初步审美能力的幼儿。

招生简章
1、招生地段
疏影路1188弄(林水美地苑)
疏影路1020弄(东湖花园)
秀涟路111弄(大虹桥国际公馆)
2、闵行区的招生政策
产证办理及户籍迁入截止时间:2020.4.15
三年一户(二胎和多胞胎除外)
公民同招,如未报名户口所在地或居住地对口的公办幼儿园或民办幼儿园“小区生”,又未被民办幼儿园“非小区生”或全区招生民办幼儿园面谈通过的幼儿,以“本区户籍优先、同类排序靠后”(比如同属人户一致类,即排在此类靠后)为原则,由区教育行政部门统筹安排。
示范园招生: 地段对口招生,中福会浦江幼儿园、中福会托儿所闵行校区面向全区提前自主招生
关键时间:
携带材料(原件+复印件):
材料仅供参考,详情请参考幼儿园招生简章要求
本区户籍/外省市户籍的幼儿
特殊情况的幼儿
3、联系电话
021-34538457
2021年闵行区莘庄第三幼儿园小班幼儿 招生简章
办学等级 一级
办学性质 公办
办学类型 全日制
招生咨询电话:34538457*8008
(工作日 09:00-11:30,13:30-16:30)
小班招生对象
2017年9月1日-2018年8月31日出生(包括在园托班幼儿),并且已在市登记系统完成网上信息登记、获取登记编号的幼儿。
对口报名条件
持有的相关证件/证明材料(包括幼儿户口簿、实际居住在闵行区的有效居住证明、《上海市居住证》/《上海市居住登记凭证》等)的变动(登记)时间为2021年4月15日之前、身体健康(无慢性传染病)、智力正常、能正常参加集体活动,并符合以下报名条件的适龄幼儿。
🔘户口所在地对口:
持有招生区域内常住户口(户主为直系亲属或幼儿本人),并且持有与户口所在地相对应的住宅类产权证(产权人是直系亲属或幼儿本人,且全部或共同共有)的幼儿。
🔘居住地对口:
(1)持有招生区域内住宅类产权证(产权人是父母或幼儿本人,且全部或共同共有)的本市户籍幼儿。
(2)持有招生区域内经适房产权证(产权人是父母或幼儿本人,且全部或共同共有)的本市户籍幼儿。
(3)持有招生区域内住宅类产权证(产权人是父母或幼儿本人,且全部或共同共有),并且幼儿本人及父母一方持有《上海市居住证》/《上海市居住登记凭证》(有效期内,居住地址与产权证地址一致)的外省市户籍幼儿。
(4)持有招生区域内住宅类产权证(产权人是父母或幼儿本人,且全部或共同共有),并且持有港澳居民来往内地通行证/港澳居民居住证、台湾居民来往大陆通行证/台湾居民居住证、护照的港、澳、台、外籍幼儿。
招生区域内小区及路段
小区名称 路段
林水美地苑 疏影路1188弄
东湖花园 疏影路1020弄
大虹桥国际公馆 秀涟路111弄
富林苑西区 中春路5839弄
富林苑中区 疏影路999弄
金城绿苑 莘北路398弄
绿梅二村 莘凌路285弄
小班幼儿 报名流程
本区小班适龄幼儿入园工作实行公民办幼儿园同步登记、同步报名、同步验证的方式,主要分为网上信息登记、网上报名、现场验证和录取通知四个阶段。
1、网上信息登记。
2021年4月23日-4月30日,小班适龄幼儿(包括在园托班幼儿)监护人登录市登记系统(网址:https://shrydj.edu.sh.cn,也可通过“一网通办”进入)进行网上信息登记、获取登记编号。
2、网上报名。
2021年5月8日-5月12日,小班适龄幼儿(包括在园托班幼儿)监护人登录区报名系统(网址:https://yebm.mhedu.sh.cn)进行网上报名。
3、现场验证。
2021年5月14日,网上报名成功的适龄幼儿监护人登录区报名系统查询现场验证相关信息,并下载打印《闵行区幼儿园现场验证通知单》及《2021年闵行区幼儿园小班幼儿报名表》。
2021年5月15日-5月16日,适龄幼儿监护人持相关证件、携幼儿本人到指定幼儿园进行第一批现场验证。“随申办市民云”或“上海一网通办”网站中的电子证照与纸质证件可同等效力使用。
2021年5月29日,未选择报名符合对口报名条件的的公办幼儿园或民办幼儿园“小区生”,又未通过民办幼儿园“非小区生”或全区招生民办幼儿园面谈的幼儿,参加公办幼儿园或民办幼儿园“小区生”第二批现场验证。
4、录取通知。
2021年6月26日,遵循人户一致优先的原则,依据区报名系统中幼儿入园条件排序情况、幼儿实际报名情况及街镇、幼儿园资源配置情况,完成幼儿录取工作。幼儿监护人登录区报名系统查询录取情况。
现场验证材料要求
🔘按户口所在地对口报名的幼儿现场验证时需持有的证件有:《闵行区幼儿园现场验证通知单》、《2021年闵行区幼儿园小班幼儿报名表》、出生证、幼儿户口簿、与户口所在地相对应的住宅类产权证(产权人是直系亲属或幼儿本人,且全部或共同共有)、预防接种证等证件的原件。
🔘按居住地对口报名的幼儿现场验证时需持有的证件有:《闵行区幼儿园现场验证通知单》、《2021年闵行区幼儿园小班幼儿幼儿报名表》、出生证、幼儿户口簿(或港、澳、台、外籍幼儿相对应的身份证明)、招生区域内的居住证明[如住宅类产权证/经适房产权证(产权人是父母或幼儿本人,且全部或共同共有)、廉租房/公租房租赁证明(租赁人是父母或幼儿本人,租赁地址与实际居住地址一致)等]、预防接种证等证件的原件。外省市户籍幼儿还需提供幼儿本人及父母一方的《上海市居住证》/《上海市居住登记凭证》(有效期内,居住地址与产权证地址一致)原件,积分已达标的还需提供《上海市居住证》积分通知书(有效期内,居住地址与产权证地址一致,同住子女为幼儿本人)原件;如果父母一方已取得本市户籍,需提供其户口簿原件。外籍幼儿现场验证时还需提供的证件参照《2021年闵行区适龄幼儿入园工作政策问答》第十一条第5项的具体要求。
小班幼儿现场验证时间
2021年5月15日
08:30—11:30,13:00—16:00
2021年5月16日
08:30—11:30,13:00—16:00
(验证结果与验证先后顺序无关。根据疫情防控的要求,请幼儿本人及监护人按照《闵行区幼儿园现场验证通知单》规定时间错时前往,并自觉戴好口罩、一米间隔排队,避免拥挤和长时间等待。)
现场验证地址:
上海市闵行区中春路5899号
推荐公共交通:
704B,莘庄3路,闵行21路
收费标准:
另见本园《教育收费公示》
注:
中班/大班插班幼儿、托班幼儿及其他特殊情况的幼儿入园办法参照《2021年闵行区学前教育阶段适龄幼儿入园工作实施意见》的相关要求。
中班/大班插班转园幼儿报名流程
●网上预报名
2021年5月22日-5月26日,中班/大班适龄幼儿监护人进入区报名系统(网址:https://yebm.mhedu.sh.cn),先查询幼儿园是否有插班转园学额,再注册登录进行网上预报名。有插班转园学额的幼儿园方可接受网上预报名。
●现场验证
2021年5月28日,网上预报名成功的适龄幼儿监护人登录区报名系统查询现场验证相关信息,并下载打印《闵行区幼儿园现场验证通知单》及《2021年闵行区幼儿园插班幼儿报名表》。
2021年5月29日,适龄幼儿监护人持相关证件、携幼儿本人到指定幼儿园进行现场验证。“随申办市民云”或“上海一网通办”网站中的电子证照与纸质证件可同等效力使用。
● 录取通知
2021年6月26日,遵循人户一致优先的原则,依据区报名系统中幼儿入园条件排序情况、幼儿实际预报名情况及幼儿园实际班额情况完成幼儿录取工作,溢出幼儿不统筹。幼儿监护人登录区报名系统查询录取情况。
2022年闵行区莘庄第三幼儿园
小班幼儿招生简章
办学等级 一级
办学性质 公办
办学类型 全日制
幼儿园地址:上海市闵行区中春路5899号
招生咨询电话:34538457*8008/8010(工作日 09:00-11:30,13:30-16:30)
Part 1 报名对象 2018年9月1日-2019年8月31日出生(包括在园托班幼儿),并且已在上海市适龄幼儿入园信息登记系统完成网上信息登记、获取登记编号的幼儿。 Part 2 报名条件 持有的相关证件/证明材料(包括幼儿户口簿、实际居住在闵行区的有效居住证明、《上海市居住证》/《上海市居住登记凭证》等)的变动(登记)时间为2022年4月15日之前、身体健康(无慢性传染病)、智力正常、能正常参加集体活动,并符合以下报名条件的适龄幼儿。 户口所在地对口: 持有招生区域内常住户口(户主为直系亲属或幼儿本人),并且持有与户口所在地相对应的住宅类产权证(产权人是直系亲属或幼儿本人,且全部或共同共有)的幼儿。 居住地对口: (1)持有招生区域内住宅类产权证(产权人是父母或幼儿本人,且全部或共同共有)的本市户籍幼儿。 (2)持有招生区域内经适房产权证(产权人是父母或幼儿本人,且全部或共同共有)的本市户籍幼儿。 (3)持有招生区域内住宅类产权证(产权人是父母或幼儿本人,且全部或共同共有),并且幼儿本人及父母一方持有《上海市居住证》/《上海市居住登记凭证》(有效期内,居住地址与产权证地址一致)的外省市户籍幼儿。 (4)持有招生区域内住宅类产权证(产权人是父母或幼儿本人,且全部或共同共有),并且持有港澳居民来往内地通行证/港澳居民居住证、台湾居民来往大陆通行证/台湾居民居住证、护照的港、澳、台、外籍幼儿。 Part 3 招生区域内小区及路段 疏影路1188弄(林水美地苑) 疏影路1020弄(东湖花园) 秀涟路111弄(大虹桥国际公馆) 中春路5839弄(富林苑西区) 疏影路999弄(富林苑中区) 莘凌路285弄(绿梅二村) 莘北路398弄(金城绿苑) Part 4 小班幼儿报名流程 本区小班适龄幼儿入园工作实行公民办幼儿园同步登记、同步报名、同步验证的方式,主要分为网上信息登记、网上报名、网上验证和录取通知四个阶段。 网上信息登记 2022年6月9日-6月16日,小班适龄幼儿(包括在园托班幼儿)监护人通过上海市适龄幼儿入园信息登记系统(以下简称“市登记系统”,登录“上海一网通办”网站首页“2022年适龄幼儿入园”特色专栏,网址:https://zwdt.sh.gov.cn,或登录“随申办”移动端首页“2022年适龄幼儿入园”)完成网上信息登记,获取登记编号。具体操作步骤和方法依据市级要求。 网上报名 2022年6月27日-7月1日,小班适龄幼儿(包括在园托班幼儿)监护人通过闵行区小班幼儿入园报名系统(以下简称“区小班报名系统”,按原途径登录市登记系统后点击进入闵行区报名入口,或登录“上海一网通办”网站闵行区首页,网址:https://zwdt.sh.gov.cn/govPortals/region/SH00MH,进入“2022年适龄幼儿入园”专栏,或登录“随申办”移动端首页搜索“闵行旗舰店”进入“幼儿入园”)完成网上报名。 网上验证 2022年7月9日-7月13日,幼儿园完成第一批网上验证。 未选择报名符合对口报名条件的公办幼儿园或民办幼儿园“小区生”,又未通过民办幼儿园“非小区生”或全区招生民办幼儿园第一批网上验证的幼儿,将自动参加公办幼儿园或民办幼儿园“小区生”的第二批网上验证。 对于网上验证遇到问题的,幼儿园可组织幼儿监护人进行现场验证。“随申办”移动端或“上海一网通办”网站中的电子证照与纸质证件可同等效力使用。 录取通知 2022年8月12日,遵循人户一致优先的原则,依据区小班报名系统中幼儿入园条件排序情况、幼儿实际报名情况及街镇、幼儿园资源配置情况,完成幼儿录取工作。幼儿监护人登录区小班报名系统查询录取情况。 确有困难未能完成市网上信息登记、区网上报名的幼儿监护人可至闵行区线下服务点完成补登记、补报名。为落实疫情防控工作要求,线下服务点实施预约制。幼儿监护人可及时关注“闵行教育”微信公众号发布的相关通知或拨打闵行区招生咨询电话,及时了解线下服务点的服务时间、预约方式、防疫要求等信息。 Part 5 网上验证时间 第一批网上验证: 7月9日—7月13日 如果网上验证遇到问题,幼儿园会与幼儿监护人联系,请保持手机畅通,线下验证需按疫情防控要求进行。验证期间,幼儿监护人有任何疑问,可直接电话咨询幼儿园。 第二批网上验证: 7月30日—8月2日 未选择报名符合对口报名条件的公办幼儿园或民办幼儿园“小区生”,又未通过民办幼儿园“非小区生”或全区招生民办幼儿园第一批网上验证的幼儿,自动参加公办幼儿园或民办幼儿园“小区生”的第二批网上验证。部分已及时完成补报名的幼儿,自动参加第二批网上验证。 Part 6 中班/大班插班转园幼儿报名流程 本区中班/大班插班转园幼儿入园工作主要分为网上预报名、网上验证和录取通知三个阶段。 网上预报名 2022年7月25日-7月29日,中班/大班适龄幼儿监护人进入闵行区中班/大班插班转园幼儿入园报名系统(以下简称“区中大班报名系统”,网址:https://yebm.mhedu.sh.cn),先查询幼儿园是否有插班转园学额,再注册登录并完成网上预报名。有插班转园学额的幼儿园方可接受网上预报名。 网上验证 2022年7月30日-8月2日,幼儿园完成网上验证。 对于网上验证遇到问题的,幼儿园可组织幼儿监护人进行现场验证。“随申办”移动端或“上海一网通办”网站中的电子证照与纸质证件可同等效力使用。 录取通知 2022年8月12日,遵循人户一致优先的原则,依据区中大班报名系统中幼儿入园条件排序情况、幼儿实际预报名情况及幼儿园实际班额情况完成幼儿录取工作,溢出幼儿不统筹。幼儿监护人登录区中大班报名系统查询录取情况。
·莘庄三幼· 招 生 简 章 招生对象 2019 年 9 月 1 日-2020 年 8 月 31 日出生(包括在园托班幼儿),并且已在市登记系统完成网上信息登记、获取登记编号的幼儿。 对口报名条件 持有的相关证件/证明材料(包括幼儿户口簿、实际居住在闵行区的有效居住证明、《上海市居住证》/《上海市居住登记凭证》等)的变动(登记)时间为 2023 年 4 月 15 日之前、身体健康(无慢性传染病)、智力正常、能正常参加集体活动,并符合以下报名条件的适龄幼儿。 户口所在地对口: 持有招生区域内常住户口(户主为直系亲属或幼儿本人),并且持有与户口所在地相对应的住宅类产权证(产权人是直系亲属或幼儿本人,且全部或共同共有)的幼儿。 居住地对口: (1)持有招生区域内住宅类产权证(产权人是父母或幼儿本人,且全部或共同共有)的本市户籍幼儿。 (2)持有招生区域内经适房产权证(产权人是父母或幼儿本人,且全部或共同共有)的本市户籍幼儿。 (3)持有招生区域内住宅类产权证(产权人是父母或幼儿本人,且全部或共同共有),并且幼儿本人及父母一方持有《上海市居住证》/《上海市居住登记凭证》(有效期内,居住地址与产权证地址一致)的外省市户籍幼儿。 (4)持有招生区域内住宅类产权证(产权人是父母或幼儿本人,且全部或共同共有),并且持有港澳居民来往内地通行证/港澳居民居住证、台湾居民来往大陆通行证/台湾居民居住证、护照的港、澳、台、外籍幼儿。 报名流程 本区小班适龄幼儿入园工作实行公民办幼儿园同步登记、同步报名、同步验证的方式,主要分为网上 信息登记、网上报名、网上验证和录取通知四个阶段。 (1)网上信息登记 2023 年 4 月 20 日-4 月 27 日,小班适龄幼儿(包括在园托班幼儿)监护人通过上海市适龄幼儿入园信 息登记系统(以下简称“市登记系统”,登录“上海一网通办”网站首页“2023 年适龄幼儿入园”特色专栏, 网址: https://zwdt.sh.gov.cn,或登录“随申办”移动端首页“2023 年适龄幼儿入园”)完成网上信息登 记,获取登记编号。具体操作步骤和方法依据市级要求。 (2)网上报名 2023 年 5 月 11 日-5 月 15 日,小班适龄幼儿(包括在园托班幼儿)监护人通过闵行区小班幼儿入园报 名系统(以下简称“区小班报名系统”,按原途径登录市登记系统后点击进入闵行区报名入口,或登录“上 海一网通办”网站闵行区首页,网址:https://zwdt.sh.gov.cn/govPortals/region/SH00MH,进入“2023 年适龄幼儿入园”专栏,或登录“随申办”移动端首页搜索“闵行旗舰店”进入“幼儿入园”)完成网上报 名。 (3)网上验证 完成网上报名的幼儿自动进入第一批验证阶段。2023 年 5 月 16 日-5 月 18 日,幼儿园完成第一批网上 验证。“随申办”移动端或“上海一网通办”网站中的电子证照与纸质证件可同等效力使用。 (4)录取通知 验证通过的幼儿自动进入录取阶段。2023 年 6 月 16 日,幼儿监护人登录区小班报名系统查询录取情况。遵循人户一致优先的原则,依据区小班报名系统中幼儿入园条件排序情况、幼儿实际报名情况及街镇、幼儿 园资源配置情况,完成幼儿录取工作。确有困难未能按时完成市网上信息登记、区网上报名的幼儿监护人可至闵行区线下服务点完成补登记、 补报名。线下服务点实施预约制。幼儿监护人可及时关注“闵行教育”微信公众号发布的相关通知或拨打闵 行区招生咨询电话,及时了解线下服务点的服务时间、预约方式等信息。 招生区域内小区及路段 疏影路 1188 弄(林水美地苑) 疏影路 1020 弄(东湖花园) 秀涟路 111 弄(大虹桥国际公馆) 中春路 5839 弄(富林苑西区) 疏影路 999 弄(富林苑中区) 莘凌路 285 弄(绿梅二村) 莘北路 398 弄(金城绿苑) 疏影路 1111弄(莘城苑) 网上验证时间 第一批网上验证:5 月 16 日-5 月 18 日 如果网上验证遇到问题,幼儿园会与幼儿监护人联系,请保持手机畅通。验证期间,幼儿监护人有任何疑问,可直接电话咨询幼儿园。 第二批网上验证:5 月 30 日-5 月 31 日 未选择报名符合对口报名条件的公办幼儿园或民办幼儿园“小区生”,又未通过民办幼儿园“非小区生”或全区招生民办幼儿园第一批网上验证的幼儿,自动参加公办幼儿园或民办幼儿园“小区生”的第二批网上验证。部分已及时完成补报名的幼儿,自动参加第二批网上验证。 联 系 方 式 021-34538457*8008 (工作日 09:00-11:30,13:30-16:30) 学 校 地 址 闵行区中春路 5899 号

莘庄第三幼儿园
2025年招生公告
办学等级
市一级园
办学性质
公办
办学类型
全日制
咨询电话
34538457-8008
咨询时间
工作日:
9:00-11:30,13:30-16:30
上海市闵行区莘庄第三幼儿园坐落于闵行区中春路5899号。我园开办于2009年9月,2013年6月,经上海市教育评估院评估,升级为上海市一级幼儿园。2019年5月,顺利通过上海市一级幼儿园复验。
立足幼儿园实际,秉承“修礼、成行、蒙正、立品”的理念,创设科探室、游戏室、表演室、建构室、玩沙玩水设施、种植园地等,努力让每一个孩子在充满童趣与挑战、选择与互动的多样环境中生活、学习。创建以人为本,具有礼仪核心素养,促进幼儿全面发展的育人模式,创建求真务实、民主和谐的幼儿园管理机制;营造向上、向善的校园文化精神氛围,从而实现幼儿园文化内涵发展。
办园理念
修礼、成行、蒙正、立品
课程理念
礼润童心 修礼成行
幼儿园荣誉
上海市安全文明校园
上海市五星妈咪小屋
闵行区近视防控优秀学校
闵行区优秀教工之家
闵行区优秀教工小家
闵行区教育系统巾帼文明岗
✦
•
✦
✦
左右滑动,查看更多
✦
让我们一起跟随镜头,更深入地了解一下吧!
招生对象
2025学年闵行区幼儿园招生对象年龄范围如下:
1.托班幼儿:2022年9月1日-2023年8月31日出生的幼儿;
2.小班幼儿:2021年9月1日-2022年8月31日出生的幼儿(包括已在园的托班幼儿;并且需在上海市适龄幼儿入园信息登记系统完成网上信息登记,获得登记编号);
3.中班转园插班幼儿:2020年9月1日-2021年8月31日出生的幼儿;
4.大班转园插班幼儿:2019年9月1日-2020年8月31日出生的幼儿。
所有参加闵行区幼儿园报名的幼儿除了符合年龄范围外,还需身体健康(无慢性传染病)、身心发育指标达到同龄儿童基本水平、能独立参加集体活动。且幼儿和监护人所持证件齐全(户口薄和在闵行居住的有效证明,证件登记变动时间在2025年4月15日之前)、并根据本人情况须持有以下证件之一:①本市户籍:居民身份证(号);②非本市户籍:上海市居住证或上海市居住登记凭证,港澳居民来往内地通行证或港澳居民居住证,台湾居民来往大陆通行证或台湾居民居住证;③外籍:护照。
学区对口报名条件
户口所在地对口
持有招生区域内常住户口(户主为直系亲属或幼儿本人),且持有与户口所在地相对应的住宅类产权证(产权人是直系亲属或幼儿本人,且全部或共同共有)的幼儿。
居住地对口
(1)持有招生区域内住宅类产权证(产权人是父母或幼儿本人,且全部或共同共有)的本市户籍幼儿。
(2)持有招生区域内经适房产权证(产权人是父母或幼儿本人,且全部或共同共有)的本市户籍幼儿。
(3)持有招生区域内住宅类产权证(产权人是父母或幼儿本人,且全部或共同共有),且幼儿本人及父母一方持有《上海市居住证》/《上海市居住登记凭证》(有效期内,居住地址与产权证地址一致)的外省市户籍幼儿。
(4)持有招生区域内住宅类产权证(产权人是父母或幼儿本人,且全部或同共有),并且持有港澳居民来往内地通行证/港澳居民居住证,或台湾居民来往大陆通行证/台湾居民居住证,或护照的港、澳、台、外籍幼儿。
报名流程
小班幼儿报名
(1)网上信息登记
2025年4月22日-4月29日。小班适龄幼儿(包括已在园托班幼儿)监护人通过上海市适龄幼儿入园信息登记系统(以下简称“市登记系统”)完成网上信息登记,获取登记编号。
市登记系统进入途径:登录“上海一网通办”网站首页(网址:https://zwdt.sh. gov.cn),进入“2025年适龄幼儿入园”特色专栏;或登录“随申办”移动端首页进入"2025年适龄幼儿入园"。
无法自行完成入园信息登记或确有需要修改登记信息的。幼儿监护人于5月7日起预约区级线下服务点进行补登记(详见附件4)。
(2)网上报名
2025年5月8日-5月12日。小班适龄幼儿(包括已在园托班幼儿)监护人通过闵行区小班幼儿入园报名系统完成网上报名。
报名系统进入途径:按原途径登录市登记系统后点击进入闵行区报名入口;或登录“上海一网通办”网站闵行区首页(网址:https://zwdt.sh.gov.cn/govPortals/region/SH00MH),进入“幼儿入园”专栏;或登录“随申办”移动端首页搜索“闵行区旗舰店”进入“幼儿入园”。
未按时自行完成网上报名的,幼儿监护人先联系幼儿园预约后于5月25日、6月8日至幼儿园办理补报名。
(3)网上验证
2025年5月13日-6月26日。验证由各幼儿园负责实施。如果网上验证遇到问题,幼儿监护人需携带证件至幼儿园进行现场验证。“随申办”移动端或“上海一网通办”网站中的电子证照与纸质证件可同等效力使用。
(4)录取通知
2025年6月27日,幼儿监护人登录区小班报名系统查询录取情况,最终以园所录取通知为准。
托班、中班/大班
转园插班幼儿报名
(1)网上报名
2025年5月23日-5月26日。幼儿监护人进入闵行区相应年龄段的幼儿入园报名系统(网址:https://yebm.mhedu.sh.cn)完成网上报名。
未按时自行完成网上报名的,幼儿监护人先联系幼儿园预约后于6月8日至幼儿园办理补报名。
(2)网上验证
2025年5月27日-6月26日。验证由各幼儿园负责实施。如果网上验证遇到问题,幼儿监护人需携带证件至幼儿园进行现场验证。“随申办”移动端或“上海一网通办”网站中的电子证照与纸质证件可同等效力使用。
(3)录取通知
2025年6月27日。幼儿监护人可登录报名系统查询录取情况,最终以园所录取通知为准。
招生区域内小区及路段
疏影路1188弄(林水美地苑)
秀涟路111弄(大虹桥国际公馆)
中春路5839弄(富林苑西区)
莘凌路285弄(绿梅二村)
莘北路398弄(金城绿苑)
疏影路1111弄(莘城苑)
疏影路999弄(富林苑中区)
疏影路1020弄(东湖花园)
疏影路838弄(富林苑)
相关链接
❤2025年闵行区幼儿园招生政策发布,4月22日起小班新生登记!
声明:本文由上哪学团队(微信公众号ID: shangnaxue)原创整理制作,转载请注明来源和出处,否则追究法律责任。

意见反馈
返回顶部




