上海市崇明区三星幼儿园
上海市崇明区三星幼儿园
崇明县三星镇星虹路88号
学校概况
三星幼儿园是上海市公办二级园,位于崇明西部地区,毗邻明珠湖风景区。整个园舍占地7215平方米,建筑总面积5615平方米,户外活动场地1600平方米,绿化率30%,总投资1500万元。办园规模15班,可容纳300多名幼儿入园学习。园内拥有完善先进的教育和生活设施:标准的班级活动用房,幼儿卧室、卫生间、消毒间等一应俱全,各项生活设施配套齐全,为孩子生活、学习提供了舒适的条件。

招生简章
三星幼儿园招生公告
作者: 三星幼儿园
发布时间: 2018年4月20日
2018学年三星幼儿园招生报名即将进行。根据《幼儿园管理条例》、《幼儿园工作规程》等教育法律法规和上级文件精神,现将招生登记相关要求通告如下:
1、招生对象:招收2014年9月1日至2015年8月31日期间出生的身体健康、智力正常、可正常参加集体活动的本县户籍儿童。
2、招生条件:(1)户籍在本园划区范围内的适龄儿童;(2)本市户籍在本园划区范围内购房的人户分离的适龄儿童;(3)轻度及中度智力残疾和听力等有障碍的能坚持正常集体活动的划区内适龄儿童可到西门二幼学前特教中心登记报名(地址:城桥镇西门北村59号楼,电话:59612632)。
3、招生办法:网上登记信息。符合报名登记对象的适龄儿童家长请于4月21日至5月7日点击“崇明区教育信息网(http://cmjy.sh.cn)——学前教育阶段入园申请平台”进行网上信息填报,并于5月21日到三星幼儿园进行现场审核,所有网上填报信息必须经现场审核后方可生效。如无上网条件,可持相关证明材料到村居委帮助登记、审核。(家长必须在规定时间内进行网上信息登记,网上填报信息必须真实,如因信息未登记、信息登记后未经现场审核或信息不实造成的后果自负。)
4、信息审核地点:三星幼儿园(三星镇星虹路88号)
5、现场审核需要材料:
1)现场审核时家长需携幼儿前往。2)本区户籍适龄儿童须提供户籍证明、预防接种证。3)本市户籍产权和户籍不一致的适龄儿童如需要在产权地就读幼儿园的,须提供户籍证明、预防接种证、产权证和人户分离登记回执。4)符合条件的来沪随迁子女须提供①父母一方有效的《上海市居住证》及分值证明原件、复印件或父母一方有效的《就业失业登记证》及《临时居住证》原件、复印件; ②适龄儿童本人的《临时居住证》原件、复印件;③父母及适龄儿童本人的户籍证明;④预防接种证。
6、咨询电话: 59600340
2017年9月1日---
2018年8月31日出生幼儿
三星园区:2个班
海桥园区:1个班
收费标准
(保育教育费):
招生条件
(1)户籍在本园划区范围内的适龄儿童;
(2)本市户籍在本园划区范围内购房的人户分离的适龄儿童;
(3) 如有空余学额,非沪籍适龄健康儿童可依据条件逐步解决。
三星幼儿园划区范围:邻江村、沈镇村、南桥村、东安村、平安村、洪海村、协进村、纯阳村、海洪港村、南协村、三协村、育德村、西新村、育新村、三星居委
海桥幼儿园划区范围:平安村安南、新安村、海安村、永安村、大平村、海中村、北桥村、海滨村、育新村近新、西新西光村
时间:4月23日12:00---4月30日18:00
适龄幼儿监护人凭“信息登记账号和密码”,通过“市登记系统”中的报名链接,直接登录 “上海市崇明区幼儿入园报名系统” 进行入园报名。报名成功后打印《上海市崇明区适龄幼儿入园报表》,请家长妥善保管。
时间:5月8日---5月15日
3、幼儿园现场审核
现场审核时间
三星园区:5月17日
(三星镇星虹路88号)
海桥园区:5月17日
(崇明区海桥公路66号)
请家长根据约定时间,到指定地点进行现场审核。
注:
①每户只需一位家长携带幼儿现场审核;
②请您佩戴口罩入园,配合门卫完成出示随申码、测温、洗手等流程。
4、现场审核材料
根据幼儿园审核时间,携幼儿和登记表、报名编号及相关材料(到园区进行现场审核,所有网上填报信息必须经现场审核后方可生效。
相关材料:
本区户籍适龄幼儿须提供户籍证明原件、复印件(截止日为2021年4月23日);预防接种证和《崇明区0-3岁科学育儿指导手册》。
本市户籍产权和户籍不一致的适龄幼儿如需要在产权地就读幼儿园的,须提供户籍证明、产权证、《本市户籍人户分离人员居住登记(回执)》(以上三项均需原件、复印件,截止日为2021年4月23日)和预防接种证。
符合条件的来沪人员随迁子女须提供①父母一方有效的《上海市居住证》、分值证明及一年内缴金满六个月的证明原件、复印件(2020年7月1日至2021年6月30日,不含补缴,因疫情防控需要允许补缴的除外)或父母一方有效的《上海市居住证》和《就业失业登记证》原件、复印件;②适龄幼儿本人有效的《上海市居住证》或《居住登记凭证》原件、复印件;③父母及适龄幼儿本人的户籍证明原件、复印件;④预防接种证。
招生条件
2018年9月1日至2019年2月28日出生,身心健康、智力正常、可正常参加集体活动的学区范围内适龄幼儿。
(托班6月1日开始咨询报名)
招生条件
2017年9月1日至2018年8月31日出生,能正常参加集体活动且持有阳光宝宝卡的本市户籍适龄幼儿。
(报名请至三星幼儿园登记报名)
咨询电话:59600340
1.招生对象
2.招生计划
3.学校费用
4.对口地段
5.学校特色

崇明区三星幼儿园是上海市公办二级园,位 于崇明西部地区,毗邻明珠湖风景区。 幼儿园配有标准的班级活动用房、盥洗室、午睡室、消毒室等,各项生活设施配套齐全。全园设有缤纷玩色坊、神奇探索室、畅想建构吧等多个专用活动室。 幼儿园秉持“崇尚自然,和合共生、绽放精彩”的办园理念,致力于培养健康活泼、好奇探索、文明乐群、勇敢自信、亲近自然、爱护环境、乐享生活,有初步责任感的儿童。 根据《崇明区教育局关于做好2023年学前教育阶段适龄幼儿入园工作的通知》及有关文件精神,现将我园招生事项告知如下: 1、招生对象: 2019年9月1日至2020年8月31日期间出生的身体健康、智力正常、可正常参加集体活动的适龄幼儿。 2、招生范围: 三星地区 3、收费标准: 保育教育费:175元/月 午餐费:8元/天 点心费:5元/天 4、报名方式: 今年崇明区小班入园工作主要通过网上进行,分为信息登记、报名验证和录取通知三个阶段。 2023年4月20日——4月27日 适龄幼儿监护人通过上海市适龄幼儿入园信息登记系统(登录“上海一网通办”网站首页“2023年适龄幼儿入园”特色专栏,网址:https://zwdt.sh.gov.cn,或登录“随申办”移动端首页“2023年适龄幼儿入园”)进行信息登记。 1)报名阶段:2023年5月8日-5月17日 本区小班适龄幼儿监护人通过登录“上海一网通办”网站首页“2023年适龄幼儿入园”特色专栏进入“崇明区”幼儿报名入口,或登录“随申办”移动端首页“2023年适龄幼儿入园”模块进入“崇明区”幼儿报名入口进行线上报名。 2)验证阶段:2023年5月18日-5月28日 各幼儿园组织开展入园报名信息的线上验证工作。 2023年7月15日前 各区基本完成幼儿入园工作,并向符合条件的幼儿家长发放通知。 需要上传的材料(均需原件)注意事项: (1)本市户籍适龄幼儿须验证户籍证明(截止日为2023年4月27日)。 (2)本市户籍产权和户籍不一致的适龄幼儿如需要在产权地就读幼儿园的,须验证户籍证明、产权证、《本市户籍人户分离人员居住登记(回执)》(截止日为2023年4月27日)。 (3)本学区内符合条件的来沪人员随迁子女须验证(①父母一方有效的《上海市居住证》、120分值证明或一年内缴纳社保累积满六个月的证明(2022年7月1日至2023年6月30,不含补缴),或《就业失业登记证》;②适龄幼儿本人有效的《上海市居住证》或《居住登记凭证》;③父母及适龄幼儿本人的户籍证明。 咨询电话:59600340 根据《崇明区教育局关于做好2023年学前教育阶段适龄幼儿入园工作的通知》及有关文件精神,现将我园招生事项告知如下: 1、招生对象: 2020年9月1日至2021年8月31日期间出生的身体健康、智力正常、有自理能力、可正常参加集体活动的适龄幼儿。 2、招生范围: 今年崇明区托班入园工作主要通过网上进行,分为信息登记、材料申报审核和录取通知三个阶段。 2023年6月7日——6月13日 2023年6月7日-6月13日,托班适龄幼儿监护人通过手机登录“随申办”市民云崇明旗舰店,点击进入“崇明区2023年托班招生”服务进行统一的信息登记。 2023年6月20日-6月23日,若托班有空余学额,幼儿园可跨划区招生,有入托意愿的托班适龄幼儿监护人进行第二次信息登记。 2023年6月14日-6月30日,根据各幼儿园的资源、幼儿入托意愿登记情况及《2023年崇明区学前教育阶段小、托班适龄幼儿入园招生录取排序细则》,各园初步确定拟招收名单,并将线上材料申报要求电话通知到拟招收托班幼儿的监护人。接到电话通知的托班幼儿监护人,根据幼儿园的要求开展材料申报工作。 期间,各幼儿园组织开展材料审核工作。 2023年7月15日前 2023年7月15日前,各幼儿园原则上完成托班幼儿录取工作,发放录取通知书。 招生条件: 2019年9月1日至2020年8月31日期间出生,能正常参加集体活动且持有阳光宝宝卡的本市户籍适龄幼儿。













崇明区三星幼儿园是上海市公办二级园,位于崇明西部地区,毗邻明珠湖风景区。校园环境优美、整洁。幼儿园配有标准的班级活动用房、盥洗室、午睡室、消毒室等,各项生活设施配套齐全。全园设有缤纷玩色坊、神奇探索室、畅想建构吧、快乐图书吧等多个专用活动室。
1、招生对象:
2020年9月1日至2021年8月31日出生的身体健康、智力正常、可正常参加集体活动的适龄幼儿。
2、招生范围:
三星地区
3、收费标准:
保育教育费:175元/月
点心费:5元/天
4、报名方式:
今年崇明区小班入园工作主要通过网上进行,分为信息登记、报名验证和录取通知三个阶段。
2024年4月22日——4月29日
小班适龄幼儿监护人通过上海市适龄幼儿入园信息登记系统(登录上海“一网通办”网站首页“2024年适龄幼儿入园”特色专栏,网址:https://zwdt.sh.gov.cn,或登录“随申办”移动端首页“2024年适龄幼儿入园”)进行统一的信息登记。
1)、报名阶段(5月9日-5月16日)
本区小班适龄幼儿监护人通过登录“上海一网通办”网站首页“2024年适龄幼儿入园”特色专栏进入“崇明区”幼儿报名入口,或登录“随申办”移动端首页“2024年适龄幼儿入园”模块进入“崇明区”幼儿报名入口,按照本区的招生政策和报名办法进行线上幼儿入园报名。
2)、验证阶段(5月9日-5月22日)
各幼儿园组织开展小班入园报名信息的线上验证工作。
2024年6月30日前
各区基本完成幼儿入园工作,并向符合条件的幼儿家长发放通知。
需要上传的材料
注意事项:
线上报名前,家长和幼儿根据自身情况需准备以下证件:
1、本市户籍适龄幼儿需准备户籍证明。
2、本市户籍产权和户籍不一致的适龄幼儿如需要在产权地就读幼儿园的,需准备户籍证明、产权证、《本市户籍人户分离人员居住登记(回执)》。
3、符合条件的来沪人员随迁子女需准备:①父母一方有效的《上海市居住证》、分值证明(120分)或一年内缴社保累积满六个月的证明(2023年7月1日至2024年6月30日,不含补缴)或父母一方有效的《上海市居住证》和灵活就业登记证明;②适龄幼儿本人有效的《上海市居住证》或《居住登记凭证》;③父母及适龄幼儿本人的户籍证明。
以上证件截止日为2024年4月29日
1、招生对象:
2021年9月1日至2022年8月31日出生的身体健康、智力正常、有自理能力、可正常参加集体活动的本市常住人口适龄幼儿的监护人。
2、招生范围:
今年崇明区托班入园工作主要通过网上进行,分为信息登记、材料申报审核和录取通知三个阶段。
2024年6月3日-6月9日,有入托意愿的托班适龄幼儿监护人通过手机登录“随申办”市民云APP崇明旗舰店,点击进入“崇明区2024年托班招生”服务进行统一的信息登记。
2024年6月14日-6月16日,若托班有空余学额,幼儿园可跨划区招生,有入托意愿的托班适龄幼儿监护人进行第二次信息登记。
2024年6月10日-6月20日,根据各幼儿园的资源、幼儿入托意愿登记情况及《2024年崇明区学前教育阶段小、托班适龄幼儿入园招生录取排序细则》,各园初步确定拟招收名单,并将材料申报要求电话通知拟招收托班幼儿的监护人。各幼儿园对拟招收的托班幼儿监护人申报的材料进行审核,具体要求参考小班“报名材料”,证件材料截止日为2024年6月16日。
2024年6月30日前,各幼儿园原则上完成托班幼儿录取工作,发放录取通知书。
招生条件:
2018年9月1日至2021年8月31日期间出生,有特殊教育需求,能正常参加集体活动且持有阳光宝宝卡的本市户籍适龄幼儿。
特教班招收轻度及中度智力残疾和听力等有障碍的能坚持正常集体活动的本市户籍适龄幼儿,需有意向的可以来园咨询。
-END-
以上内容来源于“上海市崇明区三星幼儿园”公众号
上海市崇明区三星幼儿园,坐落于三星镇星虹路88号,隶属于崇明区莺莺学前教育集团,是1996年独立建制的农村二级幼儿园,是崇明区文明单位、崇明区绿色教育共同体成员单位、崇明区绿色学校、崇明区生态乡土实验学校。幼儿园秉持“崇尚自然,和合共生,绽放精彩”的办园理念,深耕自然生态教育,为幼儿营造亲近自然、和谐共生的成长环境。在“以自然为本,启探究之蒙,享生活之乐”的课程理念引领下,幼儿园不断优化基础课程,同时积极探索“田趣”园本特色活动,让孩子们在亲身体验中感受自然魅力,激发探索兴趣。
目前,园内开设6个班级,分别为托班2个,小班、中班、大班、特教班各一个。共招收幼儿80名。现有教职工33名(其中在编人员26名,劳务派遣人员7名)。所有人均持证上岗。
三星幼儿园配有标准的班级活动用房、盥洗室、消毒间、午睡室等,各项生活设施配套齐全。全园设有缤纷玩色坊、神奇探索室、畅想建构吧等专用活动室6个,并配备了可充分满足幼儿活动需求的玩具与活动材料。在区、镇两级部门的大力支持下,园内还设有110平米的早教活动室,并配备了丰富的03婴幼儿教玩具,各项设施配套齐全,为孩子生活、学习提供了舒适的条件。
童话角落
刺激又有挑战的跑酷运动
自制桂花蜜
创意建构自主搭建帐篷
最喜爱的玩水游戏
4月18日上午,三星幼儿园迎来“童梦拾光·星园寻趣”校园开放日,多组家庭共赴温馨之约。清晨,老师们以气球拱门与笑脸贴纸迎接萌娃,班级教师引导家长签到、领取伴手礼,温馨氛围中开启幼儿园活动体验。
校园探秘中,家长们手牵宝贝,穿梭于大操场、星星小菜园与各类专用活动室等,触摸春日绿植,并在各活动场所留下童真剪影。
生活体验时段,洗手池前萌娃认真模仿“七步洗手法”,点心桌旁有序品尝饼干与牛奶,教师轻声引导“一口饼干一口牛奶”,细节中渗透生活教育。
圆圈活动“捕小鱼”将活动推向高潮。教师提供丰富的材料,供幼儿探索操作,孩子们在老师的耐心引导和家长的陪伴下自由探索,体验幼儿园集体活动。
活动尾声,每组家庭收获“绘本故事”小礼物,定格第一次独立洗手、勇敢游戏的瞬间。此次开放日让新生家庭沉浸式感受园所温度,为秋季入园埋下温暖伏笔。
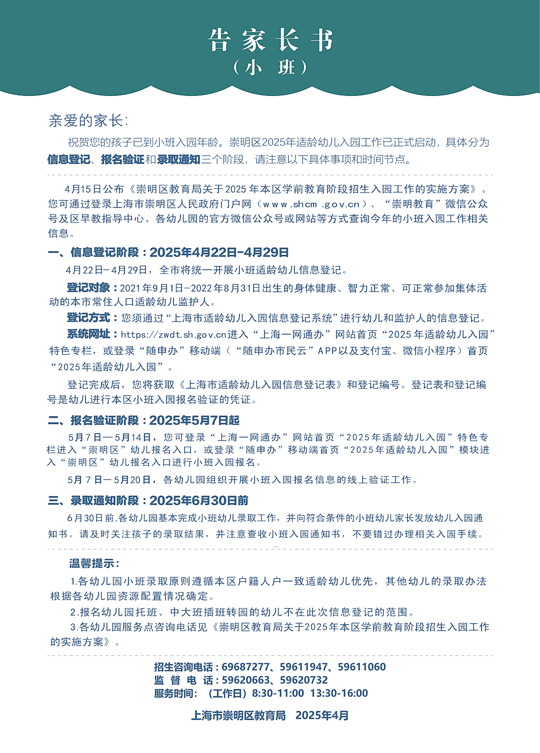
根据《2025年崇明区学前教育阶段招生入园工作的事实方案》及有关文件精神,现将我们招生事项告知如下:
三星镇三星地区适龄儿童
保育教育费每月175元
本区小班适龄幼儿入园工作主要分为信息登记、报名验证和录取通知三个阶段。
阶段一:信息登记
(1)登记对象
2025年小班入园信息登记的对象为2021年9月1日-2022年8月31日期间出生的身体健康、智力正常、可正常参加集体活动的本市常住人口适龄幼儿的监护人。报名幼儿园托班、中大班插班转园的幼儿监护人不作为此次统一信息登记的对象。
(2)登记时间及方式
2025年4月22日-4月29日,小班适龄幼儿监护人通过上海市适龄幼儿入园信息登记系统(登录上海“一网通办”网站首页“2025年适龄幼儿入园”特色专栏,网址:https://zwdt.sh.gov.cn,或登录“随申办”移动端首页“2025年适龄幼儿入园”)进行统一的信息登记。
阶段二:报名验证
2025年5月7日-5月14日,本区小班适龄幼儿监护人通过登录“上海一网通办”网站首页“2025年适龄幼儿入园”特色专栏进入“崇明区”幼儿报名入口,或登录“随申办”移动端首页“2025年适龄幼儿入园”模块进入“崇明区”幼儿报名入口,按照本区的招生政策和报名办法进行线上幼儿入园报名。
阶段三:录取通知
2025年6月30日前,各幼儿园原则上完成幼儿录取工作,发放录取通知书。
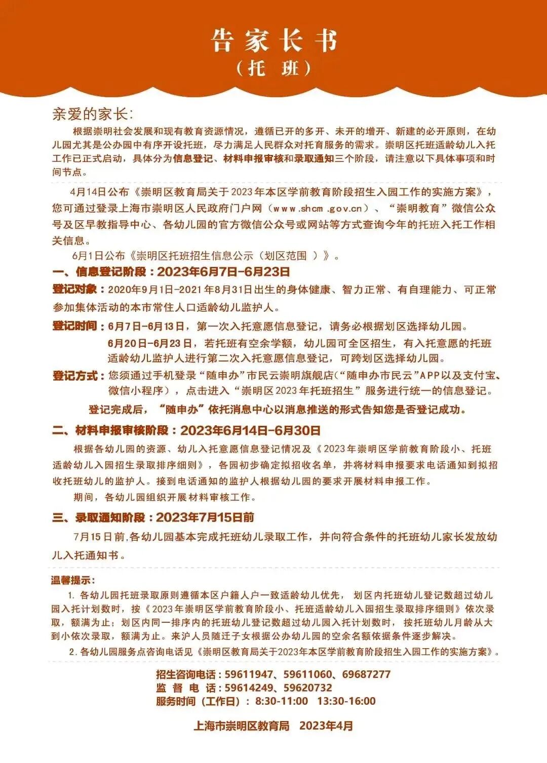
阶段一:信息登记
2025年5月26日-6月3日,有入托意愿的托班适龄幼儿监护人通过手机登录“随申办”市民云APP崇明旗舰店,点击进入“崇明区2025年托班招生”服务进行统一的信息登记。
2025年6月13日-6月17日,若托班有空余学额,幼儿园可跨划区招生,有入托意愿的托班适龄幼儿监护人进行第二次信息登记(登录方式不变)。
阶段二:材料审核
2025年6月4日-6月20日,根据各幼儿园的资源、幼儿入托意愿登记情况及《2025年崇明区学前教育阶段小、托班适龄幼儿入园招生录取排序细则》,各园初步确定拟招收名单,并将材料申报要求电话通知到拟招收托班幼儿的监护人。接到电话通知的托班幼儿监护人,根据幼儿园的要求开展材料申报工作。
阶段三:录取通知
2025年6月30日前,各幼儿园原则上完成托班幼儿录取工作,发放录取通知书。
本市户籍适龄幼儿须验证户籍证明。本市户籍产权和户籍不一致的适龄幼儿如需要在产权地就读幼儿园的,须验证户籍证明、产权证、《本市户籍人户分离人员居住登记(回执)》。
符合条件的来沪人员随迁子女须验证:①父母一方有效的《上海市居住证》、120分值证明或一年内缴社保累积满六个月的证明(2024年7月1日至2025年6月30日,不含补缴)或灵活就业登记证明;②适龄幼儿本人有效的《上海市居住证》或《居住登记凭证》;③父母及适龄幼儿本人的户籍证明。证件材料截止日为2025年4月29日。
咨询电话:59600340
咨询时间:工作日 8:30-16:00
2025年招生正式启动,我们诚邀您和宝贝加入这个有温度的大家庭,共同见证成长的美好!
欢迎宝贝
秋日相约
声明:本文由上哪学团队(微信公众号ID: shangnaxue)原创整理制作,转载请注明来源和出处,否则追究法律责任。

意见反馈
返回顶部




