上海交通大学闵行幼儿园(东川分园)
上海交通大学闵行幼儿园
上海交通大学闵行幼儿园
沧源路880弄交大东川花苑内
学校概况
上海交通大学闵行幼儿园创建于1985年,是一所市二级一类幼儿园。幼儿园占地面积9500平方米,绿化面积5900平方米。幼儿园的园舍宽敞明亮,环境舒适。有充满童趣、色彩鲜艳、功能齐全的各种运动器具;有四季常绿的幼儿种植园;有生机勃勃的果园;还有蜿蜒宁静的小道和圆形嬉水池。 近年来,在“崇尚自然、陶冶情趣、启迪心智、快乐成长”理念的引领下,我园逐步形成了以自然科技的园本特色。 全园现有小、中、大班共9个班级。教师平均年龄33岁,本科学历以上教师占总数的95%,她们青春、富有朝气,有责任心、爱心。 幼儿园以全国、市有关学前教育文件精神为准绳,积极贯彻二期课改的精神。注重以儿童发展为本理念,开展各种适合幼儿身心健康的活动,受到社会各界的认可。 在教育局各部门的关心指导下,经过全体教工共同努力,我园获得了区级文明单位和优秀家长学校等称号。幼儿园已形成一支开拓创新、不断进取的教职工队伍,正一步一个脚印地朝优质园方向去迈进。

招生简章
1、招生地段
沧源路880弄(交大新村)
景谷东路99弄(博士欣居)
2、闵行区的招生政策
产证办理及户籍迁入截止时间:2020.4.15
三年一户(二胎和多胞胎除外)
公民同招,如未报名户口所在地或居住地对口的公办幼儿园或民办幼儿园“小区生”,又未被民办幼儿园“非小区生”或全区招生民办幼儿园面谈通过的幼儿,以“本区户籍优先、同类排序靠后”(比如同属人户一致类,即排在此类靠后)为原则,由区教育行政部门统筹安排。
示范园招生: 地段对口招生,中福会浦江幼儿园、中福会托儿所闵行校区面向全区提前自主招生
关键时间:
携带材料(原件+复印件):
材料仅供参考,详情请参考幼儿园招生简章要求
本区户籍/外省市户籍的幼儿
特殊情况的幼儿
3、联系电话
021-54744236
上海交通大学闵行幼儿园小班幼儿招生简章

我们招生啦!
上海交通大学闵行幼儿园招生简章



2023年招生工作开始啦~~~
家里有入园适龄宝宝的爸爸妈妈们
看过来
一起了解一下今年的招生工作吧!
小班招生对象
2019年9月1日-2020年8月31日出生(包括在园托班幼儿),并且已在上海市适龄幼儿入园信息登记系统完成网上信息登记、获取登记编号的幼儿。
对口报名条件
持有的相关证件/证明材料 (包括幼儿户口簿、实际居住在闵行区的有效居住证明、《上海市居住证》/《上海市居住登记凭证》等) 的变动 (登记) 时间为 2023年4月15日之前、身体健康 (无慢性传染病) 、 智力正常、能正常参加集体活动,并符合以下报名条件的适龄幼儿。
户口所在地对口:
持有招生区域内常住户口 (户主为直系亲属或幼儿本人) ,并且持有与户口所在地相对应的住宅类产权证 (产权人是直系亲属或幼儿本人,且全部或共同共有) 的幼儿。
居住地对口:
(1) 持有招生区域内住宅类产权证 (产权人是父母或幼儿本人,且全部或共同共有) 的本市户籍幼儿。
(2) 持有招生区域内经适房产权证 (产权人是父母或幼儿本人,且全部或共同共有) 的本市户籍幼儿。
(3) 持有招生区域内住宅类产权证 (产权人是父母或幼儿本人,且全部或共同共有),并且幼儿本人及父母一方持有《上海市居住证》/《上海市居住登记凭证》(有效期内,居住地址与产权证地址一致) 的外省市户籍幼儿。
(4) 持有招生区域内住宅类产权证 (产权人是父母或幼儿本人,且全部或共同共有) ,并且持有港澳居民来往内地通行证/港澳居民居住证、台湾居民来往大陆通行证/台湾居民居住证、护照的港、澳、台、外籍幼儿。
招生区城内小区及路段
上海交通大学闵行幼儿园
沧源路880弄(交大新村)
景谷东路99弄(博仕欣居)
上海交通大学闵行幼儿园东川分园
东川路 811 弄(金榜世家文馨苑)
东川路865弄(好第坊)
报名流程
本区小班适龄幼儿入园工作实行公民办幼儿园同步登记、同步报名、同步验证的方式,主要分为网上信息登记、网上报名、网上验证和录取通知四个阶段。
1.网上信息登记
2023年4月20日---4月27日,小班适龄幼儿(包括在园托班幼儿)监护人通过上海市适龄幼儿入园信息登记系统(以下简称“市登记系统”,登录“上海一网通办”网站首页“2023 年适龄幼儿入园”特色专栏,网址:https://zwdt.sh.gov.cn,或登录“随申办”移动端首页“2023 年适龄幼儿入园”)完成网上信息登记,获取登记编号。具体操作步骤和方法依据市级要求。
2.网上报名
2023年5月11日---5月15日,小班适龄幼儿(包括在园托班幼儿)监护人通过闵行区小班幼儿入园报名系统(以下简称“区小班报名系统”,按原途径登录市登记系统后点击进入闵行区报名入口,或登录“上海一网通办”网站闵行区首页,网址:https://zwdt.sh.gov.cn/govPortals/region/SHO0MH,进入“2023年适龄幼儿入园”专栏,或登录“随申办”移动端首页搜索“闵行旗舰店”进入“幼儿入园”)完成网上报名。
3.网上验证
完成网上报名的幼儿自动进入第一批验证阶段:2023 年5月16日---5月18日,幼儿园完成第一批网上验证。“随申办”移动端或“上海一网通办”网站中的电子证照与纸质证件可同等效力使用。
4.录取通知
验证通过的幼儿自动进入录取阶段:2023 年6月16日,幼儿监护人登录区小班报名系统查询录取情况。遵循人户一致优先的原则,依据区小班报名系统中幼儿入园条件排序情况、幼儿实际报名情况及街镇、幼儿园资源配置情况,完成幼儿录取工作。
确有困难未能按时完成市网上信息登记、区网上报名的幼儿监护人可至闵行区线下服务点完成补登记、补报名。线下服务点实施预约制。幼儿监护人可及时关注“闵行教育”微信公众号发布的相关通知或拨打闵行区招生咨询电话,及时了解线下服务点的服务时间、预约方式等信息。
网上验证时间
第一批网上验证:5月16日-5 月18日
如果网上验证遇到问题,幼儿园会与幼儿监护人联系,请保持手机畅通,线下验证需按幼儿园相关要求进行。验证期间,幼儿监护人有任何疑问,可直接电话咨询幼儿园。
第二批网上验证:5月30日-5月31日
未选择报名符合对口报名条件的公办幼儿园或民办幼儿园“小区生”,又未通过民办幼儿园“非小区生”或全区招生民办幼儿园第一批网上验证的幼儿,自动参加公办幼儿园或民办幼儿园“小区生”的第二批网上验证。部分已及时完成补报名的幼儿,自动参加第二批网上验证。
一图看懂报名流程
小班幼儿入园报名流程
中班/大班插班转园幼儿入园报名流程
托班幼儿入园报名流
招生简章
上海交通大学闵行幼儿园
上海交通大学闵行幼儿园(东川分园)
温馨提示
4月20日---4月27日为网上信息登记阶段,宝爸宝妈们别错过啦!
(1)报名幼儿园托班、中大班插班转园的幼儿不在此次信息登记的范围。
(2)信息登记和报名验证的顺序与幼儿是否录取无关,建议家长错峰登记。
登记完成后,家长获取《上海市适龄幼儿入园信息登记表》和登记编号(《登记表》和登记编号是幼儿进行各区入园报名验证的凭证之一,请家长妥善保存。如果家长未收到短信,可通过市登记系统首页的【入园信息登记】按钮,自行查询登记编号)。同时,市登记系统也会向家长提供的手机号发送信息登记成功的短信。
招生咨询电话
021-54744740*810 /021-54720923
(工作日 09:00-11: 30,13:30-16:30)
2025
招生简章
上海交通大学闵行幼儿园
家里有入园适龄宝宝的爸爸妈妈们
看过来
一起了解一下今年的招生工作吧
园所介绍
上海交通大学闵行幼儿园创建于1985年,秉承“生态校园、融合发展”的办园理念,以研究幼儿自主学习为突破口,激发幼儿对自然科学的浓郁兴趣以及热爱科学、热爱生命的情感,培养幼儿主动学习、敢于探索、大胆尝试的精神、活泼开朗的性格、与人合作的意识,促进幼儿的全面和谐发展。
园所文化
“和·悦”文化
办园理念
生态校园,融合发展
课程理念
快乐探究,让每一个孩子悦润成长
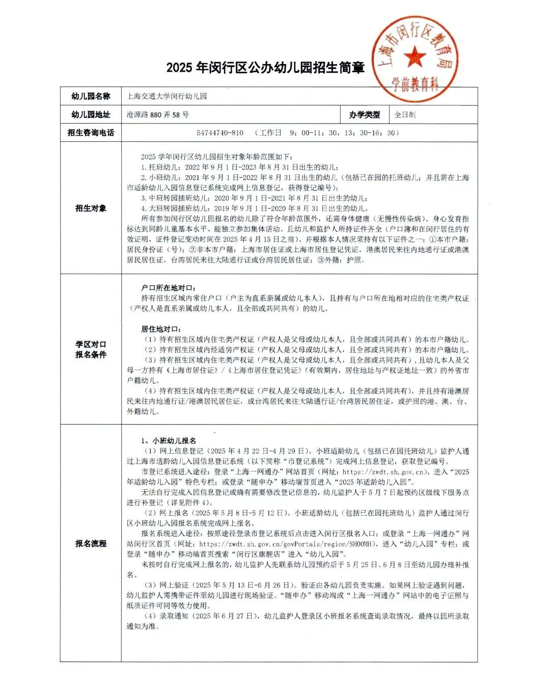
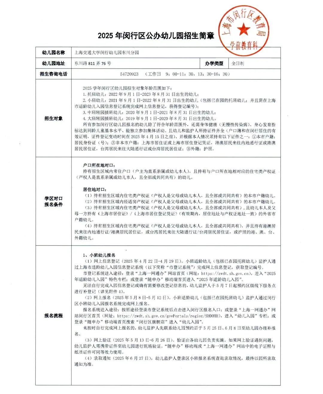
招生对象
托班幼儿:2022年9月1日—2023年8月31日出生的幼儿;
小班幼儿:2021年9月1日—2022年8月31日出生的幼儿(包括已在园的托班幼儿;并且需在上海市适龄幼儿入园信息登记系统完成网上信息登记,获得登记编号);
中班转园插班幼儿:2020年9月1日—2021年8月31日出生的幼儿;
大班转园插班幼儿:2019年9月1日—2020年8月31日出生的幼儿。
所有参加闵行区幼儿园报名的幼儿除了符合年龄范围外,还需身体健康(无慢性传染病)、身心发育指标达到同龄儿童基本水平、能独立参加集体活动。且幼儿和监护人所持证件齐全(户口簿和在闵行居住的有效证明,证件登记变动时间在2025年4月15日之前)、并根据本人情况须持有以下证件之一:
①本市户籍:居民身份证(号);
②非本市户籍:上海市居住证或上海市居住登记凭证,港澳居民来往内地通行证或港澳居民居住证,台湾居民来往大陆通行证或台湾居民居住证;
③外籍:护照。
学区对口
报名条件
户口所在地对口:
持有招生区域内常住户口(户主为直系亲属或幼儿本人),且持有与户口所在地相对应的住宅类产权证(产权人是直系亲属或幼儿本人,且全部或共同共有)的幼儿。
居住地对口:
(1)持有招生区域内住宅类产权证(产权人是父母或幼儿本人,且全部或共同共有)的本市户籍幼儿。
(2)持有招生区域内经适房产权证(产权人是父母或幼儿本人,且全部或共同共有)的本市户籍幼儿。
(3)持有招生区域内住宅类产权证(产权人是父母或幼儿本人,且全部或共同共有),且幼儿本人及父母一方持有《上海市居住证》/《上海市居住登记凭证》(有效期内,居住地址与产权证地址一致)的外省市户籍幼儿。
(4)持有招生区域内住宅类产权证(产权人是父母或幼儿本人,且全部或共同共有),并且持有港澳居民来往内地通行证/港澳居民居住证,或台湾居民来往大陆通行证/台湾居民居住证,或护照的港、澳、台、外籍幼儿。
招生区域内
小区及路段
报名流程
小班幼儿报名
(1)网上信息登记
2025年4月22日-4月29日,小班适龄幼儿(包括已在园托班幼儿)监护人通过上海市适龄幼儿入园信息登记系统(以下简称“市登记系统”)完成网上信息登记,获取登记编号。
市登记系统进入途径:登录“上海一网通办”网站首页(网址:https://zwdt.sh.gov.cn),进入“2025 年适龄幼儿入园”特色专栏;或登录“随申办”移动端首页进入“2025年适龄幼儿入园”。
无法自行完成入园信息登记或确有需要修改登记信息的,幼儿监护人于5月7日起预约区级线下服务点进行补登记。
(2)网上报名
2025年5月8日-5月12日,小班适龄幼儿(包括已在园托班幼儿)监护人通过闵行 区小班幼儿入园报名系统完成网上报名。
报名系统进入途径:按原途径登录市登记系统后点击进入闵行区报名入口;或登录“上海一网通办”网 站闵行区首页(网址:https://zwdt.sh.gov.cn/govPortals/region/SHOOMH),进入“幼儿入园”专栏;或 登录“随申办”移动端首页搜索“闵行区旗舰店”进入“幼儿入园”。
未按时自行完成网上报名的,幼儿监护人先联系幼儿园预约后于5月25日、6月8日至幼儿园办理补报名。
(3)网上验证
2025年5月13日-6月26日。验证由各幼儿园负责实施。如果网上验证遇到问题,幼儿监护人需携带证件至幼儿园进行现场验证。“随申办”移动端或“上海一网通办”网站中的电子证照与 纸质证件可同等效力使用。
(4)录取通知
2025年6月27日,幼儿监护人登录区小班报名系统查询录取情况,最终以园所录取通知为准。
托班/中班/大班插班
转园幼儿报名流程
(1)网上预报名
2025年5月23日—5月26日,幼儿监护人进入闵行区相应年龄段的幼儿入园报名系统(网址:https://yebm.mhedu.sh.cn)完成网上报名。
(2)网上验证
2025年5月27日—6月26日,验证由各幼儿园负责实施。如果网上验证遇到问题,幼儿监护人需携带证件至幼儿园进行现场验证。“随申办”移动端或“上海一网通办”网站中的电子证照与纸质证件可同等效力使用。
(3)录取通知
2025年6月27日,幼儿监护人可登录报名系统查询录取情况,最终以园所录取通知为准。
招生简章
上海交通大学闵行幼儿园
上海交通大学闵行幼儿园
东川分园
招生咨询电话
54744740*810 吴老师
54720923 孙老师
工作日
09:00-11: 30
13:30-16:30
编辑:沈佳妮(团支部)
审核:园长室
声明:本文由上哪学团队(微信公众号ID: shangnaxue)原创整理制作,转载请注明来源和出处,否则追究法律责任。

意见反馈
返回顶部




