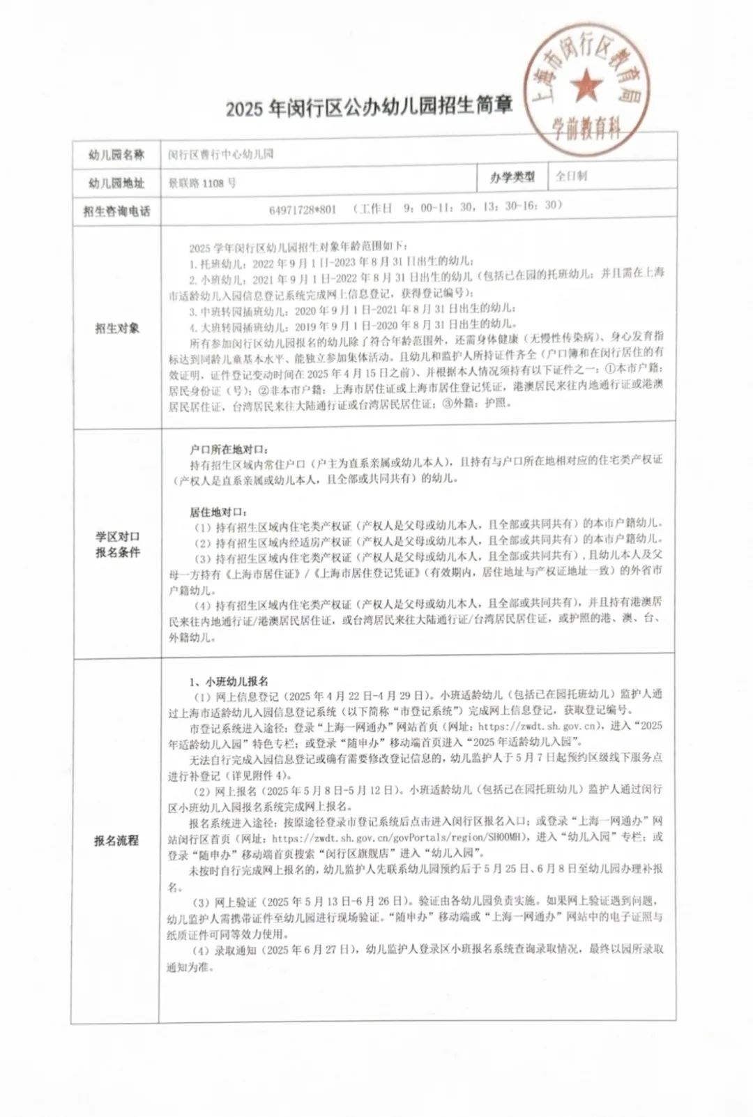
上海市闵行区曹行中心幼儿园
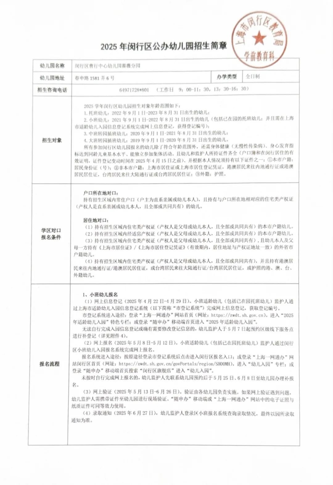
上海市闵行区曹行中心幼儿园(蔷薇园)
上海市闵行区曹行中心幼儿园(蔷薇园)
春申路1581弄6号
学校概况
曹行中心幼儿园是闵行区一所全日制公办幼儿园,成立于1992年,办园等级为二级一等。幼儿园目前拥有景联园和蔷薇园两个园区。总园(景联园)坐落于景联路1108号,蔷薇园坐落于春申路1581弄6号。 秉承“国粹润童心、传承促发展”的办学理念,曹幼努力打造有底蕴、有温度、有品质的幼儿园。近年来,幼儿园先后获得了“上海市安全文明校园”、“闵行区文明单位”、“上海市家庭教育指导实验基地”、“闵行区优秀家长学校”、“科技教育特色学校”等多个荣誉。 幼儿园关注每一个孩子的全面发展,有效落实上海市“以幼儿发展为本”的教育理念和共同性课程,创设小巧精致,适宜幼儿成长的校园环境,营造团结合作、敬业进取、勇于创新的团队氛围。

招生简章
2020年曹行中心幼儿园小班幼儿招生简章(蔷薇园)
闵行区曹行中心幼儿园 6天前
2020年曹行中心幼儿园小班幼儿招生简章 蔷 薇 园 幼儿园名称: 闵行区曹行中心幼儿园蔷薇分园 办学等级:二级一类 幼儿园地址:闵行区春申路1581弄6号 办学类型:全日制 招生咨询电话:64971728*801 工作日 (09:00-11:30,13:30-16:30) 小班招生对象 2016年9月1日-2017年8月31日出生(包括在园托班幼儿),并且已在市登记系统完成网上信息登记、获取登记编号的幼儿。 对口报名条件 持有的相关证件/证明材料(包括幼儿户口簿、实际居住在闵行区的有效居住证明、《上海市居住证》/《上海市居住登记凭证》等)的变动(登记)时间为2020年4月15日之前、身体健康(无慢性传染病)、智力正常、能正常参加集体活动,并符合以下报名条件的适龄幼儿。 户口所在地对口: 持有招生区域内常住户口(户主为直系亲属或幼儿本人),并且持有与户口所在地相对应的住宅类产权证(产权人是直系亲属或幼儿本人,且全部或共同共有)的幼儿。 居住地对口: (1)持有招生区域内住宅类产权证(产权人是父母或幼儿本人,且全部或共同共有)的本市户籍幼儿。 (2)持有招生区域内经适房产权证(产权人是父母或幼儿本人,且全部或共同共有)的本市户籍幼儿。 (3)持有招生区域内住宅类产权证(产权人是父母或幼儿本人,且全部或共同共有),并且幼儿本人及父母一方持有《上海市居住证》/《上海市居住登记凭证》(有效期内,居住地址与产权证地址一致)的外省市户籍幼儿。 (4)持有招生区域内住宅类产权证(产权人是父母或幼儿本人,且全部或共同共有),并且持有港澳居民来往内地通行证/港澳居民居住证、台湾居民来往大陆通行证/台湾居民居住证的港、澳、台幼儿。 招生区域内小区及路段 小班幼儿报名流程 本区小班适龄幼儿入园工作实行公民办幼儿园同步登记、同步报名、同步验证的方式,主要分为网上信息登记、网上报名、现场验证和录取通知四个阶段。 1、网上信息登记。2020年4月24日-4月30日,小班适龄幼儿(包括在园托班幼儿)监护人登录市登记系统 (网址:https://shrydj.edu.sh.cn,也可通过“一网通办”进入)进行网上信息登记、获取登记编号。 2、网上报名。2020年5月11日-5月17日,小班适龄幼儿(包括在园托班幼儿)监护人登录区报名系统(网址:https://yebm.mhedu.sh.cn)进行网上报名。报名截止后,网上报名成功的幼儿监护人可下载打印《2020年闵行区幼儿园小班幼儿报名表》。 3、现场验证。2020年5月27日-5月31日,网上报名成功的适龄幼儿监护人登录区报名系统查询现场验证相关信息,并打印《闵行区幼儿园现场验证通知单》。2020年5月30日-5月31日,适龄幼儿监护人持相关证件、携幼儿本人到指定幼儿园进行第一批现场验证。2020年6月13日,未选择报名符合对口报名条件的的公办幼儿园或民办幼儿园“小区生”,又未通过民办幼儿园“非小区生”或全区招生民办幼儿园面谈的幼儿,参加公办幼儿园或民办幼儿园“小区生”第二批现场验证。 4、录取通知。2020年6月24日-6月28日,遵循人户一致优先的原则,依据区报名系统中幼儿入园条件排序情况、幼儿实际报名情况及街镇、幼儿园资源配置情况,完成幼儿录取工作。幼儿监护人登录区报名系统查询录取情况。 小班幼儿入园报名流程图 请点击下图查看: 现场验证材料要求 按户口所在地对口报名的幼儿现场验证时需持有的证件有:《闵行区幼儿园现场验证通知单》、《2020年闵行区幼儿园小班幼儿报名表》、出生证、幼儿户口簿、与户口所在地相对应的住宅类产权证(产权人是直系亲属或幼儿本人,且全部或共同共有)、预防接种证等证件的原件及复印件。 按居住地对口报名的幼儿现场验证时需持有的证件有:《闵行区幼儿园现场验证通知单》、《2020年闵行区幼儿园小班幼儿幼儿报名表》、出生证、幼儿户口簿(或港、澳、台幼儿相对应的身份证明)、招生区域内的居住证明[如住宅类产权证/经适房产权证(产权人是父母或幼儿本人,且全部或共同共有)、廉租房/公租房租赁证明(租赁人是父母或幼儿本人,租赁地址与实际居住地址一致)等]、预防接种证等证件的原件及复印件。外省市户籍幼儿还需提供幼儿本人及父母一方的《上海市居住证》/《上海市居住登记凭证》(有效期内,居住地址与产权证地址一致)原件及复印件,积分已达标的还需提供《上海市居住证积分通知单》(有效期内,居住地址与产权证地址一致,同住子女为幼儿本人)原件及复印件;如果父母一方已取得本市户籍,需提供其户口簿原件及复印件。 小班幼儿现场验证时间与地点 现场验证时间: 2020年5月30日 08:30—11:30,13:00—16:00 2020年5月31日 08:30—11:30,13:00—16:00 现场验证地点: 闵行区景联路1108号 (验证结果与验证先后顺序无关。根据疫情防控的要求,请幼儿本人及监护人按照《闵行区幼儿园现场验证通知单》规定时间错时前往,并自觉戴好口罩、一米间隔排队,避免拥挤和长时间等待。) 温馨提示 推荐公共交通: 闵行14路、闵行22路、闵行31路、714路、729路、162路等 注:中班/大班插班幼儿、托班幼儿及其他特殊情况的幼儿入园办法参照《2020年闵行区学前教育阶段适龄幼儿入园工作实施意见》及《2020年闵行区适龄幼儿入园工作政策问答》的相关要求。 中班/大班插班幼儿入园报名流程图 请点击下图查看:
2021年曹行中心幼儿园小班幼儿招生简章
蔷薇园
幼儿园名称:闵行区曹行中心幼儿园蔷薇分园
办学等级:二级一类
幼儿园地址:闵行区春申路1581弄6号
办学类型:全日制
招生咨询电话:64971728*801 工作日 (09:00-11:30,13:30-16:30)
一、小班招生对象
2017年9月1日-2018年8月31日出生(包括在园托班幼儿),并且已在市登记系统完成网上信息登记、获取登记编号的幼儿。
二、对口报名条件
持有的相关证件/证明材料(包括幼儿户口簿、实际居住在闵行区的有效居住证明、《上海市居住证》/《上海市居住登记凭证》等)的变动(登记)时间为2021年4月15日之前、身体健康(无慢性传染病)、智力正常、能正常参加集体活动,并符合以下报名条件的适龄幼儿。
户口所在地对口
持有招生区域内常住户口(户主为直系亲属或幼儿本人),并且持有与户口所在地相对应的住宅类产权证(产权人是直系亲属或幼儿本人,且全部或共同共有)的幼儿。
居住地对口
(1)持有招生区域内住宅类产权证(产权人是父母或幼儿本人,且全部或共同共有)的本市户籍幼儿。
(2)持有招生区域内经适房产权证(产权人是父母或幼儿本人,且全部或共同共有)的本市户籍幼儿。
(3)持有招生区域内住宅类产权证(产权人是父母或幼儿本人,且全部或共同共有),并且幼儿本人及父母一方持有《上海市居住证》/《上海市居住登记凭证》(有效期内,居住地址与产权证地址一致)的外省市户籍幼儿。
(4)持有招生区域内住宅类产权证(产权人是父母或幼儿本人,且全部或共同共有),并且持有港澳居民来往内地通行证/港澳居民居住证、台湾居民来往大陆通行证/台湾居民居住证、护照的港、澳、台、外籍幼儿。
三、招生区域内小区及路段
四、小班幼儿报名流程
本区小班适龄幼儿入园工作实行公民办幼儿园同步登记、同步报名、同步验证的方式,主要分为网上信息登记、网上报名、现场验证和录取通知四个阶段。
1、网上信息登记。2021年4月23日-4月30日,小班适龄幼儿(包括在园托班幼儿)监护人登录市登记系统(网址:https://shrydj.edu.sh.cn,也可通过“一网通办”进入)进行网上信息登记、获取登记编号。
2、网上报名。2021年5月8日-5月12日,小班适龄幼儿(包括在园托班幼儿)监护人登录区报名系统(网址:https://yebm.mhedu.sh.cn)进行网上报名。
3、现场验证。2021年5月14日,网上报名成功的适龄幼儿监护人登录区报名系统查询现场验证相关信息,并下载打印《闵行区幼儿园现场验证通知单》及《2021年闵行区幼儿园小班幼儿报名表》。
2021年5月15日-5月16日,适龄幼儿监护人持相关证件、携幼儿本人到指定幼儿园进行第一批现场验证。“随申办市民云”或“上海一网通办”网站中的电子证照与纸质证件可同等效力使用。
2021年5月29日,未选择报名符合对口报名条件的公办幼儿园或民办幼儿园“小区生”,又未通过民办幼儿园“非小区生”或全区招生民办幼儿园面谈的幼儿,参加公办幼儿园或民办幼儿园“小区生”第二批现场验证。
4、录取通知。2021年6月26日,遵循人户一致优先的原则,依据区报名系统中幼儿入园条件排序情况、幼儿实际报名情况及街镇、幼儿园资源配置情况,完成幼儿录取工作。幼儿监护人登录区报名系统查询录取情况。
五、现场验证材料要求
所有验证材料需要原件
按户口所在地对口报名的幼儿现场验证时需持有的证件有:
1.《闵行区幼儿园现场验证通知单》
2.《2021年闵行区幼儿园小班幼儿报名表》
3. 出生证
4. 幼儿户口簿
5. 与户口所在地相对应的住宅类产权证(产权人是直系亲属或幼儿本人,且全部或共同共有)
6. 预防接种证
按居住地对口报名的幼儿现场验证时需持有的证件有:
1.《闵行区幼儿园现场验证通知单》
2.《2021年闵行区幼儿园小班幼儿报名表》
3. 出生证
4. 幼儿户口簿(或港、澳、台幼儿相对应的身份证明)
5. 招生区域内的居住证明[如住宅类产权证/经适房产权证(产权人是父母或幼儿本人,且全部或共同共有)、廉租房/公租房租赁证明(租赁人是父母或幼儿本人,租赁地址与实际居住地址一致)等
6. 预防接种证
小班幼儿现场验证时间与地点
六、现场验证时间:
2021年5月15日 08:30—11:30,13:00—16:00
2021年5月16日 08:30—11:30,13:00—16:00
七、现场验证地点:
闵行区景联路1108号
(验证结果与验证先后顺序无关。根据疫情防控的要求,请幼儿本人及监护人按照《闵行区幼儿园现场验证通知单》规定时间错时前往,并自觉戴好口罩、一米间隔排队,避免拥挤和长时间等待。)
八、温馨提示
推荐公共交通:
闵行14路、闵行22路、闵行31路、714路、729路、162路等
注:中班/大班插班幼儿、托班幼儿及其他特殊情况的幼儿入园办法参照《2021年闵行区学前教育阶段适龄幼儿入园工作实施意见》及《2021年闵行区适龄幼儿入园工作政策问答》的相关要求。

曹行中心幼儿园小班招生简章
园所简介
曹行中心幼儿园是闵行区一所全日制公办幼儿园,成立于1992年,办园等级为二级一等。幼儿园目前拥有景联园和蔷薇园两个园区。
幼儿园关注每一个孩子的全面发展,有效落实上海市“以幼儿发展为本”的教育理念和共同性课程,创设小巧精致,适宜幼儿成长的校园环境,营造团结合作、敬业进取、勇于创新的团队氛围,以“国粹润童心、传承促发展”为办园理念,大力弘扬传统文化,努力打造有底蕴、有温度、有品质的幼儿园。
景联园地址:
闵行区景联路1108号
蔷薇园地址:
闵行区春申路1581弄6号
招生咨询电话:
64971728*801
工作日(09:00—11:30,
13:30—16:30)
招生对象
小班新生
2019年9月1日-2020年8月31日出生(包括在园托班幼儿),并且已在上海市适龄幼儿入园信息登记系统完成网上信息登记、获取登记编号的幼儿。
招生地段
景联园招生地段
蔷薇园招生地段
对口报名条件
持有的相关证件/证明材料(包括幼儿户口簿、实际居住在闵行区的有效居住证明、《上海市居住证》/《上海市居住登记凭证》等)的变动(登记)时间为2023年4月15日之前、身体健康(无慢性传染病)、智力正常、能正常参加集体活动,并符合以下报名条件的适龄幼儿。
户口所在地对口
持有招生区域内常住户口(户主为直系亲属或幼儿本人),并且持有与户口所在地相对应的住宅类产权证(产权人是直系亲属或幼儿本人,且全部或共同共有)的幼儿。
居住地对口
(1)持有招生区域内住宅类产权证(产权人是父母或幼儿本人,且全部或共同共有)的本市户籍幼儿。
(2)持有招生区域内经适房产权证(产权人是父母或幼儿本人,且全部或共同共有)的本市户籍幼儿。
(3)持有招生区域内住宅类产权证(产权人是父母或幼儿本人,且全部或共同共有),并且幼儿本人及父母一方持有《上海市居住证》/《上海市居住登记凭证》(有效期内,居住地址与产权证地址一致)的外省市户籍幼儿。
(4)持有招生区域内住宅类产权证(产权人是父母或幼儿本人,且全部或共同共有),并且持有港澳居民来往内地通行证/港澳居民居住证、台湾居民来往大陆通行证/台湾居民居住证、护照的港、澳、台、外籍幼儿。
报名流程
招生简章
景联园
蔷薇园
点击下列链接了解更多详情
【招生】2023年闵行区幼儿园招生政策今日发布,4月20日开放市登记,5月11日开放区报名
期待·美好相遇
微信号|chzxy123
闵行区曹行中心幼儿园
—END—
2025年闵行区曹行中心
幼儿园小班招生啦!
一、招生对象
2021年9月1日-2022年8月31日出生(包括在园托班幼儿),并且已在市登记系统完成网上信息整记、获取登记编号的幼儿。
二、招生地段
景联部(景联路1108号)
虹梅南路2288号(华唐苑)
景联路1083弄(虹景苑)
虹梅南路2555弄(虹景苑)
曹行支路11弄(曹行居委)
曹行支路33弄(曹行居委)
曹行支路40弄(曹行居委)
曹行支路68弄(曹行居委)
曹行中心街81弄(曹行居委)
曹行支路81弄(曹行居委)
曹行中心街86弄(曹行居委)
曹行支路86弄(曹行居委)
曹建路201弄(曹行居委)
曹建路220弄(曹行居委)
曹建路230弄(曹行居委)
曹建路237弄(曹行居委)
曹建路249弄(曹行居委)
曹建路219-227号(曹行居委)
虹梅南路3001号(美琪花园)
景联路1111弄(燕南园)
金都路1000弄88支弄(好世麒麟园)
金都路978弄(金丰佳苑)
银都路759弄(银都名墅)
虹梅南路2323弄(虹山半岛)
银都路1669弄(月光流域)
民建村(民建村)
曹行村(曹行村)
五一村(五一村)
曹中村1-6组(曹中村1-6组)
蔷薇部(春申路1581弄6号)
老沪闵路1351弄(蔷薇一村)
老沪闵路1351弄(蔷薇二村)
虹梅南路1770弄(蔷薇三村)
虹梅南路1770弄(徐汇芳邻)
春申路1717弄(蔷薇四村)
春申路1717弄(虹梅菁典)
春申路1581弄(蔷薇五村)
虹梅南路1728弄(蔷薇六村)
虹梅南路1728弄(虹梅南苑)
春申路1580弄(蔷薇七村)
春申路1580弄(薇馨家园)
虹梅南路1660弄(蔷薇八村)
虹梅南路1660弄(虹梅新苑)
行南村(行南村)
三、对口报名条件
持有的相关证件/证明材料(包括幼儿户口簿、实际居住在闵行区的有效居住证明、《上海市居住证》/《上海市居住登记凭证》等)的变动(登记)时间为2025年4月15日之前、身体健康(无慢性传染病)、智力正常、能正常参加集体活动,并符合以下报名条件的适龄幼儿。
户口所在地对口
持有招生区域内常住户口(户主为直系亲属或幼儿本人),并且持有与户口所在地相对应的住宅类产权证(产权人是直系亲属或幼儿本人,且全部或共同共有)的幼儿。
居住地对口
(1)持有招生区域内住宅类产权证(产权人是父母或幼儿本人,且全部或共同共有)的本市户籍幼儿。
(2)持有招生区域内经适房产权证(产权人是父母或幼儿本人,且全部或共同共有)的本市户籍幼儿。
(3)持有招生区域内住宅类产权证(产权人是父母或幼儿本人,且全部或共同共有),并且幼儿本人及父母一方持有《上海市居住证》/《上海市居住登记凭证》(有效期内,居住地址与产权证地址一致)的外省市户籍幼儿。
(4)持有招生区域内住宅类产权证(产权人是父母或幼儿本人,且全部或共同共有),并且持有港澳居民来往内地通行证/港澳居民居住证、台湾居民来往大陆通行证/台湾居民居住证、护照的港、澳、台、外籍幼儿。
四、报名流程
1、市级网上信息登记 2025 年4月22日-4月29日,小班适龄幼儿(包括在园托班幼儿)监护人通过上海市适龄幼儿入园信 息登记系统(以下简称“市登记系统”,登录“上海一网通办”网站首页“2025年适龄幼儿入园”特色专栏, 网址:https://zwdt.sh.gov.cn,或登录“随申办”移动端首页“2025年适龄幼儿入园”)完成网上信息登记,获取登记编号。具体操作步骤和方法依据市级要求。
2、区级平台网上报名 2025 年5月8日-5月12日,小班适龄幼儿(包括在园托班幼儿)监护人通过闵行区小班幼儿入园报名系统(以下简称“区小班报名系统”,按原途径登录市登记系统后点击进入闵行区报名入口,或登录“上 海一网通办”网站闵行区首页,网址:https://zwdt.sh.gov.cn/govPortals/region/SH00MH,进入“2024 年适龄幼儿入园”专栏,或登录“随申办”移动端首页搜索“闵行旗舰店”进入“幼儿入园”)完成网上报名。
五、招生咨询电话
64971728-801
(工作日9:00-11:30 ,13:00-16:00)
如果错过了报名时间,请尽早联系幼儿园进行线下补报名预约
补报名时间:5月25日、6月8日
六、各园部小班
招生简章
景联部
蔷薇部
微信号丨chzxy123
闵行区曹行中心幼儿园
声明:本文由上哪学团队(微信公众号ID: shangnaxue)原创整理制作,转载请注明来源和出处,否则追究法律责任。

意见反馈
返回顶部




