2020年海尚明城幼儿园招生简章
【资源配置】
海尚明城幼儿园是一所公办全日制市二级幼儿园, 9 个班级规模,由宝山区教育局和杨行镇人民政府共同管理。本园以水文化为特色,促进幼儿全面发展。
【招生步骤】
网上统一信息登记、幼儿园验证报名、区域联合招生、分批发放录取通知。
【招生对象】
2016年9月1日至2017年8月31日期间出生的幼儿,身体健康(无慢性传染病),智力正常,能正常参加集体活动。
【招生计划】 本次招收 3 个小班。
【验证报名时间和招生范围】
报 名 时 间 | 招 生 范 围 |
5月10日 | 上午(8:00——11:00) 下午(13:00—15:30) | 福地苑一居委、二居委、保集绿岛家园、城西一村(东浜生产队)、中铁北城时代。 |
5月11日 | 上午(8:00——11:00) 下午(13:00—15:30) |
【验证报名办法】
为了避免聚集等待,请招生区域内的家长根据预约登记的具体时间,携带纸质《2020年上海市适龄幼儿入园信息登记表》等相关证件原件和复印件(所需材料见“附件1:所需验证材料”)来园验证报名;请家长配合疫情期间的入校要求。(具体见“附件2:疫情期间入校须知”)。
报名地址: 盘古路1876号 。
【招生录取说明】
1.到公办幼儿园验证报名的幼儿,不一定就是录取的幼儿园。所有登记验证报名信息均由宝山区幼儿园招生平台根据招生对象条件的先后顺序统筹安排,确保幼儿相对就近入园。
2.本招生区域内智力、听力、自闭症等有障碍的适龄儿童可以到有特殊教育办学点的幼儿园验证登记:和家欣苑幼儿园(红林路489号,电话66788506)。
3.通知送达:6月15日—8月15日分批发放录取通知。
4.幼儿园咨询电话:56122890转8025 联系人: 施老师
杨行镇教委电话:56801758
海尚明城 幼儿园
2020年4月22日
海尚明城幼儿园是一所公办全日制市一级幼儿园,9 个班级规模,由宝山区教育局和杨行镇人民政府共同管理。本园以水文化为特色,促进幼儿全面发展。
招生对象: 2017年9月1日—2018年8月31日期间出生的幼儿,身体健康(无慢性传染病),智力正常,能正常参加集体活动。2021年9月幼儿园计划招收3个班级
一、招生范围
福地苑一居委、福地苑二居委、保集绿岛家园居委、城西一村(东浜生产队)、中铁北宸居委。
4月23日—4月30日适龄幼儿监护人通过“上海市适龄幼儿入园信息登记系统”
(https://shrydj.edu.sh.cn),也可通过“一网通办”进入)进行幼儿和监护人信息登记。
(二)报名验证阶段:
1. 网上报名。5月8日—5月14日,适龄幼儿监护人通过“上海市幼儿适龄幼儿入园信息登记系统”
(https://shrydj.edu.sh.cn),选择宝山区进行网上报名,获取《2021年上海市宝山区幼儿入园报名表》,报名表含登记编号。(家长自行打印)
2.扫二维码下载报名表并如实填表。(注:不代替现场报名)

(2021年海尚明城幼儿园入园登记表)

(样张)
3. 现场验证。
(1)地点:海尚明城幼儿园(盘古路1876号)
(2)时间:2021年5月16日 上午8:30—11:30 下午13:00—15:30
(3)现场验证办法:
●请家长在以上时间内携相关材料原件及复印件,来园现场验证及报名(具体材料详见附件列表)
●限幼儿父、母辈监护人1名可携带幼儿入园验证信息。请入园家长做好防护工作:戴口罩,出示健康码,测温、安全距离等待,自带黑色水笔。
●符合区域内验证条件的均可参加现场验证,但验证园与录取不挂钩。
请提前扫以下码预约现场验证报名时间,并请家长根据预约时间段来园进行验证,尽量不要在校门口聚集。


备注:请家长保留预约短信,5月16日现场验证,请当场出示。
三、录取办法和时间
依据宝山区教育局分批发放录取通知的要求,对在规定时间内报名登记的符合条件的幼儿进行分批录取。
幼儿园咨询电话:56122890-8025 施老师
杨行镇教委电话:56801758
宝山区教育局咨询电话:66592882、66592019、66592089
上海市宝山区海尚明城幼儿园是一所公办上海市一级幼儿园。本园秉承“让我们在水文化中共同润育成长”的办园理念,着力形成“水文化、活游戏”的特色品牌,促进幼儿全面、和谐、富有个性地发展。
本园将贯彻落实教育局关于《宝山区2022年学前教育阶段适龄幼儿入园工作实施方案》,坚持“就近入学与学区统筹安排”相结合等原则,规范开展招生工作。
2022年9月计划招收4个小班,共计100名幼儿。
2018年9月1日—2019年8月31日期间出生身体健康(无慢性传染病)、智力正常、能正常参加集体活动的幼儿。
福地苑一居、福地苑二居、保集绿岛、城西一村(东浜生产队)、中铁北宸。荣万宝邸(代招)。
1. 信息登记:6月9日-6月16日,登录“上海一网通办”网站首页,网址:https://zwdt.sh.gov.cn,进入“2022年适龄幼儿入园”特色专栏,或登录“随申办”移动端首页“2022年适龄幼儿入园”,完成信息登记。
2. 网上报名:6月24日-7月15日,登录“上海一网通办”网站首页,网址:https://zwdt.sh.gov.cn,进入“2022年适龄幼儿入园”特色专栏,或登录“随申办”移动端首页“2022年适龄幼儿入园”,点击各区县报名版块,选择“宝山区”,完成网上报名。
本区域户籍智力、听力、自闭症等有障碍的、不能独立参加集体活动的幼儿,家长可咨询并到和家欣苑幼儿园报名。(地址:红林路489号,电话66788506)。
幼儿园咨询电话:56122890*8025、18817478093(工作日9:00-11:30,13:00-15:30)
上级部门咨询电话:56801758(工作日9:00-11:30,13:00-15:30)
海尚明城幼儿园是一所市一级公办园。幼儿园在“让我们在水文化中共同润育成长”的办园理念下,以满足幼儿兴趣与需求为出发点,彰显“水文化、活游戏”的自主探究特色,培养“爱生活、好探究、乐表现、亲自然”的幼儿。
幼儿园认真落实市教委、区教育局关于2023年招生工作的要求,遵循服务社会,就近入学、统筹安排的基本原则,规范、和谐地做好招生工作。
本次招收4个小班,共计100名幼儿。对象为2019年9月1日—2020年8月31日期间出生的幼儿,身体健康(无慢性传染病),智力正常,能正常参加集体活动。
幼儿保育教育费225元/月;其他各类代办服务性项目和标准按照上级有关规定收取相关费用。
4月20日-4月27日,登录“上海一网通办”网站首页,网址:https://zwdt.sh.gov.cn,进入“2023年适龄幼儿入园”特色专栏,或实名登录“随申办”移动端首页“2023年适龄幼儿入园”,完成信息登记。
5月8日-5月24日,适龄幼儿监护人登录“一网通办”网站首页特色专栏的“2023年适龄幼儿入园”或登录“随申办”移动端首页“2023年适龄幼儿入园”,点击进入“上海市适龄幼儿入园信息登记系统”,点击各区报名版块,选择“宝山区海尚明城幼儿园”,进行网上报名。
福地苑一居、福地苑二居、保集绿岛居委、城西一村(东浜生产队)、中铁北宸居委、荣万河畔景园(筹)、荣万满芳庭(筹)代招。
本区域户籍智力、听力、自闭症等有障碍的、不能独立参加集体活动的幼儿只做信息登记,家长可咨询并到特殊教育办学点——和家欣苑幼儿园报名。(红林路489号,电话66788506)。
确因身体状况等特殊原因不能当年入园的适龄幼儿,监护人可向镇教委申请推迟入园。
幼儿园咨询电话:56122890-8025(工作日8:00-11:00,1:00-4:00)
上级统筹主管部门电话:56801758(工作日8:00-11:00,1:00-4:00)
上海市宝山区海尚明城幼儿园
2024年小班招生简章
上海市宝山区海尚明城幼儿园创办于2012年,是一所宝山区公办园,现为上海市一级园。幼儿园以“让我们在水文化中共同润育成长”为办园理念下,以满足幼儿兴趣与需求为出发点,彰显“水文化、活游戏”的自主探究特色,培养“爱生活、好探究、乐表现、亲自然”的幼儿。
幼儿园地址:盘古路1876号。
【招生计划】
计划招收4个小班,预计招生人数为100名幼儿。
招生对象:2020年9月1日至2021年8月31日出生的本区常住人口适龄幼儿。
保育教育费225元/月;其他各类费用(伙食费、点心费、代办服务性收费等)项目和标准按上级有关规定收取,以开学9月“幼儿园收费公示”为准。
1.信息登记:2024年4月22日—4月29日,适龄幼儿监护人实名登录上海“一网通办”网站首页,网址:https://zwdt.sh.gov.cn,进入“2024年适龄幼儿入园”特色专栏;或实名登录“随申办”移动端首页“2024年适龄幼儿入园”,进入“上海市适龄幼儿入园信息登记系统”进行登记。
2.网上报名:2024年5月9日— 5月22日,已完成信息登记的适龄幼儿监护人登录上海“一网通办”网站首页,或登录“随申办”移动端首页“2024年适龄幼儿入园”专栏,选择“各区报名”版块,点击“宝山区”进行网上报名。
福地苑一居委、福地苑二居委、保集绿岛家园居委、城西一村(东浜生产队)、中铁北宸居委(荣万满芳庭)、荣万河畔景园(筹)
按以下顺序分批录取幼儿,直至本园招生计划数满额。
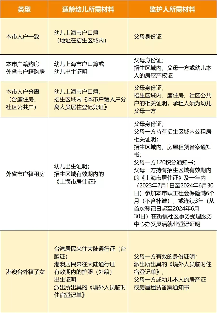
1.本市户籍,区域内人户一致的适龄幼儿。
2.本市户籍,父母一方或幼儿持有区域内房屋产权证明的适龄幼儿。
3.本区购房的外省市适龄幼儿,父母一方或幼儿持有区域内房屋产权证明。
4.本市户籍,人户分离的适龄幼儿。本市外区户籍幼儿确有困难,不能在户籍地入园的,凭招生区域内的《本市户籍人户分离人员居住登记凭证》,按居住地入园;本市户籍区域内廉租房、社区公共户的适龄幼儿参照执行。须持有相关证明,承租人须是幼儿父母一方。
5.本区租房的外省市适龄幼儿。父母一方或幼儿持有招生区域内公租房相关证明且持有120积分通知书;父母一方或幼儿持有招生区域有效期内的《上海市居住证》《房屋租赁备案通知书》,且有120积分通知书;父母一方持有招生区域有效期内的《上海市居住证》《房屋租赁备案通知书》及一年内(2023年7月1日至2024年6月30日)参加本市职工社会保险满6个月(不含补缴),或连续3年(从首次登记日起至2024年6月30日)在街镇社区事务受理服务中心办妥灵活就业登记证明。
6.香港、台湾、澳门适龄幼儿。幼儿须持有永久居民身份证、港澳居民往来内地通行证和《中华人民共和国港澳居民居住证》;台湾幼儿须持有台湾居民来往大陆通行证和《中华人民共和国台湾居民居住证》,统筹安排入园。
7.外籍适龄幼儿。幼儿须持有效签证的护照(须有中华人民共和国外国人居留许可页,且有有效往来签证)和本市《境外人员住宿登记表》,统筹安排入园。
幼儿园招生咨询电话:56122890-8025(工作日8:00-11:00,13:00-16:00)
教育局招生咨询电话:56179779*8004或66592019
本区域户籍的智力、听力、视力有障碍的,不能独立参加集体活动的适龄幼儿,先做网上信息登记,再持相关证明材料,于2024年5月13日-17日下午13:00-15:30,和家欣苑幼儿园(红林路489号)现场报名验证,联系电话:66788506*8010或8011。
2024年宝山区适龄幼儿入园报名材料
(点击查看大图)
以上内容来源于“上海市宝山区海尚明城幼儿园”公众号