崇明区长兴幼儿园长丰分园
上海市崇明区平安幼儿园
崇明区平安幼儿园大华园区
上海市崇明区长兴幼儿园
上海市崇明区丰福幼儿园
长兴镇金滂路753号
学校概况
丰福幼儿园坐落在长兴镇一街区(金滂路753号)2014年7月建造完成、9月投入使用、2015年11月独立建制,2019年9月新增一前卫分园。是一所可容纳15个教学班(其中一个早教活动室)的公建配套的二级一等公办幼儿园分园为9个教学班。我园总园占地面积7195平方米,建筑面积5706平方米,分园占地面积5117平方米,建筑面积4259平方米(砖混结构)。 目前,两园拥有19个班级(大班6个、中班6个、大班6个、托班1个),共519名幼儿。教室宽敞明亮,均有独立的卧室、衣帽间、盥洗室和保育员操作间。每个班级内设施设备齐全,配有电脑、电视机、录音机、立式空调、钢琴等,还配有足够的各类玩具。教学楼内还设置了各类专用活动室:角色游戏室、建构游戏室、表演游戏室、围棋室、图书室、多功能厅等,为幼儿学习生活创设了良好的环境。 操场上有沙池、喷水池、跑道,合理布置了多种大型教玩具,适合幼儿开展各种户外活动。

招生简章
丰福幼儿园
招生公告
园所介绍
一、招生对象:
二、招生条件: 三、招生范围: 长兴镇长兴新苑、长兴家园、鹭岛华庭东苑、前卫居委、长明村、新港村。 四、招生办法: 本次招生采用“网上信息填报+现场确认”的办法。 (1)信息登记(4月24日——4月30日) 小班幼儿家长登录“上海市适龄幼儿入园信息登记系统”(网址:https://shrydj.edu.sh.cn),也可以通过市政府网站www.shanghai.gov.cn上的“一网通办”进入,进行信息登记。信息确认完成后,家长会获取《上海市适龄儿童入园信息登记表》和登记编号作为幼儿进行入园报名验证的凭证。 (2)报名验证(5月8日——5月15日) 适龄幼儿监护人凭“信息登记账号和密码”,通过市登记系统中的报名链接,直接登录“上海市崇明区幼儿入园报名系统” 进行入园报名。报名成功后打印《上海市崇明区适龄幼儿入园报名表》(以下简称《报名表》)。 (3)信息审核( 5月16日) 5月16日我园组织开展入园报名和现场验证工作。符合入园条件的适龄幼儿家长须在“上海市适龄幼儿入园信息登记系统”先进行信息登记,后进行报名验证。报名验证时家长需携适龄幼儿、持“登记表”和“登记编号”在规定的时间内前往对口幼儿园报名和现场验证。考虑疫情期间,现场审核时间以“电话预约”为准。 附:特殊情况幼儿可在区托育服务指导中心(城桥镇西门北村32号)进行信息登记。确因特殊原因未按时在有关部门登记信息的幼儿,可在报名验证阶段进行信息补登记。 六、备注: 1、非本市户籍适龄儿童根据条件予以登记,录取与否视其是否符合条件和有无名额而定。 2、本园适当招收一定数额的中大班幼儿,符合条件的可以到门卫登记并上交相关资料(不需网上登记),现场审核时间、审核材料与小班一致。 3、6月底发放录取通知书,托班招收在6月2日-6月4日。
2021秋季幼儿园招生报名即将进行,根据《崇明区教育局关于2021年本区学前教育阶段招生入园工作的实施意见》的文件精神,现将招生登记相关要求通告如下:
一、招生对象:
身体健康、智力正常、可正常参加集体活动的3周岁幼儿(2017年9月1日至2018年8月31日期间出生的)。
二、招生条件:
(1)户籍(跟随父母或其中一方)在本园划区范围内的适龄儿童;(2)本市户籍在本园划区范围内购房的人户分离的适龄儿童;(3)非沪籍的符合条件的适龄健康儿童;(4)轻度及中度智力残疾和听力等有障碍的能坚持正常集体活动的适龄儿童可到长兴镇圆沙幼儿园登记(地址:长兴镇圆瑞路8号,电话:33800058)。
三、招生范围:
长兴镇:长兴新苑、长兴家园、鹭岛华庭东苑、前卫居委、长明村、新港村、大兴村、丰产村。
四、招生办法:
本次招生分为“信息登记、报名验证和录取通知”三个阶段。(1)请家长于4月23日——4月30日登录“上海市适龄幼儿入园信息登记系统”(网址:https://shrydj.edu.sh.cn)登记入园信息,也可以通过“一网通办”进入,进行统一的信息登记。报名幼儿园托班、中大班插班转园的幼儿监护人不作为此次统一信息登记的对象。(2)适龄幼儿监护人通过登记系统成功登记幼儿入园信息后,获取的《上海市适龄幼儿入园信息登记表》(以下简称“登记表”)和登记编号将作为幼儿进行入园报名验证的凭证。(3)特殊情况幼儿可在区托育服务指导中心(城桥镇西门北村32号)进行信息登记。确因特殊原因未按时在有关部门登记信息的幼儿,可在报名验证阶段进行信息补登记。(4)5月8日——5月15日家长进入报名系统,直接登录“上海市崇明区幼儿园报名系统”进行入园报名,报名成功后请家长自己打印好《报名表》。
五、信息审核:
5月22日,我园组织开展入园报名和现场验证工作。现场验证时家长需携适龄幼儿和“报名表”等相关材料,在约定的时间内前往我园进行现场验证审核。
*每户只需一位家长携带幼儿到现场审核;
*请您佩戴口罩入园,配合门卫完成出示随申码、测温、洗手等流程。
咨询电话与材料审核地点:
丰福幼儿园总部 (长兴镇金滂路753号) 咨询电话:66856898、66858618
丰福幼儿园前卫园区(前卫支路27号)
咨询电话:33800937
时间:上午8:00—11:30
下午13:00—15:30
现场确认所需材料:请准备审核材料的原件及复印件,户口本请复印首页、儿童本人页、父母页,预防接种证不需复印。依据家长条件的不同,审核所需材料分别如下:
1、本区户籍适龄儿童(本园划区招生范围内,人户一致):户口本原件、复印件、预防接种证原件、房产证原件、复印件。
2、本市户籍适龄儿童(户籍不在本区,人户分离):户口本原件、复印件、预防接种证、《上海市人户分离人员居住登记申请回执》、房产证或租赁证原件、复印件;
3、非本市户籍儿童: ①父母一方有效期内的《上海市居住证》、分值证明及一年内交金满6个月的证明原件、复印件(不含补交);或者父母一方有效的《就业失业登记证》及《上海市居住证》原件、复印件;② 户口本原件、复印件;③预防接种证原件。④适龄儿童本人有效的《上海市居住证》或《居住登记凭证》原件、复印件;⑤房产证或租赁证原件、复印件;
六:备注
1:非本市户籍适龄儿童根据条件予以登记,录取与否视其是否符合条件和有无名额而定。
2:本园适当招收一定数额的中大班幼儿(不需网上登记),5月25日—5月26日符合条件的可以带上孩子和资料到园长室登记,审核材料与小班一致。
3:6月底发放小班录取通知书。托班招收预计在6月1日起。
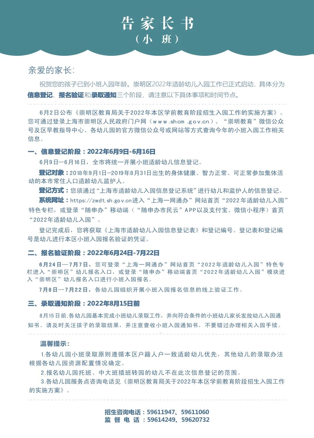
2022秋季幼儿园招生报名即将进行,根据《崇明区教育局关于 2022 年本区学前教育阶段招生入园工作的实施方案》及有关文件精神,现将我园小班招生事项告知如下:
一、招生对象:
2018 年 9 月 1 日-2019 年 8 月 31 日期间出生的身体健康、智力正常、可正常参加集体活动的本市常住人口适龄幼儿。
本次总共招收6个小班,丰福总园4个班、前卫分园2个班,共计150名幼儿。
二、招生范围:
长兴新苑、长兴家园、鹭岛华庭东苑、前卫居委、大兴村(部分)、长明村、新港村、丰产村
三、报名办法及政策问答:
以下信息来自崇明教育:【学前教育招生】权威发布!2022年崇明区小班适龄幼儿入园政策发布(附划区范围和政策问答)
向上滑动查看内容
家有小班适龄幼儿家长们注意啦!2022年崇明区学前教育阶段招生入园工作的实施方案公布啦!
6月9日-6月16日,家长们可登录“上海一网通办”网站或“随申办”移动端,进行小班信息登记。
6月24日-7月7日,家长们可登录“上海一网通办”网站或“随申办”移动端,进入“崇明区”幼儿报名入口进行小班报名。
一定要先信息登记,后报名哦!具体内容详见原文链接。
小班入园工作分为三个阶段
根据疫情防控情况,今年崇明区小班入园工作主要通过网上进行,分为信息登记、报名验证和录取通知三个阶段。
一、信息登记阶段:6月9日-6月16日
2018年9月1日-2019年8月31日期间出生的身体健康、智力正常、可正常参加集体活动的本市常住人口适龄幼儿监护人通过上海市适龄幼儿入园信息登记系统(登录“上海一网通办”网站首页“2022年适龄幼儿入园”特色专栏,网址:https://zwdt.sh.gov.cn,或登录“随申办”移动端首页“2022年适龄幼儿入园”)进行信息登记。
二、报名验证阶段:6月24日开始
报名阶段:6月24日-7月7日,本区小班适龄幼儿监护人通过登录“上海一网通办”网站首页“2022年适龄幼儿入园”特色专栏进入“崇明区”幼儿报名入口,或登录“随申办”移动端首页“2022年适龄幼儿入园”模块进入“崇明区”幼儿报名入口进行线上报名。
验证阶段:7月8日-7月22日,各幼儿园组织开展入园报名信息的线上验证工作。
三、录取通知阶段:8月15日前
各幼儿园根据报名情况原则上完成幼儿录取工作,发放录取通知书。
温馨提示
1.家长可直接调用“上海一网通办”网站或“随申办”移动端中的电子证照,或上传符合要求的电子证照照片,在线完成报名。
2.确有困难无法自行完成信息登记或报名的,适龄幼儿监护人可电话预约就近幼儿园服务点,根据疫情防控要求持相关证件在约定的时间内在服务点操作。
3.报名幼儿园托班、中大班插班转园的幼儿监护人不作为此次统一信息登记的对象。
2022年崇明区小班适龄幼儿入园工作
政策问答
向上滑动阅览
问
一、我如何了解今年崇明区小班的入园工作政策要求?
答
您可登录崇明区人民政府门户网(www.shcm.gov.cn),点击页面底部“部门频道”,点击“区教育局”,在区教育局页面左下角“政务公开”栏目中选择“招生考试”查询今年入园工作的相关具体信息,了解办理方式、办理时间、招生范围和报名条件等。
您也可关注“崇明教育”微信公众号,点击页面下方“招生考试”查询。
问
二、我应该在什么时间为孩子办理小班入园信息登记和报名?
答
2022年崇明区小班适龄幼儿入园工作主要分为信息登记、报名验证和录取通知三个阶段,时间安排如下:
阶段一:信息登记(6月9日-6月16日)
在此一周内,适龄幼儿的父母或其他法定监护人通过访问“上海一网通办”网站首页特色专栏的“2022年适龄幼儿入园”或登录“随申办”移动端首页的“2022年适龄幼儿入园”点击进入“上海市适龄幼儿入园信息登记系统”,了解具体政策,进行信息登记。
阶段二:报名验证(6月24日-7月22日)
1.报名阶段(6月24日-7月7日)
如果您已经完成线上信息登记,拟报我区各级各类幼儿园小班,请您于6月24日-7月7日,按照我区的招生政策和报名办法进行线上幼儿入园报名,完善信息,上传验证材料照片。您报名成功后会获得报名成功的短信。如果您未收到短信,可通过区报名系统首页的“报名入口”点击查看已提交的报名信息表。
2.验证阶段(6月24日-7月22日)
各幼儿园组织开展小班入园报名信息的线上验证工作。
阶段三:录取通知(8月15日前)
各幼儿园根据报名情况原则上完成幼儿录取工作,发放录取通知书。
问
三、我已经完成信息登记,如何为孩子报名小班?
答
如果您的孩子在2018年9月1日-2019年8月31日出生,身体健康、智力正常、可正常参加集体活动,已经完成线上信息登记,拟报我区各级各类幼儿园小班。6月24日-7月7日期间,您可以使用电脑登录“一网通办”网站(https://zwdt.sh.gov.cn),进入网站首页特色专栏中“2022年适龄幼儿入园”模块,进入“崇明区”幼儿报名入口,进行入园报名;也可通过“随申办”移动端(可通过三种方式进入:“随申办市民云”APP、微信搜索小程序“随申办”、支付宝搜索“随申办”)进入“随申办”首页“2022年适龄幼儿入园”模块,而后进入“崇明区”幼儿报名入口,进行入园报名。
问
四、进行线上报名前,我和孩子需准备什么证件?
答
您在填报信息的过程中,可直接调用“上海一网通办”网站或“随申办”移动端中的电子证照,或上传符合要求的电子证照照片,在线上完成报名。
线上报名前,您和幼儿根据自身情况需准备以下证件:
1、本市户籍适龄幼儿需准备户籍证明(截止日为2022年6月16日)。
2、本市户籍产权和户籍不一致的适龄幼儿如需要在产权地就读幼儿园的,需准备户籍证明、产权证、《本市户籍人户分离人员居住登记(回执)》(截止日为2022年6月16日)。
3、符合条件的来沪人员随迁子女需准备①父母一方有效的《上海市居住证》、分值证明及一年内缴社保满六个月的证明(2021年7月1日至2022年6月30日,不含补缴)或父母一方有效的《上海市居住证》和《就业失业登记证》;②适龄幼儿本人有效的《上海市居住证》或《居住登记凭证》;③父母及适龄幼儿本人的户籍证明。
问
五、入园所需的各类证件无法办理或已过期,怎么办?
答
疫情期间,户口迁移、居住证办理、人户分离登记等相关业务可线上办理,办理要求可向发证部门咨询。无法线上办理的业务,可在恢复线下服务后按照要求办理。
在信息登记阶段中,如各类证件尚未完成申领,您可按照拟办理的有关信息进行信息登记。在报名验证阶段中,如各类证件仍尚未完成申领,于7月22日前提交相关证件的,按《2022年崇明区学前教育阶段小、托班适龄幼儿入园招生录取排序细则》依次录取;之后提交相关证件的,根据幼儿园资源情况确定。电子证照与纸质证件具有同等效力。
问
六、2022年因受疫情影响将适度放宽来沪人员随迁子女入园的有关条件具体是什么?
答
为降低疫情因素对来沪人员随迁子女入园的影响,今年本区适度放宽有关入园条件,即:对于2021年7月到2022年2月期间,正常参加本市职工社会保险至少满2个月的来沪人员,在其办理今年随迁子女入园手续过程中,可按照视为参加本市职工社会保险满6个月处理。
父母一方已办出《居住登记凭证》但尚未办出《上海市居住证》,符合缴保条件或持有效《就业失业登记证》的,可先办理子女入园信息登记,待报名验证或入园报到时再查验其有关证件。
问
七、我在线上报名阶段发现系统中没有信息/证照,或信息/证照错误,该怎么办?
答
您在线上报名阶段发现系统内相关信息与实际情况不符,您可根据所持有效证件的信息在报名系统中自行修改。未在系统中显示的信息,您可根据所持有效证件的信息,在报名系统中自行输入。无法直接调用“上海一网通办”网站或“随申办”APP中的电子证照,您可自行上传符合要求的电子证照,完成报名。
问
八、我在线上登记或报名时信息填写错误并且已提交了,是否可以修改?
答
适龄幼儿的父母或其他法定监护人登录系统后,须按照要求核对和补充幼儿及监护人信息。经过两次信息核对确认并提交成功后,将无法自行在系统内进行修改。请您在提交前仔细复核。
确有需要修改信息的,您可在报名验证阶段电话预约就近幼儿园服务点,根据疫情防控要求持相关有效证明材料在约定的时间内到服务点修改。
问
九、我不会线上操作、我无上网条件、我无法在规定时间内进行线上信息登记或报名,怎么办?
答
如您不会操作、无上网条件或无法在规定时间内进行线上信息登记或报名,您可电话预约就近幼儿园服务点,根据疫情防控要求持相关证件在约定的时间内赴服务点补登记或补报名。请关注《崇明区教育局关于2022年本区学前教育阶段招生入园工作的实施方案》获得幼儿园服务点咨询电话、具体地址等。
如果您证照齐全,符合相关入园条件,但确有特殊原因无法在规定时间内完成报名验证,请拨打咨询电话(59611947、59611060)如实反映情况。对符合要求的适龄幼儿,本区将妥善安排,为您提供延期办理服务。
问
十、确有特殊原因,怎么进行报名验证?
答
1、特殊情况幼儿(领养)可在报名验证阶段电话预约区托育服务指导中心(地址:城桥镇西门北村32号,电话:59611947),根据疫情防控要求持相关证件在约定的时间内进行信息登记。信息登记完成后方可进行线上报名。
2、确因身体状况,如动手术、骨折等特殊原因不能当年度入园的幼儿,您在信息登记后,可持相关证明材料向区教育局申请延迟一年入园。上一年度因身体状况等特殊原因未入园的,可向区教育局提出入园申请。
3、轻度及中度智力残疾和听力等有障碍的能坚持正常集体活动的本市户籍适龄幼儿,可到西门幼儿园学前教育特教中心报名(地址:城桥镇西门北村58号楼,电话:59612632),同时也可到三星幼儿园、新河幼儿园、虹宝幼儿园、汲浜幼儿园、陈家镇幼儿园、圆沙幼儿园和横沙幼儿园的特教点报名。符合随班就读条件的适龄特殊幼儿可到附近幼儿园报名。不符合随班就读条件的适龄特殊幼儿可根据幼儿园条件采取送教上门等方式满足教育需求。
问
十一、如何确认我的线上报名是否成功?
答
您完成线上报名后市登记系统会向您提供的手机号发送报名成功的短信。
如果您未收到短信,可通过市登记系统点击【报名表查看】按钮。
问
十二、小班幼儿录取顺序是什么?
答
各幼儿园的录取原则遵循本区户籍人户一致适龄幼儿优先原则。本划区内幼儿报名数少于幼儿园入园计划数时,幼儿园应如数安排好适龄幼儿入园;本划区内幼儿报名数超过幼儿园入园计划数时,按《2022年崇明区学前教育阶段小、托班适龄幼儿入园招生录取排序细则》依次录取,额满为止。来沪人员随迁子女根据公办幼儿园的空余名额依据条件逐步解决。
在此特别提醒广大家长,幼儿线上报名的顺序与幼儿是否录取无关。建议您错峰登录,在系统开放的时段内,均可完成报名。
问
十三、我的孩子想报名托班,或插班、转园,如何办理?
答
报名托班、中大班插班、转园的孩子不在此次信息登记范围内。
想报名托班的家长可根据《崇明区教育局关于2022年本区学前教育阶段招生入园工作的实施方案》中托班的招生办法进行操作。
想中大班插班、转园的家长,符合相关就读条件,可跟划区对口幼儿园电话咨询是否有空余学额,若有空余学额,则与幼儿园办理具体手续;若无空余学额,则您可咨询其他幼儿园。
问
十四、我如何确认收到的信息的真实性?
答
您可在本区报名系统核实有关报名信息。本区幼儿入园工作不收取任何费用,也不委托任何无关组织及个人开展有关工作。您在系统内填报的信息仅供本区入园报名使用。
问
十五、今年如何加强幼儿入园工作的监管?
答
区教育行政、监察、督导部门将加强对幼儿入园工作的指导、监督与管理,确保幼儿入园工作规范有序进行。本区招生政策可在崇明区人民政府门户网(网址:www.shcm.gov.cn)、“崇明教育”微信公众号等方式查询。以下咨询及监督电话供您查询与反映情况:
1.区托育服务指导中心 电话:59611947;
地址:城桥镇西门北村32号;
2.区教育局托幼科 电话:59611060;
地址:崇明大道8188号商务中心3号楼4楼417室;
3.监督电话:59614249、59620732;
4.信访接待部门地址:新崇北路1号101室。
问
十六、今年的入园工作对疫情防控有什么要求?
答
疫情防控期间,您确有需求前往服务点线下操作,需遵守区疫情防控的要求,佩戴口罩、主动扫幼儿园场所码、出示48小时核酸阴性证明、接受测温和抗原检测,到门岗进行登记,听从幼儿园工作人员安排。
四、报名需要上传的材料:
报名时,家长可直接调用“上海一网通办”网站或“随申办”APP中的电子证照,或上传符合要求的电子证照。
1、本市户籍适龄幼儿须验证户籍证明(截止日为 2022 年 6 月16 日)。
2、本市户籍产权和户籍不一致的适龄幼儿如需要在产权地就读幼儿园的,须验证户籍证明、产权证、《本市户籍人户分离人员居住登记(回执)》(截止日为 2022 年 6 月 16 日)。
3、符合条件的来沪人员随迁子女须验证①父母一方有效的《上海市居住证》、分值证明及一年内缴社保满六个月的证明(2021年 7 月 1 日至 2022 年 6 月 30 日,不含补缴)或父母一方有效的《上海市居住证》和《就业失业登记证》;②适龄幼儿本人有效的《上海市居住证》或《居住登记凭证》;③父母及适龄幼儿本人的户籍证明。
五、咨询服务:
丰福总园(长兴镇金滂路753号):56852237
前卫分园(前卫支路27号):33802125
服务时间:工作日8:30——16:00
六、温馨提示:
1、报名托班的幼儿不在此次信息登记范围内,有关托班招生事项请关注后续丰福幼儿园公众号。(更多信息请点击关注:“2022年崇明区托班招生”服务栏目入驻崇明旗舰店)
2、报名中、大班插班转园的幼儿不在此次信息登记范围内,家长可致电幼儿园进行预约报名登记,不来园。
3、轻度及中度智力残疾和听力等有障碍的能坚持正常集体活动的本市户籍适龄幼儿,可到西门幼儿园学前教育特教中心报名,也可到就近的圆沙幼儿园特教点报名。
2023秋季幼儿园招生报名即将进行,根据《崇明区教育局关于2023年本区学前教育阶段招生入园工作的实施方案》的文件精神,现将招生登记相关要求通告如下: 精彩回顾:

2024招生公告

校园
开放
日
上海市崇明区丰福幼儿园

01

园所介绍

上海市崇明区丰福幼儿园创建于2014年9月,独立建制于2015年11月,是一所拥有两个园区的上海市二级公办幼儿园。丰福总园坐落在长兴镇金滂路753号,前卫园区坐落在长兴镇前卫支路27号。幼儿园现有92名教职工,其中在编教师53名,非编职工39名,两园区共拥有18个班级,共460名幼儿。
丰福幼儿园2018年通过二级园评估验收,2019年接受办园水平综合督导评估,2022年通过二级园复验。幼儿园相继被评为上海市依法治校标准校、崇明区文明单位 、崇明区家庭教育工作示范校、崇明区绿色学校等,办园质量连续三年荣获教育局综合考核优良奖,获2021学年课程与课堂教学管理工作优秀奖。
一直以来,学校遵循“以人为本,重在发展”的办园宗旨,实践“以爱育人 以美润园”的办学理念、“每天进步一点点”的园训,夯实基础,注重过程管理,努力营造优美的育人环境,潜心建设一支结构合理,师德高尚,专业素养高的学习型教师团队,积极践行“乐学·畅美”的课程理念,通过“小青苗社团”活动凸显幼儿园“美育”办园特色,培养幼儿发现美、感受美、表现美、创造美的能力,在艺术社团活动中让每个孩子的兴趣、特长得到发展,最终实现:让每一位孩子乐于表达表现,在自主、愉快的环境中健康、快乐地成长,办家长满意、社会认可的好学校。
丰福总园园所照片:







前卫园区园所照片:







让我们跟随孩子们的步伐来逛一逛我们的幼儿园吧!
02

活动掠影

党建引领 蓄能成长












学研共进 众行致远










童心逐梦 共育青苗














“小青苗特色活动”宣传视频:
点击观看视频
03

校园开放日

邀请函

活动安排

04

小班招生公告

2024年秋季幼儿园招生报名即将进行,根据《崇明区教育局关于2024年本区学前教育阶段招生入园工作的实施方案》的文件精神,现将招生登记相关要求通告如下:
招生对象
2020年9月1日-2021年8月31日期间出生的身体健康、智力正常、可正常参加集体活动的本市常住人口适龄幼儿。
本次共招收4个小班,丰福总园3个班,前卫园区1个班,共计100名幼儿。
招生范围
信息登记
报名验证
录取工作
2024年6月30日前,幼儿园原则上完成幼儿录取工作,发放录取通知书。
收费标准
保育教育费:175元/月
政策链接
权威发布!2024年本市适龄幼儿入园政策公布 4月22日—4月29日进行网上信息登记(附一图读懂)
【学前教育招生】权威发布!崇明区教育局关于2024年本区学前教育阶段招生入园工作的实施方案
咨询服务
丰福总园(金滂路753号)
电话:66856898
前卫园区(前卫支路27号)
电话:33800937
服务时间:工作日8:30-11:00 13:00-16:00
温馨提示
1、报名托班的幼儿不在本次信息登记范围内,有关托班招生事项请关注后续“丰福幼儿园公众号”。(更多信息可关注:【学前教育招生】2024年崇明区托班入园工作政策问答(附一图读懂和告家长书))
2、本园适当招收一定数额的中班、大班身体健康、智力正常、可正常参加集体活动的本市常住人口适龄幼儿(无需网上登记),符合条件的可以带上孩子及相关证件,即日起到园进行现场报名,审核材料与小班一致。(家长需提前致电预约时间)。
3、轻度及中度智力残疾和听力等有障碍的能坚持正常集体活动的本市户籍适龄幼儿,可到特教点报名。

往期回顾
01
02
03

扫描二维码关注更多
以上内容来源于“上海市崇明区丰福幼儿园”公众号
2025我们招生啦
上海市崇明区丰福幼儿园
01
校园开放日邀你来
亲爱的家长和小朋友们:
春暖花开,美好如约而至!丰福幼儿园诚邀您参加2025年校园开放日活动,走进我们的童趣世界,感受温暖有爱的成长氛围,期待与您在这方童真天地,共同见证成长的每一个美好瞬间。
活动时间
2025年4月19日(周六)
上午8:30-10:30
活动地点
丰福园区
地址:长兴镇金滂路753号
前卫园区
地址:长兴镇前卫支路27号
活动对象
预报名2025年9月入园的托、小班适龄幼儿
参与方式
扫码预约
丰福园区
地址:金滂路753号
扫码预约
前卫园区
地址:前卫支路27号
活动流程
(8:30——8:45)
集萌时刻——我到幼儿园啦!和小伙伴们开启快乐之旅。
(8:30——8:50)
泡泡小卫士——搓搓小手赶跑细菌,做健康小超人。(8:30——9:30)
探秘萌宝乐园——探索充满趣味的角落,解锁不一样的欢乐天地。(9:30——10:00)
能量加油站——品尝美味又营养的餐点,为小身体注入大能量。(10:00——10:15)
文化小窗口——看宣传片,幼儿园的精彩故事全知道。(10:15——10:30)
启学小助手——入学政策咨询,爸爸妈妈的好帮手。
02
园所介绍
上海市崇明区丰福幼儿园独立建制于2015年,是一所拥有两个园区的二级公办幼儿园,丰福总园坐落在长兴镇金滂路753号,前卫园区坐落在长兴镇前卫支路27号。幼儿园现有92名教职工,其中在编教师53名,非编职工39名,两园区共拥有18个班级,共460名幼儿。
丰福幼儿园2018年通过二级园评估验收,2019年接受办园水平综合督导评估,2022年通过二级园复验,2024年成功创建高质量幼儿园。学校相继被评为上海市依法治校标准校、崇明区文明单位、崇明区家庭教育工作示范校、崇明区绿色学校等,办园质量连续四年荣获教育局综合考核优良奖,课程与课堂教学管理工作优秀奖。
一直以来,学校遵循“以人为本,重在发展”的办园宗旨,实践“以爱育人 以美润园”的办学理念、“每天进步一点点”的园训,夯实基础,注重过程管理,努力营造优美的育人环境,潜心建设一支结构合理,师德高尚,专业素养高的学习型教师团队,积极践行“乐学·畅美”的课程理念,通过每周一次的“小青苗社团活动”凸显幼儿园“美育”办园特色,培养幼儿感受美、欣赏美、表现美、创造美的能力,在艺术社团活动中让每个孩子的兴趣、特长得到发展,最终实现:让每一位孩子乐于表达表现,在自主、愉快的环境中健康、快乐地成长,办家长满意、社会认可的好学校。
丰福园区园所照片:
前卫园区园所照片:
03
活动掠影
党建引领 蓄能成长
学研共进 众行致远
童心逐梦 共育青苗
“小青苗特色活动”宣传视频:
点击观看视频
04
小班招生公告
2025年幼儿园招生报名即将进行,根据《崇明区教育局关于2025年本区学前教育阶段招生入园工作的实施方案》的文件精神,现将招生登记相关要求通告如下:
招生对象
2021年9月1日-2022年8月31日期间出生的身体健康、智力正常、可正常参加集体活动的本市常住人口适龄幼儿。
本次共招收5个小班,丰福园区4个班,前卫园区1个班,共计125名幼儿。
招生范围
信息登记
报名验证
本市户籍适龄幼儿须验证户籍证明。
本市户籍产权和户籍不一致的适龄幼儿如需要在产权地就读幼儿园的,须验证户籍证明、产权证、《本市户籍人户分离人员居住登记(回执)》。
符合条件的来沪人员随迁子女须验证:①父母一方有效的《上海市居住证》、120分值证明或一年内缴社保累积满六个月的证明(2024年7月1日至2025年6月30日,不含补缴)或灵活就业登记证明;②适龄幼儿本人有效的《上海市居住证》或《居住登记凭证》;③父母及适龄幼儿本人的户籍证明。
证件材料截止日为2025年4月29日。
录取工作
2025年6月30日前,幼儿园原则上完成幼儿录取工作,发放录取通知书。
收费标准
保育教育费:175元/月
政策链接
【学前教育招生】权威发布!2025年本市适龄幼儿入园政策公布 4月22日—4月29日进行网上信息登记(附一图读懂)
【学前教育招生】权威发布!崇明区教育局关于2025年本区学前教育阶段招生入园工作的实施方案
咨询服务
丰福园区(金滂路753号)
电话:66856898
陆老师:13681881254
前卫园区(前卫支路27号)
电话:33800937
龚老师:15021815704
服务时间:
工作日8:30-16:00
温馨提示
1、报名托班的幼儿不在本次信息登记范围内,有关托班招生事项请关注后续“丰福幼儿园公众号”。(【学前教育招生】2025年崇明区托班入园工作政策问答(附一图读懂和告家长书))
2、本园适当招收一定数额的中班、大班身体健康、智力正常、可正常参加集体活动的本市常住人口适龄幼儿(无需网上登记),符合条件的可以带上孩子及相关证件,即日起到园进行现场报名,审核材料与小班一致。(家长需提前致电预约时间)。
3、轻度及中度智力残疾和听力等有障碍的能坚持正常集体活动的本市户籍适龄幼儿,可到特教点报名。
往期回顾
01
02
03
扫码关注我们
声明:本文由上哪学团队(微信公众号ID: shangnaxue)原创整理制作,转载请注明来源和出处,否则追究法律责任。

意见
返回上哪学(上海)科技有限公司版权所有Copyright©2019-2021沪ICP备2021001920号-1
恭喜您,申请提交成功!

