2016年9月1日-2017年8月31日出生(包括在园托班幼儿),并且已在上海市适龄幼儿入园信息登记系统完成网上信息登记、获取登记编号的幼儿。
持有的相关证件/证明材料(包括幼儿户口簿、实际居住在闵行区的有效居住证明、《上海市居住证》/《上海市居住登记凭证》等)的变动(登记)时间为2020年4月15日之前、身体健康(无慢性传染病)、智力正常、能正常参加集体活动,并符合以下报名条件的适龄幼儿。
持有招生区域内常住户口(户主为直系亲属或幼儿本人),并且持有与户口所在地相对应的住宅类产权证(产权人是直系亲属或幼儿本人,且全部或共同共有)的幼儿。
(1)持有招生区域内住宅类产权证(产权人是父母或幼儿本人,且全部或共同共有)的本市户籍幼儿。
(2)持有招生区域内经适房产权证(产权人是父母或幼儿本人,且全部或共同共有)的本市户籍幼儿。
(3)持有招生区域内住宅类产权证(产权人是父母或幼儿本人,且全部或共同共有),并且幼儿本人及父母一方持有《上海市居住证》/《上海市居住登记凭证》(有效期内,居住地址与产权证地址一致)的外省市户籍幼儿。
(4)持有招生区域内住宅类产权证(产权人是父母或幼儿本人,且全部或共同共有),并且持有港澳居民来往内地通行证/港澳居民居住证、台湾居民来往大陆通行证/台湾居民居住证的港、澳、台幼儿。
本区小班适龄幼儿入园工作实行公民办幼儿园同步登记、同步报名、同步验证的方式,主要分为网上信息登记、网上报名、现场验证和录取通知四个阶段。
1、网上信息登记。2020年4月24日-4月30日,小班适龄幼儿(包括在园托班幼儿)监护人登录市登记系统(网址:https://shrydj.edu.sh.cn,也可通过“一网通办”进入)进行网上信息登记、获取登记编号。
2、网上报名。2020年5月11日-5月17日,小班适龄幼儿(包括在园托班幼儿)监护人登录区报名系统(网址:https://yebm.mhedu.sh.cn)进行网上报名。报名截止后,网上报名成功的幼儿监护人可下载打印《2020年闵行区幼儿园小班幼儿报名表》。
3、现场验证。2020年5月27日-5月31日,网上报名成功的适龄幼儿监护人登录区报名系统查询现场验证相关信息,并打印《闵行区幼儿园现场验证通知单》。2020年5月30日-5月31日,适龄幼儿监护人持相关证件、携幼儿本人到指定幼儿园进行第一批现场验证。2020年6月13日,未选择报名符合对口报名条件的的公办幼儿园或民办幼儿园“小区生”,又未通过民办幼儿园“非小区生”或全区招生民办幼儿园面谈的幼儿,参加公办幼儿园或民办幼儿园“小区生”第二批现场验证。
4、录取通知。2020年6月24日-6月28日,遵循人户一致优先的原则,依据区报名系统中幼儿入园条件排序情况、幼儿实际报名情况及街镇、幼儿园资源配置情况,完成幼儿录取工作。幼儿监护人登录区报名系统查询录取情况。
按户口所在地对口报名的幼儿现场验证时需持有的证件有:《闵行区幼儿园现场验证通知单》、《2020年闵行区幼儿园小班幼儿报名表》、出生证、幼儿户口簿、与户口所在地相对应的住宅类产权证(产权人是直系亲属或幼儿本人,且全部或共同共有)、预防接种证等证件的原件及复印件。
按居住地对口报名的幼儿现场验证时需持有的证件有:《闵行区幼儿园现场验证通知单》、《2020年闵行区幼儿园小班幼儿幼儿报名表》、出生证、幼儿户口簿(或港、澳、台幼儿相对应的身份证明)、招生区域内的居住证明[如住宅类产权证/经适房产权证(产权人是父母或幼儿本人,且全部或共同共有)、廉租房/公租房租赁证明(租赁人是父母或幼儿本人,租赁地址与实际居住地址一致)等]、预防接种证等证件的原件及复印件。外省市户籍幼儿还需提供幼儿本人及父母一方的《上海市居住证》/《上海市居住登记凭证》(有效期内,居住地址与产权证地址一致)原件及复印件,积分已达标的还需提供《上海市居住证积分通知单》(有效期内,居住地址与产权证地址一致,同住子女为幼儿本人)原件及复印件;如果父母一方已取得本市户籍,需提供其户口簿原件及复印件。
2020年5月30日 :
08:30—11:30,13:00—16:00
2020年5月31日 :
08:30—11:30,13:00—16:00
温馨提示
验证结果与验证先后顺序无关。根据疫情防控的要求,请幼儿本人及监护人按照《闵行区幼儿园现场验证通知单》规定时间错时前往,自觉戴好口罩,届时请听从工作人员的安排,测温、出示健康码,填写信息登记表等操作,并请有序一米间隔排队,避免拥挤和长时间等待。
招生电话咨询
虹桥园:54581220
古北园:51753058
工作日:9:00-11:30
13:30-16:30
一、报名条件
持有的相关证件/证明材料(包括幼儿户口簿、实际居住在闵行区的有效居住证明、《上海市居住证》/《上海市居住登记凭证》等)的变动(登记)时间为2021年4月15日之前、身体健康(无慢性传染病)、智力正常、能正常参加集体活动,并符合以下报名条件的适龄幼儿。
公办幼儿园及民办幼儿园“小区生”对口报名条件(简称“对口报名条件”)
全区招生民办幼儿园、民办幼儿园“非小区生”及民办三级幼儿园报名条件(简称“民办幼儿园报名条件”)
二、招生对象:2017年9月1日-2018年8月31日出生的本市常住人口适龄幼儿。
三、招生范围:
姚虹路298弄(古北虹苑一期)
姚虹路259弄(古北虹苑二期)
红松东路251弄(古北虹苑三期)
姚虹路108弄(金虹桥振宏苑)
姚虹路299弄(恒盛苑)
吴中路511弄(古北新城)
吴中路585弄(古北新城)
张虹路133弄(海叶公寓)
宋园路133弄(海叶公寓)
张虹路125弄(东航海申公寓)
张虹路125弄(海申花园)
张虹路135弄(海联花苑)
吴中路380弄(海联花苑)
吴中路429弄(湘府花园)
吴中路397弄(锦华公寓)
吴中路388弄(张家宅小区)
吴中路405弄(陈家宅小区)
吴中路405弄100支弄(古北首席)
吴中路405弄75支弄(怡德苑)
虹许路788弄(名都城)
古北路1700弄(名都古北花园)
红松东路1099弄(古北一号)
红松东路321弄(大成公馆)
伊犁南路23弄(伊犁苑)
伊犁南路24弄(振宏小区)
伊犁南路32弄(东方明珠公寓)
伊犁南路34弄(东航小区)
伊犁南路34弄(民族小区)
伊犁南路65弄(浩润园)
古羊路789弄(臻园小区)
吴中路633弄(明申花园)
吴中路598弄(金虹大厦)
诸家宅(诸家宅)宅基地
陈家宅(陈家宅)宅基地
张家宅(张家宅)宅基地
四、联系电话:021-51753058
2018年9月1日-2019年8月31日出生(包括在园托班幼儿),并且已在上海市适龄幼儿入园信息登记系统完成网上信息登记、获取登记编号的幼儿。
持有的相关证件/证明材料(包括幼儿户口簿、实际居住在闵行区的有效居住证明、《上海市居住证》/《上海市居住登记凭证》等)的变动(登记)时间为2022年4月15日之前、身体健康(无慢性传染病)、智力正常、能正常参加集体活动,并符合以下报名条件的适龄幼儿。
持有招生区域内常住户口(户主为直系亲属或幼儿本人),并且持有与户口所在地相对应的住宅类产权证(产权人是直系亲属或幼儿本人,且全部或共同共有)的幼儿。
(1)持有招生区域内住宅类产权证(产权人是父母或幼儿本人,且全部或共同共有)的本市户籍幼儿。
(2)持有招生区域内经适房产权证(产权人是父母或幼儿本人,且全部或共同共有)的本市户籍幼儿。
(3)持有招生区域内住宅类产权证(产权人是父母或幼儿本人,且全部或共同共有),并且幼儿本人及父母一方持有《上海市居住证》/《上海市居住登记凭证》(有效期内,居住地址与产权证地址一致)的外省市户籍幼儿。
(4)持有招生区域内住宅类产权证(产权人是父母或幼儿本人,且全部或共同共有),并且持有港澳居民来往内地通行证/港澳居民居住证、台湾居民来往大陆通行证/台湾居民居住证、护照的港、澳、台、外籍幼儿。
本区小班适龄幼儿入园工作实行公民办幼儿园同步登记、同步报名、同步验证的方式,主要分为网上信息登记、网上报名、网上验证和录取通知四个阶段。
1、网上信息登记。
2022年6月9日-6月16日,小班适龄幼儿(包括在园托班幼儿)监护人通过上海市适龄幼儿入园信息登记系统(以下简称“市登记系统”,登录“上海一网通办”网站首页“2022年适龄幼儿入园”特色专栏,网址:https://zwdt.sh.gov.cn,或登录“随申办”移动端首页“2022年适龄幼儿入园”)完成网上信息登记,获取登记编号。具体操作步骤和方法依据市级要求。
2、网上报名。
2022年6月27日-7月1日,小班适龄幼儿(包括在园托班幼儿)监护人通过闵行区小班幼儿入园报名系统(以下简称“区小班报名系统”,按原途径登录市登记系统后点击进入闵行区报名入口,或登录“上海一网通办”网站闵行区首页,网址:https://zwdt.sh.gov.cn/govPortals/region/SH00MH,进入“2022年适龄幼儿入园”专栏,或登录“随申办”移动端首页搜索“闵行旗舰店”进入“幼儿入园”)完成网上报名。
3、现场验证。
2022年7月9日-7月13日,幼儿园完成第一批网上验证。
未选择报名符合对口报名条件的公办幼儿园或民办幼儿园“小区生”,又未通过民办幼儿园“非小区生”或全区招生民办幼儿园第一批网上验证的幼儿,将自动参加公办幼儿园或民办幼儿园“小区生”的第二批网上验证。
对于网上验证遇到问题的,幼儿园可组织幼儿监护人进行现场验证。“随申办”移动端或“上海一网通办”网站中的电子证照与纸质证件可同等效力使用。
4、录取通知。
2022年8月12日,遵循人户一致优先的原则,依据区小班报名系统中幼儿入园条件排序情况、幼儿实际报名情况及街镇、幼儿园资源配置情况,完成幼儿录取工作。幼儿监护人登录区小班报名系统查询录取情况。
2019年9月1日-2020年8月31日出生(包括在园托班幼儿),并且已在上海市适龄幼儿入园信息登记系统完成网上信息登记、获取登记编号的幼儿。
持有的相关证件/证明材料(包括幼儿户口簿、实际居住在闵行区的有效居住证明、《上海市居住证》/《上海市居住登记凭证》等)的变动(登记)时间为2023年4月15日之前、身体健康(无慢性传染病)、智力正常、能正常参加集体活动,并符合以下报名条件的适龄幼儿。
持有招生区域内常住户口(户主为直系亲属或幼儿本人),并且持有与户口所在地相对应的住宅类产权证(产权人是直系亲属或幼儿本人,且全部或共同共有)的幼儿。
(1)持有招生区域内住宅类产权证(产权人是父母或幼儿本人,且全部或共同共有)的本市户籍幼儿。
(2)持有招生区域内经适房产权证(产权人是父母或幼儿本人,且全部或共同共有)的本市户籍幼儿。
(3)持有招生区域内住宅类产权证(产权人是父母或幼儿本人,且全部或共同共有),并且幼儿本人及父母一方持有《上海市居住证》/《上海市居住登记凭证》(有效期内,居住地址与产权证地址一致)的外省市户籍幼儿。
(4)持有招生区域内住宅类产权证(产权人是父母或幼儿本人,且全部或共同共有),并且持有港澳居民来往内地通行证/港澳居民居住证、台湾居民来往大陆通行证/台湾居民居住证、护照的港、澳、台、外籍幼儿。
本区小班适龄幼儿入园工作实行公民办幼儿园同步登记、同步报名、同步验证的方式,主要分为网上信息登记、网上报名、网上验证和录取通知四个阶段。
1、网上信息登记
2023年4月20日-4月27日,小班适龄幼儿(包括在园托班幼儿)监护人通过上海市适龄幼儿入园信息登记系统(以下简称“市登记系统”,登录“上海一网通办”网站首页“2023年适龄幼儿入园”特色专栏,网址:https://zwdt.sh.gov.cn,或登录“随申办”移动端首页“2023年适龄幼儿入园”)完成网上信息登记,获取登记编号。具体操作步骤和方法依据市级要求。
2、网上报名
2023年5月11日-5月15日,小班适龄幼儿(包括在园托班幼儿)监护人通过闵行区小班幼儿入园报名系统(以下简称“区小班报名系统”,按原途径登录市登记系统后点击进入闵行区报名入口,或登录“上海一网通办”网站闵行区首页,网址:https://zwdt.sh.gov.cn/govPortals/region/SH00MH,进入“2023年适龄幼儿入园”专栏,或登录“随申办”移动端首页搜索“闵行旗舰店”进入“幼儿入园”)完成网上报名。
3、网上验证
2023年5月16日-5月18日,幼儿园完成第一批网上验证。
未选择报名符合对口报名条件的公办幼儿园或民办幼儿园“小区生”,又未通过民办幼儿园“非小区生”或全区招生民办幼儿园第一批网上验证的幼儿,将自动参加公办幼儿园或民办幼儿园“小区生”的第二批网上验证。
对于网上验证遇到问题的,幼儿园可组织幼儿监护人进行现场验证。“随申办”移动端或“上海一网通办”网站中的电子证照与纸质证件可同等效力使用。
4、录取通知
2023年6月16日,遵循人户一致优先的原则,依据区小班报名系统中幼儿入园条件排序情况、幼儿实际报名情况及街镇、幼儿园资源配置情况,完成幼儿录取工作。幼儿监护人登录区小班报名系统查询录取情况。
本区中班/大班插班转园幼儿入园工作主要分为网上预报名、网上验证和录取通知三个阶段。
1、网上预报名
2023年5月26日-5月29日,中班/大班适龄幼儿监护人进入闵行区中班/大班插班转园幼儿入园报名系统(以下简称“区中大班报名系统”,网址:https://yebm.mhedu.sh.cn),先查询幼儿园是否有插班转园学额,再注册登录并完成网上预报名。有插班转园学额的幼儿园方可接受网上预报名。
2、网上验证
2023年5月30日-5月31日,幼儿园完成网上验证。
对于网上验证遇到问题的,幼儿园可组织幼儿监护人进行现场验证。“随申办”移动端或“上海一网通办”网站中的电子证照与纸质证件可同等效力使用。
3、录取通知
2023年6月16日,遵循人户一致优先的原则,依据区中大班报名系统中幼儿入园条件排序情况、幼儿实际预报名情况及幼儿园实际班额情况完成幼儿录取工作,溢出幼儿不统筹。幼儿监护人登录区中大班报名系统查询录取情况。
本区托班幼儿入园工作主要分为网上预报名、网上验证和录取通知三个阶段。
1、网上预报名
在确保3-6岁幼儿入园的基础上,有条件的幼儿园鼓励开设普惠性托班。
2023年5月26日-5月29日,托班适龄幼儿监护人进入闵行区托班幼儿入园报名系统(以下简称“区托班报名系统”,网址:https://yebm.mhedu.sh.cn),先查询幼儿园是否开设托班,再注册登录并完成网上预报名。经区教育行政部门审批同意开设托班的幼儿园方可接受网上预报名。
2、网上验证
2023年5月30日-5月31日,幼儿园完成网上验证。
对于网上验证遇到问题的,幼儿园可组织幼儿监护人进行现场验证。“随申办”移动端或“上海一网通办”网站中的电子证照与纸质证件可同等效力使用。
3、录取通知
2023年6月16日,遵循人户一致优先的原则,依据区小班报名系统中幼儿入园条件排序情况、幼儿实际报名情况及街镇、幼儿园资源配置情况,完成幼儿录取工作。幼儿监护人登录区小班报名系统查询录取情况。
小班幼儿:
2021年9月1日—2022年8月31日出生的幼儿(包括已在园的托班幼儿;并且需在上海市适龄幼儿入园信息登记系统完成网上信息登记,获得登记编号)。
所有参加闵行区幼儿园报名的幼儿除了符合年龄范围外,还需身体健康(无慢性传染病)、身心发育指标达到同龄儿童基本水平、能独立参加集体活动。且幼儿和监护人所持证件齐全(户口簿和在闵行居住的有效证明,证件登记变动时间在2025年4月15日之前)、并根据本人情况须持有以下证件之一:
①本市户籍:居民身份证(号);
②非本市户籍:上海市居住证或上海市居住登记凭证,港澳居民来往内地通行证或港澳居民居住证,台湾居民来往大陆通行证或台湾居民居住证;
③外籍:护照。
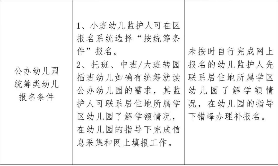
公办幼儿园在招收完学区内对口幼儿后,如有空余学额,可招收统筹类幼儿。
本区小班适龄幼儿入园工作实施“一网通办”,主要分为网上信息登记、网上报名、网上验证和录取通知四个阶段。
小班幼儿报名
1、网上信息登记
网上信息登记(2025年4月22日—4月29日)。小班适龄幼儿(包括已在园托班幼儿)监护人通过上海市适龄幼儿入园信息登记系统(以下简称“市登记系统”)完成网上信息登记,获取登记编号。
市登记系统进入途径:登录“上海一网通办”网站首页(网址:https://zwdt.sh.gov.cn),进入“2025年适龄幼儿入园”特色专栏;或登录“随申办”移动端首页进入“2025年适龄幼儿入园”。
无法自行完成入园信息登记或确有需要修改登记信息的,幼儿监护人于5月7日起预约区级线下服务点进行补登记。
2、网上报名
网上报名(2025年5月8日—5月12日)。小班适龄幼儿(包括已在园托班幼儿)监护人通过闵行区小班幼儿入园报名系统完成网上报名。
报名系统进入途径:按原途径登录市登记系统后点击进入闵行区报名入口;或登录“上海一网通办”网站闵行区首页(网址:https://zwdt.sh.gov.cn/govPortals/region/SH00MH),进入“幼儿入园”专栏;或登录“随申办”移动端首页搜索“闵行区旗舰店”进入“幼儿入园”。
未按时自行完成网上报名的,幼儿监护人先联系幼儿园预约后于5月25日、6月8日至幼儿园办理补报名。
3、网上验证
网上验证(2025年5月13日—6月26日)。验证由各幼儿园负责实施。如果网上验证遇到问题,幼儿监护人需携带证件至幼儿园进行现场验证。“随申办”移动端或“上海一网通办”网站中的电子证照与纸质证件可同等效力使用。
4、录取通知
录取通知(2025年6月27日),幼儿监护人登录区小班报名系统查询录取情况,最终以园所录取通知为准。
虹桥园:54581220
古北园:62211363
咨询时间:工作日9:00-11:30,13:30-16:30