上海松江区乐盈幼儿园
上海松江区育蕾幼儿园
上海市松江区蓝蜗牛幼儿园
上海市松江区叶榭镇中心幼儿园(叶榭部)
上海市松江区叶榭镇求仁路335弄85号
学校概况
招生简章
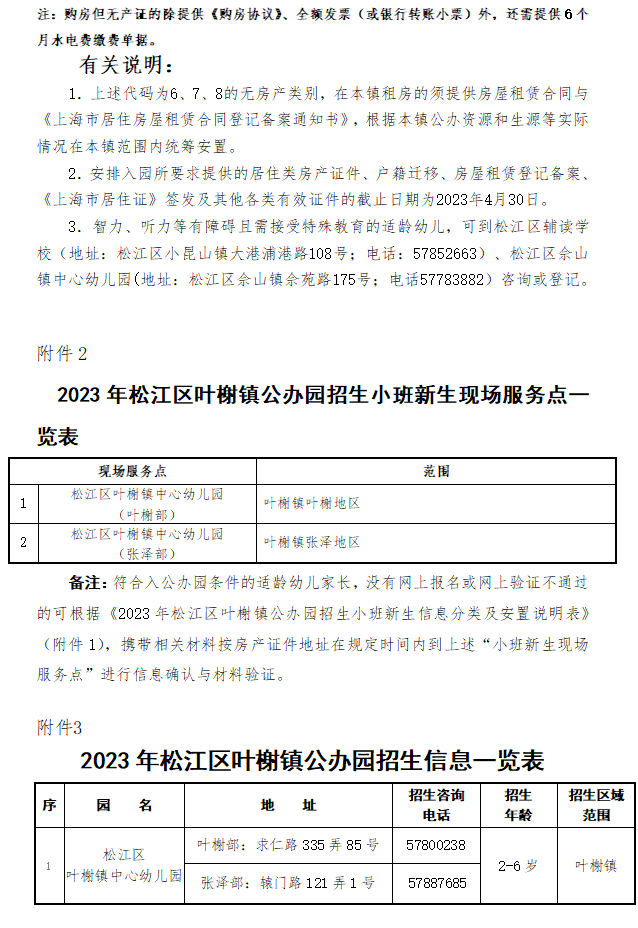
家长们,注意啦! 4月24日, 上海市适龄幼儿入园信息登记系统 即将开放~ 请广大适龄幼儿家长认真阅读! 根据《上海市教委等四部门关于来沪人员随迁子女就读本市各级各类学校实施意见的通知》(沪府办规〔2018〕5号)《上海市教育委员会关于做好2020年本市学前教育阶段适龄幼儿入园工作的通知》《2020年松江区学前教育阶段招生工作实施意见》精神,结合本镇实际,就做好2020年区域学前教育阶段招生工作制定本实施方案。 一、指导思想 进一步强化政府履行服务和管理教育的职能,完善学前教育公共服务体系,优化学前教育资源布局,规范托幼机构办学行为,依法实施学前教育阶段招生工作,办好群众满意的学前教育。 二、工作原则 (一)遵循信息公开和公平操作的原则 各托幼机构应主动向社会公开本镇“学前教育阶段招生工作实施方案”、招生简章和相关通知等有关信息,并按要求做好招生宣传、咨询与服务等工作。 (二)遵循公益性和普惠性的原则 基于本镇学前教育资源实际,各托幼机构要严格遵照工作程序,应率先满足3—4周岁符合入园条件幼儿接受学前教育及看护的需求;同时要按照学额及相关规定落实好4—6周岁符合条件幼儿的补充入园(或转园)等工作。 (三)遵循统一部署和分层管理的原则 在镇政府和区教育局的统一领导下、具体部署下,本镇学前教育阶段招生工作由镇教委负责全程指导和管理,各托幼机构组织实施。 (四)遵循相对就近和统筹安排的原则 在网上信息登记、报名验证等基础上,区教育局和镇教委根据生源信息与资源实际,统筹划分本镇公办园的小班学区范围。镇中心幼儿园总部学区为原叶榭地区三个居委会和七个村委会,张泽分部学区为原张泽地区一个居委会和六个村委会。符合公办园入园条件的进城务工人员子女原则上就近属地入园。民办幼儿园不得跨学区招生,禁止跨镇、跨区招生。 (五)遵循规范管理和严控班额的原则 各托幼机构须严肃纪律、优化服务、严控学额,确保招生工作规范、有序、高效进行。各民办幼儿园应严格执行《叶榭镇民办园招生工作“十不规范”》规定开展招生工作。区教育局根据区域内资源与生源实际、办园条件与设置规模等核定公民办托幼机构的班、学额数,并依托教育督导或专项检查等途径,对各托幼机构招生工作予以全程性监管。 三、招生对象 (一)公办园 2016年9月1日——2017年8月31日出生,身体健康、智力正常、可独立参加集体活动并符合《2020年松江区叶榭镇公办园新生入园信息分类及安置说明表》(附件1)中类别之一的适龄幼儿。 (二)民办园 2016年9月1日——2017年8月31日出生,身体健康、智力正常、可独立参加集体活动且其法定监护人在本镇具备“合法稳定就业、合法稳定居住”条件的适龄幼儿。 四、招生方法 (一)公办园 1.工作流程 研定政策——公示宣传——市级平台登记信息——区级平台报名(信息完善)——现场信息验证——学区公告——录取通知 2.日程安排及相关说明 3.现场信息验证时所需材料(均须提供原件及复印件) (1)《上海市适龄幼儿入园信息登记表》(市级平台已完成入园信息登记的可直接打印;未网上登记的可于现场信息验证时补信息登记)。 (2)《2020年松江区小班新生入公办园报名验证表》(区级平台已完成报名的可直接打印;未网上报名的可于现场信息验证时补报名登记)。 (3)按照《2020年松江区叶榭镇公办园新生入园信息分类及安置说明表》(附件1)提供相应的证件。 备注:居住类房产证件、房屋租赁登记备案、户籍迁移、《上海市居住证》签发及其他各类有效证件的截止日期为2020年4月30日。 (二)民办园 1.工作流程 研定简章——公示宣传——按时备案——市级平台登记信息——现场报名验证——录取通知 2.日程安排及相关说明 3.现场报名验证所需材料(均须提供原件及复印件) (1)本市户籍:《2020年上海市适龄幼儿入园信息登记表》、户口簿、儿童预防接种证、相关居住证明等。 (2)外省市户籍:《2020年上海市适龄幼儿入园信息登记表》、户口簿、儿童预防接种证、幼儿持有的《上海市居住证》或《居住登记凭证》(证件上居住地址属叶榭镇)、父母一方持有的《上海市居住证》或《居住登记凭证》(证件上居住地址属叶榭镇)、相关居住证明等。 五、其他公告 (一)2020年中大班幼儿补充入园(或转园)工作 《2020年松江区叶榭镇中大班幼儿补充入园(或转园)须知》,详见上海市松江区叶榭镇中心幼儿园网站(www.yxyey.sjedu.cn) 。 (二)市级信息补登记 镇中心幼儿园可为幼儿进行上海市适龄幼儿入园信息登记补登记。 (三)学前招生注意事项 1.严禁不足龄及不符合条件的幼儿入园;除要求幼儿按卫生保健相关制度进行体格检查并取得合格外,不得对申请入园的适龄幼儿及其家长举行或变相举行与入园挂钩的考试或测试;幼儿入园编班时应按出生年月编入相应年龄段。 2.民办托幼机构的招生简章和广告须真实有效、准确清晰、规范合法,并于招生报名启动前主动面向社会公示;同时,招生计划、招生简章和广告等基本信息应按区教育局要求进行备案,主动接受社会各界及上级有关部门的督查。 3.开设托班的公民办托幼机构可参照小班适龄幼儿入园拟定相应的入园方案;早教机构须按上海市有关规定自主拟定招生方案,有关信息均须于招生启动前面向社会公示。 4.区学前教育阶段招生咨询电话:57821271;咨询日期:3月30日——6月30日(节假日除外);咨询时间:上午9:00——11:30,下午12:30——15:30;咨询地址:中山二路590号。 5.镇中心幼儿园招生咨询电话:叶榭部57808892 张泽部57887685;招生负责人:盛老师;咨询日期:4月15日——6月30日(节假日除外);咨询时间:上午9:00 ——11:30,下午12:30——15:30;咨询地址:中心幼儿园叶榭部(叶榭镇求仁路335弄85号)、中心幼儿园张泽部(叶榭镇辕门路121弄1号)。 6.基于区域资源与生源实际,本镇学前教育阶段招生工作实施统一时间段内统一管理,非招生时间段一概不受理。 7.本“实施方案”未尽事宜按上级有关规定执行,最终解释权在镇教委。 附件: 1.2020年松江区叶榭镇公办园新生入园信息分类及安置说明表 2.2020年松江区叶榭镇公办园小班新生信息验证点一览表 3.松江区叶榭镇公办幼儿园招生信息一览表 4.松江区叶榭镇民办托幼机构招生信息一览表 2020年松江区叶榭镇中大班幼儿补充入园(或转园)须知 须同时满足下述两个条件: 街道、乡镇 区域范围 办理地点 地址 联系电话 叶榭镇 叶榭镇 松江区叶榭镇中心幼儿园 叶榭部:求仁路335弄85号 57808892
声明:本文由上哪学团队(微信公众号ID: shangnaxue)原创整理制作,转载请注明来源和出处,否则追究法律责任。

恭喜您,申请提交成功!