上海市浦东新区张江经典幼儿园(古桐部)
上海市浦东新区张江经典幼儿园(晨晖部)
上海市浦东新区张江经典幼儿园(盛夏部)
上海市浦东新区张江经典幼儿园(经典部)
香楠路428弄1-7号
学校概况
浦东新区张江经典幼儿园建园于2006年,是“上海市一级幼儿园”。目前,幼儿园已成为“市十二五家教基地园”、“区校本研修学校”、“区文明单位”、 “区优秀早教点”、“区优秀教工之家”、 “局优秀团支部”、“教育署优秀职业青年社团”、“镇国际安全社区示范点幼儿园”。2010年,接受了国务院副总理刘延东一行的视察。 经典幼儿园由经典部、盛夏部、古桐部组成,全园31个班级,户外环境精致、开放,室内环境雅致、时尚,并设有科学探索室、结构室、表达表现室、亲子阅览室、杰立卡室等15个专用活动室。 经典幼儿园以“健康发展,快乐成长,为幼儿终生发展奠基”为办园理念;以“健康自信,好奇探究、文明乐群”为幼儿培养目标。经典幼儿园以区级课题、市级课题研究为抓手,逐步形成科学启蒙教育特色,探索家园合作新途径;以精神文明建设为抓手,大力打造园所文化,推动幼儿园整体发展。张江经典幼儿园现已成为张江地区一所规模大、口碑好、质量优的品牌幼儿园。

招生简章
张江经典幼儿园 4天前
等待入学家长 您好!请问一下报名流程和注意事项有哪些呢? 张江经典幼儿园 家长您好!报名流程如下,请您详细了解关注! 温馨提示: 本次适龄幼儿入园工作主要分为信息登记、网上预约、现场验证、录取通知四个阶段。 各位家长请注意:登记完成后,您将获得《上海市适龄幼儿入园信息登记表》和登记编号,请妥善保管,这是入园现场验证的凭证!!! 时间:2020年5月13日——5月20日 预约方式:监护人登录“浦东新区适龄幼儿入园报名系统”,完善信息并进行统一的入园报名验证或面谈预约。系统网址:https://xqzs.pdedu.sh.cn 时间:2020年5月23日、5月24日、5月30日、5月31日 第一批现场验证时间:适龄家长按照预约时间,带好相关证件和证明材料的原件及复印件,到幼儿园进行入园报名现场验证。 第二批现场验证时间:未通过第一批现场验证或面谈的幼儿,6月13、14日进行第二批现场验证。 时间:2020年6月30日之前 适龄幼儿家长查看家长会通知,各级各类幼儿园完成幼儿录取工作,发放录取通知书。
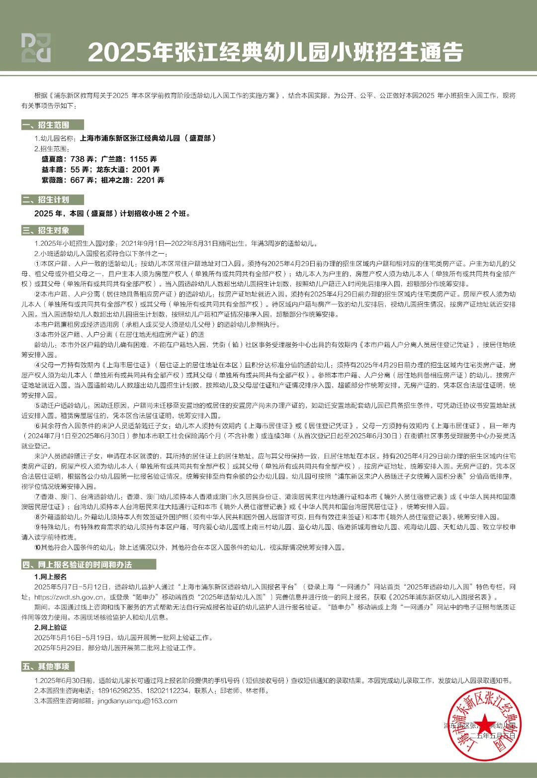
根据《浦东新区教育局关于2021年本区学前教育阶段适龄幼儿入园工作的实施意见》,结合本园实际,为公开、公平、公正做好本园2021年招生入园工作,现将有关事项告示如下:
香楠路:399弄、408弄、488弄
青桐路:599弄、618弄
丹桂路:282号、292号
广兰路:1166弄
与晨晖部共招:
罗山路:2255弄
龙东大道:415弄
龙东大道:666弄
盛夏路:738弄
广兰路:1155弄
益丰路:55弄
龙东大道:2001弄
紫薇路:667弄
祖冲之路:2201弄
张江路:775弄、516号
建中路:126弄——461弄
古桐路:15弄、18弄——85弄
古桐南路:117弄
高斯路:965弄、986弄、1122弄、1296弄
紫薇路:7弄、35弄、193弄、198弄
川北公路:2996号、3005号、3031号、3046号、3058号、3059号、3078号、3080号、3085号、3087弄1号、3087弄(8号,32号,21—25号)
建中3队、建中4队
张江路以东的老居住区
与晨晖部共招:
松涛路:200弄
碧波路:49弄
亮秀路:180弄
晨晖路:377弄
晨晖路:825弄
晨晖路:828弄
藿香路:238弄
与经典部共招:
罗山路:2255弄
龙东大道:415弄
龙东大道:666弄
与古桐部共招:
松涛路:200弄
碧波路:49弄
亮秀路:180弄
经典部
计划招收小班 3 个班
盛夏部
计划招收小班 4 个班
古桐部
计划招收小班 4 个班
晨晖部
计划招收小班 4 个班
2017年9月1日至2018年8月31日期间出生,年满3周岁的适龄幼儿。
1、本区户籍,户籍与房产一致的适龄幼儿:
按幼儿本区常住户籍地址对口入园。须持有2021年4月30日前办理的招生区域内户籍和相对应的住宅类房产证。户主须是父母、祖父母或外祖父母之一,并全部或共同共有产权。幼儿本人为户主的,房产证产权人须为幼儿本人或其父母,并全部或共同共有产权。
一个门牌号一居住户,原则上五年内只安排一次同校对口入园,符合政策的二孩除外。当入园适龄幼儿人数超出幼儿园招生计划数,按照幼儿户籍迁入时间先后排序入园,超额部分作统筹安排。
2、本市户籍,人户分离的适龄幼儿:
按房产证地址就近入园。须持有2021年4月30日前办理的户籍和招生区域内住宅类房产证。房产证产权人须为幼儿父母或其本人,并全部或共同共有产权。待区域内户籍与房产一致的幼儿安排后,视幼儿园招生情况,按房产证地址就近安排入园。
一个门牌号一居住户,原则上五年内只安排一次同校就近入园,符合政策的二孩除外。当入园适龄幼儿人数超出幼儿园招生计划数,按照幼儿户籍和产证情况排序入园,超额部分作统筹安排。
本市户籍廉租房或经济适用房(承租人或买受人须是幼儿父母)的适龄幼儿参照执行。
3、父母一方持有效期内《上海市居住证》(居住证上的居住地址在本区)且积分达标准分值的适龄幼儿:
持有2021年4月30日前办理的招生区域内住宅类房产证的(产权人须为幼儿父母或其本人,并全部或共同共有产权),参照本市户籍、人户分离的幼儿,按房产证地址就近安排入园。当入园适龄幼儿人数超出幼儿园招生计划数,按照幼儿及父母居住证和产证情况排序入园,超额部分作统筹安排。
无房产证的,凭本区合法居住证明,根据实际居住地址,统筹安排入园。
4、动迁户适龄幼儿:
因动迁原因,户籍尚未迁移至安置地的或居住的安置房产尚未办理产证的,如动迁安置地配套幼儿园已具备招生条件,可凭动迁协议书安置地址就近安排入园。租赁房屋居住的,凭本区合法居住证明,根据实际居住地址,统筹安排入园。
5、本市外区户籍,在居住地无相应房产证的适龄幼儿:
凭本区合法居住证明,根据实际居住地址,统筹安排入园。
6、其余符合条件的来沪人员适龄随迁子女:
幼儿本人须持有效期内《上海市居住证》或《居住登记凭证》,父母一方须持有效期内《上海市居住证》,且一年内参加本市职工社会保险满6个月(2020年7月1日至2021年6月30日,不含补缴,因疫情防控需要允许补缴的除外)或连续3年(从首次登记日起至2021年6月30日)在本区街镇社区事务中心办妥灵活就业登记。
来沪人员适龄随迁子女,申请在本区就读的,其所持的居住证上的居住地址,应与其父母保持一致,且居住地址在本区。持有2021年4月30日前办理的招生区域内住宅类房产证的(房屋产权人须是幼儿父母或其本人,并全部或共同共有产权),按房产证地址,统筹安排入园。无房产证的,凭本区合法居住证明,根据各公民办幼儿园第一批报名验证情况,统筹安排至尚有余额的公办幼儿园或民办三级幼儿园。幼儿园可按照“浦东新区来沪人员随迁子女统筹入园积分表”分值高低排序,视学位情况统筹安排入园。
7、香港、澳门、台湾适龄幼儿:
香港、澳门幼儿须持本人香港或澳门永久居民身份证、港澳居民来往内地通行证和《本市境外人员住宿登记表》或《中华人民共和国港澳居民居住证》;台湾幼儿须持本人台湾居民来往大陆通行证和《本市境外人员住宿登记表》或《中华人民共和国台湾居民居住证》,根据实际居住地址,统筹安排入园。
8、外籍适龄幼儿:
外籍幼儿须持本人有效签证外国护照(须有中华人民共和国外国人居留许可页,且有有效往来签证)和《本市境外人员住宿登记表》,根据实际居住地址,统筹安排入园。
9、特殊幼儿:
有特殊教育需求的幼儿须持有本区户籍,可到爱心幼儿园或上南三村幼儿园、童心幼儿园、临港新城海音幼儿园、致立学校开设的学前特教班申请入园。
报名验证时间:
小班预约现场验证时间:
2021年5月15日
2021年5月16日
2021年5月22日
2021年5月23日
报名验证办法:
适龄幼儿家长按照预约验证时间,带好幼儿、预约登记表以及相关证件和证明材料的原件及复印件,到幼儿园进行现场验证或面谈。
报名验证地点:
经典部、晨晖部:香楠路428弄1-7号
盛夏部:秋月路89号
古桐路:建中路466号
第一步:上海市网站信息登记
4月23日—4月30日,家长进行上海市适龄幼儿网上登记,获取入园信息登记表和登记编号,登记编号作为幼儿进行入园报名验证的凭证。
网址:https://shrydj.edu.sh.cn
第二步:浦东新区网站预约登记时间
5月8日——5月13日,适龄幼儿监护人凭上海市适龄幼儿入园信息登记编号登录“浦东新区适龄幼儿入园报名系统”,完善幼儿入园报名信息并进行统一的入园报名验证预约,获取《2021年浦东新区幼儿入园报名验证预约登记表》。登记表作为幼儿进行入园报名验证的凭证。
网址:http://xqzs.pdedu.sh.cn
第三步:现场验证
第一批:5月15、16、22、23日,小班适龄幼儿家长按照预约验证时间,携带孩子,以及相关证件和证明材料的原件及复印件,到我园对应地段所在部进行现场验证。
第二批:未通过第一批现场验证或面谈的幼儿,根据第一批报名验证和录取情况,按照“本区户籍优先,同类排序靠后”的原则进行教育局统筹,并根据统筹结果在6月12、13日进行第二批现场验。
第四步:录取通知
6月18日起,适龄幼儿家长可登录浦东新区适龄幼儿入园报名系统,查看家长会通知。6月30日前,完成幼儿录取工作,发放录取通知书。
1、6月30日前,幼儿园将完成新生录取通知工作,发放录取通知书。
2、2021年,本园将按照“户籍地与居住地一致优先”的原则,优先安排户籍地与实际居住地(具备相应的房产证)一致的适龄幼儿就近入园。如本园对口招生区域内符合入园条件“户籍地与居住地一致”的入园适龄幼儿报名人数超过本园招生计划数,将按照适龄幼儿户籍迁入时间先后排序安排入园,超额部分作统筹安排。
3、本园招生咨询电话:61044515转8005
联系人:邱老师
来园验证一般所需证件和证明材料:
1、《上海市适龄幼儿入园信息登记表》以及《2021年浦东新区幼儿入园报名验证预约登记表》;
2、出生证明;
3、户籍证明;
4、住宅类房产证;
5、《上海市居住证》或《居住登记凭证》及居住证查询单(上海市民信息服务网);
6、《上海市居住证》积分达标准分值证明及积分查询单;
7、参加本市职工社会保险证明;
8、动迁协议书;
9、房屋租赁证明;
10、香港或澳门永久居民身份证、港澳居民来往内地通行证和《本市境外人员住宿登记表》或《中华人民共和国港澳居民居住证》;
11、台湾居民来往大陆通行证和《本市境外人员住宿登记表》或《中华人民共和国台湾居民居住证》;
12、有效签证外国护照和《本市境外人员住宿登记表》。
上述证件和证明材料均须原件及复印件,请家长及时准备好。
中大班预约现场验证时间:
中大班插班生,请先扫码进行预约登记,我园将根据招生实际情况打电话通知。请家长根据收到的预约时间前往我园对应地段所在部进行现场登记。
来园验证防疫措施:
1、依据疫情防控要求,报名当天,入园家长和幼儿,戴好口罩,出示健康随身码,由保健人员检测体温,检查随身码,工作人员核对预约信息,确认无误后,方可入园登记。
2、请家长注意幼儿的安全,保证幼儿不离开自己的视线范围。报名期间,不在园内逗留、玩耍。因家长监管不善造成的儿童伤害事故幼儿园将不承担责任。
3、报名当天请家长耐心等待,根据工作人员安排,文明报名。
| 幼儿园(园所)名称 | 招生对口地段范围 | 小区名称 |
| 上海市浦东新区张江经典幼儿园 (经典部) | 香楠路399弄 | 城市经典玉墅 |
| 香楠路408弄 | 城市经典铭筑 | |
| 香楠路488弄 | 城市经典夏宫 | |
| 青桐路599弄 | 城市经典梵高 | |
| 青桐路618弄 | 城市经典高迪 | |
| 丹桂路282号 | 城市经典高迪 | |
| 丹桂路292号 | 城市经典高迪 | |
| 广兰路1166弄 | 广兰名苑 | |
| 上海市浦东新区张江经典幼儿园 (盛夏部) | 盛夏路738弄 | 樟盛苑 |
| 广兰路1155弄 | 流明新苑 | |
| 祖冲之路2201弄 | 日月光水岸新郡 | |
| 龙东大道2001弄 | 陶园别墅 | |
| 紫薇路667弄 | 阳光花城 | |
| 益丰路55弄 | 春港丽园 | |
| 上海市浦东新区张江经典幼儿园 (古桐部) | 张江路以东的老居住区 | |
| 建中3队、建中4队 | ||
| 张江路516号 | 张江散居点 | |
| 张江路775弄 | 申源苑 | |
| 川北公路2996号 | 张江散居点 | |
| 川北公路3005号 | 张江散居点 | |
| 川北公路3031号 | 张江散居点 | |
| 川北公路3046号 | 交江大楼 | |
| 川北公路3058号 | 张江散居点 | |
| 川北公路3059号 | 张江散居点 | |
| 川北公路3078号 | 张江散居点 | |
| 川北公路3080号 | 张江散居点 | |
| 川北公路3085号 | 张江散居点 | |
| 川北公路3087弄1号 | 张江散居点 | |
| 川北公路3087弄(8号,32号,21—25号) | 张江一村 | |
| 建中路126弄——461弄 | 建中小区 | |
| 建中路126弄——461弄 | 紫薇景苑 | |
| 古桐路15弄 | 古桐路小区 | |
| 古桐路18弄——85弄 | 古桐路小区 | |
| 古桐南路117弄 | 古桐公寓 | |
| 高斯路965弄 | 丹芳苑 | |
| 高斯路986弄 | 蕉丽新村 | |
| 高斯路1122弄 | 古桐四村 | |
| 高斯路1296弄 | 榴云新村 | |
| 紫薇路7弄 | 古桐五村 | |
| 紫薇路35弄 | 张江新苑 | |
| 紫薇路193弄 | 贝越佳园北区 | |
| 紫薇路198弄 | 贝越佳园南区 | |
| 上海市浦东新区张江经典幼儿园 (晨晖部) | 晨晖路377弄 | 张江汤臣豪园一期 |
| 晨晖路825弄 | 张江汤臣豪园二期 | |
| 晨晖路828弄 | 张江汤臣豪园三期 | |
| 藿香路238弄 | 张江汤臣豪园四期 | |
| 上海市浦东新区张江经典幼儿园 (晨晖部、经典部) | 罗山路2255弄 | 汤臣湖庭花园 |
| 龙东大道415弄 | 汤臣高尔夫 | |
| 龙东大道666弄 | 汤臣豪园一期 | |
| 上海市浦东新区张江经典幼儿园 (晨晖部、古桐部) | 松涛路 200弄 | 汤臣豪园二期 |
| 碧波路49弄 | 胡姬花园 | |
| 亮秀路180弄 | 汇智湖畔南园 |
经典部

根据《浦东新区教育局关于2022年本区学前教育阶段适龄幼儿入园工作的实施意见》,结合本园实际,为公开、公平、公正做好本园2022年小班招生入园工作,现将有关事项告示如下: 1、幼儿园名称: 张江经典幼儿园(经典部) 2、招生范围: 香楠路:399弄、408弄、488弄; 青桐路:599弄、618弄; 丹桂路:282号、292号; 广兰路:1166弄 2022年,本园( 经典 部)计划招收小班 3 个班。 1.2022年小班招生入园对象:2018年9月1日至2019年8月31日期间出生,年满3周岁的适龄幼儿。 2.小班适龄幼儿入园报名须符合以下条件之一: ①本区户籍、人户一致的适龄幼儿:按幼儿本区常住户籍地址对口入园。须持有2022年6月30日前办理的招生区域内户籍和相对应的住宅类房产证。户主为幼儿的父母、祖父母或外祖父母之一,且户主本人须为房屋产权人(单独所有或共同共有全部产权);幼儿本人为户主的,房屋产权人须为幼儿本人(单独所有或共同共有全部产权)或其父母(单独所有或共同共有全部产权)。当入园适龄幼儿人数超出幼儿园招生计划数,按照幼儿户籍迁入时间先后排序入园,超额部分作统筹安排。 ②本市户籍、人户分离(居住地具备相应房产证)的适龄幼儿:按房产证地址就近入园。须持有2022年6月30日前办理的招生区域内住宅类房产证。房屋产权人须为幼儿本人(单独所有或共同共有全部产权)或其父母(单独所有或共同共有全部产权)。待区域内户籍与房产一致的幼儿安排后,视幼儿园招生情况,按房产证地址就近安排入园。当入园适龄幼儿人数超出幼儿园招生计划数,按照幼儿户籍和产证情况排序入园,超额部分作统筹安排。 本市户籍廉租房或经济适用房(承租人或买受人须是幼儿父母)的适龄幼儿参照执行。 ③本市外区户籍、人户分离(在居住地无相应房产证)的适龄幼儿:本市外区户籍的幼儿确有困难,不能在户籍地入园,凭街(镇)社区事务受理服务中心出具的《本市户籍人户分离人员居住登记(回执)》,按居住地统筹安排入园。 ④父母一方持有效期内《上海市居住证》(居住证上的居住地址在本区)且积分达标准分值的适龄幼儿:须持有2022年6月30日前办理的招生区域内住宅类房产证,房屋产权人须为幼儿本人(单独所有或共同共有全部产权)或其父母(单独所有或共同共有全部产权)。参照本市户籍、人户分离(居住地具备相应房产证)的幼儿,按房产证地址就近入园。当入园适龄幼儿人数超出幼儿园招生计划数,按照幼儿及父母居住证和产证情况排序入园,超额部分作统筹安排。无房产证的,凭本区合法居住证明,统筹安排入园。 ⑤动迁户适龄幼儿:因动迁原因,户籍尚未迁移至安置地的或居住的安置房产尚未办理产证的,如动迁安置地配套幼儿园已具备招生条件,可凭动迁协议书安置地址就近安排入园。租赁房屋居住的,凭本区合法居住证明,统筹安排入园。 ⑥其余符合条件的来沪人员适龄随迁子女:幼儿本人须持有效期内《上海市居住证》或《居住登记凭证》,父母一方须持有效期内《上海市居住证》,且一年内参加本市职工社会保险满6个月(2021年7月1日至2022年6月30日)或连续3年(从首次登记日起至2022年6月30日)在街镇社区事务中心办妥灵活就业登记。2022年因受疫情影响将适度放宽来沪人员随迁子女入园有关条件。 来沪人员适龄随迁子女,申请在本区就读的,其所持的居住证上的居住地址,应与其父母保持一致,且居住地址在本区。持有2022年6月30日前办理的招生区域内住宅类房产证的,房屋产权人须为幼儿本人(单独所有或共同共有全部产权)或其父母(单独所有或共同共有全部产权),按房产证地址,统筹安排入园。无房产证的,凭本区合法居住证明,根据各公民办幼儿园第一批报名验证情况,统筹安排至尚有余额的公办幼儿园或民办三级幼儿园。幼儿园可按照“浦东新区来沪人员随迁子女统筹入园积分表”分值高低排序,视学位情况统筹安排入园。 ⑦香港、澳门、台湾适龄幼儿:香港、澳门幼儿须持本人香港或澳门永久居民身份证、港澳居民来往内地通行证和本市《境外人员住宿登记表》或《中华人民共和国港澳居民居住证》;台湾幼儿须持本人台湾居民来往大陆通行证和本市《境外人员住宿登记表》或《中华人民共和国台湾居民居住证》,统筹安排入园。 ⑧外籍适龄幼儿:外籍幼儿须持本人有效签证外国护照(须有中华人民共和国外国人居留许可页,且有有效往来签证)和本市《境外人员住宿登记表》,统筹安排入园。 ⑨特殊幼儿:有特殊教育需求的幼儿须持有本区户籍,可向爱心幼儿园或上南三村幼儿园、童心幼儿园、临港新城海音幼儿园、致立学校申请入读学前特教班。 ⑩其他符合入园条件的幼儿:除上述情况以外,其他符合在本区入园条件的幼儿,视实际情况统筹安排入园。 1.网上报名 2022年6月24日-6月30日,适龄幼儿监护人须通过上海市浦东新区适龄幼儿入园报名平台(登录“上海一网通办”网站首页“2022年适龄幼儿入园”特色专栏,网址:https://zwdt.sh.gov.cn,或登录“随申办”移动端首页“2022年适龄幼儿入园”)完善信息并进行统一的网上报名,获取《2022年浦东新区幼儿入园报名表》。 期间,本区通过线上电话咨询和线下个别服务的方式帮助无法自行完成报名验证的幼儿监护人进行报名验证。“随申办市民云”或“上海一网通办”网站中的电子证照与纸质证件同等效力使用。服务点现场核验监护人和幼儿信息。 2.网上验证 2022年7月2、3日,各级各类幼儿园开展第一批网上验证工作。 2022年7月16、17日,部分幼儿园开展第二批网上验证工作。 1.2022年7月6日前,面向全区招生的公办幼儿园向社会公布录取结果。面向全区招生的民办幼儿园告知适龄幼儿家长录取结果。 2.2022年8月15日前,适龄幼儿家长可通过网上报名阶段提供的手机号码(短信接收号码)查收短信通知的录取结果。各级各类幼儿园完成幼儿录取工作,发放幼儿入园录取通知书。 3.本园招生咨询电话:18121045455,联系人:周老师。


| 上海市浦东新区张江经典幼儿园 (经典部) | 香楠路:399弄 | 城市经典玉墅 |
| 香楠路:408弄 | 城市经典铭筑 | |
| 香楠路:488弄 | 城市经典夏宫 | |
| 青桐路:599弄 | 城市经典梵高 | |
| 青桐路:618弄 | 城市经典高迪 | |
| 丹桂路:282号 | 城市经典高迪 | |
| 丹桂路:292号 | 城市经典高迪 | |
| 广兰路:1166弄 | 广兰名苑 |
根据《浦东新区教育局关于2023年本区学前教育阶段适龄幼儿入园工作的实施方案》,结合本园实际,为公开、公平、公正做好本园2023年小班招生入园工作,现将有关事项告示如下: 一、招生范围 1、幼儿园名称:张江经典幼儿园(经典部) 2、招生范围: 香楠路:399弄、408弄、488弄;青桐路:599弄、618弄; 丹桂路:282号、292号;广兰路:1166弄 二、招生计划 2023年,本园( 经典 部)计划招收小班 3 个班。 三、招生对象 1、2023年小班招生入园对象:2019年9月1日—2020年8月31日期间出生,年满3周岁的适龄幼儿。 2、小班适龄幼儿入园报名须符合以下条件之一: ①本区户籍、人户一致的适龄幼儿:按幼儿本区常住户籍地址对口入园。须持有2023年4月27日前办理的招生区域内户籍和相对应的住宅类房产证。户主为幼儿的父母、祖父母或外祖父母之一,且户主本人须为房屋产权人(单独所有或共同共有全部产权);幼儿本人为户主的,房屋产权人须为幼儿本人(单独所有或共同共有全部产权)或其父母(单独所有或共同共有全部产权)。当入园适龄幼儿人数超出幼儿园招生计划数,按照幼儿户籍迁入时间先后排序入园,超额部分作统筹安排。 ②本市户籍、人户分离(居住地具备相应房产证)的适龄幼儿:按房产证地址就近入园。须持有2023年4月27日前办理的招生区域内住宅类房产证。房屋产权人须为幼儿本人(单独所有或共同共有全部产权)或其父母(单独所有或共同共有全部产权)。待区域内户籍与房产一致的幼儿安排后,视幼儿园招生情况,按房产证地址就近安排入园。当入园适龄幼儿人数超出幼儿园招生计划数,按照幼儿户籍和产证情况排序入园,超额部分作统筹安排。 本市户籍廉租房或经济适用房(承租人或买受人须是幼儿父母)的适龄幼儿参照执行。 ③本市外区户籍、人户分离(在居住地无相应房产证)的适龄幼儿:本市外区户籍的幼儿确有困难,不能在户籍地入园,凭街(镇)社区事务受理服务中心出具的《本市户籍人户分离人员居住登记(回执)》,按居住地统筹安排入园。 ④父母一方持有效期内《上海市居住证》(居住证上的居住地址在本区)且积分达标准分值的适龄幼儿:须持有2023年4月27日前办理的招生区域内住宅类房产证,房屋产权人须为幼儿本人(单独所有或共同共有全部产权)或其父母(单独所有或共同共有全部产权)。参照本市户籍、人户分离(居住地具备相应房产证)的幼儿,按房产证地址就近入园。当入园适龄幼儿人数超出幼儿园招生计划数,按照幼儿及父母居住证和产证情况排序入园,超额部分作统筹安排。无房产证的,凭本区合法居住证明,统筹安排入园。 ⑤动迁户适龄幼儿:因动迁原因,户籍尚未迁移至安置地的或居住的安置房产尚未办理产证的,如动迁安置地配套幼儿园已具备招生条件,可凭动迁协议书安置地址就近安排入园。租赁房屋居住的,凭本区合法居住证明,统筹安排入园。 ⑥其余符合入园条件的来沪人员适龄随迁子女:幼儿本人须持有效期内《上海市居住证》或《居住登记凭证》,父母一方须持有效期内《上海市居住证》,且一年内(2022年7月1日至2023年6月30日)参加本市职工社会保险满6个月(不含补缴,有关政策允许补缴的除外)或连续3年(从首次登记日起至2023年6月30日)在街镇社区事务受理服务中心办妥灵活就业登记。 来沪人员适龄随迁子女,申请在本区就读的,其所持的居住证上的居住地址,应与其父母保持一致,且居住地址在本区。持有2023年4月27日前办理的招生区域内住宅类房产证的,房屋产权人须为幼儿本人(单独所有或共同共有全部产权)或其父母(单独所有或共同共有全部产权),按房产证地址,统筹安排入园。无房产证的,凭本区合法居住证明,根据各公民办幼儿园第一批报名验证情况,统筹安排至尚有余额的公办幼儿园或民办三级幼儿园。幼儿园可按照“浦东新区来沪人员随迁子女统筹入园积分表”分值高低排序,视学位情况统筹安排入园。 ⑦香港、澳门、台湾适龄幼儿:香港、澳门幼儿须持本人香港或澳门永久居民身份证、港澳居民来往内地通行证和本市《境外人员住宿登记表》或《中华人民共和国港澳居民居住证》;台湾幼儿须持本人台湾居民来往大陆通行证和本市《境外人员住宿登记表》或《中华人民共和国台湾居民居住证》,统筹安排入园。 ⑧外籍适龄幼儿:外籍幼儿须持本人有效签证外国护照(须有中华人民共和国外国人居留许可页,且有有效往来签证)和本市《境外人员住宿登记表》,统筹安排入园。 ⑨特殊幼儿:有特殊教育需求的幼儿须持有本区户籍,可向爱心幼儿园或上南三村幼儿园、童心幼儿园、临港新城海音幼儿园、致立学校申请入读学前特教班。 ⑩其他符合入园条件的幼儿:除上述情况以外,其他符合在本区入园条件的幼儿,视实际情况统筹安排入园。 四、网上报名验证的时间和办法 1.网上报名 2023年5月8日-5月14日,适龄幼儿监护人通过“上海市浦东新区适龄幼儿入园报名平台”(登录上海“一网通办”网站首页“2023年适龄幼儿入园”特色专栏,网址:https://zwdt.sh.gov.cn,或登录“随申办”移动端首页“2023年适龄幼儿入园”)完善信息并进行统一的网上报名,获取《2023年浦东新区幼儿入园报名表》。 期间,本园通过线上电话咨询和线下个别服务的方式帮助无法自行完成报名验证的幼儿监护人进行报名验证。“随申办”移动端或上海“一网通办”网站中的电子证照与纸质证件同等效力使用。本园现场核验监护人和幼儿信息。 2.网上验证 2023年5月17日-5月18日,幼儿园开展第一批网上验证工作。 2023年5月31日,部分幼儿园开展第二批网上验证工作。 五、其他事项 1、2023年6月30日前,适龄幼儿家长可通过网上报名阶段提供的手机号码(短信接收号码)查收短信通知的录取结果。各级各类幼儿园完成幼儿录取工作,发放幼儿入园录取通知书。 2、本园招生咨询电话:18121045455 ,联系人:周老师。

根据《浦东新区教育局关于2024年本区学前教育阶段适龄幼儿入园工作的实施方案》,结合本园实际,为公开、公平、公正做好本园2024年小班招生入园工作,现将有关事项告示如下:
一、招生范围
1.幼儿园名称:上海市浦东新区张江经典幼儿园(经典部)
2.招生范围:
香楠路:399弄、408弄、488弄;青桐路:599弄、618弄;丹桂路:282号、292号;广兰路:1166弄
罗山路:2255弄;龙东大道:415弄;龙东大道:666弄
二、招生计划
2024年,本园( 经典 部)计划招收小班 3 个班。
三、招生对象
1.2024年小班招生入园对象:2020年9月1日—2021年8月31日期间出生,年满3周岁的适龄幼儿。
2.小班适龄幼儿入园报名须符合以下条件之一:
①本区户籍、人户一致的适龄幼儿:按幼儿本区常住户籍地址对口入园。须持有2024年4月29日前办理的招生区域内户籍和相对应的住宅类房产证。户主为幼儿的父母、祖父母或外祖父母之一,且户主本人须为房屋产权人(单独所有或共同共有全部产权);幼儿本人为户主的,房屋产权人须为幼儿本人(单独所有或共同共有全部产权)或其父母(单独所有或共同共有全部产权)。当入园适龄幼儿人数超出幼儿园招生计划数,按照幼儿户籍迁入时间先后排序入园,超额部分作统筹安排。
②本市户籍、人户分离(居住地具备相应房产证)的适龄幼儿:按房产证地址就近入园。须持有2024年4月29日前办理的招生区域内住宅类房产证。房屋产权人须为幼儿本人(单独所有或共同共有全部产权)或其父母(单独所有或共同共有全部产权)。待区域内户籍与房产一致的幼儿安排后,视幼儿园招生情况,按房产证地址就近安排入园。当入园适龄幼儿人数超出幼儿园招生计划数,按照幼儿户籍和产证情况排序入园,超额部分作统筹安排。
本市户籍廉租房或经济适用房(承租人或买受人须是幼儿父母)的适龄幼儿参照执行。
③本市外区户籍、人户分离(在居住地无相应房产证)的适
龄幼儿:本市外区户籍的幼儿确有困难,不能在户籍地入园,凭街(镇)社区事务受理服务中心出具的《本市户籍人户分离人员居住登记(回执)》,按居住地统筹安排入园。
④父母一方持有效期内《上海市居住证》(居住证上的居住地址在本区)且积分达标准分值的适龄幼儿:须持有2024年4月29日前办理的招生区域内住宅类房产证,房屋产权人须为幼儿本人(单独所有或共同共有全部产权)或其父母(单独所有或共同共有全部产权)。参照本市户籍、人户分离(居住地具备相应房产证)的幼儿,按房产证地址就近入园。当入园适龄幼儿人数超出幼儿园招生计划数,按照幼儿及父母居住证和产证情况排序入园,超额部分作统筹安排。无房产证的,凭本区合法居住证明,统筹安排入园。
⑤动迁户适龄幼儿:因动迁原因,户籍尚未迁移至安置地的或居住的安置房产尚未办理产证的,如动迁安置地配套幼儿园已具备招生条件,可凭动迁协议书安置地址就近安排入园。租赁房屋居住的,凭本区合法居住证明,统筹安排入园。
⑥其余符合入园条件的来沪人员适龄随迁子女:幼儿本人须持有效期内《上海市居住证》或《居住登记凭证》,父母一方须持有效期内《上海市居住证》,且一年内(2023年7月1日至2024年6月30日)参加本市职工社会保险满6个月(不含补缴)或连续3年(从首次登记日起至2024年6月30日)在街镇社区事务受理服务中心办妥灵活就业登记。
来沪人员适龄随迁子女,申请在本区就读的,其所持的居住证上的居住地址,应与其父母保持一致,且居住地址在本区。持有2024年4月29日前办理的招生区域内住宅类房产证的,房屋产权人须为幼儿本人(单独所有或共同共有全部产权)或其父母(单独所有或共同共有全部产权),按房产证地址,统筹安排入园。无房产证的,凭本区合法居住证明,根据各公民办幼儿园第一批报名验证情况,统筹安排至尚有余额的公办幼儿园或民办三级幼儿园。幼儿园可按照“浦东新区来沪人员随迁子女统筹入园积分表”分值高低排序,视学位情况统筹安排入园。
⑦香港、澳门、台湾适龄幼儿:香港、澳门幼儿须持本人香港或澳门永久居民身份证、港澳居民来往内地通行证和本市《境外人员住宿登记表》或《中华人民共和国港澳居民居住证》;台湾幼儿须持本人台湾居民来往大陆通行证和本市《境外人员住宿登记表》或《中华人民共和国台湾居民居住证》,统筹安排入园。
⑧外籍适龄幼儿:外籍幼儿须持本人有效签证外国护照(须有中华人民共和国外国人居留许可页,且有有效往来签证)和本市《境外人员住宿登记表》,统筹安排入园。
⑨特殊幼儿:有特殊教育需求的幼儿须持有本区户籍,可向爱心幼儿园或上南三村幼儿园、童心幼儿园、临港新城海音幼儿园、观海幼儿园、天虹幼儿园、致立学校申请入读学前特教班。
⑩其他符合入园条件的幼儿:除上述情况以外,其他符合在本区入园条件的幼儿,视实际情况统筹安排入园。
四、网上报名验证的时间和办法
1.网上报名
2024年5月9日-5月14日,适龄幼儿监护人通过“上海市浦东新区适龄幼儿入园报名平台”(登录上海“一网通办”网站首页“2024年适龄幼儿入园”特色专栏,网址:https://zwdt.sh.gov.cn,或登录“随申办”移动端首页“2024年适龄幼儿入园”)完善信息并进行统一的网上报名,获取《2024年浦东新区幼儿入园报名表》。
期间,本园通过线上咨询和线下服务的方式帮助无法自行完成报名验证的幼儿监护人进行报名验证。“随申办”移动端或上海“一网通办”网站中的电子证照与纸质证件同等效力使用。本园现场核验监护人和幼儿信息。
2.网上验证
2024年5月17日-5月18日,幼儿园开展第一批网上验证工作。
2024年5月30日,部分幼儿园开展第二批网上验证工作。
五、其他事项
1.2024年6月20日前,适龄幼儿家长可通过网上报名阶段提供的手机号码(短信接收号码)查收短信通知的录取结果。本园完成幼儿录取工作,发放幼儿入园录取通知书。
2.本园招生咨询电话:18202112234,联系人:邱老师。
3.本园招生咨询邮箱:jingdianyuanqu@163.com
重要链接
2024年浦东新区适龄幼儿入园工作政策问答
2024年浦东新区适龄幼儿入园工作温馨提示
2024年浦东新区各级各类幼儿园招生地段公示信息
2024年浦东新区适龄幼儿入园报名流程
以上内容来源于“张江经典幼儿园”公众号
点击查看大图
点击查看大图
点击查看大图
点击查看大图
本园招生咨询电话:18916298235、18202112234,联系人:邱老师、林老师。
本园招生咨询邮箱:jingdianyuanqu@163.com
声明:本文由上哪学团队(微信公众号ID: shangnaxue)原创整理制作,转载请注明来源和出处,否则追究法律责任。

意见
返回上哪学(上海)科技有限公司版权所有Copyright©2019-2021沪ICP备2021001920号-1
恭喜您,申请提交成功!

