上海市徐汇区第一中心小学
上海市黄浦区卢湾二中心小学
上海市第四聋校(小学)
上海市位育实验学校(小学部)
上海市民办永昌学校(小学部)
上海市徐汇区向阳小学
上海市黄浦区巨鹿路第一小学
南昌路366号
学校概况
上海市巨鹿路第一小学前身为私立铁华小学,创建于1913年。学校14个教学班,学生近375人,小班化教学。 校园环境优美,设施齐全,绿意盎然,为上海市一所公办小学,市教委批准的可招外籍学生的学校。被命名为“上海市双语实验学校”、“全国乒乓球重点学校”“全国创造教育实验学校”。学校1959年起兴起群众性的乒乓球运动,70年代,学校被上海市体委首批命名为“上海市体育传统学校”,1996年被国家乒羽中心命名为“全国乒乓球重点学校”。2002年,卓越小学并入巨鹿路第一小学,开始“英语”特色教育创建,2007年被命名为“上海市双语实验学校”。 学校办学目标:国际视野、一体两翼、精致教育——在国际视野下以文化建设为主体,以英语、乒乓“特色”发展为两翼,创“精致教育”之巨一品牌。 现本校教师学历高、骨干多、素质好。教师学历96%大专学历,65%本科学历。中学高级教师12%,区级以上骨干教师占教师数36%,校级以上骨干占教师数60%。学校还建立了“柯元炘乒乓工作室”“文华创意工作室”、“文叶英语俱乐部”,让教师们达到“合作学习、视野相通、经验共享、思维共振、精神的唤醒、自我的超越”的境地。 “乒乓、英语”乒乓特色:“市内领先,海内外闻名”,输送与培养一大批优秀乒乓运动苗子,培养了陆元盛、何智丽、井濬泓等一大批世界级的运动健将。 英语特色:“区内领先,口语见长”,双语教学实践成效明显,“英语节”、“有声作业”等实践活动已形成独特品牌,赢得广泛声誉。

招生简章
一、招生对象:符合上海义务教育条件的,2013年9月1日-2014年8月31日出生,年满6周岁的儿童
二、招生人数:2020年计划招收3个班
三、对口地段:延中、锦江、南昌、巨鹿
1.适龄儿童网上登记、确认时间:4月8日—4月23日
2.公办小学网上报名时间:4月26日—4月30日
3.民办小学网上报名时间:4月26日—4月28日
1.2021年黄浦区小学招生继续启用“上海市义务教育入学报名系统”(shrxbm.edu.sh.gov.cn),采用“网上登记、信息采集+现场确认”的办法,实行适龄儿童入学信息登记、公民办小学网上报名等办法,利用现代信息技术实施招生入学工作。
2.4月8日—4月23日为全市“上海市义务教育入学报名系统”登记时间,适龄儿童必须在此时段获取《上海市小学入学信息登记表》(以下简称“登记表”)和《入学报名告知书》(以下简称“告知书”),完成信息登记、确认。在园适龄儿童家长可在就读幼儿园登记孩子入学信息,获取登记表和告知书,完成信息登记、确认;未入园适龄儿童家长通过“黄浦区小学入学信息登记(未入园儿童)预约平台”(见表1)预约时段,带好相关证明材料,到我区指定地点(见表1)登记孩子入学信息,获取登记表和告知书,完成信息登记、确认。
3.监护人需仔细核对登记表所提供的各项内容,如果发现其中有信息与实际情况不符,请及时与登记表发放点取得联系。登记表中灰色部分的信息如需修改,请先至公安或人保等相关部门更改后,通过“黄浦区小学入学信息登记(未入园儿童)预约平台”(见表1)预约时段,带好相关更正证明到我区指定地点(见表1)进行修改。
4.家长获取登记表后,须在4月23日前按照规定样式上传适龄儿童的照片,作为入学报名的重要依据。
表1:信息登记区指定登记点
时间 | 区指定登记点(地址) | 需提前预约,请扫二维码 | 查看预约结果 |
4月8日 | 4月23日 期间工作日 | 黄浦区教育考试中心 (凤阳路152号) | https://www.wjx.top/vj/OPr4irH.aspx 4月6日8点起开放预约 | https://hpezhaoban.wjx.cn/resultquery.aspx?activity=110376452 |
4月8日 | 4月23日 期间周六 (即4月10、17日) | 黄浦区教育考试中心 (长沙路1号) |
|
5.登记表中监护人签字栏中的签字人必须是表内所填的监护人。表中联系电话请填写监护人手机,保持手机畅通,用于接收报名过程中的各类通知。
6.本市户籍的适龄儿童在进行入学信息登记时,家长只能在“户籍地就读”或“居住地就读”中选择一个。一旦做出选择,不得进行更改。
7.信息登记、确认后,由监护人填写的绑定手机将于现场验证前接收到“上海基教”关于现场验证地点的短信:户籍地入学到对口学校;本市户籍居住地入学儿童、非本市户籍适龄儿童到区指定验证点(见表2,以短信通知为准)现场验证。家长也可登录“上海市义务教育入学报名系统”(shrxbm.edu.sh.gov.cn)查看相关信息。
表2 :现场验证区指定验证点
街道 | 区指定验证点学校名称 | 学校地址 |
外滩街道 | 报童小学 | 山西南路35号 |
南京东路街道 | 裘锦秋实验学校 | 新桥路55号 |
豫园街道 | 复兴东路第三小学 | 盛家街40号 |
小东门街道 | 董家渡路第二小学 | 西姚家弄48号 |
老西门街道 | 梅溪小学 | 永宁街20号 |
半淞园街道 | 新凌小学 | 西凌家宅路90弄33号 |
淮海中路街道 | 淮海中路小学 | 淡水路93号 |
瑞金二路街道 | 巨鹿路第一小学 | 南昌路366号 |
打浦桥街道 | 海华小学 | 瑞金南路85号 |
五里桥街道 | 瞿溪路小学 | 瞿溪路1117号 |
5月15日—5月16日为公办小学第一批验证日,适龄儿童的监护人带好相关材料(材料要求见各表格),按短信或报名系统信息提示携儿童到指定学校进行现场验证。
5月29日为公办小学的第二批验证日,未被民办小学录取及网上未报名的适龄儿童的监护人带好相关材料(材料要求见各表格),按短信或报名系统信息提示携儿童到指定学校进行现场验证。
(一)本区户籍对口适龄儿童
第一批验证时间:5月15日—5月16日,8:30—11:30,13:30—16:00;
第二批验证时间:5月29日,8:30—11:30,13:30—16:00;
表3:本区户籍对口适龄儿童相关材料要求
序号 | 证件 | 具体要求 | 家长提供 |
1 | 《上海市小学入学信息登记表》 | 原件 | 原件 |
2 | 儿童户口簿 | 地址页、儿童本人页 | 原件及复印件 |
3 | 房产证、房卡 | 户籍地入学地址 | 原件及复印件 |
4 | 上海市预防接种证(白卡) | 已完成接种的、姓名与户口簿一致 | 原件及复印件 |
上海市预防接种证(绿本) | 未完成接种的、姓名与户口簿一致 | 原件及姓名页复印件 |
区教育行政部门首先安排本区户籍地(户主为直系亲属或儿童本人)与居住地(产权人或承租人为直系亲属或儿童本人)一致的适龄儿童对口入学,当本区户籍适龄儿童报名人数超过对口学校招收学额时,依次按照适龄儿童与户主的关系、入户籍时间长短顺序等安排入学,超出学额部分实行区域内统筹安排入学,黄浦区每户地址五年内只享有一次同校对口入学的机会(二胎或多胞胎除外)。
未被民办小学录取的适龄儿童,根据第一批公办小学验证和已分配入学的实际情况,以本市户籍人户一致优先、同类排序靠后为原则,按照有关学校招生细则安排入学。
(二)申请本区居住地入学的本市户籍适龄儿童
第一批验证时间:5月16日,8:30-11:30,13:30-16:00;
第二批验证时间:5月29日,8:30-11:30,13:30-16:00。
表4:申请本区居住地入学的本市户籍适龄儿童相关材料要求
序号 | 证件 | 具体要求 | 家长提供 |
1 | 《上海市小学入学信息登记表》 | 原件 | 原件 |
2 | 儿童户口簿 | 地址页、儿童本人页 | 原件及复印件 |
3 | 《本市户籍人户分离人员居住登记(回执)》或《本市户籍人户分离人员居住登记申请(回执)》 | 儿童本人(受理截止日为4月23日) | 原件及复印件 |
4 | 房产证、房卡或《上海市居住房屋租赁合同登记备案通知书》 | 居住地入学地址 | 原件及复印件 |
5 | 上海市预防接种证(白卡) | 已完成接种的、姓名与户口簿一致 | 原件及复印件 |
上海市预防接种证(绿本) | 未完成接种的、姓名与户口簿一致 | 原件及姓名页复印件 |
对于申请居住地入学的适龄儿童,按照购房时间、与直系亲属同住情况、实际居住地年限等,先在所居住地街道内的小学统筹安排,黄浦区每户地址五年内只享有一次同校对口入学的机会(二胎或多胞胎除外)。若实际报名登记数大于街道内各学校计划招生总数时,则在全区小学内统筹,依次顺序为:
①适龄儿童的居住地与其直系亲属的户籍地址相一致;
②适龄儿童与其直系亲属为房产证上的产权人,并共同拥有全部产权;
③其他情况;
④未被民办小学录取的适龄儿童。
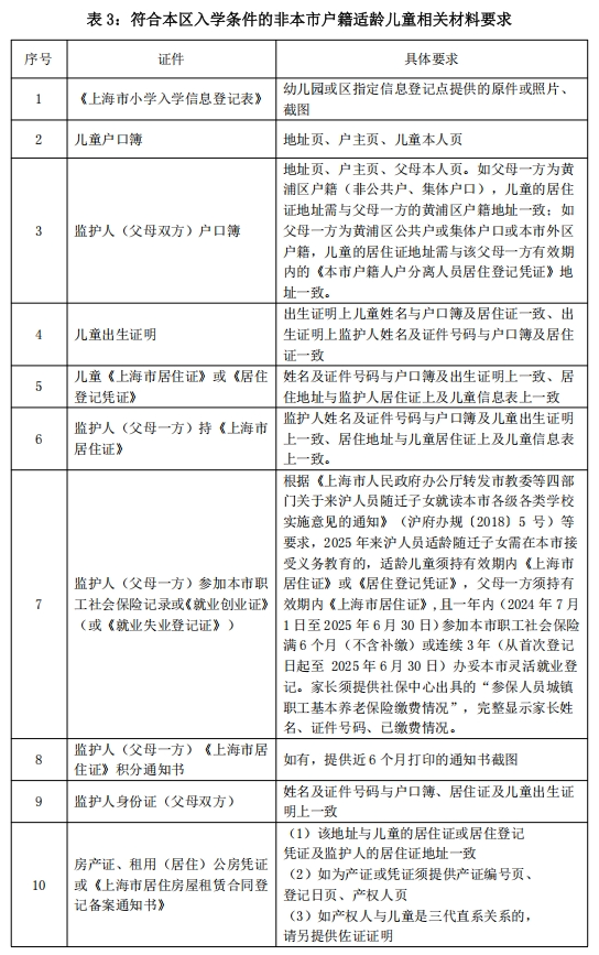
(三)符合本区入学条件的非本市户籍适龄儿童
第一批验证时间:5月16日,8:30-11:30,13:30-16:00;
第二批验证时间:5月29日,8:30-11:30,13:30-16:00。
表5:符合本区入学条件的非本市户籍适龄儿童相关材料要求
序号 | 证件 | 具体要求 | 家长提供 |
1 | 《上海市小学入学信息登记表》 | 原件 | 原件 |
2 | 儿童户口簿 | 地址页、儿童本人页 | 原件及复印件 |
3 | 监护人(父母双方)户口簿 | 地址页、父母本人页 | 原件及复印件 |
4 | 儿童出生证明 | 出生证明上儿童姓名与户口簿及居住证一致、出生证明上监护人姓名及证件号码与户口簿及居住证一致 | 原件及复印件 |
5 | 儿童《上海市居住证》或《居住登记凭证》 | 姓名及证件号码与户口簿及出生证明上一致、居住地址与监护人居住证上及儿童信息表上一致 | 有效期内的《上海市居住证》或《居住登记凭证》原件及复印件 |
6 | 监护人(父母一方)持《上海市居住证》 | 监护人姓名及证件号码与户口簿及儿童出生证明上一致、居住地址与儿童居住证上及儿童信息表上一致 | 有效期内的《上海市居住证》原件及复印件 |
7 | 监护人(父母一方)参加本市职工社会保险记录或灵活就业登记 | 持有效《上海市居住证》的监护人一方还需提供一年内满六个月的本市职工社会保险缴费记录(2020年7月1日至2021年6月30日,不含补缴,因疫情防控需要允许补缴的除外)原件;或连续3年办妥的灵活就业登记(从首次登记日起至2021年6月30日)原件 | 社会保险缴费记录单或灵活就业登记原件及复印件 |
8 | 监护人(父母一方)《上海市居住证》积分通知书 | 提供近6个月打印的通知书原件 | 原件 |
9 | 监护人身份证(父母双方) | 姓名及证件号码与户口簿、居住证及儿童出生证明上一致 | 原件及正反面复印件 |
10 | 房产证、房卡或《上海市居住房屋租赁合同登记备案通知书》 | 儿童本人或直系亲属 | 原件及复印件 |
11 | 上海市预防接种证(白卡) | 已完成接种的、姓名与户口簿一致 | 原件及复印件 |
上海市预防接种证(绿本) | 未完成接种的、姓名与户口簿一致 | 原件及姓名页复印件 |
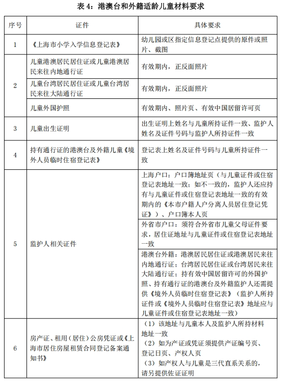
(四)港澳台和外籍适龄儿童
第一批验证时间:5月16日,8:30-11:30,13:30-16:00;
第二批验证时间:5月29日,8:30-11:30,13:30-16:00。
表6:港澳台和外籍适龄儿童材料要求
序号 | 证件 | 具体要求 | 家长提供 |
1 | 《上海市小学入学信息登记表》 | 原件 | 原件 |
2 | 儿童港澳居民居住证或儿童港澳居民来往内地通行证 | 有效期内 | 原件及正反面复印件 |
儿童台湾居民居住证或儿童台湾居民来往大陆通行证 | 有效期内 | 原件及正反面复印件 | |
儿童外国护照 | 有效期内、照片页、有效中国居留许可 | 原件及复印件 | |
3 | 儿童出生证明 | 出生证明上姓名与儿童所持证件一致、监护人姓名及证件号码与监护人所持证件一致 | 原件及复印件 |
4 | 持有通行证的港澳台及外籍儿童《境外人员临时住宿登记单》 | 登记单上姓名及证件号码与儿童所持证件一致 | 原件及复印件 |
5 | 监护人相关证件 | 上海户口:户口簿地址页(与儿童证件或住宿登记单地址一致;如不一致的,监护人还应持有与儿童证件或住宿登记单地址一致的《本市户籍人户分离人员居住登记(回执)》)、户口簿本人页 | 原件及复印件 |
外省市户口:须符合外省市儿童父母证件要求,居住证地址与儿童证件或住宿登记单地址一致 | 原件及复印件 | ||
港澳台外籍:港澳居民居住证或港澳居民来往内地通行证;台湾居民居住证或台湾居民来往大陆通行证;持中国有效居留许可的外国护照、持有通行证的港澳台及外籍监护人《境外人员临时住宿登记单》(监护人所持证件或《境外人员临时住宿登记单》地址应与儿童证件或住宿登记单地址一致) | 原件及复印件 | ||
6 | 房产证、房卡或《上海市居住房屋租赁合同登记备案通知书》 | 儿童本人或直系亲属 | 原件及复印件 |
7 | 上海市预防接种证(白卡) | 已完成接种的、姓名与户口簿一致 | 原件及复印件 |
上海市预防接种证(绿本) | 未完成接种的、姓名与户口簿一致 | 原件及姓名页复印件 |
符合条件的适龄儿童先在街道内统筹安排,若实际报名登记数大于街道内各学校计划招生总数时,则在全区小学内统筹。
由于残障等原因不能适应普通学校学习或生活的适龄儿童,本区将提供特殊教育服务。凡2015年8月31日之前出生的本区户籍中重度智障、听障和视障的儿童,纳入“上海市义务教育入学报名系统”,完成网上信息登记,5月16日(8:30-11:30,13:30-16:00)到区内指定的特殊教育学校验证报名,特殊教育学校做好初步测定、登记、上报手续,待参加全市组织的评估后,安排进入相应的特殊教育学校就读。
1.4月26日—4月28日,有意愿就读民办小学的适龄儿童可在“上海市义务教育入学报名系统”填报志愿,每个适龄儿童填报1所民办小学参加电脑随机录取,并可填报1个民办小学调剂志愿。
2.如报名人数小于或等于招生计划的,全部录取。如报名人数超过招生计划的,招生计划全部由区教育行政部门组织实施电脑随机录取。
3.5月17日—5月18日,对报名人数超过招生计划数的民办学校实施电脑随机录取。电脑随机录取实施全程录像,电脑随机录取过程中引入公证机构参与,向市、区两级教育行政、督导、监察部门以及学校家委会代表等公开,自觉接受社会监督。电脑随机录取结果由区教育行政部门负责公布,导入“上海市义务教育入学报名系统”。
4.5月23日—5月24日,安排调剂志愿录取。民办学校招生工作于5月27日完成,学校将录取名单上报区教育行政部门。
招生通告
一、招生对象
2015年9月1日—2016年8月31日出生,年满6周岁的本区常住户口适龄儿童、人户分离本区居住地登记入学的本市户籍适龄儿童、符合本区入学条件的非本市户籍适龄儿童。确因身体状况等特殊原因不能当年度入学的,可向区教育行政部门申请推迟一年入学。上一年度因身体状况等特殊原因未入学的,可向区教育行政部门提出入学申请。
二、网上入学信息登记、网上报名的日期
1.适龄儿童网上信息登记时间:6月4日—6月19日
2.公办小学网上报名时间:6月22日-6月26日
3.民办小学网上报名时间:6月22日-6月24日
三、适龄儿童网上信息登记确认流程
1.2022年黄浦区小学招生应用“一网通办”网站(zwdt.sh.gov.cn)和“上海市义务教育入学报名系统”(shrxbm.edu.sh.gov.cn),采用“网上登记、信息采集+信息比对”的办法,实行适龄儿童入学信息登记、公民办小学网上报名等办法,利用现代信息技术实施招生入学工作。
2. 6月4日—6月19日为全市“上海市义务教育入学报名系统”登记时间,适龄儿童必须在此时段获取《上海市小学入学信息登记表》(以下简称“登记表”)和《入学报名告知书》(以下简称“告知书”),完成信息登记、确认。
在园适龄儿童家长,可在就读幼儿园登记孩子入学信息,获取登记表和告知书,完成信息登记、确认。
未入园适龄儿童家长,6月19日16点前在黄浦区教育考试中心网站下载《上海市小学入学信息登记表(空表)》(网址:https://zhaoban.hpe.cn/),填写并签名确认,再将此表和相关材料扫描或拍照,以压缩包的形式发送至就读意愿地址所属街道的小学入学管理对应邮箱(见表1),邮件名称为“儿童姓名+所属街道”(所属街道格式为瑞金),压缩包名称同邮件名称。相关的登记表和告知书将以邮件的形式反馈给家长。
注意:6月20日起,本区小学入学管理统一受理邮箱为hpxxdj6@hpe.cn
3.登记表中监护人签字栏中的签字人必须是表内所填的监护人。表中联系电话请填写监护人手机,保持手机畅通,用于接收报名过程中的各类通知。
4.本市户籍的适龄儿童在进行入学信息登记时,家长只能在“户籍地入学”或“居住地入学”中选择一个。一旦做出选择,不得进行更改。
5.信息登记、确认后,由监护人填写的绑定手机将于线上验证前接收到“上海基教”和“上海一网通办”发出的短信。家长也可登录“上海市义务教育入学报名系统”(shrxbm.edu.sh.gov.cn)查看相关信息。
四、公办小学线上验证流程、所需材料及录取方法
7月4日-7月10日为公办小学第一批验证日。今年实施公办小学线上验证,将从上海“一网通办”集中调取有关电子证照信息,对已登记的信息进行比对。验证通过的,将通过短信和“入学报名系统”告知家长;验证中发现信息不一致或缺少佐证信息的,家长须根据【上海基础教育】发送在手机上的短信要求,在规定时间内,将《上海市小学入学信息登记表》和信息登记时提供的证件扫描或拍照,以压缩包的形式发送至学校指定邮箱(jlldyxx@163.com),供学校进行比对,邮件名称为儿童姓名,压缩包名称同邮件名称。
7月25日-7月26日为公办小学的第二批验证日。
(一)本区户籍对口适龄儿童
第一批验证时间:7月4日-7月10日,8:30—11:30,13:30—16:00;
第二批验证时间:7月25日-7月26日,8:30—11:30,13:30—16:00;
区教育行政部门首先安排本区户籍地(户主为直系亲属或儿童本人)与居住地(产权人或承租人为直系亲属或儿童本人)一致的适龄儿童对口入学,当本区户籍适龄儿童报名人数超过对口学校招收学额时,依次按照适龄儿童与户主的关系、入户籍时间长短顺序等安排入学,超出学额部分实行区域内统筹安排入学,黄浦区每户地址五年内只享有一次同校对口入学的机会(二孩、三孩或多胞胎除外)。
未被民办小学录取的适龄儿童,根据第一批公办小学验证和已分配入学的实际情况,以本市户籍人户一致优先、同类排序靠后为原则,按照有关学校招生细则安排入学。
(二)申请本区居住地入学的本市户籍适龄儿童(含黄浦区集体户口及公共户)
第一批验证时间:7月4日-7月10日,8:30—11:30,13:30—16:00;
第二批验证时间:7月25日-7月26日,8:30—11:30,13:30—16:00;

对于申请居住地入学的适龄儿童,按照购房时间、与直系亲属同住情况、实际居住地年限等,先在所居住地街道内的小学统筹安排,黄浦区每户地址五年内只享有一次同校对口入学的机会(二孩、三孩或多胞胎除外)。若实际报名登记数大于街道内各学校计划招生总数时,则在全区小学内统筹,依次顺序为:
①适龄儿童的居住地与其直系亲属的户籍地址相一致;
②适龄儿童与其直系亲属为房产证上的产权人,并共同拥有全部产权;
③其他情况;
④未被民办小学录取的适龄儿童。
(三)符合本区入学条件的非本市户籍适龄儿童
第一批验证时间:7月4日-7月10日,8:30—11:30,13:30—16:00;
第二批验证时间:7月25日-7月26日,8:30—11:30,13:30—16:00;
对于符合条件的适龄儿童先在街道内统筹安排,若实际报名登记数大于街道内各学校计划招生总数时,则在全区小学内统筹。
(四)港澳台和外籍适龄儿童
第一批验证时间:7月4日-7月10日,8:30—11:30,13:30—16:00;
第二批验证时间:7月25日-7月26日,8:30—11:30,13:30—16:00;
符合条件的适龄儿童先在街道内统筹安排,若实际报名登记数大于街道内各学校计划招生总数时,则在全区小学内统筹。
五、有特殊教育需要儿童入学登记办法
由于残障等原因不能适应普通学校学习或生活的适龄儿童,本区将提供特殊教育服务。凡2016年8月31日之前出生的本区户籍中重度智障、听障和视障的儿童,纳入“上海市义务教育入学报名系统”,完成网上信息登记,由区内指定的特殊教育学校验证报名,特殊教育学校做好初步测定、登记、上报手续,安排进入相应的特殊教育学校就读。因疫情原因,今年全市组织的评估将暂缓开展。
六、小学(校)招生对口居委
巨鹿路第一小学对口居委:延中、锦江、南昌、巨鹿
学校地址:南昌路366号 联系电话:64673942
黄浦区小学招生工作监督电话:63271614、33134800转教育局小教科
上海市黄浦区巨鹿路第一小学
二〇二二年五月三十日
上海市黄浦区巨鹿路第一小学
2024学年度招生通告
一、招生对象
2017年9月1日—2018年8月31日出生,年满6周岁的本区常住户口适龄儿童、人户分离本区居住地登记入学的本市户籍适龄儿童、符合本区入学条件的非本市户籍适龄儿童。确因身体状况等特殊原因不能当年度入学的,可向区教育行政部门申请推迟一年入学。上一年度因身体状况等特殊原因未入学的,可向区教育行政部门提出入学申请。
二、网上入学信息登记、网上报名的日期
1.适龄儿童网上信息登记时间:4月15日—4月28日
2.公办小学网上报名时间:5月8日—5月12日
三、适龄儿童网上信息登记确认流程
1.2024年黄浦区小学招生应用“一网通办”网站(zwdt.sh.gov.cn)义务教育入学专栏或“上海市义务教育入学报名系统”(shrxbm.edu.sh.gov.cn),采用“网上登记、信息采集+信息比对”的办法,实行适龄儿童入学信息登记、公民办小学网上报名等办法,利用现代信息技术实施招生入学工作。
2.4月15日—4月28日为全市“上海市义务教育入学报名系统”登记时间,适龄儿童必须在此时段获取《上海市小学入学信息登记表》(以下简称“登记表”)和《入学报名告知书》(以下简称“告知书”),完成信息登记、确认。
在园适龄儿童家长通过幼儿园登记儿童入学信息,获取《上海市小学入学信息登记表》和“入学报名告知书”。
未入园适龄儿童家长可通过区指定方式登记儿童入学信息,获取《上海市小学入学信息登记表》和“入学报名告知书”。具体登记方式及要求,可登录黄浦区教育考试中心网站(网址:https://zhaoban.hpe.cn/)查看《2024年黄浦区小学入学信息登记平台幼升小信息登记方案》。
3.信息登记时,家庭需明确一人为办理儿童入学手续的关联监护人,由幼儿园登记点或区指定登记点的工作人员完成家长与儿童的关联。当年度仅可由该监护人使用本人“一网通办”或“随申办”实名账号登录“入学报名系统”办理儿童入学相关手续。登记表中监护人签字栏中的签字人必须是表内所填的监护人。表中联系电话请填写监护人手机,保持手机畅通,用于接收报名过程中的各类通知。
4.本市户籍的适龄儿童在进行入学信息登记时,家长只能在“按户籍地址入学”或“按居住地址入学”中选择一个。一旦做出选择,不得进行更改。
5.信息登记、确认后,家长可通过手机获取“上海基础教育”发出的短信“【上海基础教育】XXX家长:您好!您已完成孩子的入学信息登记。《上海市小学入学信息登记表》为入学报名的重要凭证,请妥善保管。”
家长可直接访问shrxbm.edu.sh.gov.cn进入“上海市义务教育入学报名系统”,或访问“一网通办”网站(zwdt.sh.gov.cn),点击“义务教育入学专栏”,或访问“随申办”APP,查询有关招生政策,办理子女入学报名等相关手续。
四、公办小学线上验证流程、所需材料及录取方法
5月18日—5月21日为公办小学第一批验证日。根据从上海“一网通办”集中调取的有关信息,与已登记的信息进行比对。信息不一致或缺少佐证信息的,由家长根据各验证点有关要求,在规定时间内,将《上海市小学入学信息登记表》和信息登记时提供的证件扫描或拍照,以压缩包的形式发送至验证点指定邮箱,供验证点进行比对,邮件名称为儿童姓名,压缩包名称同邮件名称。
5月22日起,对已验证通过的适龄儿童,陆续发送公办小学入学告知信息。
5月25日—5月26日为公办小学的第二批验证日。
(一)本区户籍对口适龄儿童
第一批验证时间:5月18日-5月21日;
第二批验证时间:5月25日-5月26日;
区教育行政部门首先安排本区户籍地(户主为直系亲属或儿童本人)与居住地(产权人或承租人为直系亲属或儿童本人)一致的适龄儿童对口入学,当本区户籍适龄儿童报名人数超过对口学校招收学额时,依次按照适龄儿童与户主的关系、入户籍时间长短顺序等安排入学,超出学额部分实行区域内统筹安排入学,黄浦区每户地址五年内只享有一次同校对口入学的机会(二孩、三孩或多胞胎除外)。
未被民办小学录取的适龄儿童,根据第一批公办小学验证和已分配入学的实际情况,以本市户籍人户一致优先、同类排序靠后为原则安排入学。
(二)申请本区居住地入学的本市户籍适龄儿童(含黄浦区集体户口及公共户)
第一批验证时间:5月18日-5月21日;
第二批验证时间:5月25日-5月26日;
对于申请居住地入学的适龄儿童,按照购房时间、与直系亲属同住情况、实际居住地年限等,先在所居住地街道内的小学统筹安排。若实际报名登记数大于街道内各学校计划招生总数时,则在全区小学内统筹,依次顺序为:
①适龄儿童的居住地与其直系亲属的户籍地址相一致;
②适龄儿童与其直系亲属为房产证上的产权人,并共同拥有全部产权;
③其他情况;
④未被民办小学录取的适龄儿童。
黄浦区每户地址五年内只享有一次同校对口入学的机会(二孩、三孩或多胞胎除外)。
(三)符合本区入学条件的非本市户籍适龄儿童
第一批验证时间:5月18日-5月21日;
第二批验证时间:5月25日-5月26日;
对于符合条件的适龄儿童先在街道内统筹安排,若实际报名登记数大于街道内各学校计划招生总数时,则在全区小学内统筹。
(四)港澳台和外籍适龄儿童
第一批验证时间:5月18日-5月21日;
第二批验证时间:5月25日-5月26日;
符合条件的适龄儿童先在街道内统筹安排,若实际报名登记数大于街道内各学校计划招生总数时,则在全区小学内统筹。
五、有特殊教育需要儿童入学登记办法
由于残障等原因不能适应普通学校学习或生活的适龄儿童,本区将提供特殊教育服务。凡2018年8月31日之前出生的本区户籍中重度智障、听障和视障的儿童,纳入“上海市义务教育入学报名系统”,完成网上信息登记,由区内指定的特殊教育学校验证报名,特殊教育学校做好初步测定、登记、上报手续,待参加全市组织的评估后,安排进入相应的特殊教育学校就读。
六、小学(校)招生对口居委
上海市黄浦区巨鹿路第一小学
二零二四年四月十二日
上海市黄浦区巨鹿路第一小学
2025学年度招生通告
一、招生对象
2018年9月1日至2019年8月31日出生,年满6周岁的本区常住户口适龄儿童、人户分离本区居住地登记入学的本市户籍适龄儿童、符合本区入学条件的非本市户籍适龄儿童。确因身体状况等特殊原因不能当年度入学的,可向区教育行政部门申请推迟一年入学。上一年度因身体状况等特殊原因未入学的,可向区教育行政部门提出入学申请。
二、网上入学信息登记、网上报名的日期
1.适龄儿童网上信息登记时间:4月14日至4月27日
2.公办小学网上报名时间:5月7日至5月11日
3.民办小学网上报名时间:5月7日至5月9日
三、适龄儿童网上信息登记确认流程
1.2025年黄浦区小学招生应用“一网通办”网站(zwdt.sh.gov.cn)义务教育入学专栏或“上海市义务教育入学报名系统”(shrxbm.edu.sh.gov.cn),采用“网上登记、信息采集+信息比对”的办法,实行适龄儿童入学信息登记、公民办小学网上报名等办法,利用现代信息技术实施招生入学工作。
2.4月14日至4月27日为全市“上海市义务教育入学报名系统”登记时间,适龄儿童必须在此时段获取《上海市小学入学信息登记表》(以下简称“登记表”)和《入学报名告知书》(以下简称“告知书”),完成信息登记、确认。
在园适龄儿童家长通过幼儿园登记儿童入学信息,获取《上海市小学入学信息登记表》和“入学报名告知书”。
未入园适龄儿童家长可通过区指定方式登记儿童入学信息,获取《上海市小学入学信息登记表》和“入学报名告知书”。具体登记方式及要求,可登录黄浦区教育考试中心网站(网址:https://zhaoban.hpe.cn/)查看《2025年黄浦区小学入学信息登记平台幼升小信息登记方案》。
3.信息登记时,家庭需明确一人为办理儿童入学手续的关联监护人,由幼儿园登记点或区指定登记点的工作人员完成家长与儿童的关联。当年度仅可由该监护人使用本人“一网通办”或“随申办”实名账号登录“入学报名系统”办理儿童入学相关手续。登记表中监护人签字栏中的签字人必须是表内所填的监护人。表中联系电话请填写监护人手机,保持手机畅通,用于接收报名过程中的各类通知。
4.本市户籍的适龄儿童在进行入学信息登记时,家长只能在“按户籍地址入学”或“按居住地址入学”中选择一个。一旦做出选择,不得进行更改。
5.信息登记、确认后,家长可通过手机获取“上海基础教育”发出的短信“【上海基础教育】XXX家长:您好!您已完成孩子的入学信息登记。《上海市小学入学信息登记表》为入学报名的重要凭证,请妥善保管。”
家长可直接访问shrxbm.edu.sh.gov.cn进入“上海市义务教育入学报名系统”,或访问“一网通办”网站(zwdt.sh.gov.cn),点击“义务教育入学专栏”,或访问“随申办”APP,查询有关招生政策,办理子女入学报名等相关手续。
四、线上验证流程、所需材料及录取方法
5月17日至5月20日为公办小学第一批验证日。根据从上海“一网通办”集中调取的有关信息,与已登记的信息进行比对。信息不一致或缺少佐证信息的,由家长根据各验证点有关要求,在规定时间内,将《上海市小学入学信息登记表》和信息登记时提供的证件扫描或拍照,以压缩包的形式发送至验证点指定邮箱,供验证点进行比对,邮件名称为儿童姓名,压缩包名称同邮件名称。
5月21日起,对已验证通过的适龄儿童,陆续发送公办小学入学告知信息。
5月24日至5月25日为公办小学的第二批验证日。
(一)本区户籍对口适龄儿童
第一批验证时间:5月17日至5月20日;
第二批验证时间:5月24日至5月25日;
区教育行政部门首先安排本区户籍地(户主为直系亲属或儿童本人)与居住地(产权人或承租人为直系亲属或儿童本人)一致的适龄儿童对口入学,当本区户籍适龄儿童报名人数超过对口学校招收学额时,依次按照适龄儿童与户主的关系、入户籍时间长短顺序等安排入学,超出学额部分实行区域内统筹安排入学,黄浦区每户地址五年内只享有一次同校对口入学的机会(二孩、三孩或多胞胎除外)。
未被民办小学录取的适龄儿童,根据第一批公办小学验证和已分配入学的实际情况,以本市户籍人户一致优先、同类排序靠后为原则,按照学校招生细则安排入学。
(二)申请本区居住地入学的本市户籍适龄儿童(含黄浦区集体户口及公共户)
第一批验证时间:5月17日至5月20日;
第二批验证时间:5月24日至5月25日;
对于申请居住地入学的适龄儿童,按照购房时间、与直系亲属同住情况、实际居住地年限等,先在所居住地街道内的小学统筹安排。若实际报名登记数大于街道内各学校计划招生总数时,则在全区小学内统筹,依次顺序为:
①适龄儿童的居住地与其直系亲属的户籍地址相一致;
②适龄儿童与其直系亲属为房产证上的产权人,并共同拥有全部产权;
③其他情况;
④未被民办小学录取的适龄儿童。
黄浦区每户地址五年内只享有一次同校对口入学的机会(二孩、三孩或多胞胎除外)。
(三)符合本区入学条件的非本市户籍适龄儿童
第一批验证时间:5月17日至5月20日;
第二批验证时间:5月24日至5月25日;
对于符合条件的适龄儿童先在街道内统筹安排,若实际报名登记数大于街道内各学校计划招生总数时,则在全区小学内统筹。
(四)港澳台和外籍适龄儿童
第一批验证时间:5月17日至5月20日;
第二批验证时间:5月24日至5月25日;
符合条件的适龄儿童先在街道内统筹安排,若实际报名登记数大于各学校计划招生总数时,则在全区小学内统筹。
五、有特殊教育需要儿童入学登记办法
由于残障等原因不能适应普通学校学习或生活的适龄儿童,本区将提供特殊教育服务。凡2019年8月31日之前出生的本区户籍中重度智障、听障和视障的儿童,纳入“上海市义务教育入学报名系统”,完成网上信息登记,由区内指定的特殊教育学校验证报名,特殊教育学校做好初步测定、登记、上报手续,待参加全市组织的评估后,安排进入相应的特殊教育学校就读。
六、招生对口居委

上海市黄浦区巨鹿路第一小学
二〇二五年四月十一日
声明:本文由上哪学团队(微信公众号ID: shangnaxue)原创整理制作,转载请注明来源和出处,否则追究法律责任。

意见
返回上哪学(上海)科技有限公司版权所有Copyright©2019-2021沪ICP备2021001920号-1
恭喜您,申请提交成功!

