上海立信会计金融学院附属学校(东陆校区)(小学部)
上海市浦东新区金新小学
上海金苹果学校国际部(小学部)
上海德国外籍人员子女学校(杨浦校区小学部)
上海市浦东新区华高小学(巨峰校区)
上海市浦东新区金桥镇中心小学(菏泽校区)
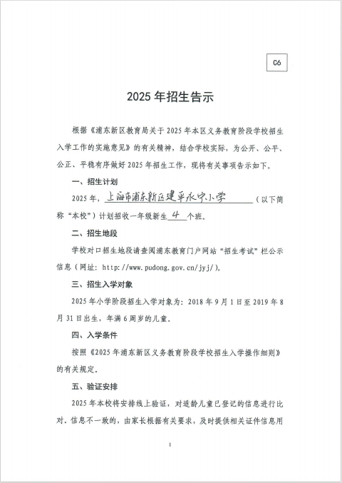
上海市浦东新区建平永宁小学
金桥镇永宁路114号
学校概况
招生简章
一、招生对象:符合上海义务教育条件的,2013年9月1日-2014年8月31日出生,年满6周岁的儿童;
二:招生人数:未公布
三:招生地段:东陆路1651号-1755号;东陆路1756号-2038号;东陆路2000弄;佳虹路50弄;佳京路99弄;佳乐路255弄;佳乐路77弄;佳林路115弄;佳林路38号-171号;佳林路82弄;佳林路838弄;佳林路898弄;佳林路919弄;佳林路962弄;金港路333号;金高路1617弄;金高路2082弄;金高路2131弄;金高路258号-2383号;金桥镇梅园村;金湘路201弄;金湘路225弄;金湘路399弄;金新路58号;金豫路100号;金桥镇陆行村;宁桥路558号;唐陆路1000号—1900号;唐陆路189号—999号;王家桥村;新金桥路1088号;杨高北路5291弄;永建路152弄;永建路86弄;永宁路122弄;永宁路136弄;永宁路162弄;永宁路33弄;永业路188弄;永业路193弄;永业路218弄;永业路225弄;永业路42弄;永业路94弄;张桥东路;浙桥路277号;浙桥路289弄;浙桥路35-37弄;嘴角村
四:招生时间:各区政策公布:3月;入学信息登记:4月8日-23日;网上报名:4月26日-4月30日;网上验证及入学告知:5月15日-5月29日;入学通知书发放:8月15日前
声明:本文由上哪学团队(微信公众号ID: shangnaxue)原创整理制作,转载请注明来源和出处,否则追究法律责任。

恭喜您,申请提交成功!