一.招生对象
(一)2013年9月1日—2014年8月31日出生,年满6周岁,我校招生地段户籍(户主为学生本人或直系亲属)的适龄儿童。
(二)招生对口居委:长桥街道汇成一村居委、汇成二村居委、汇成三村居委、汇成四村居委、汇成五村居委(汇成苑五村)、华东花苑第一居委、华东花苑第二居委、楼园居委、汇澜苑居委;漕河泾街道东荡居委、罗城居委、金牛居委、东泉居委、张家园居委、挹翠苑居委、正南居委、南站居委(临)
二.招生原则
(一)根据“相对就近、免试入学”的原则,继续实行对口入学的办法,统筹兼顾、合理安排,对于区域内入学矛盾突出的学校实施每户地址五年内只享有一次同校对口入学机会(多胞胎、二胎除外),班额原则上不超过45人。
(二)对于本区户籍地(户主为直系亲属或儿童本人)与居住地(产权人为直系亲属或儿童本人)一致的适龄儿童,当报名人数不超过对口学校招收学额时,安排就近入学;当报名人数超过对口学校招收学额时,按照入户籍时间长短顺序安排入学,超出学额部分实行区域内统筹安排入学。
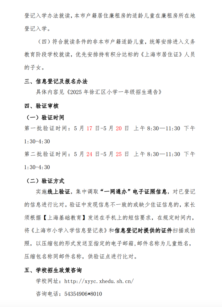
(三)本市户籍人户分离适龄儿童选择居住地登记入学的,先安排户籍地与实际居住地一致的适龄儿童,再根据区域内实际情况统筹安排“人户分离”适龄儿童入学。本市集体户籍适龄儿童参照居住地登记入学办法就读,本市户籍居住廉租房的适龄儿童在廉租房所在地登记入学。
(四)符合就读条件的非本市户籍适龄儿童,统筹安排进入义务教育阶段学校就读,优先安排持有《上海市居住证》积分通知书人员的子女。
三.信息登记及报名办法
具体内容见《2020年徐汇区小学一年级招生通告》
四.报名验证时间
5月16日—5月17日 上午8:30—11:30,下午1:00—3:00
5月30日—5月31日 上午8:30—11:30,下午1:00—3:00
五.报名验证地点:
徐汇区向阳育才小学 龙川北路625弄1号
六.学校招生政策咨询
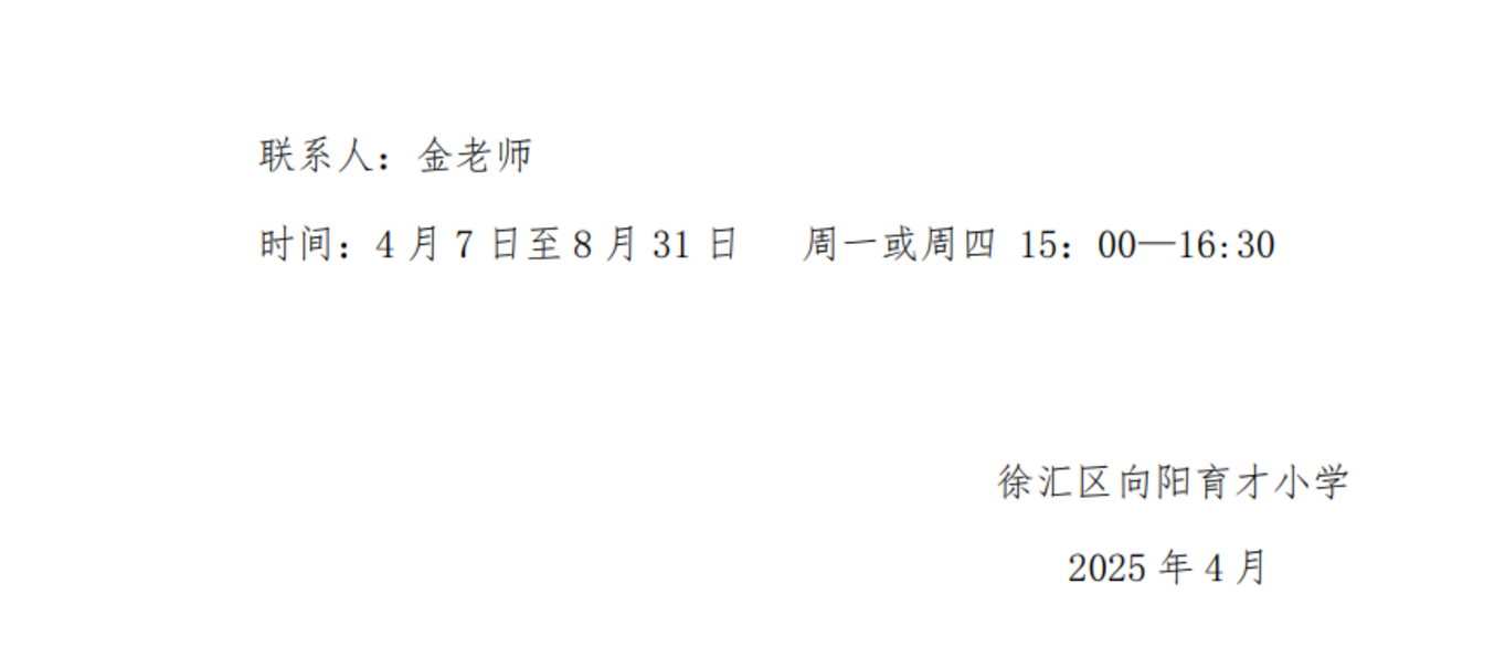
咨询电话:54354906*8010 联系人:金老师
时间:3月30日至6月26日每周一和周二下午3:00-4:30。
学校网址:http://xyyc.xhedu.sh.cn/
徐汇区向阳育才小学
2020年3月
学校简介
上海市徐汇区向阳小学,创立于1932年,系上海市首批素质教育示范性实验性学校和上海市首批课程教材改革实验学校。
在近九十年的办学历程中,学校在“面向全体学生,全面贯彻方针,全面实施素质教育”的办学思想引领下,坚持“轻负担、高质量、有特色”的办学目标,通过富有情感的思想教育、生动活泼的课堂教学、丰富多彩的课外活动、优美良好的教育环境,激发学习兴趣,提高学生素质,发展孩子个性,逐步形成了以“快乐唱歌、快乐游戏、快乐运动、快乐创造、快乐学习”为核心的办学特色,取得了令人瞩目的办学实绩,在上海市及全国享有较高的知名度。
学校现有向阳和永嘉2个校区,40个教学班,1800多名学生;学校占地面积8326平方米,建筑面积9178平方米。学校各项教育设施设备齐全,拥有自然实验室3个、室内活动房2个、音乐教室4个、多媒体教室3个、图书阅览室2个、美术室3个、专用运动场地2个、专用图书馆2个、电子阅览室1个,总面积250平方米,图书馆生均藏书量近41本。
学校现有教职员工116人,其中专职教师109人,中高级职称教师74人,占教师总人数68%;全校教师学历100%达标,其中具有本科及以上学历有95人,硕士研究生学历13人。学校拥有一支年龄结构合理、职称比例适当、师德师风高尚、教育技能精湛的专业化师资队伍。
招生简章
一、招生对象
(一)2014年9月1日—2015年8月31日出生,年满6周岁,我校招生地段户籍(户主为学生本人或直系亲属)的适龄儿童。
(二) 招生对口居委
天平街道的建新居委(部分)、肇嘉浜居委(部分)、永康居委(部分)、慎成里居委(部分)、陕西居委(部分)、息村居委(部分)
二、招生原则
(一)根据“相对就近、免试入学”的原则,继续实行对口入学的办法,统筹兼顾、合理安排,对于区域内入学矛盾突出的学校实施每户地址五年内只享有一次同校对口入学机会(多胞胎、二胎除外),班额不超过45人。
(二)对于本区户籍地(户主为直系亲属或儿童本人)与居住地(产权人为直系亲属或儿童本人)一致的适龄儿童,当报名人数超过我校招收学额时,按照入户籍时间长短顺序安排入学,额满为止,超出学额部分由区教育局实行区域内统筹安排入学。
(三)经第一批公办小学验证和已分配入学,尚有余额时,对于未在网上报名公办小学,报名民办小学未被录取的,先安排户主与产权人均为直系亲属或儿童本人的适龄儿童,且根据入户籍时间长短顺序排序,额满为止,超出学额部分由区教育局实行区域内统筹安排入学。
三、信息登记及报名办法
具体内容详见《2021年度徐汇区小学一年级招生通告》
四、现场验证时间
5月15日—5月16日 上午8:30—11:30,下午1:00—3:00
5月29日—5月30日 上午8:30—11:30,下午1:00—3:00
五、现场报名验证地点
上海市徐汇区向阳小学(襄阳南路388弄15号)
六、学校招生政策咨询
时 间:3月22日至6月30日 每周一和二下午3:00—4:30。
电 话:64377905*8800
联系人:夏老师
学校网址:http://xyxx.xhedu.sh.cn/cms/
一、招生对象
(一)2015年9月1日—2016年8月31日出生,年满6周岁,我校招生地段户籍(户主为学生本人或直系亲属)的适龄儿童。
(二)招生对口居委:长桥街道汇成一村居委、汇成二村居委、汇成三村居委、汇成四村居委、汇成五村居委(汇成苑五村)、华东花苑第一居委、华东花苑第二居委、楼园居委、汇澜园居委;漕河泾街道正南花苑居委、东荡居委、金牛居委、东泉居委、挹翠苑居委、张家园居委、罗城居委、南站居委(临)
二、招生原则
(一)根据“相对就近、免试入学”的原则,继续实行对口入学的办法,统筹兼顾、合理安排,继续实施每户地址五年内只享有一次同校对口入学机会(多胞胎、二胎和三胎除外),班额原则上不超过45人。
(二)对于本区户籍地(户主为直系亲属或儿童本人)与居住地(产权人为直系亲属或儿童本人)一致的适龄儿童,当报名人数不超过对口学校招收学额时,安排就近入学;当报名人数超过对口学校招收学额时,按照入户籍时间长短顺序安排入学,超出学额部分实行区域内统筹安排入学。
(三)本市户籍人户分离适龄儿童选择居住地登记入学的,先安排户籍地与实际居住地一致的适龄儿童,再根据区域内实际情况统筹安排“人户分离”适龄儿童入学。本市集体户籍适龄儿童参照居住地登记入学办法就读,本市户籍居住廉租房的适龄儿童在廉租房所在地登记入学。
(四)符合就读条件的非本市户籍适龄儿童,统筹安排进入义务教育阶段学校就读,优先安排持有积分达标的《上海市居住证》人员的子女。
三、信息登记及报名办法
具体内容见《2022年徐汇区小学一年级招生通告》
四、验证审核
(一)验证时间
第一批验证时间:
7月4日—7月10日 上午8:30—11:30 下午1:30-4:30
第二批验证时间:
7月25日-7月26日 上午8:30—11:30 下午1:30-4:30
(二)验证方式
实施线上验证,集中调取“一网通办”电子证照信息,对已登记的信息进行比对。验证中发现信息不一致的或缺少佐证信息的,家长须根据【上海基础教育】发送在手机上的短信要求,在规定时间内,将《上海市小学入学信息登记表》和信息登记时提供的证件扫描或拍照,以压缩包的形式发送至指定的电子邮箱,邮件名称为儿童姓名,压缩包名称同邮件名称,供验证点进行比对。
五、政策咨询
学校网址:http://xyyc.xhedu.sh.cn/
咨询电话:54351410
联系人:金老师
时间:5月29日至8月31日 每周二和周四下午3:00-4:30
六、公开承诺
学校均衡分班,不开设重点班、快慢班、特色班、实验班。
学校不组织报名或变相报名,不举行任何形式的测试、测评、学科练习、面试、面谈或调查,不收取任何学生的简历等材料,招生录取不与任何教育培训机构挂钩。
七、留言区
联系人:金老师
咨询电话:54351410
时间:5月29日至8月31日 每周二和周四 下午3:00-4:30
2024 年徐汇区向阳育才小学招生简章
上海市徐汇区向阳育才小学始建于 1906 年,是一所全日制公办小学,全校现 903 名学生,21 个教学班。学校占地面积7315 平方米,校舍建筑面积 4187 平方米,运动场地面积 3213 平方米,拥有音乐室、美术室、心理室等 9 个专用教室,其中有智慧绳艺工作坊、智探劳技室2 个创新实验室,106 平米的图书室(阅览室)生均藏书量48 册,教育教学设施良好。
学校现有教职员工 64 人,专职教师和学生比是1:15.3,高级教师占3.38%,一级教师占 55.9%,学历达标率 100%。教师个人曾获市区级各类荣誉占比 45.7%。
学校的办学宗旨是“培养习惯,激发兴趣,培育素养,发展特色”。学校的办学目标是在党的全面领导下,贯彻落实党的教育方针,坚持立德树人,实施新时代学校“向阳而立,勤精育才”办学理念,培育阳光自信、友爱负责、乐学勤思的毕业生,把学校办成一所课程体系适切,教育质量稳步提升的优质学校。
学校重视学生自主体验式教育,体育健身、智探劳技、益趣自然等兴趣课,我做小学生、寻找节日里的文化等主题式综合活动、德育主题月活动深受学生喜爱。其中,传统跳绳、花式跳、传统踢毽子、拍毽子、足球运动是学校特色体育项目。
学校是全国青少年校园足球特色学校,上海市依法治校首批示范校, 上海市安全文明单位,上海市优秀少先队集体。曾获上海市关心下一代工作先进单位,上海市体育先进单位,上海市红旗大队,徐汇区文明单位,徐汇区语言文字规范达标校等荣誉称号,是上海师范大学教育实习基地,长桥街道廉洁文化建设基地,上海市植物园教育资源共享单位,徐汇区华理学区成员校。
一、招生对象
(一)2017 年 9 月 1 日—2018 年 8 月31 日出生,年满6 周岁,我校招生地段户籍(户主为学生本人或直系亲属)的适龄儿童。
(二)招生对口居委:长桥街道汇成一村居委、汇成二村居委、汇成三村居委、汇成四村居委、汇成五村居委(汇成苑五村)、华东花苑第一居委、华东花苑第二居委、楼园居委、汇澜苑居委;漕河泾街道正南花苑居委、东荡居委、金牛居委、东泉居委、挹翠苑居委、张家园居委、罗城居委、南站居委(临)
二、招生原则
(一)根据“相对就近、免试入学”的原则,继续实行对口入学的办法,统筹兼顾、合理安排,继续实施每户地址五年内只享有一次同校对口入学机会(多胞胎、二胎和三胎除外),班额不超过45 人。
(二)对于本区户籍地(户主为直系亲属或儿童本人)与居住地(产权人为直系亲属或儿童本人)一致的适龄儿童,当报名人数不超过对口学校招收学额时,安排就近入学;当报名人数超过对口学校招收学额时,按照入户籍时间长短顺序安排入学,超出学额部分实行区域内统筹安排入学。
(三)本市户籍人户分离适龄儿童选择居住地登记入学的,先安排户籍地与实际居住地一致的适龄儿童,再根据区域内实际情况统筹安排“人户分离”适龄儿童入学。本市集体户籍适龄儿童参照居住地登记入学办法就读,本市户籍居住廉租房的适龄儿童在廉租房所在地登记入学。
(四)符合就读条件的非本市户籍适龄儿童,统筹安排进入义务教育阶段学校就读,优先安排持有积分达标的《上海市居住证》人员的子女。
三、信息登记及报名办法
具体内容见《2024 年徐汇区小学一年级招生通告》
四、验证审核
(一)验证时间
第一批验证时间:5 月 18 日-5 月 21 日 上午8:30—11:30 下午1:30-4:30
第二批验证时间:5 月 25 日-5 月 26 日 上午8:30—11:30 下午1:30-4:30
(二)验证方式
实施线上验证,集中调取“一网通办”电子证照信息,对已登记的信息进行比对。验证中发现信息不一致的或缺少佐证信息的,家长须根据【上海基础教育】发送在手机上的短信要求,在规定时间内,将《上海市小学入学信息登记表》和信息登记时提供的证件扫描或拍照,以压缩包的形式发送至指定的电子邮箱,邮件名称为儿童姓名,压缩包名称同邮件名称,供验证点进行比对。
五、学校招生政策咨询
学校网址:http://xyyc.xhedu.sh.cn/
咨询电话:54354906*8010
联系人:金老师
徐汇区向阳育才小学
2024 年4月