复旦大学附属徐汇实验学校(初中部)
上海市徐汇中学(蒲汇塘校区)
上海师范大学第三附属实验学校(初中部)
上海市第四中学(初中部)
上海市田林第三中学
上海市徐汇区零陵中学(初中部)
上海民办南模中学(初中部)
天钥桥路1118号
学校概况
上海市南洋模范中学是中国人自己创办的最早新式学堂之一,创建于1901年,其前身是南洋公学附属小学。1938年迁入天平路200号。2000年9月天钥校区启用。2009年8月,天平校区迁入零陵路453号。根据国家的布局调整,学校1956年改为公办,1959年被列为上海市重点中学。2005年,学校被评为“上海市实验性示范性高中”。1950年4月,毛泽东主席应高一学生的请求为学生壁报题名“青锋”。2001年8月,江泽民主席为百年南模寄语“四个模范”。学校以“勤、俭、敬、信”四字校训鞭策学生,形成“学业扎实、生活朴实、工作踏实、身体结实”的校风、“严慈、严明、严格、严谨”的教风和“求真、求实、求精、求新”的学风,学校致力于构建导向正确、文化浓郁、特色鲜明的南模课程学习场,促进南模学生充分优质的发展,体验健康美好的中学生活,促进南模教师专业成长,实现有价值的教育人生,促进南模中学始终保持模范立校,追求卓越的办学本质。学校拥有现代的教育设施,仅在零陵校区就拥有天然草皮的田径场、交响乐演奏厅、多功能演示厅、室内篮球比赛馆、体操馆、设备先进的信息化教室、理化生网络化实验教室、金电木工实践室、机器人实践室、国防实践室、演播厅及设施先进的心理咨询室、微格教室等专用教室,宿舍楼370多个床位全部朝南。学校有一支高水平的师资队伍,有特级教师、高级教师60余人;市区名师名校长基地成员、领军人才4人;区拔尖人才1人;区、局学科带头人10余人;徐汇区教育局中青年骨干教师10余人;硕士研究生及具有硕士学位者40余人。百年南模,有优良的办学传统,注重人格教育,培养创新精神,教学质量上乘,以理科教学见长闻名沪上,也十分重视学生人文精神培养和使用技能训练。篮球、交响乐、科技、美育、国防教育和社团活动是南模中学发展过程中逐渐形成的特色项目。每年有300多人次获国际、全国及上海市各类奖项。一百一十七年来,南模中学近4万名毕业生的足迹遍布祖国各地和海内外,其中68人次成为中国科学院、中国工程学院院士等国内外院士,其中就包括计算机专家王选,水利水电工程专家张光斗,物理学家、哲学家何祚庥,氢弹、原子弹工程专家唐孝威,通信与电子系统专家陈俊亮等。毕业生中有国家领导人、国家省部级干部、陆海空三军将领、驻外大使、大学校长、学术权威、海内外著名人士、世界冠军、著名演员及许多虽然普通但在岗位上辛勤工作的劳动者。学校连续十八年被评为上海市文明单位。2009年3月南模中学又被光荣授予“全国精神文明建设工作先进单位”称号。2011年被授予“第三批全国文明单位”称号。2017年顺利通过全国文明单位复审。近年来,学校先后被评为全国环境教育示范学校、全国青少年科普创新示范校、上海市安全文明校园、上海市行为规范示范校、上海市学习型企事业单位、上海科技特色学校、上海市艺术教育特色学校、上海市体育传统项目学校、上海市教师专业发展学校暨见习教师规范化培训基地学校等。2009年,南洋模范初级中学搬入天平路校区,2013年,南模初高中进入了一体化管理阶段,实施“一套班子,多个校区,统一管理”的运行机制,南模高中优秀的人力管理资源、教师资源及特色资源不断向初中辐射,使得南模初中的办学水平得到了整体提升。2008年学校成立境外部,设有加拿大BC省海外高中课程和对外汉语课程。2015年,经上级行政部门批准正式转制成立上海民办南模中学,同年9月,搬入天钥桥路校区。民办南模中学以教学质量打造世界品牌课程、以人文关怀营造和谐成长环境、以中西融合促进学生全面发展、以国际视野开创学生高远人生。2016年,学校将面向全市招收初中新生。初中课程的办学质量反映出“南模”品牌所要求的高度,总体风格上与“南模”的历史文化一脉相承。2015年9月,南模教育集团正式成立,集团由南洋模范中学作为核心学校牵头,成员学校包含西南模范中学、南洋模范初级中学、民办南模中学。通过核心引领、抱团发展,提升教育集团内各伙伴校办学品位与质量,做大做强知名品牌,承担推进区域教育均衡与提升区域教育质量的责任,为“办好家门口的优质学校”做出贡献。

招生简章
一、招生对象:符合上海义务教育条件的五年级小学毕业生
二、招生人数:未公布
一、招生对象
2021年初中招生入学对象为:符合上海义务教育条件的小学五年级毕业生
二、招生方式
电脑派位
招生计划:
上海民办南洋模范中学(南校区)
🌟所属区域:徐汇
🌟园所性质:民办
🌟招生对象:2021年初中招生入学对象为:符合上海义务教育条件的小学五年级毕业生
🌟学校地址:上海徐汇天钥桥路1118号
🌟有无校车:无校车
🌟有无寄宿:无寄宿
🌟联系电话:021-64560292
🌟学校官网:https://www.nanmo.cn/site/template/site10/index.html
勤俭敬信
志趣躬达
勤俭敬信
志趣躬达
2025 年上海民办南模中学
初中招生简章
一
学校简介
上海民办南模中学是由徐汇区教育基金会举办的一所民办中学。她的前身是上海市南洋模范中学境外部,2015 年转型升格成为建制完整的中学。学校现有初中部 4 个年级,师生近 700 人,高中部 3 个年级,师生近 700 人。学校青蓝相承,充分发挥南模教育集团的办学经验和优势,着力培养具有青锋意识、模范行为、健全人格的优秀中学生。学校初中校区位于天钥桥路 1118 号,高中校区位于龙华西路 323 号,两个校区分布合宜,相得益彰。
我校初中部从培养创新型人才角度出发,深入学习领会并贯彻执行“新课标”,根据“双减”的要求,明确素养导向,落实国家课程。当前,学校结合“将民南办成名南”的目标追求,结合德业双修的师资力量,结合生源现状,进一步优化“国家课程”实施过程中的因材适教,积极建构新教学模式和新评价方式,完善凸显选择性、兼顾差异性的学科体系。学校着力满足全体学生的需要,使莘莘民南学子各尽其学,各得其所,出色完成基础学业。
我校初中部在注重国家课程和地方课程学业成就的同时,积极把握课程改革的方向,从教育的时代性要求出发,结合学校特色和学生“宽基+特长”的发展需求,逐步形成了校本课程。学校通过引进高校教师等优秀师资,围绕信息技术,设置编程等课程,培养优秀初中生的信息意识、计算思维和研究能力,为今后的研究性学习打好基础。学校与高校合作配套建立科技创新实验室,加大培养学生创新实践能力,引导学生关注现代科技新发展和新成果,积极参与科技创新实践和体验活动,打造学生发展的新亮点。
二
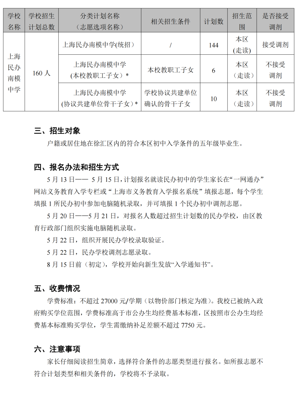
招生计划
(一)招生班级数:4 个
(二)招生总人数:156 人
(三)分类计划和条件:
三
招生对象
户籍或居住地在徐汇区内的符合本区初中入学条件的五年级毕业生。
四
报名办法和招生方式
► 5月12日—— 5月14日,计划报名就读民办初中的学生家长在“一网通办”网站义务教育入学专栏或“上海市义务教育入学报名系统”填报志愿,每个学生填报 1 所民办初中参加电脑随机录取,并可填报 1 个民办初中调剂志愿。
► 5月19日——5月20日,对报名人数超过招生计划数的民办学校,由区教育行政部门组织实施电脑随机录取。
► 5月21日,组织开展民办学校录取验证。
► 5月22日,民办学校调剂志愿录取。
► 8月15日前,学校开始向新生发放“入学通知书”。
五
收费情况
学费标准:27000 元/学期。我校已被纳入政府购买学位范围,学费标准高于市公办生均经费基本标准,区按照市公办生均经费基本标准购买学位,学生需缴纳补足差额不超过 7750 元。
六
注意事项
家长仔细阅读招生简章,选择符合条件的志愿类型进行报名。如所报志愿不符合计划类型和相关条件的,学校将不予录取。户籍或居住地在徐汇区内的符合本区初中入学条件的五年级毕业生。
七
工作纪律
(一)学校实施均衡分班,不开设重点班、快慢班、特色班、实验班。
(二)学校承诺:不提前组织学生报名或变相报名,不举行任何形式的测试、测评、学科练习、面试、面谈或调查,不收任何学生的简历等材料;招生录取不与任何教育培训机构挂钩。
(三)义务教育阶段不引进境外课程,不使用境外教材。
八
其他
1
4月12日 9:00-11:30、13:00-15:00 学校开展线下“校园开放日”活动(需提前通过学校微信公众号或校园网预约参加此次活动)。
学校微信公众号:上海民办南模中学
学校网址:http://mbnmzx.xhedu.sh.cn
2
学校地址:
上海市天钥桥路1118号
公交:56、87、92、104、111、144、166、167、178、714、718、733、770、824、864、932、956、957、958;地铁:1、3、4、11、12 号线
3
咨询电话:
64330581;54104587;64562025
咨询时间:周一至周五 8:30-16:00
联系人:冯老师、周老师
上海民办南模中学
2025年4月7日
声明:本文由上哪学团队(微信公众号ID: shangnaxue)原创整理制作,转载请注明来源和出处,否则追究法律责任。

意见
返回上哪学(上海)科技有限公司版权所有Copyright©2019-2021沪ICP备2021001920号-1
恭喜您,申请提交成功!

