


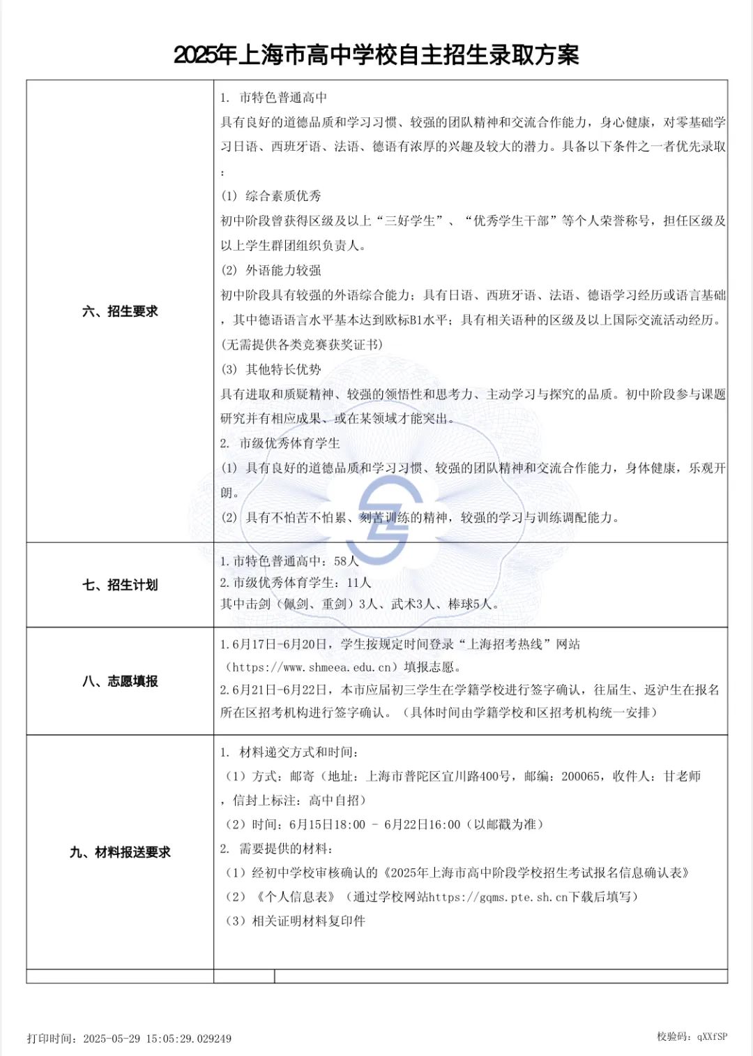
2021年甘泉外国语中学高中阶段艺术特长生招生工作方案
根据《上海市教育委员会关于2021年本市中等学校高中阶段考试招生工作的若干意见》(沪教委基〔2021〕8号)、《上海市教育委员会关于2021年本市高中阶段学校招收文艺特长生工作的通知》(沪教委体〔2021〕13号)、《上海市普陀区教育局关于印发<2021年本区高中阶段体育、艺术特长生(区级)招生工作方案>的通知》(普教基〔2021〕7号)等文件精神,结合我校实际,制定2021年甘泉外国语中学高中阶段艺术特长生招生方案如下。
一、招生对象
招收符合2021年本市中招报名条件,愿意在高中阶段继续参加艺术特长项目活动,且品学兼优,具备民乐、美术特长的初中应届毕业生,且具备以下条件之一,可获得艺术特长生报名资格。
1.在相应学段近两年内荣获过全国、市教育系统组织的艺术比赛二等奖及以上,或区教育局组织的艺术比赛一等奖及以上的学生。
2.市、区学生艺术团队的骨干团员,且综合考核为优秀的学生。
3.经区、校艺术教育专家组艺术专项考核认定的确有艺术特长的学生。
二、有关规定
1.拟录取的艺术特长生,需符合本区高中阶段艺术特长生招生条件,且通过区、校两级专项测试。
2.拟录取的艺术特长生,须参加2021年本市高中阶段学校统一招生考试,按我校录取分数线(英语考生)降10分的标准录取。
三、招收项目及人数
(一)项目:民乐、美术
(二)招生人数:学校市、区两级体育、艺术特长生招生总数控制在本年度招生计划总数的5%以内。
四、工作程序
1.4月6日前,学校制订高中艺术特长生招生方案,明确招收项目、计划、招生办法等,经区教育局审核通过后,通过校园网向社会公示。
2.4月8日前,收取推荐、自荐材料。被推荐或自荐的学生到就读学校领取《2021年普陀区特长生信息表》(附件),一人一表(一式三份),如实填写,由就读学校审核并加盖公章后,按照项目对口的原则统一送至学校课程教学部(一生限投一校一项,否则视作放弃特长生招生)。
3.4月12日,举行测试
时间:15:00
地点:1号楼6楼艺术教室
测试要求:
★民乐:①乐器演奏(3至5分钟,可从快板乐段直接进入)。②视谱演奏。
★美术:①自带用具并携带1-2幅近期已完成的作品。②现场绘画测评。
4.4月13日前,学校上报拟录取名单。学校将拟录取的艺术特长生的信息表、相关证书复印件和汇总名单盖章报送至区教育行政部门审核。
5.4月16日前,区级审核。区艺术特长生招生工作小组对上报材料进行审核,4月18日前组织区级统一测试(根据疫情防控形势,具体安排另行通知)。
6. 4月26日至4月30日,区教育局公示拟录取名单并报区招办备案。经区艺术特长生招生工作小组审核认定的拟录取的艺术特长生名单在其就读学校、招生学校、普陀教育网集中公示,公示完成后名单报区招办备案。未经集中公示的特长生,招生学校一律不得以特长生的名义录取。
7.5月下旬,填报志愿。拟录取的高中阶段艺术特长生应单独填报特长生志愿表,并将招生学校填入一至十五志愿表栏内的第一志愿。就读学校及招生学校应及时告知学生及家长,如不将招生学校填入一至十五志愿表栏内的第一志愿,视为放弃录取。
8.8月,完成高中阶段区级艺术特长生录取工作。
五、联系方式及联系人
电话:021-56378402 冒老师
地址:宜川路400号 邮编:200065
网址:www.gqms.pte.sh.cn
六、机构设置
我校艺术特长生招生工作领导小组成员:
组长:杨云、郝晓刚
纪检:濮虹、吕晓颖
组员:冒建军、胡瑞芸、江红、蒋旭婷、孙良鹏、汪洋、钱琦
上海市甘泉外国语中学
2021年4月6日
附件:
2021年普陀区特长生信息表
类别: □体育 □艺术
姓名 |
| 性别 |
| 出生年月 |
| 特长项目 |
| 照 片 |
考生登记号 |
| 学习专业时间 | 从 年 月至 年 月 |
学习专业单位 |
| 指导教师 |
| 毕业学校 |
|
学籍所在学校 |
| 家庭住址 |
| 电话 |
|
推 ︵ 自 ︶ 荐 理 由 | 文化考试成绩 (150制) | 毕业年级第一学期期末考试成绩 |
语文 | 数学 | 英语 | 就读学校审核意见: 校长签名: 学校盖章: 年 月 日 |
|
|
|
特长获奖成绩 (附相关证明材料) | 请写明近两年的参赛获奖情况(如:比赛全称、时间、组、级别、获奖名次与成绩);证明材料包括比赛获奖证书的复印件。 |
招生学校审核意见: 校长签名: 学校盖章: 年 月 日 | 普陀区教育局审核意见: 负责人签名: 部门盖章: 年 月 日 |
备注:体育与艺术特长生不能兼报,且一生限投一校一项,否则视作放弃特长生招生。
2021甘泉外国语中学高中阶段育特长生(市级)招生工作方案
根据《上海市教育委员会 上海市体育局关于做好2021年本市普通高中学校招收体育特长生工作的通知》(沪教委体〔2021〕11号)等文件精神,结合我校实际,制定2021年甘泉外国语中学高中阶段市级体育特长生招生方案。
一、 招收的体育项目及人数
二、招生对象
具备2021年报考本市高中阶段学校资格的应届初中毕业生、结业生和18周岁以下(2003年9月1日以后出生)的往届初中毕业生、结业生(非高中阶段学校在读生),并须参加全市统一组织的初中毕业生学业考试。
参加系统体育训练,在市青少年训练管理中心正式办理注册手续2年以上,并持有参赛证。
符合上述条件,并在义务教育阶段八、九年级具备以下条件之一者可参加报名。
1.获得市教委、市体育局认可的并与招收学校项目对口的市级及以上正式体育比赛集体项目前6名的主力队员或个人项目前5名的学生。
2.获得本市由各区教育、体育部门举办的并与招收学校项目对口的区级正式体育比赛集体项目或个人项目第1名的学生。
3.经市体教结合工作领导小组办公室组织项目专家组测试认定确有很大发展潜力的少数体育后备人才。
三、有关规定
1.符合本市、本区高中阶段体育特长生招生条件,通过区、校两级专项测试的学生。
2.初中毕业统一学业考试成绩达招生学校录取分数线(英语考生)线下80分,由体育特长生招生工作领导小组严格考核择优录取。
3.优先考虑招收达到上海市青少年运动员二线标准的考生。
四、日程安排
1.3月26日 公示我校高中阶段上海市体育特长生招生工作方案。
依据市教育局相关文件制定我校高中阶段上海市体育特长生方案,经审核通过后,于3月26日通过校园网向社会公示。
2.4月1日前,收取推荐、自荐材料。
收取推荐、自荐材料
被推荐或自荐的学生填报《上海市普通高中招收体育特长生申报表》,一人一表(一式4份)。如实填写,由就读学校审核并加盖公章后,按照项目对口的原则送至我校教导处。
3.4月2日前,完成材料审核并通知考生。
由学校工作小组审核学生的递交材料,审核通过的考生,电话通知专项测试事宜。
4.4月6日(周二),根据市教委对疫情防控的相关文件要求组织专项测试。
测试时间:16:00
l 测试地点:宜川路400号甘泉外国语中学总部大操场
l 测试的专项内容:
项目 | 击剑 | 武术 |
体能测试 | 一分钟双飞、立定跳远 | 立定跳远、腾空飞脚、正踢腿 |
技能测试 | 步伐快速移动(5、9、14)、实战 | 套路演练(拳、器械) |
5.4月8日,将拟录取的体育特长生的信息表、相关证书复印件和汇总名单盖章报送至区教育行政部门审核。
6.4月19日前, 将通过区教育行政部门审核的拟录取体育特长生名单,在学生在读学校和在训学校的校园网公示7天后,按《申报表》格式要求,报市和区中招办备案。
7. 4月中旬, 区级抽测。
区体育特长生招生工作小组对上报材料进行审核,并根据市要求于4月中旬进行市特长生区抽测(具体时间根据疫情防控形势,另行通知)。最终确认名单于4月23日前提交市里。
8.5月中旬,市教育考试院中招办公示拟录取名单。
市教委、市体育局于5月11日前,将核实的考生汇总名单送市教育考试院中招办予以公示5个工作日,公示内容应含有“姓名、出生年月、就读学校、运动项目、主要成绩”。经公示无异议的考生,可在中招录取阶段按体育特长生资格录取。
五、机构设置
我校体育特长生招生工作领导小组成员:
组长:杨云、郝晓刚
纪检:濮虹、吕晓颖
组员:冒建军、胡瑞芸、卞利萍
六、联系方式及联系人:
电话:56378402 冒老师
地点:宜川路400号 邮编:200065
网址:www.gqms.pte.sh.cn
上海市甘泉外国语中学
2021年3月
附件1
上海市普通高中招收体育特长生申报表
普陀区 毕业学校(盖章) 考生登记号:
姓名 |
| 性别 |
| 身高 |
| 体重 |
| 出生 日期 | 年 月 日 |
训练项目 |
| 专项 |
| 是否已在国家体育总局注册 |
| 注册号 |
|
家庭地址 |
| 邮 编 |
| 电 话 |
|
个人特点 运动简历 |
|
体 育 运 动 成 绩 |
主要比赛成绩 | 竞赛名称 | 时间 | 地点 | 取得成绩(名次) | 证明与推荐教练签字 |
|
|
|
| 年 月 日 |
|
|
|
|
|
|
|
|
学 业 文 化 成 绩 |
语文 |
| 数学 |
| 外语 |
| 理化 |
| 文化考试总分 |
| 市普高录取控制线 |
|
招收学校意见 | 签字(盖章) 年 月 日 | 区体教结合领导小组意见 | 区 签字(盖章) 年 月 日 |
专家 意见 | 签字(盖章) 年 月 日 | 市体教结合工作领导小组办公室意见 | 签字(盖章) 年 月 日 |
注:本表一式四份,由招收学校留、区教育局、区招办、 市体教结合工作领导小组办公室各一份。
2021年甘泉外国语中学高中体育特长生(区级)招生工作方案
根据《上海市教育委员会关于2021年本市中等学校高中阶段考试招生工作的若干意见》(沪教委基〔2021〕8号)、《上海市教育委员会 上海市体育局关于做好2021年本市普通高中学校招收体育特长生工作的通知》(沪教委体〔2021〕11号)、《2021年本区高中阶段体育、艺术特长生(区级)招生工作方案》(普教基〔2021〕7号)等文件精神,结合我校实际,制定2021年甘泉外国语中学高中阶段区级体育特长生招生方案。
一、招收的体育项目及人数(含市级)
1.项目:击剑、武术、健美操
2.人数:按照市区两级体艺特长生招生总额控制在本年级学生总数的5%以内的要求,总人数为7人。
二、招生对象
符合2021年本市中招报名条件,愿意在高中阶段继续参加特长项目课余训练、赛事活动的本区考生,具备以下条件之一,可获得体育特长生报名资格:
1.在相应学段近两年内荣获过全国、市教委、市体育局组织的体育比赛团体项目前八名的主力队员、个人项目前八名或区教育局、区体育局组织的体育比赛团体项目前二名的主力队员、个人项目前二名的学生。
2.经区、校体育专家组体育专项考核认定的确有体育特长的学生。
三、有关规定
1.符合本市、本区高中阶段体育特长生招生条件,通过区、校两级专项测试的学生。
2.初中毕业统一学业考试成绩达招生学校录取分数线(英语考生)线下80分,由体育特长生招生工作领导小组严格考核择优录取。
3.优先考虑招收达上海市二级运动员标准的考生。
四、日程安排
1.4月6日前,学校制订高中体育特长生招生方案,明确招收项目、计划、招生办法等,经区教育局审核通过后,通过校园网向社会公示。
2.4月8日前,收取推荐、自荐材料。被推荐或自荐的学生到就读学校领取《2021年普陀区特长生信息表》(附件),一人一表(一式三份),如实填写,由就读学校审核并加盖公章后,按照项目对口的原则统一送至学校课程教学部。(一生限投一校一项,否则视作放弃特长生招生)。
3. 4月9日,举行测试
时间:16:00
地点: 1号楼6楼健美操教室
体能测试: 1分钟两头起、行进间踢腿、俯卧撑控。
技能测试: 手臂操化、基本步伐、成套表演。
4.4月13日前,学校上报拟录取名单。学校将拟录取的体育特长生的信息表、相关证书复印件和汇总名单盖章报送至区教育行政部门审核。
5.4月16日前,区级审核。区体育特长生招生工作小组对上报材料进行审核,4月18日前组织区级统一测试(根据疫情防控形势,具体安排另行通知)。
6. 4月26日至4月30日,区教育局公示拟录取名单并报送区招办。经区体育特长生招生工作小组审核认定的拟录取的体育特长生名单在其就读学校、招生学校、普陀教育网集中公示,公示完成后名单报送区招办。未经集中公示的特长生,招生学校一律不得以特长生的名义录取。
7.5月下旬,填报志愿。拟录取的高中阶段体育特长生应单独填报特长生志愿表,并将招生学校填入一至十五志愿表栏内的第一志愿。就读学校及招生学校应及时告知学生及家长,如不将招生学校填入一至十五志愿表栏内的第一志愿,视为放弃录取。
8.8月,完成高中阶段区级体育特长生录取工作。
五、联系方式及联系人
电话:021-56378402 冒老师
地址:宜川路400号 邮编:200065
网址:www.gqms.pte.sh.cn
六、机构设置
我校体育特长生招生工作领导小组成员:
组长:杨云、郝晓刚
纪检:濮虹、吕晓颖
组员:冒建军、胡瑞芸、卞利萍、江红、胡蓉、张灵
上海市甘泉外国语中学
2021年4月6日
附件
2021年普陀区特长生信息表
类别: □体育 □艺术
姓名 |
| 性别 |
| 出生年月 |
| 特长项目 |
| 照 片 |
考生登记号 |
| 学习专业时间 | 从 年 月至 年 月 |
学习专业单位 |
| 指导教师 |
| 毕业学校 |
|
学籍所在学校 |
| 家庭住址 |
| 电话 |
|
推 ︵ 自 ︶ 荐 理 由 | 文化考试成绩 (150制) | 毕业年级第一学期期末考试成绩 |
语文 | 数学 | 英语 | 就读学校审核意见: 校长签名: 学校盖章: 年 月 日 |
|
|
|
特长获奖成绩 (附相关证明材料) | 请写明近两年的参赛获奖情况(如:比赛全称、时间、组、级别、获奖名次与成绩);证明材料包括比赛获奖证书的复印件。 |
招生学校审核意见: 校长签名: 学校盖章: 年 月 日 | 普陀区教育局审核意见: 负责人签名: 部门盖章: 年 月 日 |
备注:体育与艺术特长生不能兼报,且一生限投一校一项,否则视作放弃特长生招生。