上海市新中高级中学
上海市新中高级中学
原平路400号
学校概况
招生简章
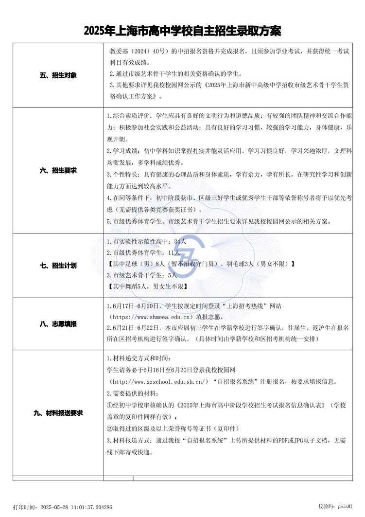
一、推荐生招生办法及录取程序
1.招生要求
(1)具备2020年初中毕业统一学业考试报名资格的初中毕业生。
(2)具有良好的道德素养、健康的心理品质和身体素质。
(3)积极参加社会实践,有较强的社会活动能力,综合素质评价各项指标达到优良。
(4)具有良好的学习习惯,浓厚的学习兴趣和较出色学习能力,多学科成绩优秀。
(5)在同等条件下,符合下列条件之一者将予以优先考虑:
①初中阶段获市、区级三好学生或优秀学生干部等荣誉称号。
②初中阶段在教育主管部门组织的全国、市、区竞赛中获等第奖。
2.招生办法及录取程序
(1)填报方式
由初中学校推荐的学生根据自身情况,结合自己的学业成绩、综合素质评定情况、兴趣特长和报考志向,在5月12日9:00至14日12:00登录“上海招考热线”网站,网上填报我校志愿。同时登录新中高级中学网站(www.xzschool.edu.sh.cn),填写“新中高级中学推荐生基本情况表”并上传。
(2)选拔方法
择优确定预录取名单,并上报上级教育行政部门。预录取考生须参加2020年上海市初中毕业统一学业考试,其考试成绩不得低于市统一划定的“提前招生录取”最低控制分数线,我校在学业考试结束后进行正式录取工作。考生被我校在本批次中预录取和正式录取,则不得放弃。
(3)面试
我校通过审核学生材料,确定面试与否,需面试的学生我校将另行通知。
二、自荐生招生办法及录取程序
1.招生要求
同推荐生招生要求。
2.招生办法及录取程序
(1)填报方式
自荐生根据自己的学业成绩、综合素质评定情况、兴趣特长和报考志向,结合我校招生要求,在5月12日9:00至14日12:00登录“上海招考热线”网站,选报我校志愿。
(2)选拔方法
学校通过材料审核或面试等综合评选,择优确定预录取名单,并通知考生在规定时间内签约。预录取考生应承诺只与我校签约,如发现有与他校重复签约情况,则取消该考生预录取资格。预录取考生须参加2013年上海市初中毕业统一学业考试,其考试成绩不得低于市统一规定的“提前招生录取”最低控制分数线,我校在学业考试结束后进行正式录取工作。考生被我校在本批次中预录取和正式录取,则不得放弃。
(3)面试
自荐生将本人材料投递至我校。学校通过考生提供的书面材料进行综合考察,确定初选入围名单,并通知需要面试的考生进行面试。
3.自荐材料投递
(1)材料投递时间
5月13日前,以邮戳为准
(2)材料内容
① 经学校审核盖章后的《2020年上海市实验性示范性高中“提前招生录取”自荐生信息表》;
② 相关获奖证书、证明等材料复印件;
③ 手写500字左右的自我介绍。
(3)学校地址:
上海市原平路400号 邮政编码:200436
收 件 人:新中高级中学教学处(请在材料袋左上角注明“考生材料”)
若当面递交请送至学校北门传达室(原平路400号)。
三、招生咨询
1.咨询电话:56518288-1204(王老师),56513169(张老师)
2.电话咨询接待时间:5月13前,工作日上午8:30-11:00,下午13:30-16:00。
3.网址:www.xzschool.edu.sh.cn
4.交通:79、159、165、179、210、758、762、845、909、959、974、地铁七号线等
四、住宿
我校是上海市现代化高标准寄宿制高中,有良好住宿条件,学生可选择住宿。
2020年上海市新中高级中学体育、艺术特长生招生简章
一、招生计划
体育特长生8名,艺术特长生12名。
二、特长项目
(一)体育
1、羽毛球
2、中国象棋、将棋
以上项目均要求在市级比赛中获个人前6名,须出具相关证书。
(二)艺术
1、舞蹈
2、器乐(管乐)
三、报名及测试的时间、地点
1、本区特长生报名时间及办法:4月20日星期五(8:30—15:00),特长生凭区教育局体卫艺科审核通过的推荐表及材料(复印件)来我校教学处进行专项测试报名。
2、测试时间及地点:4月22日星期日8:30,新中高级中学艺术教育楼(由原平路400号北门进)。
四、测试方法
(一)体育(需测试者由我校另行通知)
(二)艺术
1、舞蹈
(1)自备成品舞蹈一个(5分钟内,伴奏音带、CD均可);
(2)身体基本素质测试;
(3)舞蹈动作模仿;
(4)考生自带服饰及其他装备。
2、器乐
(1)演奏自选曲目一首;
(2)演奏规定曲目一首;
(3)抽考音阶;
(4)考生自带乐器。
五、录取办法
1、通过我校测试的拟录取特长生,须与我校签订“特长生录取协议书”,报区教育局中教科审核,并统一网上公示。
2、我校拟录取特长生须参加上海市初中毕业生升学考试,我校将根据考生的升学考试成绩、专项测试成绩和“上海市初中生综合素质评价”有关指标择优降分协议录取。
声明:本文由上哪学团队(微信公众号ID: shangnaxue)原创整理制作,转载请注明来源和出处,否则追究法律责任。








