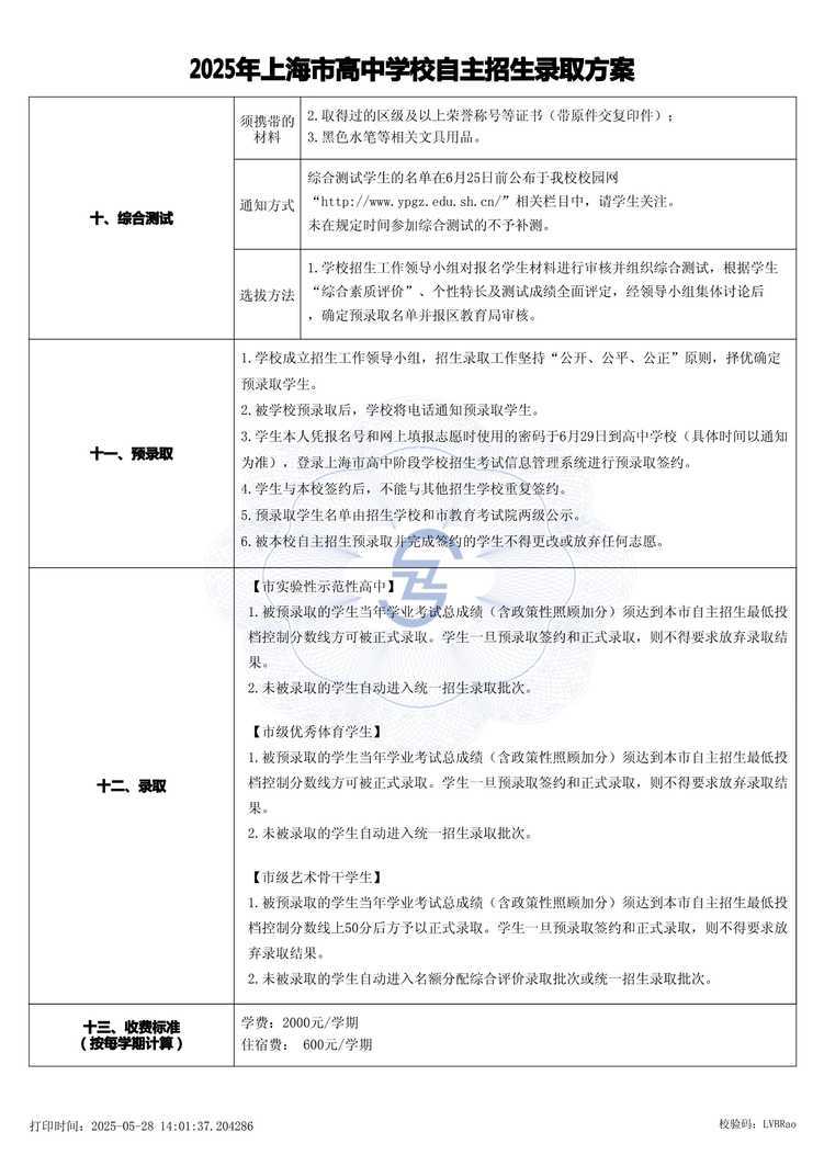
2021年上海市杨浦高级中学提前招生录取方案
学校名称:
上海市杨浦高级中学
学校公众号:
学校主页:
学校校址:
h ttp://ww w.ypgz.edu.sh.cn/
四平路999号(邮编:200092)(交通:8号线、
10号线等四平路站)
招生联系人: 杨浦高级中学教务处
咨询电话:
联系时间:
65979122 65976032*8111
除公休日外,上午8:00至下午4:00
学校住宿情况: 我校为现代化寄宿制高中,部分住宿。
一、推荐生招生办法和录取流程
1.被初中学校推荐的学生,初中阶段综合素质评价各项指标应达到“优良”。具有
良好的文明行为和道德品质,有良好的学习习惯和自主学习能力。
2.优先录取初中阶段获得过“优秀少先队员”“优秀少先队长”“优秀共青团员
”或“优秀共青团干部”等称号的学生。
招生要求
志愿填报
经审定进入市教育考试院的提前批招生资格库的推荐生,于5月9日10:00至
5月11日10:00,登录“上海招考热线”网站(http://ww w.shm eea.edu.cn)填报志愿
,并必须于5月12日10:00至5月13日16:00对网上填报的志愿在就读初中学校进行书面
确认。
4月18日至5月17日,考生需登录杨浦高级中学(http://w ww.ypgz.edu.sh.cn/)填写
相关信息。
面试 5月22日(周六)上午
时间
须携带 面试时须带好学生证(或带有照片的其他有效证件)、黑色或蓝色水
的材料 笔等物品。
具体面试时间、地点、名单。考生请于5月19日至5月21日登录我校网站
查询并打印综合面试通知单。面试时须带好学生证(或带有照片的其
他有效证件)、黑色或蓝色水笔等物品。
通知
方式
综合面试
学校对推荐生材料进行审核并组织面试,根据学生综合素质评价结果
,经领导小组集体讨论后,择优预录取,预录取名单由我校和市教育
考试院两级公示。被我校预录取的推荐生,需参加2021年初中毕 业统
一学业考试,录取总分须达到市统一划定的高中“提前招生录取”最
低控制分数线方予以正式录取。
选拔
方法



校验码:18b428e6
考生于规定时间内在“上海招考热线”网站填报志愿。学校成立提前招生录
取工作领导小组,招生录取工作坚持“公开、公平、公正”原则,择优确定预录
取学生。若推荐生第一志愿投档数大于计划数,学校根据事先公布的录取原则择
优预录取;若第一志愿投档数小于等于计划数,原则上如数预录取,并且按照规
定的程序招收第二志愿的推荐生。
预录取
若预录取过程中发现确有不符合推荐程序的学生,将依规定及时查处。预录
取学生名单应由招生学校和市教育考试院两级公示。被高中学校提前招生预录取
的考生不得更改或放弃预录取学校。
被预录取的学生须参加当年统一学业考试,录取总分(即语文、数学、外语
、综合测试、道德与法治、历史以及体育与健身科目学业水平考试成绩和政策性
照顾分数的总和)须达到市统一划定的提前招生录取最低控制分数线后方予以正
式录取。未被录取的考生自动进入统一招生录取批次。
录取
二、自荐生招生办法和录取流程
(1)具有2020年上海市中考报名资格的应届初三毕业生,具有良好的文明行为和
道德品质,初中阶段综合素质评价各项指标应达到“优良”。
(2)具有良好的学习习惯、学习基础扎实、各学科均衡而有个性特长。
(3)具有进取和质疑精神、交流与协作能力、主动学习与探究的品质。
招生要求
志愿填报
参加提前招生录取自荐的学生,须于5月9日10:00至5月11日10:00,登录 “上海
招考热线”网站(http://w w w.shm eea.edu.cn)填报志愿,并必须于5月12日10:00至
5月13日16:00对网上填报的志愿在就读初中学校进行书面确认。
4月18日至5月17日,考生需登录杨浦高级中学网(http://ww w.ypgz.edu.sh.cn/)填写
相关信息。
(1)材料投递时间:5月13日16:00前(以邮戳为准)。
(2)材料内容:
经初中学校审核确认的《2021年上海市高中阶段学校招生考生报名信息表》(复印
材料报送要求 件同样有效)。
学生市级以上荣誉称号和获奖证书 (不含各类竞赛获奖证书)等复印件。
(3)学校地址:四平路999号 邮编200092,
收件人:杨浦高级中学教务处
面试 5月22日(周六)上午
时间
须携带 参加综合测试的学生,须带好学生证(或带有照片的其他有效证件
的材料 )、黑色或蓝色水笔等物品。
综合面试
具体测试时间、地点、名单,考生请于5月19日至5月21日登录我校网站
查询并打印综合测试通知单。测试时须带好学生证(或其他有效证件
)、黑色或蓝色水笔等物品。
通知
方式