上海嘉定区民办华盛怀少学校(高中部)
上海大学附属南翔高级中学
上海大学附属嘉定高级中学
上海市嘉定区第二中学
南翔镇德华路388号
学校概况
招生简章
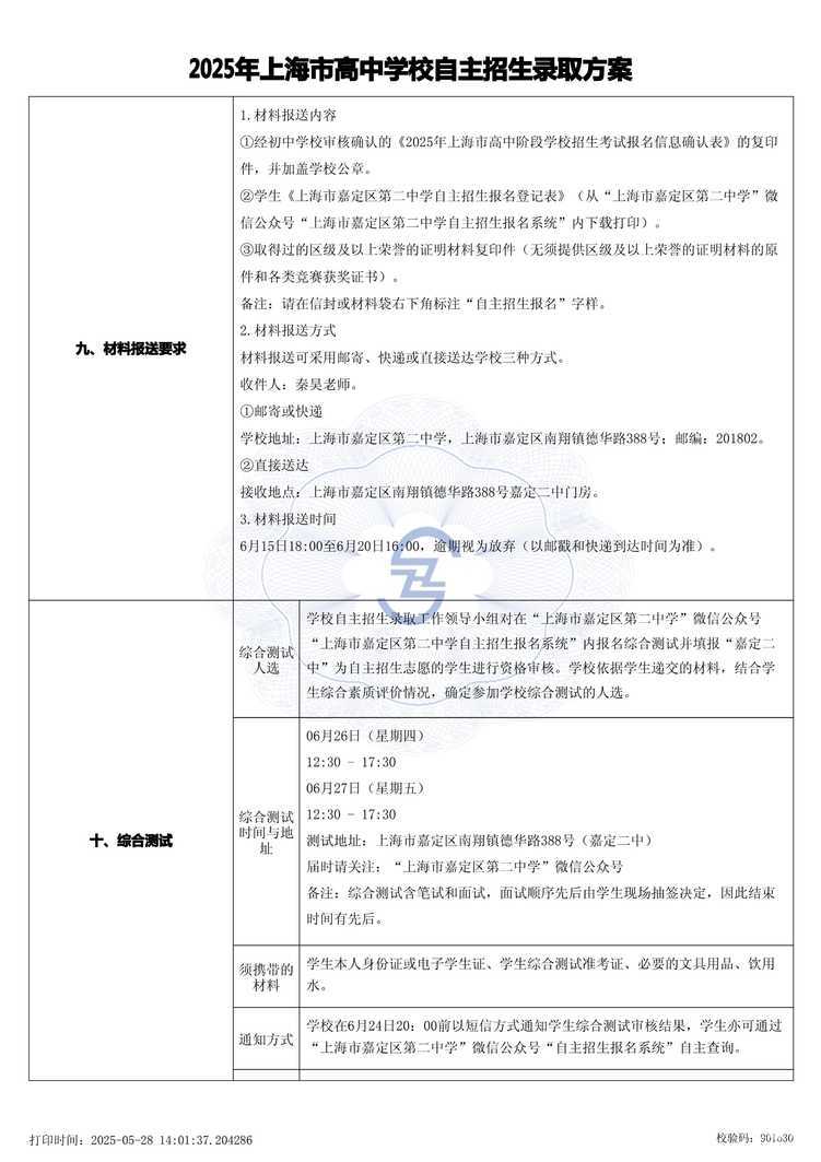
根据市教委有关文件通知精神,2020年上海市嘉定区第二中学“提前招生录取”报名、录取工作即将启动。
招生情况
面向全市招收自荐生80名,特别编制两个“特色班”。
报名时间
4月25日(周六)10:00起。
报名资格
报名方法
1.通过嘉定二中公众微信号进行网上报名。
2.操作路径:
主要程序和时间节点
特别提醒
01
持续关注:
学校将根据市教委统一安排,陆续发布志愿填报、材料递送、综合面试等通知,请家长和同学们持续关注嘉定二中公众微信号,留意相关通知。
02
欢迎咨询:
咨询时间:每天8:00—17:00
咨询电话:59170811
联系人:沈老师 李老师
声明:本文由上哪学团队(微信公众号ID: shangnaxue)原创整理制作,转载请注明来源和出处,否则追究法律责任。

恭喜您,申请提交成功!