上海浦东新区民办惠立学校(高中部)
上海医药职工大学日语融合课程
上海市泾南中学(高中部)
上海日本人学校(高等部)
上海市建平世纪中学
上海市进才中学国际部(高中部)
上海市进才中学
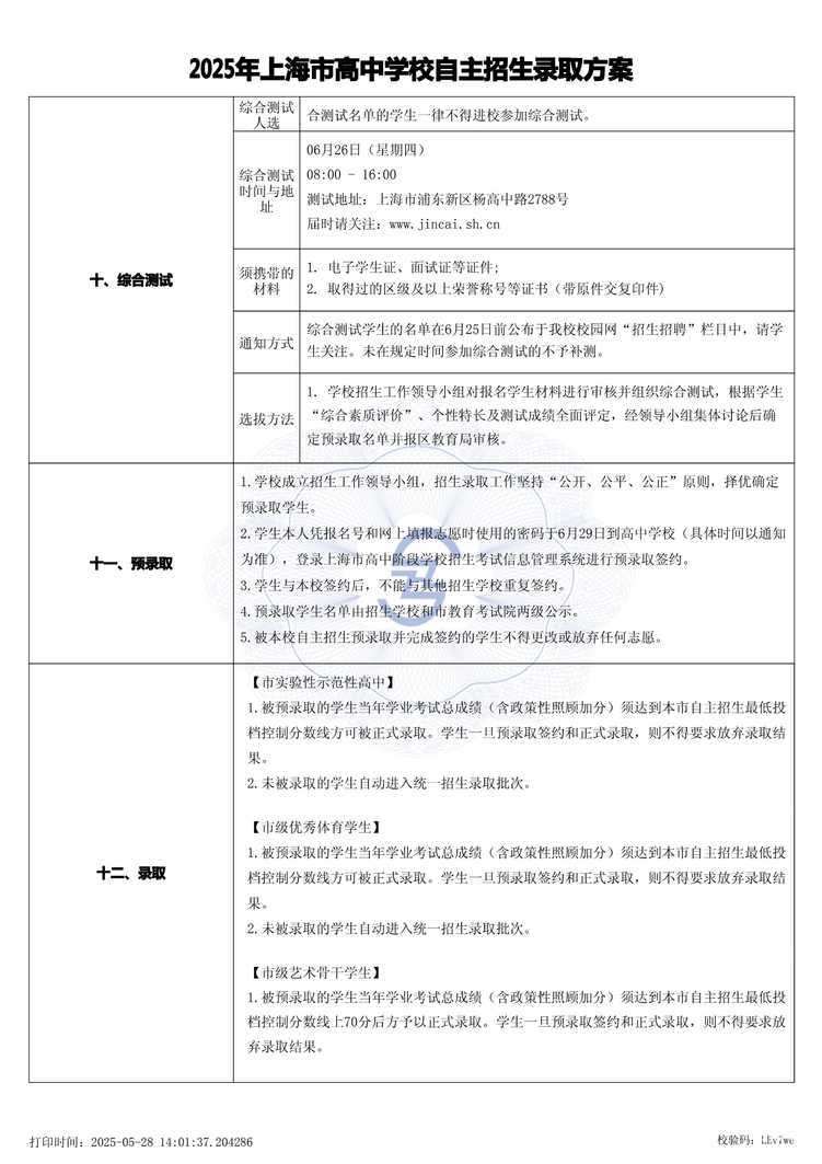
杨高中路2788号
学校概况
上海市进才中学创办于1996年,是20世纪90年代上海市第一所高规格、现代化寄宿制高中。学校以践行不一般的教育追求和感恩情怀,积极探索在某个微观或具体领域实践中国教育走向现代化的进程为宗旨。学校植根于传统又面向现代化,将办成“国内一流,国际有影响力”作为全体进才人奋进的目标。办学十五年来,以优异稳定的教育质量、丰富多彩的校园活动、谦恭温良的学子形象得到社会公认。2005年2月学校被上海市教委命名为《首批上海市实验性示范性高中》。 学校坐落于浦东陆家嘴金融贸易区。高中部校址为:杨高中路2788号,邮编200135。校园占地面积170多亩(高中部占地150亩,国际部占地20亩)。学校建筑由台湾著名设计师俞肇川设计,呈中国古代学宫格局,曾获得“鲁班奖”和“白玉兰奖”。 学校拥有春华、夏荣、秋实、冬蕴四幢教学楼,以及飞天、逐日、奔月三幢宿舍楼,还拥有标准足球场、体育馆、室内游泳馆、天象馆、天文台、图书馆等高标准的教育教学设施,并建有机器人实验室、创新实验工厂、DIS物理实验室和实验走廊、现代化的生化实验楼、艺术楼等。

招生简章
根据浦东新区教育局《关于做好2020年浦东新区高中阶段学校招收文艺特长生工作的通知》(浦教德[2020]9号)等文件规定,为加强我校艺术教育特色建设,提升学生艺术社团的水准,制订我校2020年招收浦东新区文艺(民乐12名、昆剧12名)特长生招生办法。
一、报名条件
凡在浦东新区参加中考的应届初中毕业生,当年度被评为浦东新区学生艺术团各分团优秀学员,团籍档案完整、连续团龄在2年以上,并须参加全市统一组织的初中毕业生学业考试。必须同时符合下列条件的,可以申报我校的文艺特长生。
1.身体健康,思想品德优良。
2.被认定为《2020年浦东新区可推荐文艺特长生的区级学生艺术团名单》的优秀学员(经初中学校和教育局盖章确认,取得《2020年浦东新区学生艺术团优秀团员(初三毕业生)资格审查表》)或被认定为2020年上海市学生艺术团优秀团员(经初中学校、教育局、市科艺中心盖章,取得《2020年上海市学生艺术团优秀团员(初三毕业生)资格审查表》)。
二、报名方式
1.考生于2020年5月8日16:00前登录上海市进才中学网上报名系统完成报名登记,并下载打印登记内容,再加盖毕业学校公章。
2.考生需将《2020年浦东新区学生艺术团优秀团员(初三毕业生)资格审查表》、打印的进才中学网上报名登记表及能证明艺术水准的材料复印件于5月8日16:00前送到杨高中路2788号(进才中学南门门卫),并注明“进才中学文艺特长生申报材料”。
3.通过材料初选的考生,进才中学将在5月9日16:00前,以电话方式通知参加面试。未通过初选的考生将不再另行通知。
三、选拔原则
1.坚持“公平、公开、公正”原则。
2.学校艺术队伍建设的需要原则。
3.综合评价和“择优录取”原则。
四、综合面试
1.地点:进才中学艺术楼一楼小剧场;
2.时间:民乐特长生5月10日上午8:00报到。
昆剧特长生5月10日上午9:00报到。
3.内容:专业特长测试和综合素质面试
1)专业特长测试:按浦东新区教育局德育处下发的测试内容进行测试。
民乐特长生须准备演奏一首乐曲并进行简谱视奏测试(考生除排鼓、大鼓、扬琴与古筝专项外,其他专项乐器请自备)。
昆剧特长生表演一段唱腔(自备CD或mp3格式的伴奏音乐),并进行一段指定内容的表演。
2)综合素质面试:
综合素质面试安排在专业特长测试之后进行。
每位参与文艺特长生选拔的考生均须完成专业特长测试和综合素质面试。
五、招生政策
1.根据文艺特长生测试的成绩,按1:1.2(计划数:文艺特长备取生数)的比例,经学校集体讨论后确定文艺特长备取生名单。
2.我校将通知文艺特长备取生所在的初中学校,并由初中学校在醒目处进行公示。
3.被我校列入文艺(民乐、昆剧)特长备取生名单公示且无异议者,考生和家长须在5月12日17:00前到进才中学教务处,并在《2020年浦东新区高中学校文艺特长备取生确认表》上签名确认。
4.凡被我校确定并经本人及家长确认的“文艺(民乐、昆剧)特长备取生”资格的考生,在我校录取分数线下10分内可送档(不含“零志愿”和“名额分配”招生),区招生办根据我校文艺特长生的招生计划数,从高分到低分录取,同分考生参照《关于2020年浦东新区中等学校高中阶段招生工作的实施意见》中关于同分情况下的处理办法进行。其录取顺序在“零志愿”“名额分配”志愿录取之后,一至十五志愿录取之前。
六、组织管理
1.学校成立由项目专家、面试专家、监察人员等组成考评组,综合面试全程摄像,严格执行学校测试标准和选拔录取程序。
2.凡未经规定程序甚至通过弄虚作假等欺骗手段获取降分录取资格的考生,一经查实,取消该生录取资格和学籍,并追究有关人员的责任。
3.凡被确定为我校文艺(民乐、昆剧)特长生的考生须承诺进入进才中学以后,按规定参加进才中学学生艺术团的日常排练和相关演出活动,并接受相关考核。
4.为严格按照国家和本市关于新冠肺炎疫情防控的有关要求,我校文艺特长招生过程中,考生或家长凭健康码从南门(杨高中路2788号)进入我校,并进行体温检测(凡体温不符合防控疫情要求者,不得进入学校),一律全程戴口罩,遵守学校在校内对各项流程的路径设计,相关流程完成后,从北门(灵山路666号)出。
附:
1.咨询电话:68541158转8013、8046、8047
2.学校网址:http://www.jincai.sh.cn
3.通讯地址:浦东新区杨高中路2788号(邮编200135)
4.附近交通:
民生路灵山路(近灵山路666号):181、609、794、1024
南门(杨高中路2788号):公交995、984、59路、地铁9号线(杨高中路站4号口)
北门(灵山路666号):公交130、775、638、977、983
根据《上海市教育委员会关于2021年本市高中阶段学校招收文艺特长生工作的通知》(沪教委体〔2021〕13号)、《关于做好2021年浦东新区高中阶段学校招收文艺特长生工作的通知》(浦教德〔2021〕9号)精神,为加强我校艺术教育特色建设,提升学生艺术社团的水准,制订我校2021年招收浦东新区文艺(民乐12名、昆剧15名)特长生招生办法。
一、报名条件
1、浦东新区参加中考的应届初中毕业生(须参加全市统一组织的初中毕业生学业考试),当年度被评为浦东新区学生艺术团各分团优秀学员且团籍档案完整、连续团龄在2年以上。文艺特长生的推荐总人数不得超过区学生艺术团团员总数的10%。
2、初中阶段曾荣获上海市学生艺术单项比赛金、银、铜奖或浦东新区中小学艺术单项比赛金奖的应届初中毕业生(需提供获奖证书原件)。
二、报名方式
1、考生于2021年4月28日16:00前登录上海市进才中学网上报名系统完成报名登记,并下载打印登记内容,再加盖毕业学校公章。
2、考生需将《2021年浦东新区学生艺术团优秀团员(初三毕业生)资格审查表》或《2021年浦东新区获奖学生(初三毕业生)资格审查表》原件,打印的进才中学网上报名登记表及能证明艺术水准的材料复印件,并于4月28日16:00前送到杨高中路2788号(进才中学南门门卫),并注明“进才中学文艺特长生申报材料”。
3、通过材料初选的考生,进才中学将在4月30日16:00前,以电话方式通知其参加面试。未通过初选的考生将不再另行通知。
三、选拔原则
1、坚持“公平、公开、公正”原则。
2、学校艺术队伍建设的需要原则。
3、综合评价和“择优录取”原则。
四、综合面试
1、地点:进才中学艺术楼一楼小剧场;
2、时间:民乐特长生5月5日上午8:00报到。
昆剧特长生5月5日上午9:00报到。
3、内容:专业特长测试和综合素质面试
1)专业特长测试:按浦东新区教育局德育处下发的测试内容进行测试。
民乐特长生须准备演奏一首乐曲并进行简谱视奏测试(考生除排鼓、大鼓、扬琴与古筝专项外,其他专项乐器请自备)。
昆剧特长生现场演唱并表演一段昆曲(自备CD或mp3格式的伴奏音乐)。
2)综合素质面试:
综合素质面试安排在专业特长测试之后进行。
每位参与文艺特长生选拔的考生均须完成专业特长测试和综合素质面试。
五、招生政策
1、根据文艺特长生测试的成绩,按1:1.2(计划数:文艺特长备取生数)的比例,经学校集体讨论后确定文艺特长备取生名单。
2、我校将通知文艺特长备取生所在的初中学校,并由初中学校在醒目处进行公示。
3、被我校列入文艺(民乐、昆剧)特长备取生名单公示且无异议者,考生和家长须在5月7日16:00前到进才中学教务处,并在《2020年浦东新区高中学校文艺特长备取生确认表》上签名确认。
4、凡被我校确定并经本人及家长确认的“文艺(民乐、昆剧)特长备取生”资格的考生,在我校录取分数线下10分内可送档(不含“零志愿”和“名额分配”招生),区招生办根据我校文艺特长生的招生计划数,从高分到低分录取,同分考生参照《关于2021年浦东新区中等学校高中阶段招生工作的实施意见》中关于同分情况下的处理办法进行。其录取顺序在“零志愿”“名额分配”志愿录取之后,一至十五志愿录取之前。
六、组织管理
1、学校成立由项目专家、面试专家、监察人员等组成考评组,综合面试全程摄像,严格执行学校测试标准和选拔录取程序。
2、凡未经规定程序甚至通过弄虚作假等欺骗手段获取降分录取资格的考生,一经查实,取消该生录取资格和学籍,并追究有关人员的责任。
3、凡被确定为我校文艺(民乐、昆剧)特长生的考生须承诺进入进才中学以后,按规定参加进才中学学生艺术团的日常排练和相关演出活动,并接受相关考核。
4、为严格按照国家和本市关于新冠肺炎疫情防控的有关要求,我校文艺特长招生过程中,考生或家长凭健康码从南门(杨高中路2788号)进入我校,并进行体温检测(凡体温不符合防控疫情要求者,不得进入学校),一律全程戴口罩,遵守学校在校内对各项流程的路径设计,相关流程完成后,从北门(灵山路666号)出。
声明:本文由上哪学团队(微信公众号ID: shangnaxue)原创整理制作,转载请注明来源和出处,否则追究法律责任。

意见
返回上哪学(上海)科技有限公司版权所有Copyright©2019-2021沪ICP备2021001920号-1
恭喜您,申请提交成功!

