上海市光明中学
上海音乐学院附属黄浦比乐中学
上海理工大学附属储能中学
上海市金陵中学
上海市同济黄浦设计创意中学
上海市向东中学
上海市格致中学
广西北路66号
学校概况
招生简章
招生范围:面向全市
招生方式:自主招生、特长生
2020年上海市格致中学“提前招生录取”招生简章
一、推荐生招生办法与录取程序
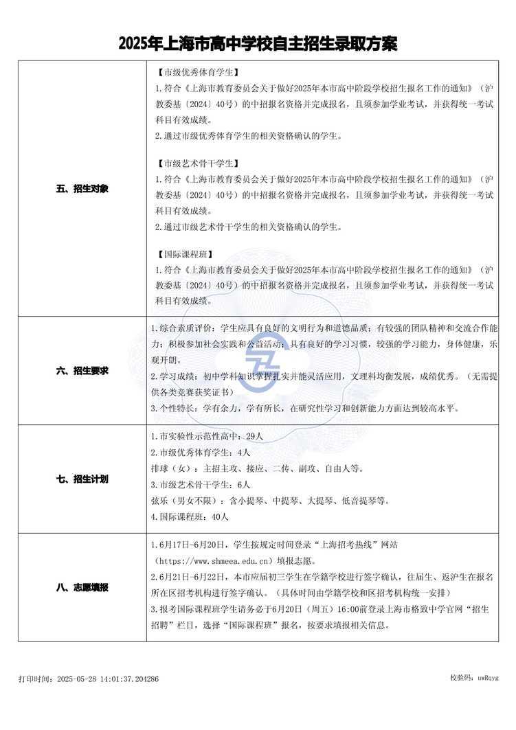
1. 招生要求
符合本市中考报考条件的上海市各区县2020年应届初中毕业生,且具备2020年初中学校认定的“推荐生”资格。
(1)综合素质评价:推荐生应具有良好的文明行为和道德品质;有较强的团队精神和交流合作能力;积极参加社会实践和公益活动;具有良好的学习习惯,较强的学习能力,身体健康,乐观开朗。综合素质各项指标评价优良。
(2)学习成绩:初中课程学科知识掌握扎实并能灵活应用,文理科均衡发展,学年总评名列年级前茅。
(3)个性特长:学有余力,学有所长,在研究性学习和创新能力方面达到较高水平,并取得有关方面认可的学生。
2. 招生办法及录取程序
(1)推荐生于5月12日9:00至5月14日 12:00 登录“上海招考热线”网站(http://www.shmeea.edu.cn或http://www.shmeea.com.cn)填报志愿。为配合上海市教学质量评价改革,推进教育质量“绿色评价”体系各项工作,格致中学在推荐生报名工作中推出“格致中学学生综合评价体系”,请申报格致中学推荐生的初中学生,登录格致中学网站,同时填写“学生综合素质评价表”(请点击填写),并将打印稿于面试当天上交格致中学招生办公室。
(2)学校按推荐生的分区计划数,根据“综合素质评价”情况、个性特长情况及面试成绩全面评定,分区择优预录取。
(3)被预录取的推荐生不得要求更改或放弃预录取学校。经市教育考试院网上公示后,预录取的推荐生须参加2013年上海市初中毕业统一学业考试,其考试成绩不低于市统一划定的“提前招生录取”最低控制分数线方可被正式录取。
(4) 5月29、30日考生可在“上海招考热线”网站查询推荐生第一、二志愿预录取情况;5月31日9:00至6月1日12:00,未被第一、二志愿预录取的推荐生可在该网站填报征求志愿;6月12日前考试院会在该网站统一公示提前招生预录取考生名单。
3. 面试
(1) 5月18日或19日(周六、周日)对第一志愿填报我校的推荐生(在投档数大于计划数的情况下)进行面试,面试学生名单在5月18日前公布于我校校园网“招生招聘”栏目中。
(2)需要提供的材料:(材料在参加面试时交给我校,带原件交复印件)
①取得过的荣誉称号证书(区级及以上)
②证明个性特长的等级证书、获奖证书(市级及以上)
③登录格致中学网站的“格致中学学生综合评价体系”(请点击填写)
(http://www.gezhi.sh.cn/pzlschoolweb/XJZSGZ100.aspx)上填写后生成的“学生综合素质评价 表”。
二、自荐生招生办法与录取程序
1. 招生要求
符合2020年中考报考条件的应届初中毕业生。
(1)基本素质好:初中阶段德、智、体全面发展,有较强的团队精神和交流合作能力;积极参加社会实践和公益活动;身体健康,乐观开朗。
(2)学习能力强:初中课程学科知识掌握扎实并能灵活应用,文理科均衡发展,学习成绩一贯优秀,学习兴趣广泛,有一定的探究性学习能力。
(3)在科技发明、文学创作等方面有突出特长和良好培养潜能、有一定的研究性学习能力(以近三年市级获奖证书或成果鉴定证书为准)。
2. 招生办法及录取程序
(1)填报方式:自荐生于5月12日9:00至5月14日 12:00 登录“上海招考热线”网站填报志愿。为配合上海市教学质量评价改革,推进教育质量“绿色评价”体系各项工作,格致中学在自荐生报名工作中推出“格致中学学生综合评价体系”,请申报格致中学自荐生的初中学生,登录格致中学网站,同时填写“学生综合素质评价表”(请点击填写), 并将打印稿与自荐生材料一并上交格致中学招生办公室。
(2)选拔办法:
① 我校招生领导小组将审核考生提供的信息和相关材料,结合面试情况,择优确定预录取名单并上报市教育考试院。我校将优先录取个性特长明显,学有余力,学有所长,在市教委批准的学科、科技竞赛中获奖,或在其他方面达到较高水平,并取得有关方面认可的学生。
② 5月24日12:00至27 日12:00 ,我校与自荐预录取考生进行网上签约。
③ 经本方案预录取的自荐生,不得要求更改或放弃预录取学校。经市教育考试院网上公示后,预录取自荐生须参加2013年上海市初中毕业统一学业考试,其考试成绩不低于市统一划定的“提前招生录取”最低控制分数线方可被正式录取。
(3)面试:我校将对自荐生提供的信息进行初步审核,确定参加面试的名单。面试时间为5月18日或19日(周六、周日),具体时间与面试名单同时在5月18日前公布于我校校园网“招生招聘”栏目中。
(4)6月12日前考试院会在“上海招考热线”统一公示提前招生预录取考生名单。预录取名单以公示为准,对于没有预录取的学生,学校不再通知。
3. 自荐生资料投递
(1)材料投递:自荐生请于5月12日至14日,将本人材料送至格致中学传达室,也可于5月14日前将材料邮寄至我校教导处董老师收(以邮戳日期为准)。
(2)需要提供的材料:
①初中学校盖章的《2020年上海市实验性示范性高中“提前招生录取”自荐生信息表》复印件。
②各类市级及以上的获奖证书或荣誉证书的复印件、反映平时表现和能力的其它证明材料。
③登录格致中学网站的“格致中学学生综合评价体系”(请点击填写)
(http://www.gezhi.sh.cn/pzlschoolweb/XJZSGZ100.aspx)上填写后生成的“学生综合素质评价表”。
三、招生咨询
校 址:黄浦区广西北路66号 邮 编:200001 联系人:董老师
网 址: www.gezhi.sh.cn 电 话:(021)63510228转1103
声明:本文由上哪学团队(微信公众号ID: shangnaxue)原创整理制作,转载请注明来源和出处,否则追究法律责任。

恭喜您,申请提交成功!