中侨弘前义塾
上海市张堰中学
华东师范大学第三附属中学
金山区张堰镇东贤路69号
学校概况
招生简章
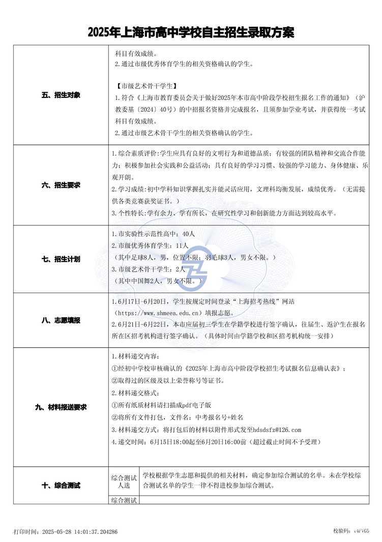
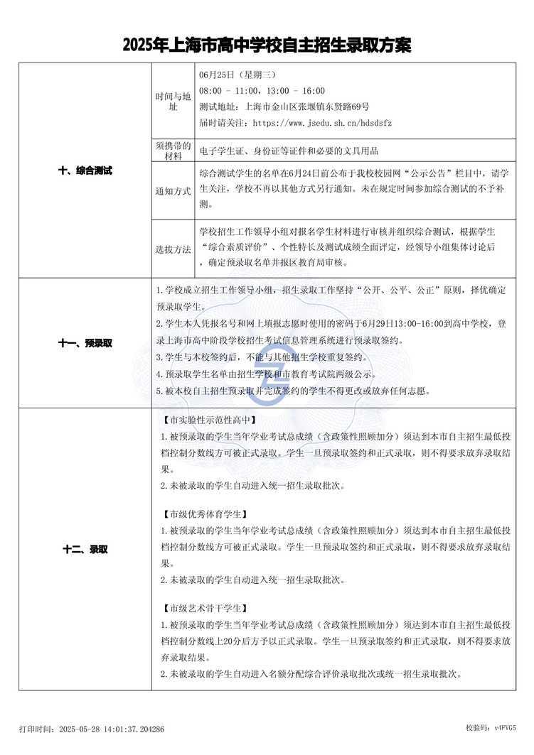
一、招生项目与计划数
足球项目:3人(男女不限)
篮球项目:2人(男女不限)
排球项目:2人(男女不限)
以上体育特长生招生数包含在学校总招生计划内。
二、报名条件
(一)符合上海市初中毕业统一学业考试的应届毕业生,符合下列条件之一:
1.上海市青少年体育竞赛注册的运动员(含足球联盟注册)。
2.八年级、九年级获得市教委、市体育局认可的市级及以上正式足球、篮球及排球比赛前6名的主力队员。
3.八年级、九年级获得由区教育局、体育局举办的区级正式足球、篮球及排球比赛前2名的主力队员。
(二)外区县符合《上海市教育委员会 上海市体育局关于做好2020年本市普通高中学校招收体育特长生工作的通知》招生条件、自愿报考我校的上海市体育传统项目学校(足球)的学生。
三、报名与审核
4月27日-5月5日,符合条件的报名考生登入网址https://tiyu.jsedu.sh.cn/b/(金山区学校体育特长生网上报名系统),填写报考信息,并上传获奖证书、足球运动员登记手册、参赛证等相关证明材料的照片。
5月6日-7日,我校将对报名考生的网上申报材料进行审核。
5月6日(星期三)下午15:00-16:00,我校对考生的证明材料的和专项能力进行审核,不参加的考生作自动放弃处理。请考生携带好相关的获奖证书、足球运动员登记手册、参赛证等证件的原件前往我校操场(张堰镇东贤路69号,考生请从康和路4号门进)参加审核。专项能力审核项目如下表所示。考生需佩戴口罩进入校门并进行体温检测(家长一律不得进入校门),考生一旦出现体温超过37.3℃或异常症状,不得入校参加审核。
专项能力审核项目 | 足球 | 颠球、20米运球绕杆正脚背射门、30米踢准。(附件2) |
篮球 | 四线折返跑、往返运球投篮、区域投篮。(附件3) | |
排球 | 36米移动、扣球、发球。(附件4) |
5月7日17:00以后,考生登入https://tiyu.jsedu.sh.cn/b/(金山区学校体育特长生网上报名系统),查询审核结果。
5月8日,区教育局、体育局对通过审核,符合要求参加体育统一测试的考生进行公示。
四、测试
区教育局、区体育局成立由行政、监察和项目专家等人员组成的监督组,由招生学校安排组织测试。
(一)测试注意事项
1.考生及考务人员需佩戴口罩进入校门并进行体温检测(家长一律不得进入校门),考生以及考务人员一旦出现体温超过37.3℃或异常症状,不得入校参考。
2.考生在考务人员指引下进入场地可进行热身,考生之间至少保持一米以上距离。
3.测试期间,考生在接触器材前后必须洗手(或用免洗消毒液)。
4.采用适当延长当天测试总时长、分组测试等方式,减少人员聚集时间,同一时间段、同一测试场地所有人员一般不超过15人。
5.测试结束的考生须分散、分时间段离开学校,避免聚集离开。
(二)测试安排
测试时间 | 5月10日(周日)上午9:30 | |
测试地点 | 华东师范大学第三附属中学(由4号门进) | |
携带证明 | 电子学生证 | |
测试项目 | 身体素质测试 | 100米、800米(附件1) |
专业项目测试 | 以满分100分计 | |
最终成绩 计算办法 | 最终成绩 = 身体素质成绩×80% +专业项目成绩×20% | |
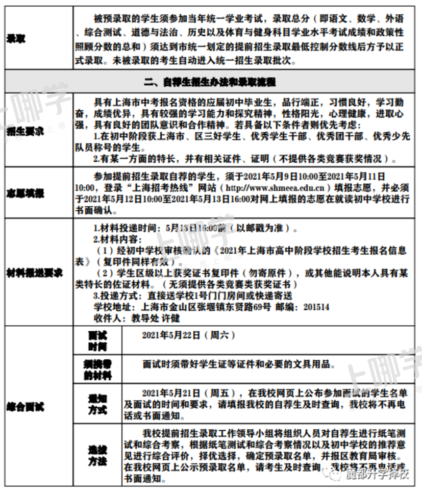
五、预录取
区教育局、区体育局依据测试最终成绩,对达到我校专业项目测试成绩70分以上(含70分)的考生,按我校体育特长生招生计划数不超过1:2的比例择优确定预录取名单,并报中招办备案。5月11日(星期一)在上海市金山区人民政府门户网(http://jsq.sh.gov.cn)“金山教育”专题频道进行公示,考生可以通过网上公示查询预录取结果。
六、志愿填报和正式录取
(一)志愿填报
预录取考生须参加2020年上海市初中毕业统一学业考试,且“统一录取志愿”栏的第一志愿应填报“华东师范大学第三附属中学”,否则视为放弃预录取资格。
(二)正式录取
获得体育特长生预录取资格的考生,中考总分达到上海市统一划定的“提前招生录取”最低投档控制分数线降10分,再按考生测试的最终成绩择优录取。
七、联系方式
校址 :上海市金山区张堰镇东贤路69号 邮编:201514
联系电话:31786710 联系人:顾老师、许老师
学校网址: http://hdsdsfz.jsedu.sh.cn
声明:本文由上哪学团队(微信公众号ID: shangnaxue)原创整理制作,转载请注明来源和出处,否则追究法律责任。

恭喜您,申请提交成功!