上海市浦东复旦附中分校
JHS上海常青学校(日高部)
上海第二工业大学附属龚路中学(高中部)
复旦大学附属中学浦东分校
金睦路366号
学校概况
上海市浦东复旦附中分校是由浦东新区教育局委托复旦大学附属中学(简称“复旦附中”)承办的一所新建的实验性、示范性寄宿制高中学校,学校为独立法人建制,按上海市实验性示范校高中办学层次进行管理,由复旦附中校长兼任分校校长,并为法人。 自2010年4月起,应上海市浦东新区教育局的邀请,复旦附中领导班子听取了浦东新区教育局关于在曹路地区建设一所高中并委托管理的想法,进行了多次实地考察和会议协商后,初步形成了合作意向;2011年4月1日,复旦附中郑方贤校长、王德耀书记和吴坚副校长前往浦东新区教育局商讨具体合作办学事宜;2011年5月,时任浦东新区教育局副局长丁光宏与复旦附中方面进行了两次会议,就管理模式、运作体制、校园建设等方面展开讨论;2012年2月10日在学校建设基地及浦东新区人民政府举行了调研会议,浦东新区谢毓敏副区长,复旦大学陆昉副校长出席会议;2012年3月2日,上海市教育委员会基础教育处、浦东新区教育局、复旦大学附属中学三方在浦东新区办公中心第一贵宾厅举行“浦东复旦附中分校委托管理协议签约仪式”,学校正式定名“上海市浦东复旦附中分校”(简称“浦东复旦附中分校”)。随即于当年5月,学校获浦东新区编制部门批准,进入筹备阶段。 我校位于浦东新区曹路地区,其范围为西至金钻路、北靠海鹏路、东至金睦路、南至陆家沟(一条小河),占地面积50640平方米(76亩),总建筑面积近40000平方米。校区布局分为教学区、体育运动区和生活区,具体建设有三栋教学楼近25000平方米,报告厅近1800平方米,食堂体育馆及地下车库近9000平方米(设计停车位99个),一幢学生宿舍楼近4800平方米(满足400余位学生住宿),以及300米塑胶跑道、4片篮球场和地面38个停车位,非机动车停车棚等附属设施。 浦东复旦附中分校含有“复旦”和“复旦附中”两个元素,这是我校文化的根之所在,复旦大学“博学而笃志,切问而近思”的校训也是我校治学的精神所在。复旦附中是上海高中名校,以培养综合素质全面的学生著称,被称为最像大学的中学。我们希望在已有的成功经验基础上,不是单纯复制,而是积极探索现代高中教育改革,探索个性化培养的现代高中教育改革,为培养综合素质全面、能引领社会发展的时代菁英而努力。

招生简章
学校公众号
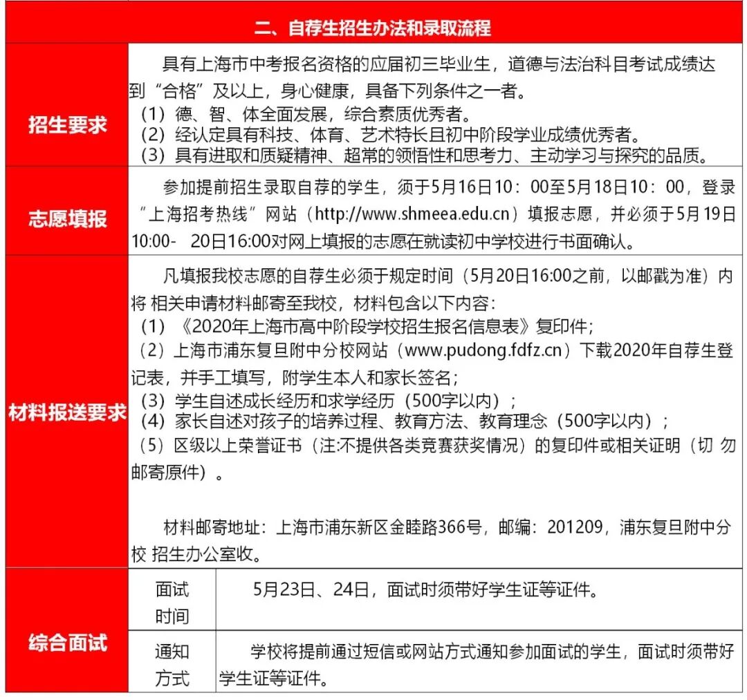
我校从4月18日起开启2021年提前批招生报名通道,诚邀全市优秀应届初三学生及家长与我们相互沟通,加深了解,增强信任。
今年,我校共有90个提前批招生录取名额,我们期待优秀学子的到来!具体报名流程如下:
4月18日零时起
01 访问网址
http://www.foyoedu.com:8000/xsbm/index.shtml
注:网站报名截止时间为5月8日24点。
02 注册登录
用“身份证号”注册登录“上海市浦东复旦附中分校信息收集系统”。
03 信息登记
填写真实有效的信息。
04 保存提交
保存提交并打印“上海市浦东复旦附中分校信息登记表”,并邮寄相关材料。邮寄材料截止时间为5月13日16:00。
05 填报志愿
5月9日10:00-5月11日10:00:登录“上海招考热线”网站(http://www.shmeea.edu.cn)填报志愿。
06 书面确认
5月12日10:00-5月13日16:00:对网上填报的志愿在就读初中学校进行现场书面确认 。
邮寄材料内容及联系方式
5月13日16:00之前(以寄出日邮戳为准),将以下纸质材料邮寄至我校,材料包括:
(1)《2021年上海市高中阶段学校招生报名信息表》复印件;
(2)学生信息登记表(由信息收集系统直接打印);
(3)学生和家长分别手写“学生个人陈述”和“家长教育理念陈述”(字数各500字左右);
(4)区级以上荣誉证书(注:不提供各类竞赛获奖情况)的复印件或相关证明(切勿邮寄原件)。
寄件信息及联系方式如下:
邮寄地址:上海市浦东新区金睦路366号
收件人:招生办公室
邮编:201209
咨询邮箱:FFF_cgzly@163.com
咨询电话:021-5046 0389 (周一至周五9:00-16:00)
声明:本文由上哪学团队(微信公众号ID: shangnaxue)原创整理制作,转载请注明来源和出处,否则追究法律责任。

意见
返回上哪学(上海)科技有限公司版权所有Copyright©2019-2021沪ICP备2021001920号-1
恭喜您,申请提交成功!

