上海市川沙中学
上海市川沙中学
川沙镇新川路324号
学校概况
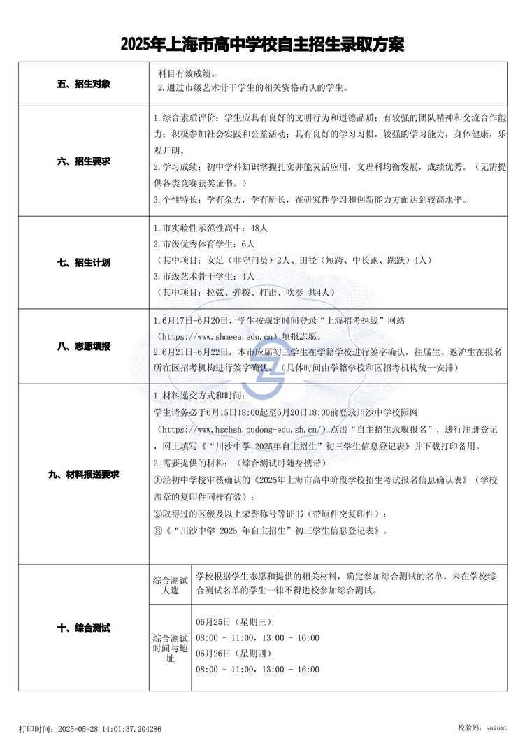
招生简章
招生计划
招生对象: 本市学籍 本市居住证 积分达标
录取分数:
2020区录取最低分 492.00分
招生日期:
往届、回籍生网上报名 2020-01-04
回籍、往届、结业生信息确认 2020-01-12
一次补报 2020-04-10
二次补报 2020-05-07
学业水平考试 2020-06-27
入学流程
报名方式:
1、本市应届初三学生基本信息由本市“基础教育学生学籍信息系统”直接对接报名库。
2、本市应届初三学生由其学籍学校统一组织网上报名,其中在学籍所在区参加报名的本市应届初三学生的信息确认与网上报名同时进行。
登录上海市教育考试院“上海招考热线”网站(www.shmeea.edu.cn)进行网上报名。考试科目:
理化试验操作、道德与法治、语文、物理、化学、外语、数学、体育
报名资料:
本市常住户口考生:本市常住户口本等
非本市户口生:
一、考生父母一方持有效期内《上海市居住证》且积分达到标准分值:
1.考生父母一方《上海市居住证》和身份证、积分通知单;
2.考生本人《上海市居住证》、户籍材料、出生材料等(必要时再提供其他亲子关系材料);
3.考生信息须在本市居住证积分管理系统中查询确认。
二、考生父母一方及考生本人持有效期内《上海市海外人才居住证》或考生属于市人力资源社会保障局认定的“本市户籍留学人员其持外国护照子女”:
1.考生父母一方及本人的身份证等材料;
2.考生父母一方及本人《上海市海外人才居住证》或市人力资源社会保障局出具的“本市户籍留学人员其持外国护照子女”等。
三、其他更多对应证明材料参考上海市教育局官网
声明:本文由上哪学团队(微信公众号ID: shangnaxue)原创整理制作,转载请注明来源和出处,否则追究法律责任。








