上海市古美高级中学
上海市民办万源城协和双语学校(高中部)
上海闵行区协和双语教科学校(高中部)
上海市七宝中学
上海七宝德怀特高级中学(高中部)
上海市民办燎原双语高级中学
上海市文来中学(高中部)
虹莘路2166号
学校概况
上海市文来中学创建于1994年。2004年,文来中学高中部响应区教育政府关于扩大优质教育志愿的需要,整体搬迁至虹莘路2166号开始独立办学。2010年成为首批闵行区实验性示范性高中。学校以“人文立校、多元成才”为办学理念,以“国际视野、中国精神”为育人目标,并提出创建“视觉素养培育”特色学校,目前已经入围上海市普通高中特色校创建规划。 我校紧紧围绕素质教育,坚持科学发展、注重内涵提升,积极开拓创新、勇于承担社会责任,以不甘平庸、积极进取的精神,不断提升办学品质,实现自我突破。2006年通过近年来最有影响的国际性评估认证组织CITA的认证,2010年成为区实验性示范性高中,随后成为上海市安全文明校园、闵行区文明单位、闵行区五好两新党组织、闵行区中小学行为规范示范校、上海市中小学心理健康教育达标校等,2014年又成为上海市首批21所国际课程试点校之一,是一所社会公认、百姓信任、学生向往的高质量品牌学校。 文来高中在办学发展的进程中,始终致力于和谐、文明校园生态场的打造,通过校园文化建设、教工沙龙活动等多种形式让师生形成强烈的文化归属感。

招生简章
1、招生规模:
(1)国内部:2020学年度计划招生80人,2个行政班。其中本区生源68人,外区12人(松江区5人;浦东新区3人;长宁区2人;徐汇区1人;静安区1人)。
(2)国际部:2020学年度计划招生200人。其中美高课程部80人,2个行政班;日高课程部120人,4个行政班。
2、学费参考:
(1)国内部:不超过25000元/学期(尚在审核中)
(2)国际部:美高部58000元/学期;日高部54000元/学期
3、校址信息:
校址:上海市闵行区虹莘路2166号
2021学年招生规模
国内部
2021学年度计划招生80人。除本区招生外,还面向外区招生(包括:浦东新区、长宁区、徐汇区、静安区、松江区)。
国际部
2021学年度计划招生200人(以教育主管部门批复为准)。
01.学校历史 文来中学(高中部)创办于1994年,独立办学始于2004年,是一所政府支持、民办运作、独立管理的学校,学校的理事长是沪上著名教育家仇忠海先生,学校校长为黄健先生。 理事长仇忠海 仇忠海先生曾把三所名不见经传的学校,带至高峰。担任七宝中学校长23年,使七宝中学成为沪上闻名遐迩的名校。荣获上海市第二届"教育功臣"、上海市十佳"我心目中的好校长"、上海市第十二届、十三届人大代表、上海市特级教师、特级校长,全国优秀教育工作者,两次荣获上海市"劳动模范"的光荣称号。 学校现为七宝中学教育集团核心学校,学校的办学理念为“人文立校、多元成才”,近年逐渐形成视觉素养特色,独立办学十三年来,文来高中凭借鲜明的办学特色和卓越的办学成绩享誉沪上,2010年被评为闵行区实验性示范性高中,2014年经评审确定为上海市二十一家国际课程试点校,2017年学校进入上海特色高中项目学校的行列。2020学年度,学校有二十四个教学班,900名在校生,学校拥有强大师资,各学科均有来自沪上重点中学名师把关任教,现有教职工总数120余名,从学历看,有博士学历五人,硕士学历教师超过百分之五十。近十年来,学校的升学成绩在沪上区实验性示范性高中层面,名列前茅。 学校荣誉
附:
文来高中2021年
艺术特长生招生方案
01
first
学校简介
● 上海市文来中学高中部是闵行区实验性示范性高中之一,座落于闵行区虹莘路2166号。占地20亩,建筑面积17000平方米,环境幽雅,设施现代。在黄健校长的领导下,秉承理事长仇忠海先生倡导的“人文立校,多元成才”的办学思想,形成了“多元化教育,多课程选择,多渠道成才”的育人模式,着力培养具有“中国精神,国际视野”的未来公民。多年来,学校音乐、编导、体育等专业的教学已形成一定规模。我校是上海市影视教育特色学校,上海市学生合唱联盟单位,上海师范大学音乐学院教学基地学校,上海市体育篮球项目传统学校。
● 为了进一步提高我校艺术教育水平,经闵行区教育局批准,区招生办备案,于2021年继续招收部分特长生。我校将组织有关专业教师对报考的各类有特长的学生进行专业测试,考核优秀的学生可享受中考降5~20分的优惠政策。
02
组织管理机构
●领导组:
组 长:黄健
副组长:夏雪梅、雷荣华、秦琦
●工作组:许杨磊、张健、吴沁萌、潘雪婷
●督察组:施力争、夏雪梅
●专家组:张健、吴沁萌、潘雪婷
03
● 招生项目和人数
音乐 2人、编导2人、美术1人。
04
招生对象及条件
● 具备在闵行区报考高中阶段学校资格的本区应届初中毕业生,在闵行区学生艺术团和学校艺术团中,思想品德优良,艺术方面具有专长,在团和就读学校艺术活动中发挥骨干作用,经学校和社团业务考核成绩优秀,且具备以下条件之一的学生:
● (一)荣获闵行区或校级学生艺术团优秀学员,连续团龄2年以上;
● (二)在近 3 年上海市学生艺术节获得二等奖以上的或在区学生艺术节、合唱节获一、二等奖的学校各类艺术团优秀学员;且拥有声乐演唱或钢琴演奏专业考级八级及以上证书者。
● (三)在近 3 年上海市学生书画摄影类比赛和闵行区“信宏·莘松杯”、“莘 中杯”等学生美术竞赛中获得一、二等奖的艺术社团优秀学员。
05
报名流程和时间安排:
● 符合条件并有意向参加文来高中艺术校考的特长生自行下载“闵行区学校艺术特长生(初三毕业生)资格审查表”,按要求一式两份填写,并附主要竞赛获奖复印件,经学校和相关部门审核盖章,于4月9日(星期五)前上交所就读的初中学校。
● 由学校汇总名单、资格审查表、及相关获奖证书复印件等材料,于4月16日(星期五)前并交闵行区教育局普教一科史虹老师审核盖章。教育局审核盖章的特长生材料交文来高中教导处,文来高中会通知特长生测试时间、地点、内容,最终确定可降分录取的特长生名单。
06
测试要求:
1. 音乐类:声乐演唱或钢琴演奏
●1. 考试目的:通过考试测定考生的演唱或演奏水平以及综合能力。
●2. 考试内容:
1)声乐演唱需演唱声乐考级作品曲目两首(自备伴奏)
2)钢琴演奏需弹奏钢琴考级作品曲目两首(一首练习曲,一首乐曲)
3)五线谱视唱八小节。
(注:主考教师可根据具体情况调整考生演唱的时间)
● 3.考试形式:现场面试
●4. 评分标准:
1)具有正确的演唱方法和演奏状态。
2)乐曲演唱演奏规范、流畅和完整、基本功扎实,具有正确把握节奏、力度、速度、音色及音准的能力。
3)能较好地表现作品的音乐情绪与风格,具有较强的乐感和艺术表现力。
● 5. 评分标准:每个学生15分钟以内
2. 编导类
(科目一)笔试
1.创作内容
1) 事件:故事应由一个或多个具体事件构成。
2) 人物:构成事件发展的主要角色与次要角色。
注意以下方面:
a.外貌特征与心理特征的描述。
b.人物之间的关系。
c.性格的发展。
3) 场面:构成事件发展的环境。
注意以下方面:
a.适当介绍时间、地点。
b.环境的特征。
c.人物与环境的关系。
4) 主题:通过事件表达的中心思想。
注意以下方面:
a. 主题健康。
b. 不要将主题直白地讲出来,而要通过故事传达出来。
2.创作要求
1)立意明确清晰;
2)情节合理独创;
3)角色鲜明生动;
4)结构合理巧妙;
5)语言自然流畅。
3.考试形式
1) 根据提供的文字、图片等资料,编写相关的故事。故事内容必须用到图片等资料所提供的时间和空间、人物形象以及物件;
2) 考试时间60分钟。
3) 字数600字以上。
(科目二)面试
(考生依次单独进行,每位考生5分钟左右)
1.一分钟自我介绍。
2.回答考官问题。(主要考察艺术类文艺常识及影视戏剧知识积累)
3. 美术类:素描
● 考试需带工具:
1、铅笔、橡皮、美文胶、画板带等绘画工具;
2、黑笔
● 考试重点:
1、考生掌握基本的造型原理,规律及表现方法。
2、能够进行准确构图,以素描的手法表达出对象的造型。
3、表现出对象的形体结构、质感、体感感、空间感、光感。
● 考试时间:3小时以内
07
录取办法
坚持“公平、公开、公正”和“择优录取”原则。
结合专业测试给予中考成绩进行5~20分的降分。
08.注意事项
1、咨询热线:
赵老师:(021)34174741
许老师:(021)34174795
2、测试时间:2021年4月23日(星期五)13:00;
3、测试地点:上海市文来中学高中部(闵行区虹莘路2166号);
4、携带证件:测试时需携带户口本(或有效居住证)原件及复印件、学籍卡原件及复印件、一寸免冠正面照片3张。如在国家、省、市比赛或考级中获奖,需带证书原件及复印件。

文来高中2023学年
招生说明
SHANGHAI
2023
WENLAI

博文约礼 鉴往知来
人文立校 多元成才

上海市文来高中
,赞890

招生规模
国内课程
2023学年度计划招生120人。除本区招生外,还面向外区招生(包括:松江区、浦东新区、长宁区、静安区)。
国际课程
2023学年度计划招生200人。
学校历史

学校创办
文来中学(高中部)创办于1994年,独立办学始于2004年,是一所政府支持、民办运作、独立管理的学校,学校的理事长是沪上著名教育家仇忠海先生,学校校长为黄健先生。
理事长仇忠海

仇忠海先生曾把三所名不见经传的学校,带至高峰。担任七宝中学校长23年,使七宝中学成为沪上闻名遐迩的名校。荣获上海市第二届"教育功臣"、上海市十佳"我心目中的好校长"、上海市第十二届、十三届人大代表、上海市特级教师、特级校长,全国优秀教育工作者,两次荣获上海市"劳动模范"的光荣称号。
学校情况

文来高中是七宝中学教育集团核心学校,学校的办学理念为“人文立校、多元成才”。办学近三十年来,文来高中凭借鲜明的办学特色和卓越的办学成绩享誉沪上。2010年被评为闵行区实验性示范性高中。2014年经评审确定为上海市二十一家国际课程试点校。2017年进入上海市特色高中项目学校的行列。2022学年度,学校共有二十六个教学班,800余名在校生,学校拥有强大师资,各学科均有来自沪上重点中学名师把关任教,现有教职工总数120余名,其中博士学历五人,硕士学历教师超过百分之五十。近十年来,学校的升学成绩在沪上区实验性示范性高中层面,名列前茅。近三年来,学校高考综评率30%左右,本科率近100%。
学校荣誉

















办学文化

国际课程
黄健校长介绍学校国际课程
京领新国际
,赞132
国内课程
校园知识局
,赞280


2023届升学快讯
综评率28.99%
本科率100%
最高分587
学费参考
【国内课程】20500元/学期
【国际课程】60000元/学期
招生咨询
【国内课程】
021-34174741 赵老师
【国际课程】
021-34174739 周老师
校址信息
地址:上海市闵行区虹莘路2166号
邮编:201101
交通:732、753、764、803、
地铁12号线
学校主页:
https://wlhs.mhedu.sh.cn/
学校邮箱:
wlhsmail@qq.com
人文的校园氛围,多元的成长空间,优质的“三精”教育(精美的校园环境、精彩的课堂教学、精心的教育服务)。
优秀学生和潜力学生都将取得更具多样性的发展、更深层次的成长,以及远超预期的成就。



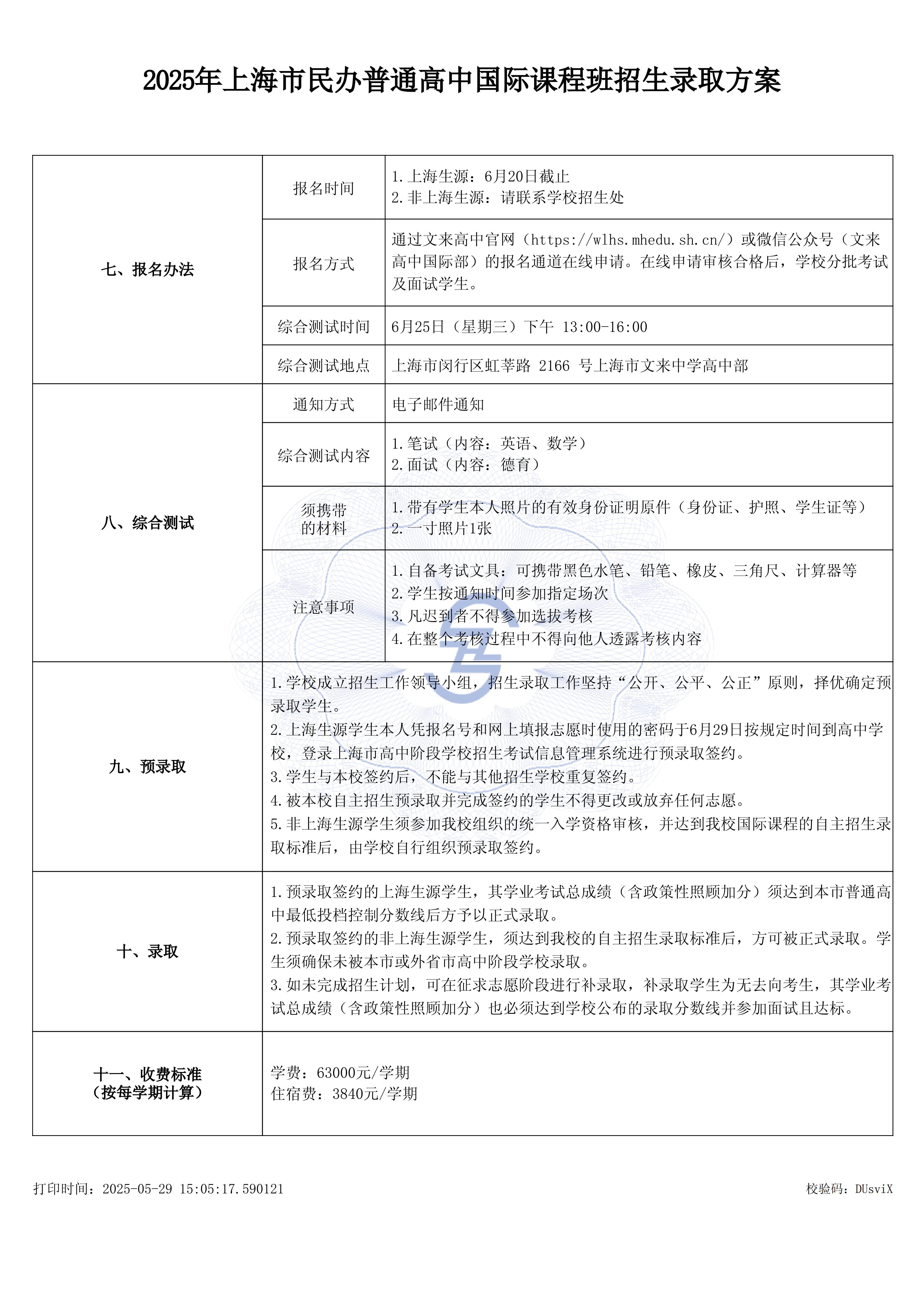
2025年上海市文来中学(高中部)艺术骨干生资格确认方案
一、指导思想
根据《上海市人民政府办公厅印发<关于加强本市中小学体育艺术工作的指导意见>的通知》(沪府办规〔2019〕10号)《上海市教育委员会关于印发<上海市高中阶段学校招生录取改革实施办法>的通知》(沪教委规〔2021〕2号)、《上海市教育委员会关于做好2025年本市高中阶段学校招收艺术骨干学生工作的通知》(沪教委体〔2025〕10号)等文件精神和工作部署,为进一步推进学校美育工作的发展,提高学生的审美和人文素养,围绕全面育人目标,进一步健全本区艺术骨干学生培养体系,完善高中阶段学校招生录取运行机制和管理体制,结合我校在合唱领域的特色及成果,现公布上海市文来中学(高中部)2025年艺术骨干生资格确认方案。
二、学校介绍
上海市文来中学(高中部)是闵行区实验性示范性高中之一,座落于闵行区虹莘路2166号。占地25亩,建筑面积17000平方米,环境幽雅,设施现代。在黄健校长的领导下,秉承理事长仇忠海先生倡导的“人文立校,多元成才”的办学思想,形成了“多元化教育,多课程选择,多渠道成才”的育人模式,着力培养具有“中国精神,国际视野”的未来公民。多年来,学校音乐、体育、编导等专业的教学已形成一定规模。我校是上海市影视教育特色学校,上海市学生合唱联盟单位,上海师范大学音乐学院教学基地学校,上海市体育篮球项目传统学校。
三、组织管理机构
领导组:组 长:黄 健
副组长:施力争、夏雪梅
工作组:组 长:许杨磊
组 员:雷荣华、赵碧琴、叶 绮、邱欣语、杜舒纹、徐 晶、顾成林
督察组:组 长:施力争
组 员:夏雪梅、秦 琦、张 健
专家组:校内2人、校外1人
四、招生项目和人数
(一)项目:合唱
(二)人数:5人
五、招生对象及条件
具备2025年在闵行区报考高中阶段学校资格的本区应届初中毕业生,在闵行区学生艺术团和学校艺术团中,思想品德优良,艺术方面具有专长,在团和就读学校艺术活动中发挥骨干作用,经学校和社团业务考核成绩优秀,且具备以下条件之一,公示无异议后,方能取得艺术骨干学生报名资格。
(一)荣获闵行区或校级学生艺术团优秀学员称号,连续团龄2年以上;
(二)在近 3 年上海市学生艺术节获二等奖以上或在闵行区学生艺术节、合唱节获一、二等奖的学校艺术团优秀学员;
备注:近三年指2022年1月--2025年1月
六、操作流程和时间安排
(一)符合条件并有意向参加文来中学(高中部)艺术骨干生校考的应届毕业生按要求一式两份填写“2025年闵行区高中阶段学校艺术骨干学生资格确认报名表”,并附主要比赛获奖复印件,经学校和相关部门审核盖章,上交所就读的初中学校。由学校汇总相关材料,交至教育局2号楼普教一科。教育局审核盖章的骨干生材料交文来中学(高中部)教导处,文来中学(高中部)将于4月21日(星期一)通知骨干生测试相关要求。确定可降分录取的骨干生名单,于4月29日进行公示。
(二)测试时间:2025年4月28日(星期一)13:00;
(三)测试地点:上海市文来中学(高中部)(闵行区虹莘路2166号)
(四)携带证件:测试时需携带户口本(或身份证)原件及复印件、学籍卡原件及复印件、一寸免冠正面照片3张。如在国家、省、市比赛或考级中获奖,需带证书原件及复印件。
七、专业技能测试内容与评分标准
(一)测试目的:通过考试测定考生的演唱水平以及综合能力。
(二)测试形式:现场面试
(三)测试内容:
1.声乐演唱需自选作品2首背谱演唱(一首带伴奏mp3格式,一首清唱)。
2.听音模唱(现场钢琴给音进行4-8小节模唱)。
3.五线谱视唱八小节。
4.面试交流。
(注:主考教师将通过问答的形式从道德品质、实践经历、艺术素养三方面和考生进行互动交流,主考教师可根据具体情况调整考生演唱的时间)
(四)评分标准:
1.专项素质(20%)
① 热爱艺术,勤奋好学,具有良好的艺术基础素养和较高的艺术表现能力。
② 了解相关艺术领域的文化与历史,有一定的艺术专业理论知识,并具有良好的艺术赏别能力.
2.艺术技能(30%)
①专业基本功扎实,表演能力较强,具有较高的艺术表达力与感染力。
②坚持参加校级学生艺术团、艺术社团、兴趣小组活动,发挥骨干引领作用。
③积极参与学校、社区、社会各项公益演出活动,并承担主要职责、做出重要贡献,
起到表率作用。
3.现场展示(50%)
①嗓音纯净不沙哑,演唱无挤压、喊叫等不良习惯。咬字、气息支持等歌唱习惯良好。吐字准确、清晰,做到字正腔圆。
②能准确把握作品的风格、韵味,确切地表达作品的内涵,力求声情并茂,有较强的艺术感染力。
③音准敏感性好,在听辨、模唱中准确、流畅。
④具有一定的视谱能力,视唱中音准、节奏确切,旋律完整、流畅、富有乐感。
八、资格确认结果公示
资格确认通过的学生名单将在4月29日(星期二)至5月8日(星期四)在上海市文来中学(高中部)校园网公示5个工作日。
九、录取办法
(一)专业技能测试原则上按照招生规模的2倍择优通过(报名学生人数不足招生规模2倍的,如数通过)。
(二)学校坚持“公平、公开、公正”和“择优录取”的原则,根据专业技能测试给予本校当年录取分数线10分的降分。
(三)区级艺术骨干学生志愿的录取批次,在名额分配综合评价录取后,统一招生录取前进行。通过区级艺术骨干学生相关资格审核认定,并获得学校资格确认且公示通过的学生,填写“2025年闵行区高中阶段学校招收优秀体育学生、艺术骨干学生报考志愿表”,并在规定时间内到市级平台“区级优秀体育学生、艺术骨干学生”志愿栏内填报1个志愿。
(四)区教育考试中心根据学生的合成总分(学业考试总成绩+拟降分数)和志愿,按学校招生计划数及要求,从高分到低分进行录取。
(五)区级艺术骨干学生学业考试总成绩(含政策性照顾加分)不得低于当年度本市公办普通高中最低投档控制分数线。
十、学校工作联系人
赵老师:34174741
十一、监督与保障
校级监督电话:54168692 联系人:施老师
区级监督电话:54941078 联系人:孙老师
上海市文来中学(高中部)
2025年4月1日
2025年上海市文来中学(高中部)招收区级优秀体育学生资格确认工作方案
一、招生项目
篮球、健美操
二、招生计划
(一)篮球(男):1人
(二)健美操(女):1人
三、报名条件
具有2025年本区高中阶段学校招生(以下简称“中招”)报名资格,完成报名且具备以下条件之一的学生,可填写《2025年闵行区高中阶段学校区级优秀体育学生资格确认报名表》(见附件2),并经毕业学校公示5个工作日。
(一)自2022年9月1日起获得由本市教育、体育行政部门认可,并与招生学校项目对口的市级及以上体育比赛集体项目前8名的主力队员或个人项目前8名的学生(《2025年闵行区高中阶段学校区级优秀体育学生市级体育赛事认定目录》详见附件3)。
(二)自2022年9月1日起获得由本区教育、体育行政部门举办并与招生学校项目对口的区级体育比赛集体项目前3名的主力队员或个人项目前3名的学生(《2025年闵行区高中阶段学校区级优秀体育学生区级体育赛事认定目录》详见附件4)。
四、报名办法
(一)符合报名条件的学生可填写《2025年上海市高中阶段学校区级优秀学生资格确认报名表》(以下简称《报名表》)报名。报名学生名单需在毕业学校集中公示5个工作日。
(二)从上海市文来中学(高中部)校园网下载《2025年闵行区高中阶段学校区级优秀体育学生资格确认报名表》(见附件2),填写后打印,一式三份,整理好材料,4月16日前寄到上海市闵行区虹莘路2166号文来中学(高中部)教务处赵老师收或送至文来中学(高中部)门卫处(虹莘路2166号)教务处赵老师收 联系方式:34174741
需交材料:
1.《2025年闵行区高中阶段学校区级优秀体育学生资格确认报名表》(见附件2)
(本表一式三份)
2. 近期1寸彩色相片2张、身份证及学籍卡复印件一份
3. 相关体育比赛赛事证明:学生应同时提交赛事成绩册、秩序册(封面和姓名所在页复印件)及奖状(复印件)共3类证明材料
4.公示证明2份,主力队员证明2份(篮球项目)
(三)收到报名材料后,我校将对相关学生是否符合报名要求进行审核,并通知不符合报名要求的学生进行材料补交等。
五、组织领导
(一)优秀体育学生招生领导小组
组长: 黄 健
副组长:施力争、夏雪梅、秦 琦、郭凯
(二)优秀体育学生招生工作小组
组长: 夏雪梅
副组长:许杨磊、郭凯
组员:张新茗、陈程鉴、韩明秀、吕蔓、赵碧琴、叶绮、邱欣语、徐晶
(三)资格确认评审工作专家小组
组长:秦 琦
项目考评组组员:本校外聘专家、教育局指定专家、郭凯、陈程鉴、张新茗
(担任本次工作的校内校外专家必须签署承诺书,即本次测试学生中没有亲属及子女,且在测试工作中严格按照测试要求完成测试工作)
六、资格确认的组织与要求
(一)资格确认时间
4月30日(周三下午)
(二)资格确认地点
上海市文来中学(高中部)(上海市闵行区虹莘路2166号)
(三)资格确认组织与要求
1. 报到时间与地点:4月30日(下午)
12:30 现场资格确认(一楼会议室)
13:00— 15:30基本素质及专项测试(田径场、体育馆)
2. 报到要求:考生自带运动装备,身份证和学籍卡原件,考试承诺书(见附件5)
3. 篮球项目场地器材:
(1)测试场地
基础体能测试场地为田径塑胶跑道,专项测试场地应为FIBA标准篮球场,长28米,宽15米,天花板及最低障碍物不低于7米。篮筐高度3.05米,篮板下沿离地面2.9米。离场地最近的障碍物,距离边线不得少于2米,篮架及场地周围的硬物必须有海绵体包裹,作为防护。
专业技能评价过程中必须保持场地干净、整洁、卫生。场边无易造成伤害事故的坚硬物体或其他安全隐患,必须有安全出口和紧急疏散通道。整个评测过程全程录像等。
(2)测试器材
男生用标准7号球。篮球、计时器(秒表)、裁判专用哨、障碍物等器材的数量根据考试内容和人数配备。障碍物必须是橡胶、硅胶等软材质。医用急救包1套,全程录像设备1套。
4. 健美操项目场地器材:
(1)测试场地
体育馆10米×10米的实木地板,提供地面动作测试的体操垫和自编单人成套的放音系统,并对评测全过程进行录像。
专业技能评价过程中必须保持场地干净、整洁、卫生。场边无易造成伤害事故的坚硬物体或其他安全隐患,必须有安全出口和紧急疏散通道。整个评测过程全程录像。
(2)测试器材
体操垫、瑜伽垫等系列保护辅助器材。医用急救包1套,全程录像设备1套
(四)资格确认内容、方法与标准
具体内容篮球(见附件6)、健美操(附件7)
七、资格确认结果公示
资格确认将按招生规模不超过2倍择优通过,通过学生名单将在5月6日至5月12日在招生学校上海市文来中学(高中部)公示5个工作日
八、应急预案
考试期间一旦发生突发性事件,安全工作领导小组成员必须立即作出反应,及时了解和分析事件的起因和发展态势,采取措施控制事件的持续时间和影响范围,将损失降低到最小限度。
1.考生出现挫伤、扭伤、肌肉拉伤等一般性损伤时,要立即请医务人员到现场医治。
2.考生出现剧烈呕吐、眩晕、骨折、休克等较重症状时,采取以下措施:
(1)应立即向考场安全工作领导小组报告,考场安全工作领导小组其它成员按分工立即进入应急工作状态。
(2) 领导小组组长立即派医护人员到现场救护。
(3) 学校领导小组负责用电话与医院联系,做好抢救的准备工作。立即安排救护车辆和人员护送伤者到医院救治。
(4)考生是否继续考试,必须认真听取学生本人意见,再结合实际情况由相关领导作出处理。
九、监督保障
上海市中学(高中部)招收优秀体育学生校级监督电话:021-54168692
闵行区招收优秀体育学生工作监督电话:021—64929456
声明:本文由上哪学团队(微信公众号ID: shangnaxue)原创整理制作,转载请注明来源和出处,否则追究法律责任。

意见
返回上哪学(上海)科技有限公司版权所有Copyright©2019-2021沪ICP备2021001920号-1
恭喜您,申请提交成功!

