上海市向明中学(浦江校区)
上海师范大学附属中学闵行分校
上海师范大学附属中学闵行分校
浦江镇浦佳路91号
学校概况
上海师范大学附属中学闵行分校位于闵行区浦江镇,是一所由上海师范大学、闵行区人民政府共同创办,上海师范大学附属中学承办的一所全日制公办市实验性示范性高中,享有上海师范大学附属中学相同的市示范性高中政策。 闵行分校与上师大附中本部实行一体化管理,师资统一调配,教育资源共享。学校占地面积90亩,建筑面积50000平方米,总投资近4亿元,配备了完善的现代教学设施和生活设施,标准田径场,师生宿舍和食堂,艺术教室,机器人教室,计算机房,DIS物理实验室,体育馆,游泳馆等一应俱全。 2016年12月1日上午,上海戏剧学院浦江校区工程宣布奠基。此次动工奠基的浦江校区,北临上师大附中闵行分校。2019年上戏最大校区的建成,定会给闵行分校的校园生活注入新的活力。 分校的建成必将进一步促进浦江地区教育事业的健康、协调、快速发展,必将进一步发挥上师大附中这座百年名校的示范辐射作用。上师大附中闵行分校秉承“让每个师生都得到充分和谐的发展”的办学思想,以培养具有“健全人格和现代素养”的优秀高中毕业生为育人目标。学校追求培养的学生人格特征是:良好的公民素养、高尚的人文情怀、严谨的科学精神、良好的国际意识、卓越的创新精神和高雅的生活志趣。 学校把“加强课程内涵建设,提升课程的育人价值”作为课程开发实施的目标;大力推进“实践教学民主,革新教学方式”的课堂教学改革;注重“强化特色德育项目与品牌建设,提高德育针对性与实效性”的德育目标;特别注重校园文化建设,将浦江文化、国际元素和古镇文脉有机组合,使闵行分校凸显个性张力。为此,学校不仅在“文化景观课”注入更多校园环境.

招生简章
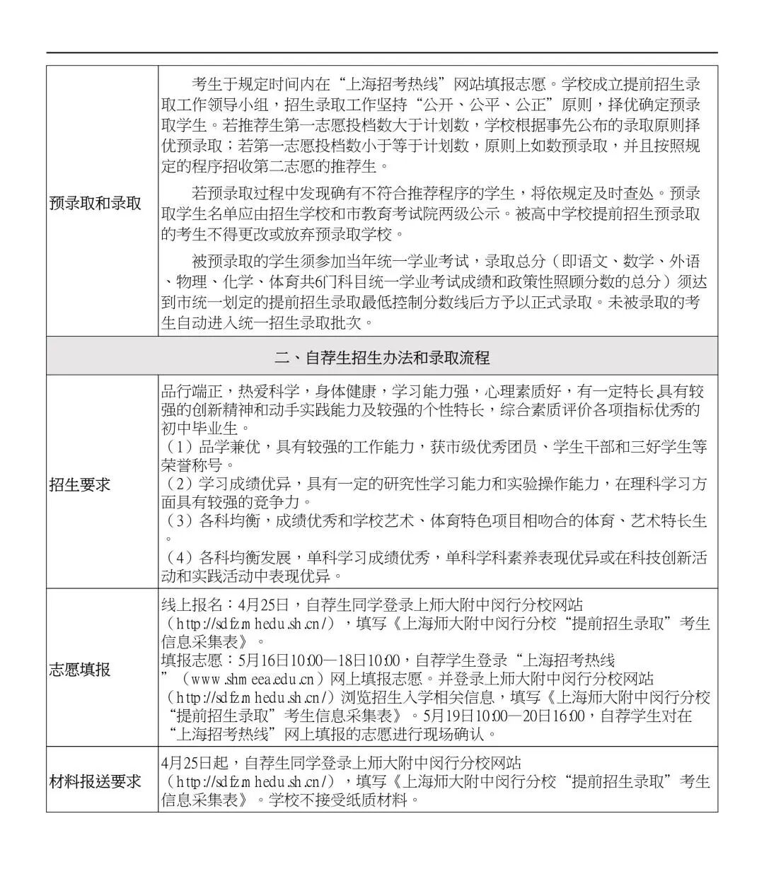
2020上海师范大学附属中学闵行分校提前招生录取方案
2020上海师范大学附属中学闵行分校招生计划
2020年上海市高中学校提前招生录取主要日程安排
2021年上海市高中学校“提前招生录取”方案及主要日程
今年本市共有79所高中学校(含分校或校区)进行“提前招生录取”工作,根据《上海市教育委员会关于转发〈上海市教育考试院关于2021年本市中等学校高中阶段考试招生工作的实施意见〉的通知》(沪教委基〔2021〕15号)的要求,凡符合“提前招生录取”资格的考生,须于5月9日(星期日)10:00至5月11日(星期二)10:00登录上海市教育考试院“上海招考热线”网站(www.shmeea.edu.cn)填报志愿,并于5月12日(星期三)10:00至5月13日(星期四)16:00对网上填报的志愿进行现场书面志愿确认(本市应届初三学生在就读初中学校进行确认,应届返沪考生到报考区招考机构进行确认)。书面志愿确认只核对志愿信息,不得更改志愿或补报志愿;未在规定时间进行书面志愿确认的考生,视作自动放弃高中“提前招生录取”。
现将我校“提前招生录取”方案及主要日程进行公示。
附件下载:
2021年上海师范大学附属中学闵行分校 艺术特长生招生方案
艺术教育是培养当代学生德智体美劳全面发展的重要载体。为进一步彰显我校“健全人格+现代素养”的培养目标,促进校园文化艺术的发展,实现艺术特色教育初高中的有效衔接与传承,根据《2021年闵行区高中阶段招收艺术特长生工作实施意见》,特制定我校2021年招收本区应届初三毕业艺术特长生招生方案。具体内容如下:
一、 组织管理机构
1.领导小组:
组长:巩清明
组员:赵婷、谭荣生、唐时雨、陈妹清
2.工作小组:
组长:唐时雨
组员:胡庆、郑盈
3.监督小组:
组长:谭荣生
组员:檀文金、朱林英
4.专家小组:
组长:赵婷
组员:俞先明、姜汉超、郭翔
二、 招生项目和人数
1. 项目:管乐(黑管、圆号、小号、长号、萨克斯、长笛、打击乐等)
2. 人数:共6人
三、 招生对象和条件
具备在本区报考高中资格的初三毕业生,在闵行区学生艺术团或学校艺术团中,思想品德优良,艺术方面具有专长,在团队和就读学校艺术活动中发挥骨干作用,经学校和社团业务考核成绩优秀,艺术团团籍档案完整的正式学员。且符合下列条件之一的,可以申报我校艺术特长生。
1.荣获闵行区区级或校级学生艺术团优秀学员,连续团龄2年以上;
2.在近3年市学生艺术节获得二等奖以上或在区学生艺术节、艺术单项比赛获一、二等奖的学校艺术团优秀学员;
3.在所报考乐器项目中达到或相当于七级及以上水平的学员。
四、 操作流程和时间安排
1.4月8日(星期四)学校在校园网公布学校艺术特长生招生方案。
2.3月31日—4月16日期间,符合艺术特长生条件的初三毕业生须将《闵行区学校艺术特长生(初三毕业生)资格审查表》交至所在初中。由就读学校公示5个工作日后,汇总所有艺术特长生名单及相关材料上交教育局审核。
3.4月19日(星期一)学校审核材料并通知测试学生。
4.4月23日(星期五)进行艺术特长生测试。
5.4月25日(星期一)学校确定拟降分艺术特长生名单,然后公示5个工作日。
6.5月6日(星期四)家长书面签字确认。
7.5月7日(星期五)上交拟降分艺术特长生名单。
五、 测试内容与要求
1.时间:2021年4月23日(周五)下午13:00开始(考生须于12:30前到达候考室)。
2.地点:上海师范大学附属中学闵行分校(浦佳路91号)1号楼与3号楼之间连廊,321教室(候考),231教室(测试)。
3.内容:自选作品(一首练习曲或乐曲,自备乐器。考生须携带电子学生证等有效证件)。
4.要求:音符、音高、音色和调性准确,演奏姿势和方法正确,技能、技巧能达到乐曲中所规定的要求,乐感好、有表现力。
六、 录取办法
1.艺术特长生的录取工作,在学校艺术特长生招生领导小组指导下,坚持“公平、公开、公正”和“择优录取”原则。
2.2021年我校艺术特长生备录取生拟降分:10分。
3.根据文化成绩和专业测试成绩,从高分到低分,按不大于计划数确定艺术特长生备录取名单,公示5个工作日后,上交《2021年闵行区高中阶段艺术特长生拟降分名单汇总表》。
4.获得艺术特长降分资格的考生,须参加上海市中等学校招生考试,其考试成绩须达到上海市公办普通高中最低投档控制分数线及以上,并在《2021年上海市高中阶段学校艺体特长生招生报考志愿表》中填报上海师范大学附属中学闵行分校,达到降分录取条件方可进入投档程序,由闵行区教育考试中心,将根据我校艺术特长生的招生计划数,从高分到低分投档录取,未被录取的考生,将继续参加统一录取志愿的投档。
七、 疫情防控
学校严格落实上海市教育系统关于新冠疫情防控相关规定和要求,制定新冠肺炎疫情防控预案。坚持科学防控,精准施策,规范、细致、及时做好各项组织工作,确保2021年学校艺术特长生招生工作平稳有序进行。具体详见“上师大附中闵行分校艺术特长生招生疫情防控方案”。
七、 联系人:胡老师。联系电话:24090002转82407
上海师范大学附属中学闵行分校
2021年4月8日
2021年上海师范大学附属中学闵行分校
艺术特长生测试疫情防控方案
根据上海市政府、区政府、市教委以及区教育局工作部署,切实加强疫情防控工作,确保艺术特长生测试顺利开展,特制订2021年艺术特长生招生疫情防控方案。
一、组织架构
1.领导小组:
组长:巩清明
组员:赵婷、谭荣生、唐时雨、陈妹清
2.工作小组:
组长:唐时雨
组员:檀文金、朱林英、吴楠 、王艳
二、具体措施
1. 总务处根据疫情防控要求,对测试所涉及到的相关场所进行布置、消毒等工作,保障各类设施、设备正常使用;
2.校办对参与测试的所有工作人员近期行程、健康状况进行排摸;
3. 测试当天所有学生携带健康承诺书,佩戴口罩,测试体温正常后方可进入校园,对于体温达37.3度及以上的考生,卫生老师带至临时留观区二次测温,如果体温仍异常,通知家长带回就医,并立刻对留观区进行消杀,同时上报学校上级部门及属地卫生中心,该生不再组织补测;
4. 考生进入候考室后,按指定座位就坐,考生之间保持1米以上的安全距离;
5. 测试期间,考生家长禁止进入学校。
三、应急预案处置
1.测试过程中,一旦出现体温超过37.3°C或干咳、胸闷、气促、乏力、腹泻等异常症状,立即停止测试,由卫生老师带至学校“隔离室”,询问情况(包括并不限于接触人群、环境、食物、饮水等),做详细记录,并对此类考试多次测温。
2.及时联系家长或送医,并上报上级部门及属地卫生属地中心。
上海师范大学附属中学闵行分校
2021年4月8日
声明:本文由上哪学团队(微信公众号ID: shangnaxue)原创整理制作,转载请注明来源和出处,否则追究法律责任。

意见反馈
返回顶部




