上海华东师范大学附属进华中学(高中部)
上海华东师范大学附属进华中学国际部
上海安生学校(高中部)
上海安生学校(高中融合部)
华东师范大学第二附属中学(普陀校区)
上海市行知实验中学(高中部)
上海市晋元高级中学
新村路2169号
学校概况
招生简章
2020年上海市晋元高级中学
市、区体育特长生(高中阶段)
招生工作实施方案
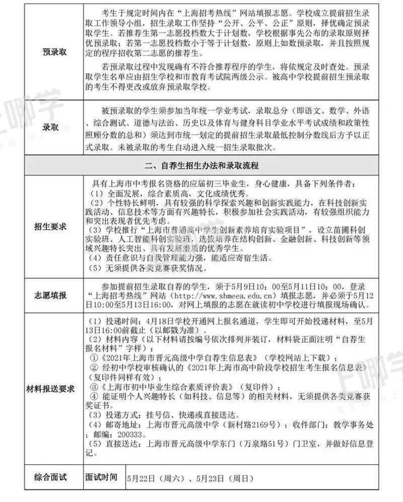
为落实市、区“体教结合”工作要求,加强学校市级游泳二线运动队和市级田径传统项目校人才梯队建设,根据《上海市教育委员会关于 2020 年本市中等学校高中阶段考试招生工作的若干意见》(沪教委基〔2020〕17 号)、《上海市教育委员会上海市体育局关于做好 2020 年本市普通高中学校招收体育特长生工作的通知》(沪教委体〔2020〕21 号)等文件精神,结合我校实际,进一步规范和完善学校体育特长生招生工作,特制订本实施方案。
一、招生项目与人数
1.市级:游泳
2.区级:网球、排球
3.人数:学校市区两级体艺特长生招生总额控制在本年级学生总数的5%以内。
二、报名条件
1.具备报考2020年本市高中阶段学校资格,参加过系统体育训练,在市青少年训练管理中心正式注册2年以上,并持有参赛证,身心健康,综合素质高,学习成绩优良,责任意识与自我管理能力强,愿意在高中阶段继续参加业余体育训练的本市应届或往届初中毕业生。
2.符合上述条件,并在义务教育阶段八、九年级具备以下条件之一者可获得报名资格:
(1)获得市教委、市体育局认可,与我校项目对口,在市级及以上正式体育比赛中获得集体项目前6名的主力队员或个人项目前5名的学生。
(2)与我校项目对口,获得本市各区教育、体育部门举办的正式体育比赛集体项目或个人项目第1名的学生。
(3)经区、校体育专家组体育专项考核认定的确有体育特长的学生。
三、日程安排
1.4月22日前,学校制订的体育特长生招生方案,明确招收项目、招生办法等,经区教育局审核通过后,通过校园网向社会公示。
2.4月28日前,完成体育特长生报名工作。符合报名条件的学生填写《上海市普通高中招收体育特长生申报表》如实填写(请写明近两年的参赛获奖情况,如:比赛全称、时间、组、级别、获奖名次与成绩)、证明材料(包括比赛获奖证书的复印件,等级证书、注册证明),材料一式四份,由在训学校、就读学校审核并加盖公章后,按照项目对口的原则统一送至我校。
3.4月29日,根据市教委相关文件对疫情防控的要求组织专项测试,体育测试(含面试与专项测试)。
面试时间:上午8:30(地点:学校体育馆、贵宾室)
专项测试时间:上午9:00(地点:学校游泳馆、田径场)
4.4月30日前,体育特长生审核。学校确定体育测试合格拟录取名单。
5.5月6日,学校将拟录取的市、区级体育特长生的信息表(一式四份)、相关证书复印件和汇总名单盖章报送至区教育行政部门。
6.5月8日前,区级审核。区体育特长生招生工作小组对上报材料进行审核,并于5月10日前组织区级统一测试(根据疫情防控形势,具体安排另行通知)。
7.5月11日至5月15日,区教育局公示拟录取名单并报送区招办。经区体育特长生招生工作小组审核认定的拟录取市、区级体育特长生名单在其就读学校、招生学校、普陀教育网集中公示,公示完成后名单报送区招办。未经集中公示的特长生,学校一律不得以特长生的名义录取。
8.6月上旬,填报志愿。拟录取的高中阶段市、区级体育特长生应单独填报特长生志愿表,并将招生学校填入一至十五志愿表栏内的第一志愿。就读学校及招生学校应及时告知学生及家长,如不将招生学校填入一至十五志愿表栏内的第一志愿,视为放弃录取。
9.7月,签订录取协议。正式录取前,按自愿的原则,学校与拟录取的特长生签订“特长生录取协议书”,保证其参加学校对口体育项目活动。否则,学校可取消其特长生资格,退回区教育考试中心,依据有关规定按普通学生重新予以安排。
10.8月,完成高中阶段区级体育特长生录取工作。
四、优惠办法
拟录取的体育特长生,须参加2020年本市高中阶段学校统一招生考试,成绩未达到我校录取分数线的,适当予以降分录取。降分标准如下:
1.加30分达到我校在本区录取分数线者,择优录取。
2.若该生具备国家一级运动员证书,上海市教委、市体育局举办的体育比赛个人项目第1名或全国体育比赛个人项目前3名,中考成绩达到我校在本区录取分数线的70%者,择优录取。
五、招生信息
1.学校地址:上海市新村路2169号 邮编:200333
2.咨询电话:66090994;66097811转610(体育教研组)胡老师
3.学校网址:http://www.hsjy.pte.sh.cn
4.附近交通:
公交112路、830路、766路、937路、517路、62路、117路、742路、708路、750路、838路、长征1路;轨交11号线。
六、管理与监督
1.加强体育特长生招生工作组织管理,体现公平公正原则,成立招生领导小组,完善招生选拔工作。定期向区教育局汇报进展情况,落实主体责任,接受社会监督,杜绝一切违法违规行为。
(1)领导小组:
组长:季洪旭
组员:王华琼、刘 璇、鲁 鸣
(2)考评小组:王华琼、邵 荣、胡 伟、徐丽勤(游泳)、李剑华(游泳)、张晓东(排球)、刘鹰(网球)
(3)监察小组:张少伯、张惠忠、陈 红
2.各初中学校、教练员及学生必须严格按照市教委要求和招生程序,本着诚信原则进行推荐和自荐工作,推荐、自荐相关材料必须属实。如发现材料造假,一律取消录取资格。
上海市晋元高级中学
2020年4月
声明:本文由上哪学团队(微信公众号ID: shangnaxue)原创整理制作,转载请注明来源和出处,否则追究法律责任。

恭喜您,申请提交成功!