上海市育才中学
上海市育才中学
马陆沪宜公路2001号
学校概况
招生简章
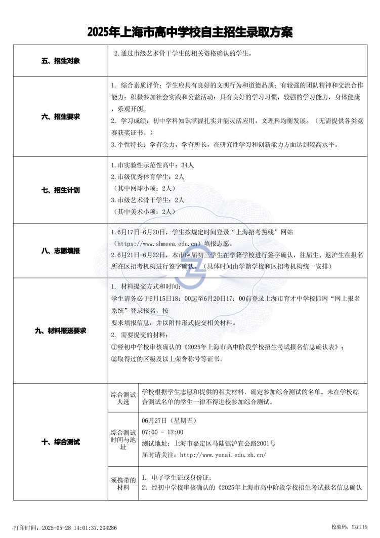
2021年上海市育才中学 自主招生录取流程 请您仔细阅读 2021年4月 周一 周二 周三 周四 周五 周六 周日 1 2 3 4 5 6 7 8 9 10 11 12 13 14 15 16 17 18 19 20 21 22 23 24 25 4月18日10点起至5月8日16点截至;请学生登录“上海市育才中学校园网”(http://www.yucai.sh.cn/或http://www.yucai.edu.sh.cn)按照系统提示填写报名信息。 2021年5月 周一 周二 周三 周四 周五 周六 周日 8 9 10 11 12 13 14 15 16 17 18 19 20 21 22 23 24 25 26 27 28 29 30 5月9日10:00至5月11日10:00,登录“上海招考热线”网站(http://www.shmeea.edu.cn)填报志愿。 5月12日10:00至5月13日16:00对网上填报的志愿在就读初中学校进行书面确认。 5月13日16:00前自荐生将本人材料投递至我校。(以邮戳为准)。 5月21日学校通过上海市育才中学校园网通知通过初审的学生参加面试。请志愿报考我校的考生关注。 育才等待你的到来...... 材料内容: (1)初中学校盖章认定的《2021年上海市高中阶段学校招生报名信息表》(复印件)。 (2)初中学校盖章认定的《育才中学“提前招生录取”自荐生信息表》(此表在上海市育才中学校园网填写并打印)。 (3)各类证书和各种反映综合素养的证明材料复印件(不含各类竞赛获奖情况)。 注意事项: 联系方式 学校地址:沪宜公路2001号 邮编:201801 收件人:校务办公室 丁烨 敬请关注 5月21日学校通过上海市育才中学校园网通知通过初审的学生参加面试。请志愿报考我校的考生关注。 预录取、签约和正式录取(预录取学生名单由我校和市教育考试院两级公示。被我校提前招生预录取的考生不得更改或放弃预录取。学生凭报名号和网上填报志愿时使用的密码与我校签约)
声明:本文由上哪学团队(微信公众号ID: shangnaxue)原创整理制作,转载请注明来源和出处,否则追究法律责任。








