上海市闵行区马桥富卓幼儿园
上海市闵行区马桥富卓幼儿园
富卓路130号
学校概况
上海市闵行区马桥富卓幼儿园创建于2019年,位于上海市闵行区富卓路130号,是一所隶属于闵行区教育局的全日制公办幼儿园。全园占地9207.5平方米,建筑面积7364.96平方米,办学规模18个班级。 课程特色:“前阅读”。阅读是从书面材料中获取信息,建构和产生意义的过程。早期阅读的内容划分为“前阅读、前识字、前书写三个方面。前阅读特指幼儿以图画书为主要阅读对象,从而获得图画书内容,形成理解,获得意义的过程。

招生简章
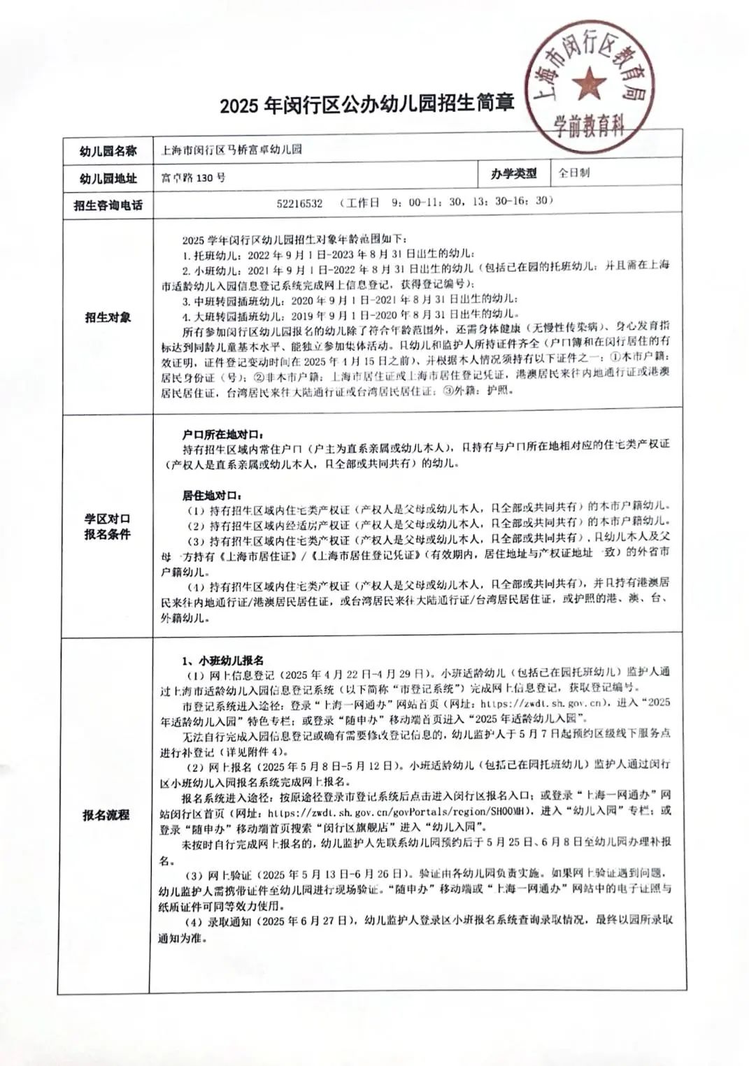
幼儿园名称:上海市闵行区马桥富卓幼儿园
幼儿园地址:上海市闵行区富卓路130号
办学等级:二级
办学类型:全日制
(工作日 09:00-11:30,13:30-16:30) 2017年9月1日-2018年8月31日出生(包括在园托班幼儿),并且已在市登记系统完成网上信息登记、获取登记编号的幼儿。 持有的相关证件/证明材料(包括幼儿户口簿、实际居住在闵行区的有效居住证明、《上海市居住证》/《上海市居住登记凭证》等)的变动(登记)时间为2021年4月15日之前、身体健康(无慢性传染病)、智力正常、能正常参加集体活动,并符合以下报名条件的适龄幼儿。 户口所在地对口: 持有招生区域内常住户口(户主为直系亲属或幼儿本人),并且持有与户口所在地相对应的住宅类产权证(产权人是直系亲属或幼儿本人,且全部或共同共有)的幼儿。 居住地对口: (1)持有招生区域内住宅类产权证(产权人是父母或幼儿本人,且全部或共同共有)的本市户籍幼儿。 (2)持有招生区域内经适房产权证(产权人是父母或幼儿本人,且全部或共同共有)的本市户籍幼儿。 (3)持有招生区域内住宅类产权证(产权人是父母或幼儿本人,且全部或共同共有),并且幼儿本人及父母一方持有《上海市居住证》/《上海市居住登记凭证》(有效期内,居住地址与产权证地址一致)的外省市户籍幼儿。 (4)持有招生区域内住宅类产权证(产权人是父母或幼儿本人,且全部或共同共有),并且持有港澳居民来往内地通行证/港澳居民居住证、台湾居民来往大陆通行证/台湾居民居住证的港、澳、台幼儿。
银春苑小区(银康路76弄)
银康苑小区(银林路100弄)
本区小班适龄幼儿入园工作实行公民办幼儿园同步登记、同步报名、同步验证的方式,主要分为网上信息登记、网上报名、现场验证和录取通知四个阶段。 1、网上信息登记。 2021年4月23日-4月30日,小班适龄幼儿(包括在园托班幼儿)监护人登录市登记系统(网址:https://shrydj.edu.sh.cn,也可通过“一网通办”进入)进行网上信息登记、获取登记编号。 2、网上报名。 2021年5月8日-5月12日,小班适龄幼儿(包括在园托班幼儿)监护人登录区报名系统(网址:https://yebm.mhedu.sh.cn)进行网上报名。 3、现场验证。 2021年5月14日,网上报名成功的适龄幼儿监护人登录区报名系统查询现场验证相关信息,并下载打印《闵行区幼儿园现场验证通知单》及《2021年闵行区幼儿园小班幼儿报名表》。 2021年5月15日-5月16日,适龄幼儿监护人持相关证件、携幼儿本人到指定幼儿园进行第一批现场验证。“随申办市民云”或“上海一网通办”网站中的电子证照与纸质证件可同等效力使用。 2021年5月29日,未选择报名符合对口报名条件的的公办幼儿园或民办幼儿园“小区生”,又未通过民办幼儿园“非小区生”或全区招生民办幼儿园面谈的幼儿,参加公办幼儿园或民办幼儿园“小区生”第二批现场验证。 4、录取通知。 2021年6月26日,遵循人户一致优先的原则,依据区报名系统中幼儿入园条件排序情况、幼儿实际报名情况及街镇、幼儿园资源配置情况,完成幼儿录取工作。幼儿监护人登录区报名系统查询录取情况。 2021年5月15日 08:30—11:30,13:00—16:00 2021年5月16日 08:30—11:30,13:00—16:00 (验证结果与验证先后顺序无关。根据疫情防控的要求,请幼儿本人及监护人按照《闵行区幼儿园现场验证通知单》规定时间错时前往,并自觉戴好口罩、一米间隔排队,避免拥挤和长时间等待。) 闵行区富卓路130号(闵行区马桥富卓幼儿园) 闵行35路、闵行37路B线:银康路富卓路站下 闵行29路、闵行30路:富卓路银春路站下 收费标准:另见本园《教育收费公示》 注:中班/大班插班幼儿、托班幼儿及其他特殊情况的幼儿入园办法参照《2021年闵行区学前教育阶段适龄幼儿入园工作实施意见》的相关要求。
招生啦 闵行区马桥富卓幼儿园 小班幼儿招生简章 本园信息 幼儿园名称:上海市闵行区马桥富卓幼儿园 幼儿园地址:上海市闵行区富卓路130号 办学等级:二级 办学类型:全日制 招生信息 招生咨询电话 52216532 工作日 09:00-11:30,13:30-16:30 招生对象 2019 年 9 月 1 日-2020 年 8 月 31 日出生(包括在园托班幼儿),并且已在市登记系统完成网上信息登记、获取登记编号的幼儿。 对口报名条件 持有的相关证件/证明材料(包括幼儿户口簿、实际居住在闵行区的有效居住证明、《上海市居住证》/《上海市居住登记凭证》等)的变动(登记)时间为 2023 年 4 月 15 日之前、身体健康(无慢性传染病)、智力正常、能正常参加集体活动,并符合以下报名条件的适龄幼儿。 1.户口所在地对口: 持有招生区域内常住户口(户主为直系亲属或幼儿本人),并且持有与户口所在地相对应的住宅类产权证(产权人是直系亲属或幼儿本人,且全部或共同共有)的幼儿。 2.居住地对口: (1)持有招生区域内住宅类产权证(产权人是父母或幼儿本人,且全部或共同共有)的本市户籍幼儿。 (2)持有招生区域内经适房产权证(产权人是父母或幼儿本人,且全部或共同共有)的本市户籍幼儿。 (3)持有招生区域内住宅类产权证(产权人是父母或幼儿本人,且全部或共同共有),并且幼儿本人及父母一方持有《上海市居住证》/《上海市居住登记凭证》(有效期内,居住地址与产权证地址一致)的外省市户籍幼儿。 (4)持有招生区域内住宅类产权证(产权人是父母或幼儿本人,且全部或共同共有),并且持有港澳居民来往内地通行证/港澳居民居住证、台湾居民来往大陆通行证/台湾居民居住证的港、澳、台、外籍幼儿。 报名流程 本区小班适龄幼儿入园工作实行公民办幼儿园同步登记、同步报名、同步验证的方式,主要分为网上信息登记、网上报名、网上验证和录取通知四个阶段。 (1)网上信息登记 2023 年 4 月 20 日-4 月 27 日,小班适龄幼儿(包括在园托班幼儿)监护人通过上海市适龄幼儿入园信息登记系统(以下简称“市登记系统”,登录“上海一网通办”网站首页“2023 年适龄幼儿入园”特色专栏。 (2)网上报名 (3)网上验证 完成网上报名的幼儿自动进入第一批验证阶段。2023 年 5 月 16 日-5 月 18 日,幼儿园完成第一批网上验证。“随申办”移动端或“上海一网通办”网站中的电子证照与纸质证件可同等效力使用。 (4)录取通知 验证通过的幼儿自动进入录取阶段。2023 年 6 月 16 日,幼儿监护人登录区小班报名系统查询录取情况。遵循人户一致优先的原则,依据区小班报名系统中幼儿入园条件排序情况、幼儿实际报名情况及街镇、幼儿园资源配置情况,完成幼儿录取工作。 确有困难未能按时完成市网上信息登记、区网上报名的幼儿监护人可至闵行区线下服务点完成补登记、补报名。线下服务点实施预约制。幼儿监护人可及时关注“闵行教育”微信公众号发布的相关通知或拨打闵行区招生咨询电话,及时了解线下服务点的服务时间、预约方式等信息。 招生区域内小区及路段 银康路 76 弄 (银春苑) 银林路 100 弄(银康苑) 富卓路125弄(元景苑)暂定 富卓路195弄(马桥景城紫藤嘉苑)暂定 网上验证时间 第一批网上验证:5 月 16 日-5 月 18 日 如果网上验证遇到问题,幼儿园会与幼儿监护人联系,请保持手机畅通。验证期间,幼儿监护人有任何疑问,可直接电话咨询幼儿园。 第二批网上验证:5 月 30 日-5 月 31 日 未选择报名符合对口报名条件的公办幼儿园或民办幼儿园“小区生”,又未通过民办幼儿园“非小区生”或全区招生民办幼儿园第一批网上验证的幼儿,自动参加公办幼儿园或民办幼儿园“小区生”的第二批网上验证。部分已及时完成补报名的幼儿,自动参加第二批网上验证。 其他事项 收费标准:另见本园《教育收费公示》 注:中班/大班插班幼儿、托班幼儿及其他特殊情况的幼儿入园办法参照《2023 年闵行区学前教育阶段适龄幼儿入园工作实施意见》的相关要求。
招生啦
上海市闵行区马桥富卓幼儿园
招生简章
声明:本文由上哪学团队(微信公众号ID: shangnaxue)原创整理制作,转载请注明来源和出处,否则追究法律责任。

意见反馈
返回顶部




