上海市第四中学
上海市徐汇区董恒甫高级中学
昂立日本留学高中
上海市民办西南高级中学
上海市复旦中学
上海市第五十四中学
上海市徐汇中学
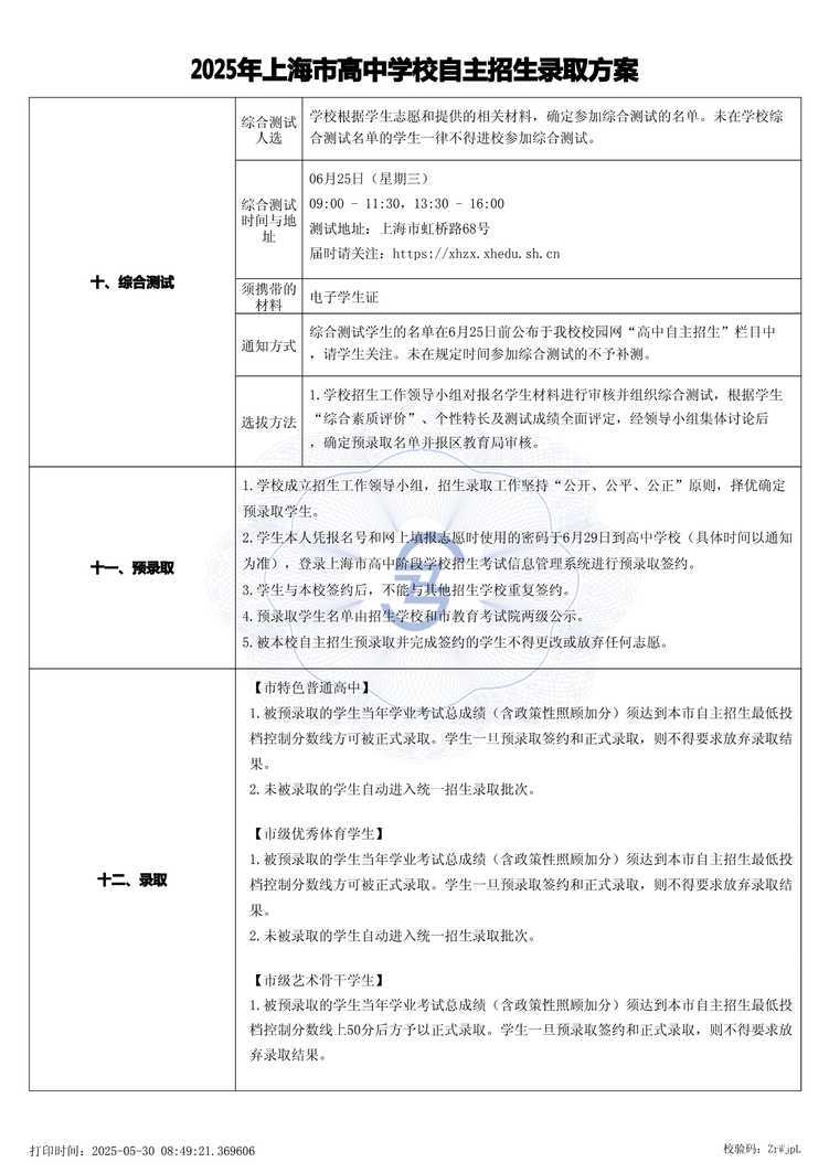
上海市虹桥路68号
学校概况
招生简章
2021年上海市徐汇中学提前招生录取方案
学校名称:上海市徐汇中学
学校主页: https://xhzx.xhedu.sh.cn
学校校址:上海市虹桥路68号(邮编:200030)
招生联系人:褚老师
咨询电话:54244415
联系时间:除公休日外,上午8:00-下午4:00
学校住宿情况:学校不提供住宿
学校公众号:汇学
一、招生要求
具有上海市中考报名资格的应届初三毕业生,身心健康,具备下列条件之一者优先录取。不提供各类竞赛获奖情况。
1.思想品德优良:在初中阶段全面发展,被评为市或区级三好学生、优秀学生干部、优秀共青团干部(员)等荣誉称号。
2.个性特长鲜明:理工、科技见长,有较强的科学探索能力,在科创类活动、课题研究中有优异表现。
3.创新素养突出:有创新意识,有较强的跨学科思维能力、合作能力和突出的研究能力。
4.学业基础扎实:有扎实的基础知识,学业水平优秀。
二、志愿填报
1.参加提前招生录取自荐的学生,需于5月9日10:00至5月11日10:00,登录“上海招考热线”网站(http://www.shmeea.edu.cn)填报志愿,并必须于5月12日10:00至5月13日16:00对网上填报的志愿在就读初中学校进行书面确认。
2. 5月13日10:00前登录徐汇中学网站注册登记(详见徐汇中学网站自主招生专栏,网址:(https://xhzx.xhedu.sh.cn)。
三、材料报送要求
1. 材料投递时间:5月13日16:00前送到学校,地址:上海市虹桥路68号;收件人:教务处褚老师;材料袋上注明“自荐招生”。
2.材料内容:
1)经初中学校审核确认的《2021年上海市高中阶段学校招生考生报名信息表》;
2)《徐汇中学自荐生申请表》(徐汇中学官网下载表格填写,考生、家长签名,初中学校盖章)。
四、综合面试
1.面试时间:5月22—23日。
2.通知方式:学校将提前电话通知参加综合面试的学生。
3.选拔方法:
学校提前招生录取工作领导小组,按“规则在先、程序规范、阳光透明”的原则,对材料进行审核,并对通过审核的自荐生进行面试,根据综合素质评价结果,经领导小组集体讨论后,确定预录取名单并报区教育局审核。
被学校预录取后,学校将电话通知考生在规定的时间到学校,由考生本人凭报名号和网上填报志愿时使用的密码签约。
五、预录取和录取
考生在招生学校规定的时间内向志愿学校填报名信息、投递个人材料,并在“上海招考热线”网站填报志愿,招生学校根据考生志愿和提供的相关材料,确定面试人选,进行综合评价。学校提前招生录取工作领导小组,坚持“公开、公平、公正”原则,择优确定预录取学生。
考生本人凭报名号和网上填报志愿时使用的密码于6月1日16:00前到我校,登录市教育考试院信息管理系统进行签约。考生与某一招生学校签约后,不能与其他招生学校重复签约。预录取学生名单应由招生学校和市教育考试院两级公示。被高中学校提前招生预录取的考生不得更改或放弃预录取学校。
被预录取的学生须参加当年统一学业考试,录取总分(即语文、数学、外语、综合测试、道德与法治、历史以及体育与健身科目学业水平考试成绩和政策性照顾分数的总和)须达到市统一划定的提前招生录取最低控制分数线后方予以正式录取。未被录取的考生自动进入统一招生录取批次。
上海市徐汇中学
2021年3月
声明:本文由上哪学团队(微信公众号ID: shangnaxue)原创整理制作,转载请注明来源和出处,否则追究法律责任。

恭喜您,申请提交成功!