枫叶教育集团作为中国国际教育领军者之一,1995年创建以来,目前已在中国深圳、上海、天津、重庆、大连、武汉、镇江、洛阳、平顶山、义乌、荆州、西安、淮安、平湖、湖州、潍坊、盐城、海口、襄阳、泸州、济南、呼和浩特以及加拿大温哥华、马来西亚吉隆坡、新加坡等国内外25个城市开办学校100多所。
枫叶教育集团在校生规模现已达到40000多人,中外籍教职员工7000多名,形成集外籍人员子女学校、幼儿园、小学、初中、高中为一体的多层次高品质国际教育体系。
枫叶教育集团秉承“中西教育优化结合,实施素质教育”的办学理念,致力于不分种族、肤色、国籍,为所有受教育者提供一流教育服务的使命。在先进文化和理念指引下,枫叶培养了一批批国际精英人才,成为中国颇具影响力的国际教育品牌。
上海金山区枫叶学校(原上海枫叶国际学校)隶属枫叶教育集团,是经上海市教委批准的首批21所高中国际课程班试点学校(满足条件的学生注册上海市高中学籍和枫叶世界学校课程学籍,达到毕业要求可颁发上海市高中毕业证书和枫叶世界学校课程高中毕业证书)。学校于文化底蕴深厚的上海市金山区枫泾镇。上海枫叶已培养了八届(2016届—2023届)1220名高中毕业生,超过90%的学生被枫叶全球百强名校录取,其中有30余名学生被QS世界排名前十位的大学录取。学生也可申请国内大学的国际课程项目或中外合作办学项目。
枫叶世界学校课程包括英文课程、中文课程、汉语语言课程和英语语言课程四大板块,是枫叶教育在 20 余年实施教学基础上,由枫叶中外教育专家、教师团队历时 5年研究开发而成。枫叶世界学校课程是枫叶在全球构建学校网络中使用的通用课程。
枫叶世界学校课程已获得全球最大的学校认证组织 Cognia(原 AdvancEd)和英国国家学历学位认证中心 UK ENIC 的认证,并已收到百所世界知名大学认可函。Cognia 认证遍布全球 85 个国家, UK ENIC 主要是英联邦国家和欧洲国家,两者可完全覆盖枫叶毕业生留学目的地国家和地区。
枫叶世界学校课程开启了枫叶教育“一张文凭,两方认证,对接全球”的崭新模式。“一张文凭”是指由枫叶教育集团颁发的枫叶世界学校课程高中毕业证书;“两方认证”是指由美英两国权威机构认证 , 即由美国优质教育评估认证机构 Cognia 提供第三方国际认证和信誉背书,同时由英国国家学历学位认证中心 UK ENIC 将枫叶世界学校课程对标 A-Level 课程标准;“对接全球”是指枫叶毕业生凭在校成绩单和毕业文凭,可直接申请全球英语授课大学也可以申请国内大学国际项目或中外合作办学大学。
枫叶世界学校课程作为世界级课程,是中国第一个具有知识产权的国际化基础教育课程,同时也是全球第一个融入中国元素的国际认证课程。具有鲜明中国特色的枫叶世界学校课程是枫叶人向世界贡献标准的重要组成部分。
一张文凭:由Cognia背书的枫叶高中毕业证书。
两方认证:枫叶世界学校课程得到世界两大权威认证机构 Cognia和 UK NARIC 的认证及对标。
对接全球:枫叶毕业生可以无缝对接全球大学,包括美英澳加及更多的亚洲、欧洲大学,还有国内中外合作办学项目,也包括国外在中国开办的大学。
枫叶高中以培养“具有中华情怀、国际视野的精英人才”为目标,开设“周恩来”班,以伟人精神激励学生;由独特的领事课程做保障,领事课程为自主研发,引领学生自我规划、自主学习、自信成长。
枫叶世界学校课程包括英文课程、中文课程、汉语语言课程和英语语言课程四大板块,是枫叶教育在 20 余年实施教学基础上,由枫叶中外教育专家、教师团队历时 5 年研究开发而成。枫叶世界学校课程作为世界级课程,已获得全球最大的学校认证组织 Cognia 和英国国家学历学位认证中心 UK ENIC 的认证,并已收到包括牛津大学在内的百余所世界知名大学认可函,是中国第一个具有知识产权的国际化基础教育课程,同时也是全球第一个融入中国元素的国际认证课程。

枫叶高中以培养“具有中华情怀、国际视野的精英人才”为目标,开设“周恩来”班,以伟人精神激励学生;由独特的领事课程做保障,领事课程为自主研发,引领学生自我规划、自主学习、自信成长。枫叶世界学校课程在加拿大 BC 课程基础上增加了学术英语、世界研究、创造力、领导力以及 AP 等大学先修课程,由外教老师全英文授课,使枫叶学生拥有更多机会、更多选择。枫叶尊重学生成长规律和个性差异,学生在留学服务中心老师和领事老师的指导下,可以根据自己的兴趣特长和学业规划,在八大专业方向中选择课程,一人一课表,真正实现因材施教、扬长避短。枫叶高中突破高考束缚,实施过程性评价,学生完成学业获得规定学分后,可凭在校成绩无缝对接全球大学。
学校高中全面开设枫叶世界学校课程,助力学生进入世界顶尖大学。枫叶尊重学生成长规律,尊重个体差异,满足不同学习需求,选修课程特别丰富,学生按照能力和兴趣选课,一人一课表,走班制上课。“中西教育优化结合,培育国际精英人才”——枫叶坚持中西教育结合,实施素质教育的办学思想,致力于不分国籍、种族、肤色,为所有学生提供一流的教育服务。枫叶高中外教、中教均持有英语国家和地区教师资格证或中国教育部颁发的教师资格证,由枫叶教育集团从世界各地招聘并择优录取,是一支高素质、有活力、善于创新的队伍。枫叶精神:诚信精神、创新精神、职业精神、执行精神。枫叶使命:不分种族、肤色、国籍,为受教育者提供一流的教育服务。枫叶愿景:把枫叶建设成为中国的枫叶,世界的枫叶,枫叶人的枫叶。学习中英双语课程,获得由枫叶教育集团颁发的枫叶世界学校课程高中毕业证书,该毕业证书由全球最大的教育评估认证组织Cognia提供国际第三方信誉背书。同时,学生通过中方文科会考,还可获得由上海市教育主管部门颁发的普通高中毕业证书。枫叶世界学校课程指导老师为枫叶高中学生提供学术指导服务,指导教师会根据学生设定的学术目标为其设计不同的课程,保证学生的课程选择与学生的生涯规划一致。枫叶国际教育博览会由枫叶教育集团研究院主办,各高中校区承办,于每年的11月中下旬在枫叶各高中校区巡展。从2005年起,每年一度的博览会规模不断扩大,参展院校结构不断优化,已成为专为枫叶学生和家长量身定制、直面海外高校招生官的海外留学信息交流盛会,成为实现枫叶学子留学深造梦想的起飞窗口。同时,对于参展院校来说,博览会也是吸引枫叶优质生源最直接、最集中、最高效的招生展示平台。枫叶教育集团的冬夏令营已有20年的历史,学生可以前往加拿大、美 国、澳大利亚、英国、新西兰等国家参加诸如英语强化训练营、大学名校游、深度文化游、大学学术营等项目。一年一度的冬夏令营已成为枫叶的一项传统活动。留学(升学)指导服务中心仅面向枫叶学子开放。多年来,以其诚信的服务,为学生、大学以及大使馆(或总领事馆)签证处架起了值得信赖的桥梁,连续多年保持极高的签证率。留学服务中心同时负责神鱼项目,从枫叶各高中校区选拔最优秀的学生,根据学生的发展目标提供精细的修习和申请指导,培养部分学生进入世界排名前10位的顶尖大学,部分学生也可选择不出国门就读中国的大学或者中外合作办学大学项目。枫叶教育集团挑选每个高中校区最优秀的学生,并对这些学生进行标准化考试培训和顶尖大学申请辅导,在最大程度上地帮助学生进入最顶尖大学。从学生十年级入学开始一直到十二年级结束,该项目对所有学生进行一系列地指导与帮助,最终帮助学生走出国门,成就梦想。枫叶国际学校毕业生定向培养项目是中国枫叶教育集团与加拿大湖首大学、汤姆逊大学、和澳大利亚南澳大学合作培养枫叶未来教师的海外项目。枫叶毕业生只需在签约大学完成理科或数学方向的教育学学士学位并取得教师资格证,即可回枫叶任教枫叶世界学校课程,并享受外教待遇。每年,枫叶在高三毕业生中选拔60名优秀学生进入以上三所大学学习,进行定向培养。该项目于2015年底启动。语言类:日语 法语 英语 外教学中文等。
艺术类:演绎社、舞蹈社、吉他社、民乐社、西洋乐器社、声乐社、戏剧社、美术社、影视鉴赏社等。
学术类:地理爱好者 、文学社、阅读社等。
棋艺类:茶艺社、手工社、象棋社、围棋社、桌游社等。
体育类:篮球社、高尔夫俱乐部、游泳社、足球队、排球社、健身社、瑜伽社、攀岩社、羽毛球社、乒乓球社、柔道等。
科技类:机器人社、航模社等。
实战类:模拟联合国、创客社、经济视窗、商业活动实践、知识分享、商业模拟等
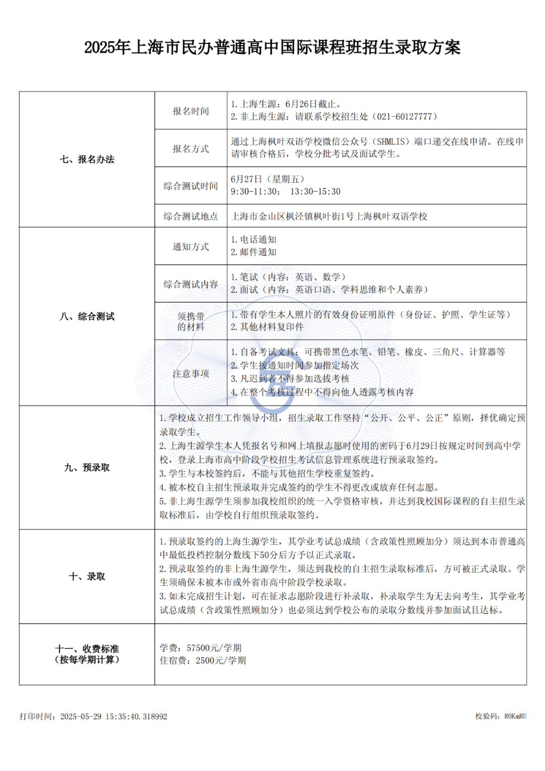
3.招收“国际课程”转学插班生(视学分情况转入相应年级);2. 不接受曾被其它学校劝退、开除或有长期流落社会经历的学生报名;不接受有抽烟、打架、染发、顶撞父母等明显陋习的学生报名;不接受中专、技校学历学生报名;有休学经历的学生须提供休学原因说明及官方休学证明,经面试合格后方可报名申请。学校保留对学生提交的申请材料进行审核的权利,如有弄虚作假,一经查实,立即将学生清退。其他工作参照2023年上海市高中国际课程班录取时间节点推进。




上海金山区枫叶学校(原上海枫叶国际学校)隶属枫叶教育集团,是经上海市教委批准的首批21所高中国际课程班试点校之一。枫叶教育作为中国国际教育领军者之一,1995年创建以来,已在国内外30个城市开办学校118所。现有在校生46000人,中外教职员工7000名,毕业生20458名,遍布全球30多个国家和地区的809所大学。
上海金山区枫叶学校地处长三角中心区域,位于江、浙、沪三省交界处,学校占地面积150亩。2013年9月正式招生,现有初、高中在校生1000人,教职员工180人,其中外教40人。已培养了七届高中毕业生共1100人,被英国、澳大利亚、加拿大、美国、瑞士、日本、新西兰、爱尔兰、中国等国的大学院校录取,其中枫叶世界100强大学的录取率超过集团平均数,每年都有10多位学生被QS世界排名前10位的大学录取。
学校开设枫叶世界学校课程、AP大学先修课程,由外教老师全英文授课,为学生进入世界顶尖大学提供更充分的学术准备。
枫叶世界学校课程已获得全球最大的学校认证组织Cognia和英国国家学历学位认证中心UK Ecctis的认证及对标。
枫叶毕业生可以无缝对接全球大学,包括美英澳加及更多的亚洲、欧洲大学,还有国内中外合作办学项目和国际课程项目,也包括国外在中国开办的大学。

枫叶尊重学生成长规律,尊重个体差异,满足不同学习需求,选修课程特别丰富,学生按照能力和兴趣选课,一人一课表,走班制上课。
枫叶高中理想教育以培养“具有中华情怀、国际视野的精英人才”为目标,开设“周恩来班”,以伟人精神激励学生,由独特的领事课程保障,引领学生自我规划、自主学习、自信成长。
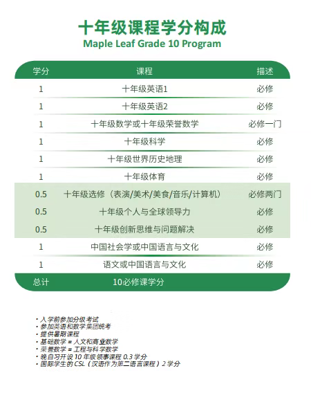
枫叶世界学校课程【高中】概要
学生每年学习10门枫叶世界学校课程,学习合格后取得相应学分。枫叶世界学校课程高中毕业要求:
八大专业方向
为高二/高三学生提供专业选修课程
人文科学、科学、艺术、应用艺术、商科、环境科学、健康科学、工程类



枫叶个性化选课尊重学生成长规律和个性差异,学生在升学指导中心老师和领事老师的指导下,可以根据自己的兴趣特长和学业规划,在八大专业方向中选择课程,真正实现因材施教、扬长避短。

全英文授课环境,枫叶开设枫叶世界学校课程,共开设20多种课程。除必修学科外,开设烹饪课、计算机编程课程、美术课、戏剧课、心理学、经济学等多门选修课程供学生选择,举办英文演讲比赛、英文辩论赛、商赛、各类学科性竞赛、汉语言文化节、足球赛、篮球赛等多种课外活动,提供给学生多种参与和展示自我的机会。


社团是上海枫叶学生除多样课程之外,实现自我培养、自我规划、自主实践、发展兴趣的第二大阵营。在枫叶,你的生活从来不会被学习填满,你有筹建社团的权利,有参加社团组织的自由,学校的公共场所均向大家开放。
- 艺术类:演绎社、舞蹈社、吉他社、民乐社、西洋乐器社、声乐社、戏剧社、美术社、影视鉴赏社等。
- 棋艺类:茶艺社、手工社、象棋社、围棋社、桌游社等。
- 体育类:篮球社、高尔夫俱乐部、游泳社、足球队、排球社、健身社、瑜伽社、荒野求生、羽毛球社、乒乓球社、柔道等。
- 实战类:模拟联合国、创客社、经济视窗、商业活动实践、知识分享、商业模拟等

枫叶设立升学指导中心,是枫叶教育体系中的重要组成部门。枫叶升学指导中心仅为枫叶高中毕业生服务,提供大学申请和签证手续的办理服务,同时为其它年级学生及家长提供课程、学校、专业选择及留学准备方面的指导。
长期提供坚实可靠留学指导服务,在海外大学和各国使馆已建立卓越的信誉。枫叶升学指导中心已帮助近万学子实现美、加、澳、英、瑞、新西兰、日、韩等国的留学梦想,且已连续多年保持签证率 100% 。
毕业可由全球最大的学校认证组织Cognia出具成绩认证背书,由英国国家学历学位评估认证中心UK Ecctis将枫叶世界学校课程与英国 A-Level、加拿大BC和美国纽约州课程对标。枫叶学生可凭枫叶成绩单面向全球英语国家申请大学,亦可申请国内大学国际课程项目。如北京外国语大学、上海理工大学、厦门大学、中国外交学院等中外合作项目,实现国内外大学“双出口”的升学途径。



2023届
首届枫叶世界学校课程上海校区毕业生共收到海内外大学录取通知书377份,其中95.6%的毕业生被QS世界百强名校录取,QS三十强录取率达20.87%。
2024届
截至目前,上海金山区枫叶学校2024届毕业生共收到海内外大学录取通知书300余份,91%的毕业生被QS世界百强名校录取,QS三十强录取率达56%,再创枫叶历史新高。
以下为枫叶世界学校课程2024届毕业生录取大学信息(部分):










枫叶世界百强大学录取比例上升势头强劲,成果喜人。
枫叶教育集团已成功举办19届国际教育博览会,为枫叶学子提供与知名招生官面对面交流的机会,专为枫叶学生和家长量身定制的交流盛会。
11月23日,学校将举办第20届国际教育博览会,届时将有与70+世界知名大学招生官现场交流答疑机会,欢迎提前报名预约。