上海市闵行区水清路幼儿园(绿茵分园)
上海市闵行区绿世界实验幼儿园
上海闵行区今明莲浦幼稚园
上海市闵行区科技幼儿园
上海市闵行区龙茗路幼儿园
上海市闵行区水清路幼儿园(丽华分园)
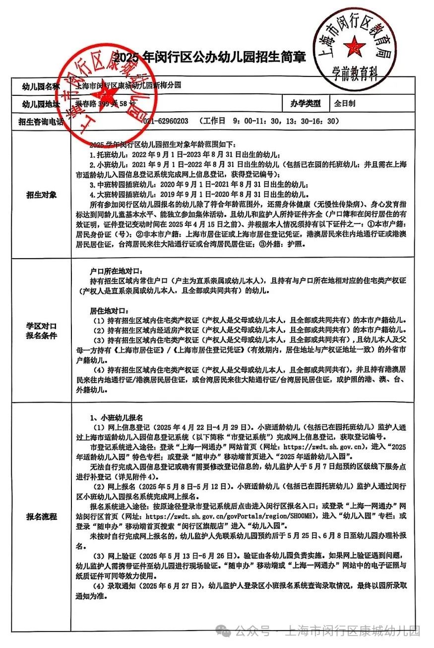
上海市闵行区康城幼儿园(新梅分园)
闵行区报春路 399 弄 58 号
学校概况
闵行区康城幼儿园是2011年开办的一所公办幼儿园。占地面积7026平方米,建筑面积5150平方米。幼儿园以“尚礼育人,全面发展”为办学理念,以“快乐成长,礼悦人生”为办学特色,以礼仪课程特色为切入口,旨在培养一群健、慧、礼、悦的幼儿。2014年底被评为上海市一级幼儿园。

招生简章
上海市闵行区康城幼儿园新梅分园
园所地址
闵行区报春路 399 弄 58 号
二级
办学性质
公办
办学类型
全日制
招生咨询电话
021-62960203
(工作日 9:00-11:30,13:30-16:30)
招生对象
小班幼儿
2019年9月1日-2020年8月31日出生(包括在园托班幼儿),并且已在市登记系统完成网上信息登记、获取登记编号的幼儿。

对口报名条件
持有的相关证件/证明材料(包括幼儿户口簿、实际居住在闵行区的有效居住证明、《上海市居住证》/《上海市居住登记凭证》等)的变动(登记)时间为 2023 年 4月15日之前、身体健康(无慢性传染病)、智力正常、能正常参加集体活动,并符合以下报名条件的适龄幼儿。
户口所在地对口
持有招生区域内常住户口(户主为直系亲属或幼儿本人),并且持有与户口所在地相对应的住宅类产权证(产权人是直系亲属或幼儿本人,且全部或共同共有)的幼儿。
居住地对口
(1)持有招生区域内住宅类产权证(产权人是父母或幼儿本人,且全部或共同共有)的本市户籍幼儿。
(2)持有招生区域内经适房产权证(产权人是父母或幼儿本人,且全部或共同共有)的本市户籍幼儿。
(3)持有招生区域内住宅类产权证(产权人是父母或幼儿本人,且全部或共同共有),并且幼儿本人及父母一方持有《上海市居住证》/《上海市居住登记凭证》(有效期内,居住地址与产权证地址一致)的外省市户籍幼儿。
(4)持有招生区域内住宅类产权证(产权人是父母或幼儿本人,且全部或共同共有),并且持有港澳居民来往内地通行证/港澳居民居住证、台湾居民来往大陆通行证/台湾居民居住证、护照的港、澳、台、外籍幼儿。

报名流程
本区小班适龄幼儿入园工作实行公民办幼儿园同步登记、同步报名、同步验证的方式,主要分为网上信息登记、网上报名、网上验证和录取通知四个阶段。
1
网上信息登记
2023年4月20日-4月27日,小班适龄幼儿(包括在园托班幼儿)监护人通过上海市适龄幼儿入园信息登记系统(以下简称“市登记系统”,登录“上海一网通办”网站首页“2023 年适龄幼儿入园”特色专栏,
网址:https://zwdt.sh.gov.cn,或登录“随申办”移动端首页“2023 年适龄幼儿入园”)完成网上信息登记,获取登记编号。具体操作步骤和方法依据市级要求。

市登记系统
https://zwdt.sh.gov.cn
2
网上报名
2023年5月11日-5月15日,小班适龄幼儿(包括在园托班幼儿)监护人通过闵行区小班幼儿入园报名系统(以下简称“区小班报名系统”,按原途径登录市登记系统后点击进入闵行区报名入口,或登录“上海一网通办”网站闵行区首页,网址:https://zwdt.sh.gov.cn/govPortals/region/SH00MH,进入“2023年适龄幼儿入园”专栏,或登录“随申办”移动端首页搜索“闵行旗舰店”进入“幼儿入园”)完成网上报名。

区小班报名系统
https://zwdt.sh.gov.cn/govPortals/region/SH00MH
3
网上验证
完成网上报名的幼儿自动进入第一批验证阶段。2023年5月16日-5月18日,幼儿园完成第一批网上验证。“随申办”移动端或“上海一网通办”网站中的电子证照与纸质证件可同等效力使用。
4
录取通知
验证通过的幼儿自动进入录取阶段。2023 年6月16日,幼儿监护人登录区小班报名系统查询录取情况。
遵循人户一致优先的原则,依据区小班报名系统中幼儿入园条件排序情况、幼儿实际报名情况及街镇、幼儿园资源配置情况,完成幼儿录取工作。

确有困难未能按时完成市网上信息登记、区网上报名的幼儿监护人可至闵行区线下服务点完成补登记、补报名。
线下服务点实施预约制。幼儿监护人可及时关注“闵行教育”微信公众号发布的相关通知或拨打闵行区招生咨询电话,及时了解线下服务点的服务时间、预约方式等信息。

招生区域内
小区及路段
沪闵路 6666 弄(新梅广场)
报春路 399 弄(新梅公寓一期)
报春路 485 弄(新梅公寓二期)
龙茗路 69 弄(景和名苑)

网上验证时间

第一批网上验证:
5月16日-5月18日
如果网上验证遇到问题,幼儿园会与幼儿监护人联系,请保持手机畅通。验证期间,幼儿监护人有任何疑问,可直接电话咨询幼儿园。
第二批网上验证:
5月30日-5月31日
未选择报名符合对口报名条件的公办幼儿园或民办幼儿园“小区生”,又未通过民办幼儿园“非小区生”或全区招生民办幼儿园第一批网上验证的幼儿,自动参加公办幼儿园或民办幼儿园“小区生”的第二批网上验证。部分已及时完成补报名的幼儿,自动参加第二批网上验证。

注:中班/大班插班幼儿、托班幼儿及其他特殊情况的幼儿入园办法参照《2023 年闵行区学前教育阶段适龄幼儿入园工作实施意见》的相关要求。
1.招生对象
2.招生计划
3.学校费用
4.对口地段
5.学校特色
声明:本文由上哪学团队(微信公众号ID: shangnaxue)原创整理制作,转载请注明来源和出处,否则追究法律责任。

意见
返回上哪学(上海)科技有限公司版权所有Copyright©2019-2021沪ICP备2021001920号-1
恭喜您,申请提交成功!

