上海

上海交通大学附属中学(国际部)

热门
当前位置:首页>学校库>学校详情

上海交通大学附属中学(国际部)

市重点公办高中三年制集团化办学
地址国权北路1688弄湾谷科技园A1-2号楼(近国帆路)

学校概况

作为上海市首批实验性示范性一流高中,上海交大附中一直致力成为基础教育领域改革的先锋。为了响应《国家中长期教育改革和发展规划纲要(2010-2020年)》的精神,配合上海市教育国际化战略的实施,构筑面向世界的开放教育体系,为上海市的发展培养具有国际竞争力的复合型人才,2011年,我校引进世界领先的IBDP国际课程,成立IB国际课程中心,开设IBDP国际课程实验班,2014年学校正式获得上海市教委批准,开办IBDP国际课程试点班,为高中学生提供优质的国际教育资源。开办至今,我校办学成果斐然,藤校及其它世界名校录取率列全国前茅。

查看更多

招生简章

2023年2025年


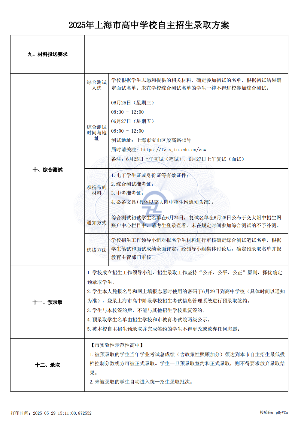
image.png



image.png




image.png







image.png



声明:本文由上哪学团队(微信公众号ID: shangnaxue)原创整理制作,转载请注明来源和出处,否则追究法律责任。

查学校 用上哪学
反馈意见
反馈
成功恭喜您,申请提交成功!