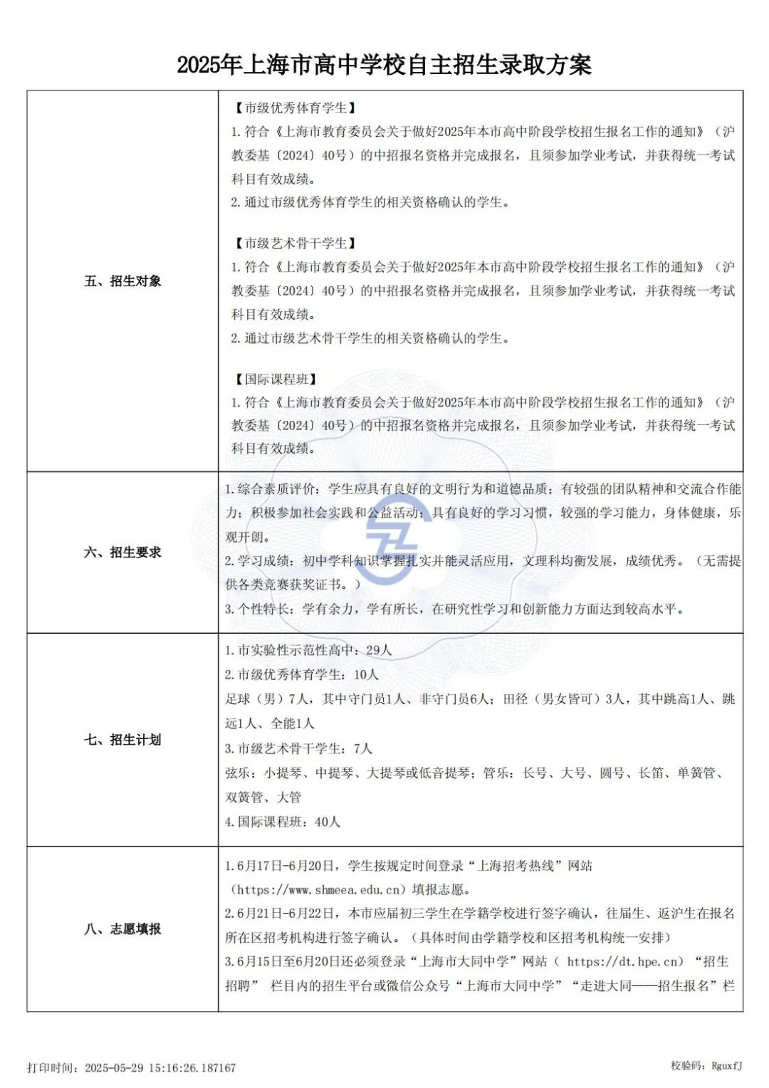
上海市大同中学
上海外国语大学附属大境中学
上海市第八中学
上海市市南中学
上海市第十中学
上海市五爱高级中学
上海市大同中学(国际课程班)
南车站路353号
学校概况
经上海市教委审批通过,上海市大同中学引入PGA高中国际课程,于2010年秋开设了PGA国际课程班。根据上海市教委37号和41号文件要求,大同中学PGA国际课程班于2013年经市教委专家组再次评估并认定为21所“中外融合”国际课程试点单位之一。 大同中学PGA国际课程班始终坚持中外高中课程的整体设计和有机融合,旨在培养既具有中国文化基础底蕴,又具有较高外语水平,熟悉国外教学与学习方法,了解中外文化差异的优秀高中毕业生,为培养具备国际交流、合作、竞争能力的人才奠定基础。截至目前大同中学PGA国际课程班已经有十届350余名毕业生遍布全世界各地。

招生简章

Datong PGA
Shanghai Datong High School
上海市大同中学PGA国际课程班
始于2010年
校园开放日活动
敬请关注
——————
报名电话:021-63162539
报名方式:扫描二维码提交报名表

01



学贯中西
兼容并蓄
——
2010-2025
经上海市教委审批通过,上海市大同中学于2010年秋开设了PGA国际课程班并于2013年经市教委专家组再次评定为“中外融合”国际课程试点单位。
大同中学国际课程班始终坚持中外高中课程的整体设计和有机融合,旨在培养既具有中国文化基础底蕴,又具有较高外语水平,熟悉国外教学与学习方法,了解中外文化差异的优秀高中毕业生,为培养具备国际交流、理解、合作和竞争能力的人才奠定基础。截至目前大同中学国际课程班已经有13届逾440名毕业生遍布全世界各地。



02


Intergraed Curriculum


融合课程
无缝衔接
——

课程体系
知识+技能+专业的融合课程
Knowledge & Skills & Career Exploration
国家核心课程: 基础知识扎实、课程内容严谨、知识系统性强、培养逻辑思维和计算能力;
AP大学先修课程: 微积分、经济学、物理学、统计学、心理学、计算机科学等;
GAC国际课程: 培养实践能力、综合素质、团队合作、创造力、批判性思维等。
课程亮点
Course Highlights
1. 学生可在校内参加ACT考试(俗称“美国高考”),一年多达7次考试机会,免除出境考试诸多麻烦;
2. 托福、ACT/SAT、AP等培训课程科学合理地融入整个课程体系,在校内帮助学生取得优异成绩;
3. 国家核心课程夯实知识基础,AP课程探索专业领域,GAC课程培养实操技能,由教学经验丰富的中、外籍教师共同授课;
4. 升学指导课程贯穿高中三年,提供学生和家长“全程一站式”一对一升学规划服务。
平台资源丰富,校园生活多彩
Colorful Campus Life
学术竞赛类:
IBB 脑科学大赛、CTB 中国大智汇、哈佛峰会、VEX机器人世界锦标赛、NSDA 全美演讲与辩论赛、USAD 全美学术十项全能竞赛、AMC全美/澳大利亚数学竞赛、 Physics Bowl 全美高中物理竞赛、FBLA 北美未来商业领袖(商赛)、BPA 商业全能挑战、NEC 全美经济学竞赛、CCC加拿大化学奥林匹克竞赛、BBO 英国生物奥赛、欧几里得数学竞赛等
学术研究类:
Pioneer Academics全球在线学术研究项目、MUN·模拟联合国(公民教育活动)、HOSA 生物与未来大健康挑战、海外大学学分营活动、CIE 大同学科研究、EPQ研究性学习项目、XLab全球顶级高中生实验室科研项目等
社团活动类:
点石文学社、英语辩论社、Hip-hop 舞蹈俱乐部、日韩文化研究社、机器人社、戏剧社、民乐团、上海方言俱乐部、国际部圣诞庆典、迎新年活动、军训、 学工、学农周、国际部毕业典礼、艺术节、诗歌节、校运动会、心理学社等



03


大同院士墙:39位“两院院士”

传承优秀
优秀传承
——
2025 ALUMNAI
2025届毕业生申请情况
总人数:35人 (部分学生多方向联申)
美国学校:23人
英国学校:5人
日本学校:3人
加拿大学校:13人
新加坡学校:暂未放榜
中国香港方向:2人 (部分暂未放榜)
2025届毕业生录取情况汇总
美国方向

英国方向

加拿大方向

日本方向

澳洲方向

新加坡方向:暂未放榜
中国香港方向(部分暂未放榜)


另附:2024届毕业生录取情况汇总:
总人数:33人
美国学校:19人(4人为艺术类方向)
英国学校:3人
日本学校:4人
爱尔兰学校:2人
加拿大学校:1人
中国香港学校:1人
其他方向:3人
英国方向

美国综合类大学

美国艺术类院校

美国文理学院

加拿大方向

日本方向

澳大利亚方向

新加坡方向

爱尔兰方向


在过去的十五年办学过程中,我校PGA国际课程班毕业生成功申请到US News 美国排名前50的大学或者QS世界大学排名前100的一流名校:
(美国) 约翰霍普金斯大学、加州大学洛杉矶分校、加州大学伯克利分校、密歇根大学安娜堡分校、北卡罗来纳大学教堂山分校、瓦萨学院、南加州大学、卡内基梅隆大学、弗吉尼亚大学、纽约大学、罗彻斯特大学、佐治亚理工学院、波士顿大学、布兰迪斯大学、伊利诺伊大学香槟分校、威斯康辛麦迪逊分校、德州大学奥斯汀分校、德州农工大学、东北大学、科尔比学院、里士满学院等
(加拿大) 麦吉尔大学、多伦多大学、英属哥伦比亚大学、滑铁卢大学、女王大学等
(英国) 牛津大学、剑桥大学、帝国理工学院、伦敦政治经济学院、伦敦大学学院、爱丁堡大学等
(澳大利亚) 墨尔本大学、悉尼大学、新南威尔士大学、莫纳什大学、昆士兰大学等
(日本) 东京大学、早稻田大学、庆应大学、名古屋大学、九州大学、立命馆大学、明治大学等
(法国) 巴黎综合理工学院等
(爱尔兰) 都柏林圣三一学院等
(新加坡) 新加坡国立大学、南洋理工大学等
(中国香港) 香港大学、香港中文大学、香港科技大学、香港理工大学、香港城市大学等
热烈欢迎初三应届考生报考大同中学PGA国际课程班,我们期待与你结缘大同,谱写辉煌新篇章!



欢迎报考
上海市大同中学PGA国际课程班

Datong PGA
百年大同·期待结缘
咨询电话:021- 6316 2539
上海市黄浦区南车站路353号





声明:本文由上哪学团队(微信公众号ID: shangnaxue)原创整理制作,转载请注明来源和出处,否则追究法律责任。

意见
返回上哪学(上海)科技有限公司版权所有Copyright©2019-2021沪ICP备2021001920号-1
恭喜您,申请提交成功!

