上海

上海成才高中国际部

热门
当前位置:首页>学校库>学校详情

上海成才高中国际部

国际学校高中可寄宿
地址拱极路3800号

学校概况

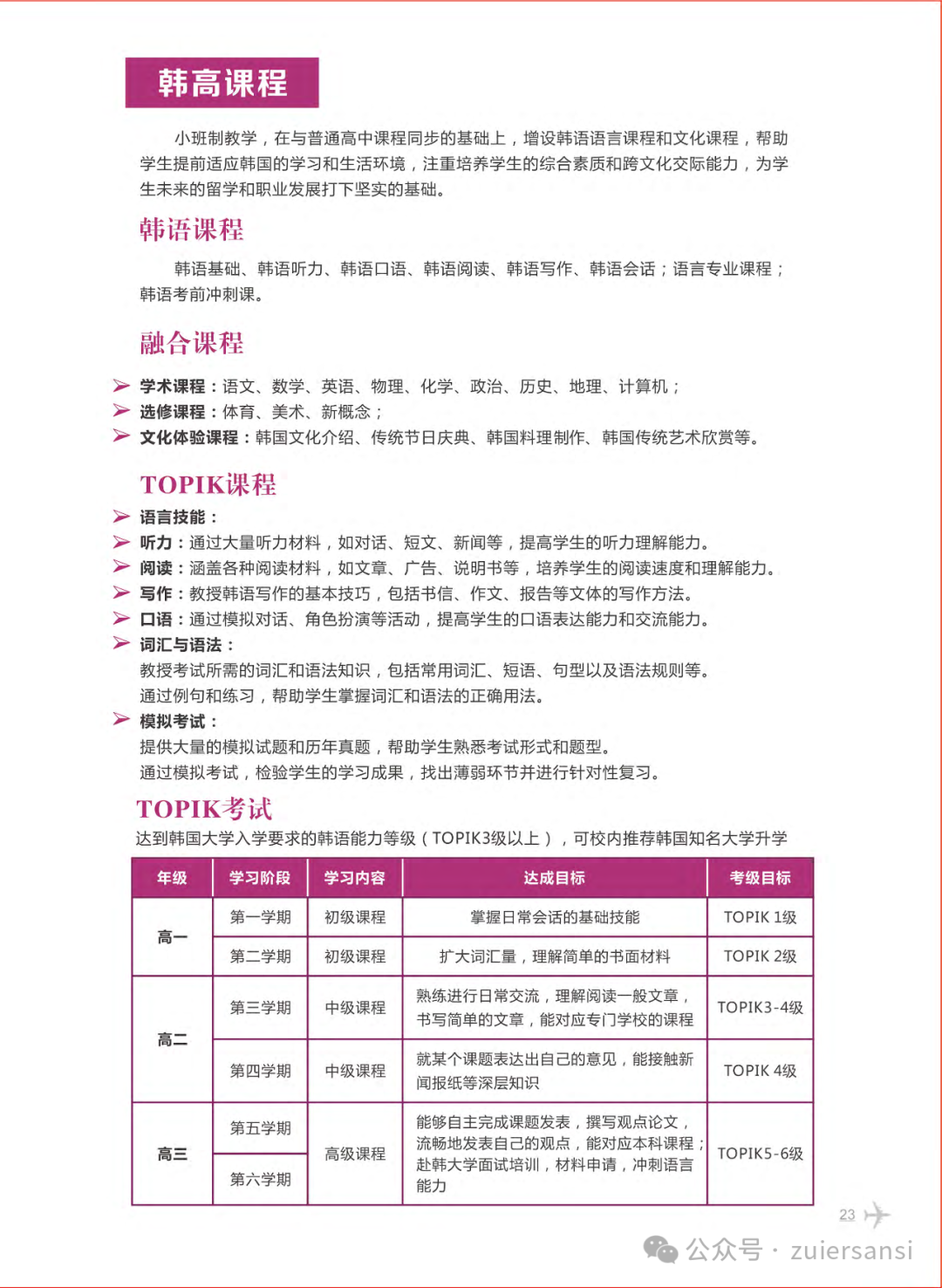
上海成才高中成立于1998年,国际部成立于2016年, 6年国际化办学历史,秉承“非学无以广才、非志无以成学”教育初心,开发日韩等国优质教学资源,与合作直考大学,为国内初中毕业生提供“国内高中+国际大学”课程模式的日韩升学方向的特色国际高中学校。

查看更多

招生简章

2025年



图片
图片
图片
图片
图片
图片
图片
图片
图片
图片
图片
图片
图片
图片
图片
图片
图片
图片
图片
图片
图片
图片
图片
图片
图片
图片
图片
图片
图片
图片
图片
图片
图片
图片
图片
图片
图片
图片
图片
图片
图片
图片

声明:本文由上哪学团队(微信公众号ID: shangnaxue)原创整理制作,转载请注明来源和出处,否则追究法律责任。

查学校 用上哪学
反馈意见
反馈
成功恭喜您,申请提交成功!