上海

上海师范大学附属中学松江分校

热门
当前位置:首页>学校库>学校详情

上海师范大学附属中学松江分校

公办高中三年制
地址借址松江区方塔北路319号

学校概况

作为上海市教育委员会、上海师范大学、松江区人民政府三方合作共建的上海市实验性示范性高中,上师大附中松江分校享受区属市实验性示范性高中政策。学校与上海师范大学附属中学本部“一体化”联动办学,由上海师范大学附属中学派出骨干团队进行管理。办学定位为小型化、精品式的学术型高中。 上师大附中松江分校规划选址坐落于松江南站大型居住社区,东至白粮路,南至旗亭路,西至官绍一号河,北至茶坛路,毗邻上海师范大学松江未来实验学校,拟于2027年建成。前期,学校虽借址办学,但拥有独立的教学楼、宿舍楼,且实行独立封闭式管理。

查看更多

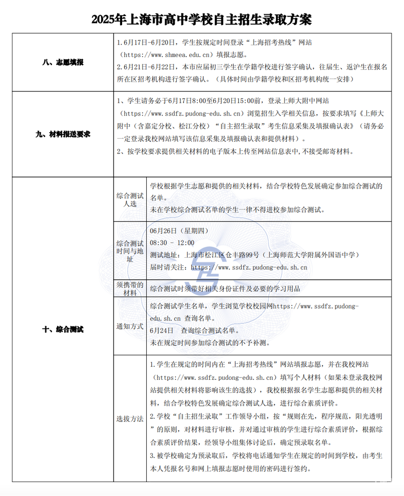
招生简章

2025年

image.pngimage.pngimage.png

声明:本文由上哪学团队(微信公众号ID: shangnaxue)原创整理制作,转载请注明来源和出处,否则追究法律责任。

查学校 用上哪学
反馈意见
反馈
成功恭喜您,申请提交成功!