上海

上海市川沙中学华夏西校(新德西路校区)

热门
当前位置:首页>学校库>学校详情

上海市川沙中学华夏西校(新德西路校区)

公办初中四年制
地址新德西路196号

学校概况

上海市川沙中学华夏西校(原名上海市华夏中学),创办于1998年9月,是一所由上海市华夏文化旅游区开发公司公建配套、浦东新区教育局直管的公办初级中学。学校现有两个校区,分别位于上海市浦东新区川沙新镇华夏二路150号和新德西路196号,共有四个年级,46个教学班,在校学生2100人左右。

查看更多

招生简章

2025年


03.jpg

02.jpg

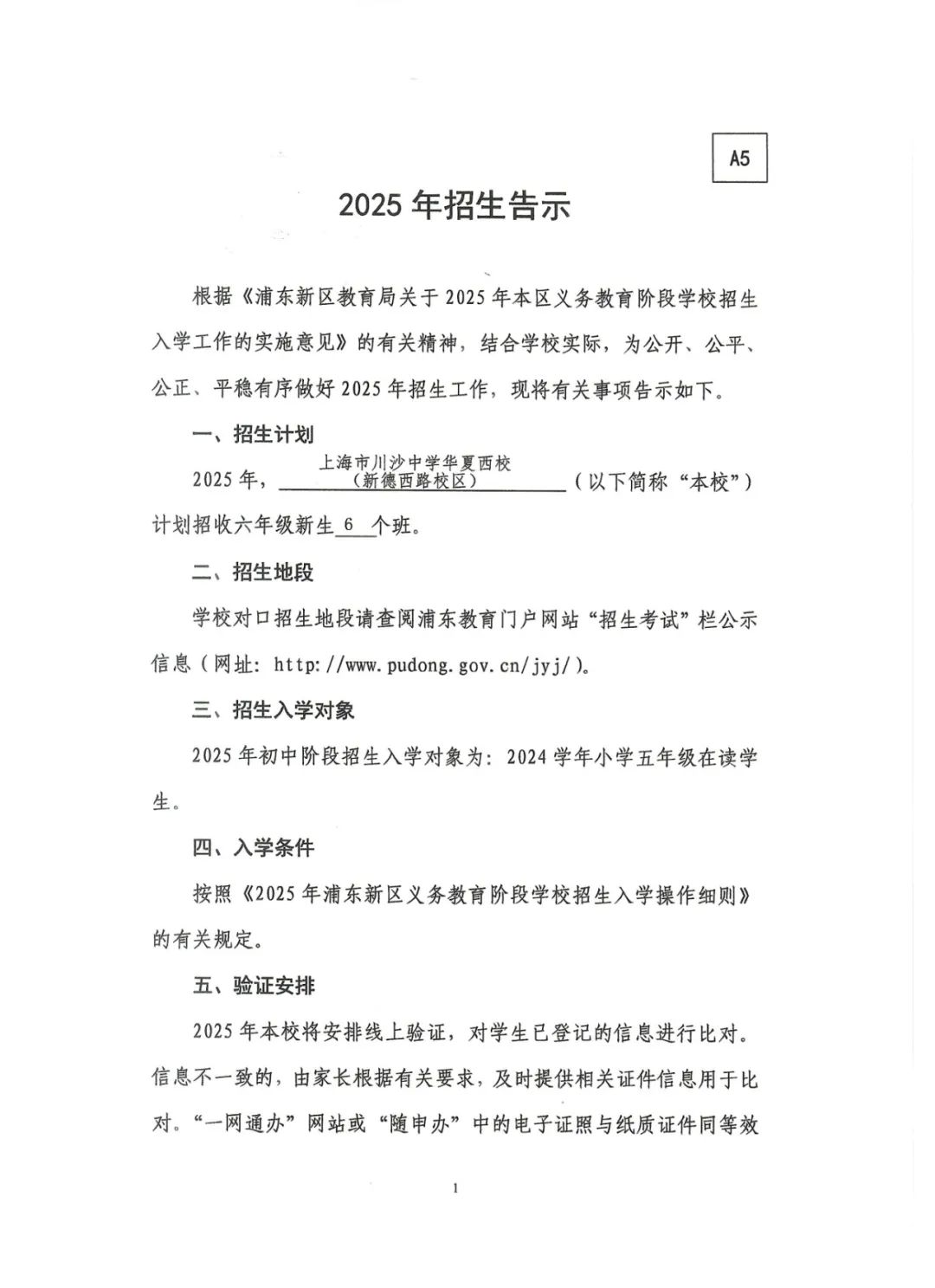
▲上海市川沙中学华夏西校新德西路校区招生告示



声明:本文由上哪学团队(微信公众号ID: shangnaxue)原创整理制作,转载请注明来源和出处,否则追究法律责任。

查学校 用上哪学
反馈意见
反馈
成功恭喜您,申请提交成功!