上海

文章-杭州学区房攻略:2020年杭州学区划分出炉!请收好!

热门

杭州学区房攻略:2020年杭州学区划分出炉!请收好!

    杭州市教育局早前公布了部分区、县(市)2020年各公办中小学教育服务区(学区)范围。


    特别说明:


    1.下列教育服务区(学区)仅作为2020年中小学招生教育服务区(学区);教育服务区(学区)的划分会因规划布局、新建学校、招生容量等因素进行扩大或缩小的调整,请勿作为购房就读该校的依据。


    2.下列教育服务区(学区)仅包含已经区教育行政部门明确的住宅。以后新建或改扩建的住宅,将另行确定其教育服务区,并以区教育行政部门公布的文件为准。


    3.中小学招生工作严格依照政策按程序进行,请不要轻信无关人员对入学报名、录取等作出的承诺,以免上当受骗。


    上城区


    公办小学学区分布


    本地户籍人口教育服务区分布表

    重要提醒:


    1.2020年教育服务区(仅包含已在区教育行政部门备案明确的住宅)自公布之日起执行,仅限当年有效。


    2.当教育服务区内符合条件的报名人数超过学校招生计划时,将按照“住、户一致”优先原则录取,符合条件、未被学校录取的学龄儿童由区教育局统筹安排。


    3.符合条件的流动人口随迁子女向居住地所在报名服务区小学报名,实际录取根据区域教育资源统筹协调。


    4.教育服务区划分会因规划布局、新建学校、招生容量等因素进行调整,请勿将教育服务区作为购房或迁户的依据。


    如有疑问,可以拨打0571-87802200咨询。


    下城区




    江干区



    重要提醒:


    1.部分学校适龄儿童摸底数大幅度超出招生计划,因此流动人口随迁子女信息核验后,实际录取学校根据区域教育资源统筹协调;


    2.教育服务区会因新建学校、布局调整、招生容量等因素进行适度调整,请勿将教育服务区划分作为购房迁户等依据。


    3.预计第一次现场信息核验之日至8月31日期间持有效居住证且符合江干区小学一年级入学条件的流动人口随迁子女的信息核验学校为杭州培知学校(咨询电话:56979704)。


    4.中小学招生工作依政策与程序进行,请不要轻信无关人员对入学报名、录取等作出的承诺。


    拱墅区


    说明:


    1.教育服务区划分解释权在拱墅区教育局。


    2.非常住户籍儿童动态教育服务区划分,根据实际教育资源每年进行调整;常住户籍儿童教育服务区划分,会因新建学校、布局调整、招生容量等因素进行适度调整。请勿将教育服务区划分作为购房依据。


    3.区教育局招生咨询电话:88259970、88259199、58237977。


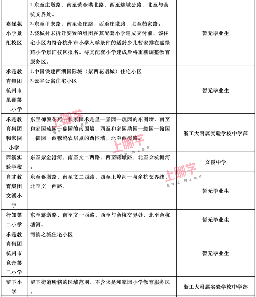
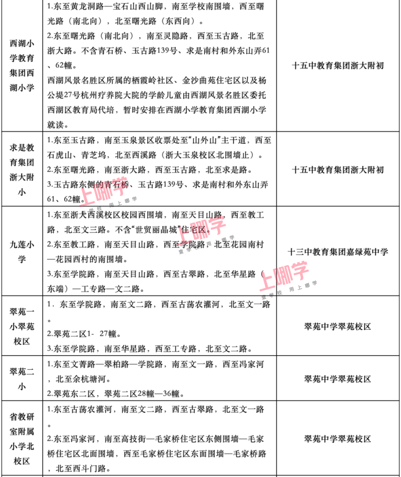
    西湖区


    备注:


    浙工大附属实验学校小学部继续接收留下地区符合入学条件的流动人口子女报名入学。


    育才教育集团黄姑山路校区继续接收求是教育集团浙大附小、保俶塔实验学校、文一街教育集团文一街小学、行知小学、文三教育集团文三街小学、学军小学教育集团学军小学、西湖小学教育集团西湖小学等教育服务区中符合入学条件的流动人口子女报名入学。


    融信“杭州公馆”住宅小区在规划配套小学建成之前,在文一街小学师苑校区(原杭师大图书馆旧址)报名,待其规划配套小学建成后,将明确其教育服务区。


    滨江区



    钱塘新区




    西湖风景名胜区



    萧山区



    余杭区


    提示:范围的最终划分须以各区、县(市)教育行政部门的解释为准。

    信息来源:杭州小胖看房


    查看更多

    声明:本文由上哪学团队(微信公众号ID: shangnaxue)原创整理制作,转载请注明来源和出处,否则追究法律责任。

    查学校 用上哪学
    反馈意见
    反馈
    成功恭喜您,申请提交成功!