上海

文章-重磅!2023年杭州幼升小招生政策解读出炉!公民办二选一!民办小学录取后不可放弃!

热门
当前位置:首页>文章>最新资讯>正文

重磅!2023年杭州幼升小招生政策解读出炉!公民办二选一!民办小学录取后不可放弃!


    近日!2023年杭州市义务教育阶段招生政策终于公布!小学、初中新生报名日程全部出炉!!👉👉定了!2023年杭州义务教育阶段学校招生入学政策出炉!6月9日小学报名启动!民转公学校继续摇号!》


    从现在开始,入学对象要求、报名时间节点、材料准备到现场信息核验,家长们一定都需要重视起来!错过任何一件事情都有可能影响孩子的正常入学!



    今天,幼小君就为大家整理了2023年杭州市幼升小报名政策解读!报名详细内容及具体操作方法!下见本文详情!提前看,方便做好入学准备哦~



    💖杭州幼小君后面还会更新区政策、网报登记、录取细则、对口等信息,家长们请持续关注杭州幼升小资讯、杭州上哪学公众号哦👇~~




    2023杭州义务教育招生政策解读


    一、2023杭州入学报名关键时间点

    ✅杭州幼升小招生工作时间安排:

    6月9日-11日,小学入学网上报名

    6月19日-20日,随迁子女信息核对

    7月1日-2日,公办小学第一轮现场信息核验

    7月3日,公办录取分配开始,民办小学电脑排位

    7月4日,未招满民办小学补招网报

    7月6日,民办小学补招摇号

    7月8日,公办小学第二批现场信息核验


    1684930112958.jpg


    👇扫码回复“2023”

    获取杭州各区幼升小、小升初招生政策合集

    图片


    ✅杭州小升初招生工作时间安排:

    5月29日-31日 小学应届毕业生(家长) 网上信息录入“个别生”网上报名 

    6月12日-13月 小升初网上报名 

    6月19日 公办初中分配工作开始,民办初中 (含摇号派位的转公学校,下同) 电脑派位 

    6月21日 未招满的民办初中补招网上报名 

    6月27日 民办初中补招电脑派位 

    7月3日 公办初中分配基本结束


    1684928149527.jpg



    二、杭州义务教育招生报名入口

    ✅杭州小学报名入口:

    杭州市小学一年级入学管理系统


    ✅杭州初中报名入口:

    杭州市小升初管理系统


    👇两种报名路径参考👇


    01
    手机端


    ①登录浙里办APP(手机端)

    ②首页输入“义务教育报名

    ③点击义务教育阶段学校学生入学一件事联办的“在线办理

    ④进入杭州市义务教育入学报名服务页面

    ⑤自行选择小学一年级或小升初入学报名


    6484785e063f4a8aac18f6c670bb03e.jpg

    👇

    2e7b5dca581c21292086bfb2e45e970.jpg


    02
    电脑端


    ①登录网页浙江政务服务网APP(电脑端)

    ②首页输入“义务教育报名

    ③点击义务教育阶段学校学生入学一件事联办的“在线办理

    ④进入杭州市义务教育入学报名服务页面

    ⑤自行选择小学新生或小升初新生报名


    image.png

    👇

    image.png


    👇扫码回复“报名入口”

    获取杭州幼升小各区新生报名入口

    图片



    杭州幼升小、小升初报名有疑问?

    扫码可找升学顾问在线答疑解惑!

    👇👇👇

    图片



    三、杭州入学报名对象要求

    以下适龄儿童少年,可以在本市申请就读小学、初中:

    1.本市户籍儿童少年

    2.符合条件的流动人口随迁子女

    3.国家、省市相关政策规定可在本市接受义务教育的儿童少年,包括:

    (1)父母在我国驻外机构工作或因公派往并长期在国外工作,或父母双方均在野外地质勘察部门工作,户籍所在地确实无人照顾,需由本市亲属照管或寄养在本市的儿童少年;

    (2)驻杭部队现役军人子女;

    (3)直系亲属或者其他法定监护人户籍在本市的下列儿童少年:烈士子女,因公牺牲的军人、公安民警和消防救援人员子女;一至四级残疾军人和因公伤残公安民警、消防救援人员子女;平时荣获二等功以上或者战时荣获三等功以上奖励的军人、英雄模范子女;驻国家确定的艰苦边远地区和西藏自治区,解放军总部划定的三类以上岛屿,以及在飞行、潜艇、航天、涉核等高风险、高危险岗位工作的现役军人子女;

    (4)符合市委市政府《关于杭州市高层次人才、创新创业人才及团队引进培养工作的若干意见》等规定引进的高层次人才、创新创业人才子女和省委人才办认定的在杭省部属单位引进的高层次人才子女,持有《杭州市特聘专家证书》、属地为本市的《浙江省海外高层次人才居住证》的引进人才子女,属地为本市的《浙江省引进人才居住证》的引进人才子女,工作地为本市的回归和引进浙商子女;

    (5)在本市居住的港澳台籍、外国籍儿童少年。


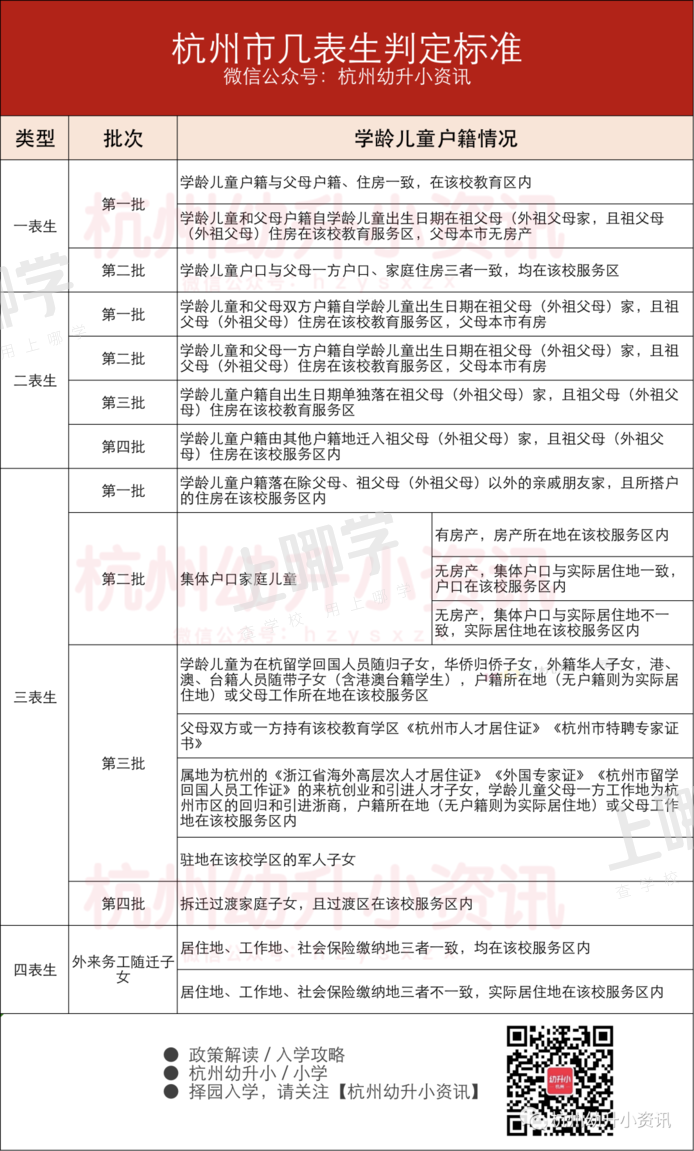
    杭州幼升小几表生.png


    上述儿童少年入学应同时满足:

    小学(含一贯制学校小学部,下同):2016年9月1日至2017年8月31日出生、年满6周岁的儿童,或经我市入学所在地的区、县(市)教育行政部门批准缓学的儿童。


    入学年龄对照表.png


    初中(含一贯制学校和完全中学初中部,下同):小学应届毕业学生。


    👇扫码回复“报名条件”

    获取杭州幼升小各区新生报名要求解读

    图片




    四、杭州幼升小公民统招

    ✅公办民办学校同步招生

    杭州实施“公民同招”,民办学校录取与公办学校第一批录取同步实施点击选择“公办小学报名”或“民办小学报名”(只能二选一,如完成“公办小学报名”,则不能再报名民办小学,反之亦然)。


     统一进行信息采集

    登录到报名系统后,第一步都是先进行学生身份信息采集登记,选择“学生类型”,进行相关信息填报。完成所有信息采集且核对无误后进行“确认”,即进入下一个报名流程(公民办报名)👇


    图片


     公民办二选一

    报名时,适龄儿童只能在公办小学或民办小学(包括民转公学校,下同)选报一类,其中选择民办小学的应在可选报学校中限报一所,报名公办小学的不需要填写具体学校


    图片


    👇扫码回复“报名流程”

    获取杭州幼升小新生报名填报步骤

    图片



    杭州幼升小、小升初报名有疑问?

    扫码可找升学顾问在线答疑解惑!

    👇👇👇

    图片



    五、杭州公办小学现场信息核验


     现场信息核验时间


    公办小学第一轮现场信息核验:7月1日-2日

    公办小学第二批现场信息核验:7月8日


     现场信息核验要求


    各区公办小学现场信息核验要求不等,有的会进行线上信息核验;有的无需信息核验;有的则需要前往对口学校现场核验大家以报名所在区、所在学区对口学校政策为准


    例如2022年上城区有45所学校提供一码通服务,学校教育服务区范围内“住户一致”的户籍生,可以通过现场信息核验。


    例如2022年萧山区公办小学就读资格审核统一采用“大数据核对为主,现场核验为辅”的方式进行。由各教育指导中心组织人员对家长网报信息进行大数据线上核对,如果信息核对无误,即确认报名信息,家长不用再进行现场核验。


    👇扫码回复“现场核验”

    获取往年杭州幼升小报名现场核验指南

    图片




    六、杭州民办小学摇号招生


     幼小君特别提醒


    “公参民”转公学校过渡期内其招生范围、招生方式由各区、县(市)根据实际情况确定并报市教育局备案,可以继续通过电脑随机派位方式招生

    这意味着2022年杭州各区民转公的学校2023年可以继续摇号招生!


     民办小学摇号时间


    7月3日,民办小学第一轮摇号

    7月4日,未招满民办小学补招网报

    7月6日,民办小学第二轮摇号


     民办小学摇号规则 


    • 如报名人数小于或等于招生计划数的,民办学校一次性全部录取。
    • 如学校报名人数大于其招生计划数的,由所在区、县(市)教育行政部门组织电脑随机派位录取(摇号)。


     格外注意:


    一旦被报名的民办学校录取,不得放弃。

    一旦被报名的民办学校调剂志愿录取,不得放弃

    民办小学录取结果不能更改,公办学校也不能再录取已被民办学校录取的儿童少年。


    👇扫码回复“民办”

    获取民转公名单及往年民办摇号数据

    图片





    查看更多

    声明:本文由上哪学团队(微信公众号ID: shangnaxue)原创整理制作,转载请注明来源和出处,否则追究法律责任。

    查学校 用上哪学
    反馈意见
    反馈
    成功恭喜您,申请提交成功!