上海
上海
深圳
杭州
广州
北京
苏州
武汉
成都
东莞
佛山
南京
天津
西安
长沙
郑州
重庆
首页
文章
最新资讯
26年入学政策
26年对口方案
热门学校
家长问答
学校库
托育园
幼儿园
小学
初中
高中
商务合作
下载APP
扫码下载APP
文章-2026年杨浦区一年级新生招生范围
热门专题
26年入学政策
26年对口方案
热门学校
家长问答
摇号指南
探园视频
16区幼小初资源解析
入学材料
家门口的好学校
特色课程大赏-运动课
更多
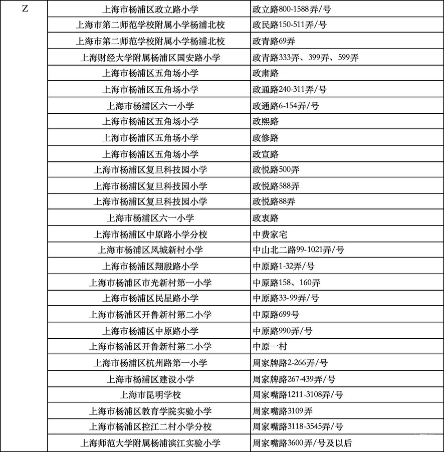
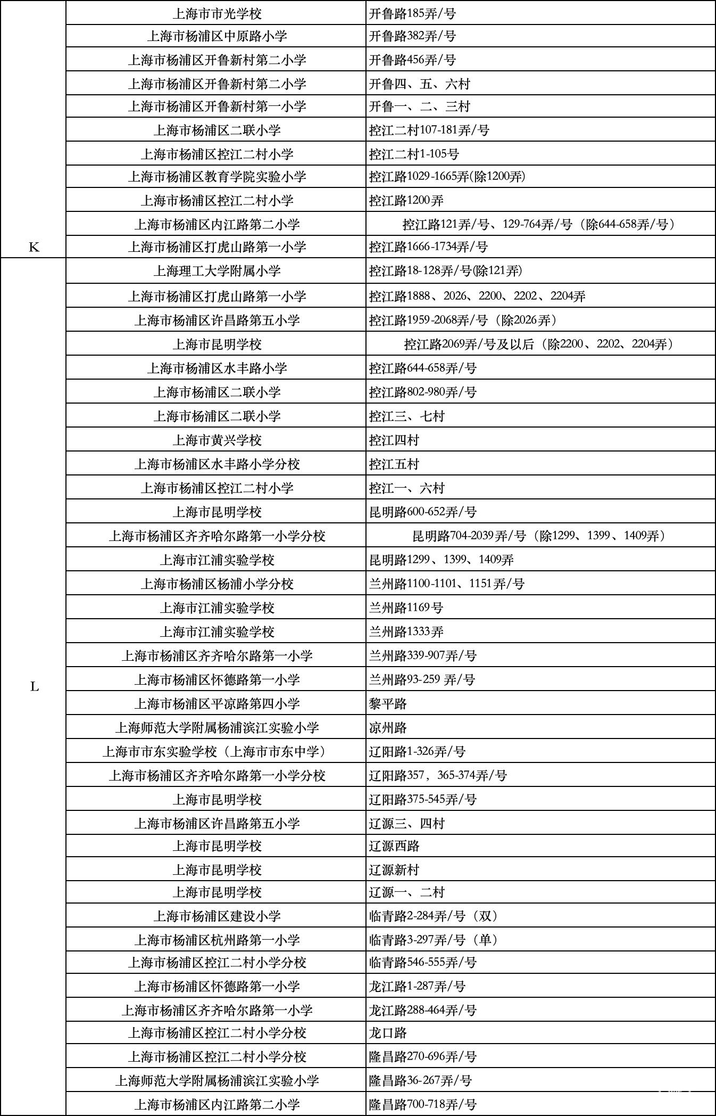
2026年杨浦区一年级新生招生范围
上哪学
2026-04-9
407
26年对口方案
26年入学政策
查看更多
声明:
本文由上哪学团队(微信公众号ID: shangnaxue)原创整理制作,转载请注明来源和出处,否则追究法律责任。
26年对口方案
查看更多
2026年金山区公办初中对口招生入学范围和计划
2026年青浦区初中学区划分一览表
2026年杨浦区一年级新生招生范围
2026年虹口区义务教育阶段公办初中招生计划和联系方式
2026年黄浦区公办小学办学基本情况公示表(含对口范围)
2026年黄浦区初中预备班对口入学方案
2026年徐汇区公办初中入学方式
2026年徐汇区公办小学招生划片范围
2026年长宁区公办初中划片电脑派位对口入学方式
2026年长宁区公办小学对口入学地域分配表
2026年静安区公办初中入学方式
2026年静安区公办小学招生划片范围
26年入学政策
查看更多
2026年金山区公办初中对口招生入学范围和计划
2026年杨浦区一年级新生招生范围
2026年虹口区义务教育阶段公办初中招生计划和联系方式
2026年静安区特殊教育学校报名入学流程、2026年静安区户籍适龄儿童缓学申请流程
2026年浦东新区初中招生地段公示
2026年浦东新区小学招生地段公示
2026年浦东新区小学招生地段公示
2026年浦东新区义务教育阶段学校招生入学信息公示(小学)
2026年普陀区民办学校招生计划数
2026年普陀区小学升初中对口方案
2026年普陀区公办小学招生地段范围
上海市嘉定区教育局关于2026年本区义务教育阶段学校学生入学排序办法
意见
反馈
返回
顶部
恭喜您,申请提交成功!