上海闵行区世纪苑樱桃子幼儿园
上海闵行区学乐星晓苗幼儿园
上海市闵行区樱桃子幼稚园
上海市闵行区梅陇镇中心幼儿园(二村分部)
上海市闵行区罗阳河畔幼儿园
上海市闵行区梅陇镇中心幼儿园
上海市闵行区望族苑幼稚园
梅陇镇上中西路1285弄52号
学校概况
望族苑幼稚园座落于望族苑小区内,占地面积2819平方米,户外活动场所及绿地面积占1333平方米,师资队伍专业化,既有教学经验丰富的中老年教师,又有年轻活泼的青年教师配班.我们以努力培养"会学习、会探究、乐于表现的身心健康的幼儿"为办学目标,诚信以优良的教育取信于社会。 坚持依法办园,以德立园,形成了制度制约人,奖惩分明,从园长、工会主席、教研组长等,职责分明,幼儿园虽然领导班子成员年轻,但是有干劲,有创新,合作意识好,凝聚力强;各条线基本理顺了各项常规工作制度、岗位职责、评价指标体系与评价操作办法。教师75%达到大专以上学历,10%本科在读;100%保育员具有保育员初级证和上岗证;保健都有相关专业证书,有8名教师被聘为园级骨干,80%的教师开展了专题研究,100%的教师参与了区级课题的研究。 谨遵“服务,从细节处开始;奉献,在真诚中体现,教育,促个性化发展;理念,以幼儿发展为本;目标,以科研兴园为方向作为行动指南”,努力营造温馨美好、诚实正直、寓教于乐、形式多样的良好的教育环境,有效整合多种教育资源,以上海市二期课改为核心,英文教育、创意美术为特色,传统文学、逻辑思维训练等课程为选择性课程,既适宜幼儿全面发展,又满足于孩子的个体发展需要。

招生简章
Amy老师 上海闵行区望族苑幼稚园 6天前
点击上方蓝字关注我们 园所介绍 办学等级 二级一类 办学性质 民办 办学类型 全日制 幼儿园地址 小班招生对象 对口报名条件 招生区域内小区及路段 小区生路段 望族苑小区(上中西路1285弄) (小区生优先录取) 小班幼儿报名流程 01 网上信息登记 02 网上报名 03 现场验证 2020年5月30日-5月31日,适龄幼儿监护人持相关证件、携幼儿本人到指定幼儿园进行第一批现场验证。 04 录取通知 现场验证材料要求 按户口所在地对口报名的幼儿 现场验证时需持有的证件: 按居住地对口报名的幼儿 现场验证需持有的证件: 外籍幼儿现场验证时还需提供的证件参照《2020年闵行区适龄幼儿入园工作政策问答》第十条第5项的具体要求。 非”小区生“现场验证时需提高的证件参照《2020年闵行区适龄幼儿入园工作政策问答》第四条的具体要求。 小班幼儿现场验证时间 2020年5月30日 08:30——11:30 13:00——16:00 2020年5月31日 08:30——11:30 13:00——16:00 现场验证地址 招生咨询电话
一、报名及现场验证日期
2021年1月11日——1月15日(工作日)
上午9:00-11:00
下午13:30-15:30
二、报名地点 上中西路1285弄52号(望族苑小区内) 三、招生对象(托、小、中、大少量插班名额) 四、报名准备 请家长携带幼儿报名材料(幼儿出生证、户口簿、预防接种簿、房产证或租房备案、父母身份证)的原件和复印件;幼儿1寸照片一张。 五、现场验证材料要求 七、预约方式 扫描下方二维码,填写表单并提交。收到报名预约后,招生老师会进行联系。 八、联系方式: 九、温馨提示:
—上海闵行区望族苑幼稚园— 开始 招生啦 因材施教 专业师资 优质课程 托班 小班 中班 大班 招生对象 01 托班幼儿 2020年9月1日-2021年8月31日出生幼儿。 02 小班幼儿 2019年9月1日-2020年8月31日出生(包括在园托班幼儿),并且已在上海市适龄幼儿入园信息登记系统完成网上信息登记、获取登记编号的幼儿。 03 中班插班转园幼儿 2018年9月1日-2019年8月31日出生幼儿。 04 大班插班转园幼儿 2017年9月1日-2018年8月31日出生幼儿。 报名条件 持有的相关证件/证明材料(包括幼儿户口簿、实际居住在闵行区的有效居住证明、《上海市居住证》/《上海市居住登记凭证》等)的变动(登记)时间为2023年4月15日之前、身体健康(无慢性传染病)、智力正常、能正常参加集体活动,并符合以下报名条件的适龄幼儿。 一、公办幼儿园及民办幼儿园“小区生”对口报名条件(简称“对口报名条件”) 01 户口所在地对口 持有招生区域内常住户口(户主为直系亲属或幼儿本人),并且持有与户口所在地相对应的住宅类产权证(产权人是直系亲属或幼儿本人,且全部或共同共有)的幼儿。 02 居住地对口 (1)持有招生区域内住宅类产权证(产权人是父母或幼儿本人,且全部或共同共有)的本市户籍幼儿。 (2)持有招生区域内经适房产权证(产权人是父母或幼儿本人,且全部或共同共有)的本市户籍幼儿。 (3)持有招生区域内住宅类产权证(产权人是父母或幼儿本人,且全部或共同共有),并且幼儿本人及父母一方持有《上海市居住证》/《上海市居住登记凭证》(有效期内,居住地址与产权证地址一致)的外省市户籍幼儿。 (4)持有招生区域内住宅类产权证(产权人是父母或幼儿本人,且全部或共同共有),并且持有港澳居民来往内地通行证/港澳居民居住证、台湾居民来往大陆通行证/台湾居民居住证、护照的港、澳、台、外籍幼儿。 二、全区招生民办幼儿园、民办幼儿园“非小区生”报名条件(简称“民办幼儿园报名条件”) 01实际居住在闵行区且持有相对应的居住证明[如住宅类产权证/经适房产权证(产权人是父母或幼儿本人,且全部或共同共有)、廉租房/公租房租赁证明(租赁人是父母或幼儿本人)、《本市户籍人户分离人员居住登记(回执)》等]的本市户籍幼儿。 02实际居住在闵行区且持有相对应的居住证明[如住宅类产权证(产权人是父母或幼儿本人,且全部或共同共有)、租赁合同备案(租赁人是父母或幼儿本人)等],并且父母一方为本市户籍或持有《上海市居住证》/《上海市居住登记凭证》(有效期内,居住地址与居住证明地址一致),本人持有《上海市居住证》/《上海市居住登记凭证》(有效期内,居住地址与居住证明地址一致)的外省市户籍幼儿。 03实际居住在闵行区且持有相对应的居住证明[如住宅类产权证(产权人是父母或幼儿本人,且全部或共同共有)、租赁合同备案(租赁人是父母或幼儿本人)等],并且父母一方为本市户籍或持有《上海市居住证》/《上海市居住登记凭证》(有效期内,居住地址与居住证明地址一致)或持有港澳居民来往内地通行证/港澳居民居住证、台湾居民来往大陆通行证/台湾居民居住证、护照,本人持有港澳居民来往内地通行证/港澳居民居住证、台湾居民来往大陆通行证/台湾居民居住证、护照的港、澳、台、外籍幼儿。 托班幼儿入园工作时间安排 日 期 内 容 4月14日 ☆ 区教育行政部门公开《2023年闵行区学前教育阶段适龄幼儿入园工作实施意见》 ☆ 幼儿园公开招生咨询电话等入园工作相关信息 5月26日 “闵行区托班幼儿入园报名系统”开通 (以下简称“区托班报名系统”) 5月26日~ 5月29日 托班幼儿监护人进入区托班报名系统,查询幼儿园是否开设托班,再注册登录,选择报名类型、填写信息、确认意向,完成网上预报名(登录网址:https://yebm.mhedu.sh.cn) 5月29日24时 托班幼儿网上预报名截止 5月30日~5月31日 幼儿园完成网上验证 6月16日 发放入园录取通知(登录区托班报名系统查询录取情况) 8月31日前 托班幼儿完成注册报到 本区托班幼儿入园工作主要分为网上预报名、网上验证和录取通知三个阶段。 网上预报名 在确保3-6岁幼儿入园的基础上,有条件的幼儿园鼓励开设普惠性托班。 网上验证 2023年5月30日-5月31日,幼儿园完成网上验证。 对于网上验证遇到问题的,幼儿园可组织幼儿监护人进行现场验证。“随申办”移动端或“上海一网通办”网站中的电子证照与纸质证件可同等效力使用。 录取通知 2023年6月16日,依据区托班报名系统中幼儿排序情况、幼儿实际预报名情况及幼儿园实际班额情况完成幼儿录取工作,溢出幼儿不统筹。幼儿监护人登录区托班报名系统查询录取情况。 小班幼儿入园工作时间安排 日 期 内 容 4月14日 ☆ 区教育行政部门公开《2023年闵行区学前教育阶段适龄幼儿入园工作实施意见》 ☆ 幼儿园公开招生咨询电话等入园工作相关信息 4月20日 “上海市适龄幼儿入园信息登记系统” 开通 (以下简称“市登记系统”) 4月20日~ 4月27日 小班适龄幼儿(包括在园托班幼儿)监护人通过市登记系统,完成网上信息登记,获取登记编号 (登录“上海一网通办”网站首页“2023年适龄幼儿入园”特色专栏,网址:https://zwdt.sh.gov.cn,或登录“随申办”移动端首页“2023年适龄幼儿入园”) 4月27日 小班适龄幼儿信息登记截止 5月11日 “闵行区小班幼儿入园报名系统”开通 (以下简称“区小班报名系统”) 5月11日~ 5月15日 小班适龄幼儿(包括在园托班幼儿)监护人通过区小班报名系统,选择报名类别、补充信息、修改信息、确认意向,完成网上报名 (登录市登记系统后,点击进入闵行区报名入口,或登录“上海一网通办”网站闵行区首页,网址https://zwdt.sh.gov.cn/govPortals/region/SH00MH,进入“2023年适龄幼儿入园”专栏,或登录“随申办”移动端首页搜索“闵行旗舰店”进入“幼儿入园”) 5月15日24时 小班适龄幼儿网上报名截止 5月16日~ 5月18日 5月30日~ 5月31日 发放入园录取通知(登录区小班报名系统查询录取情况) 本区小班适龄幼儿入园工作实行公民办幼儿园同步登记、同步报名、同步验证的方式,主要分为网上信息登记、网上报名、网上验证和录取通知四个阶段。 网上信息登记 2023年4月20日-4月27日,小班适龄幼儿(包括在园托班幼儿)监护人通过上海市适龄幼儿入园信息登记系统(以下简称“市登记系统”,登录“上海一网通办”网站首页“2023年适龄幼儿入园”特色专栏,网址:https://zwdt.sh.gov.cn,或登录“随申办”移动端首页“2023年适龄幼儿入园”)完成网上信息登记,获取登记编号。具体操作步骤和方法依据市级要求。 网上报名 2023年5月11日-5月15日,小班适龄幼儿(包括在园托班幼儿)监护人通过闵行区小班幼儿入园报名系统(以下简称“区小班报名系统”,按原途径登录市登记系统后点击进入闵行区报名入口,或登录“上海一网通办”网站闵行区首页,网址:https://zwdt.sh.gov.cn/govPortals/region/SH00MH,进入“2023年适龄幼儿入园”专栏,或登录“随申办”移动端首页搜索“闵行旗舰店”进入“幼儿入园”)完成网上报名。 网上验证 2023年5月16日-5月18日,幼儿园完成第一批网上验证。 对于网上验证遇到问题的,幼儿园可组织幼儿监护人进行现场验证。“随申办”移动端或“上海一网通办”网站中的电子证照与纸质证件可同等效力使用。 录取通知 2023年6月16日,遵循人户一致优先的原则,依据区小班报名系统中幼儿入园条件排序情况、幼儿实际报名情况及街镇、幼儿园资源配置情况,完成幼儿录取工作。幼儿监护人登录区小班报名系统查询录取情况。 中班/大班插班转园工作时间安排 日 期 内 容 4月14日 ☆ 区教育行政部门公开《2023年闵行区学前教育阶段适龄幼儿入园工作实施意见》 ☆ 幼儿园公开招生咨询电话等入园工作相关信息 5月26日 “闵行区中班/大班插班转园幼儿入园报名系统”开通 (以下简称“区中大班报名系统”) 5月26日-5月29日 中班/大班插班转园幼儿监护人进入区中大班报名系统,查询幼儿园是否有插班转园学额,再注册登录,选择报名类型、填写信息、确认意向,完成网上预报名 (登录网址:https://yebm.mhedu.sh.cn) 5月29日24时 中班/大班插班转园幼儿网上预报名截止 5月30日~5月31日 幼儿园完成网上验证 6月16日 发放入园录取通知 (登录区中大班报名系统查询录取情况) 8月31日前 中班/大班插班转园幼儿完成注册报到 本区中班/大班插班转园幼儿入园工作主要分为网上预报名、网上验证和录取通知三个阶段。 网上预报名 2023年5月26日-5月29日,中班/大班适龄幼儿监护人进入闵行区中班/大班插班转园幼儿入园报名系统(以下简称“区中大班报名系统”,网址:https://yebm.mhedu.sh.cn),先查询幼儿园是否有插班转园学额,再注册登录并完成网上预报名。有插班转园学额的幼儿园方可接受网上预报名。 网上验证 2023年5月30日-5月31日,幼儿园完成网上验证。 对于网上验证遇到问题的,幼儿园可组织幼儿监护人进行现场验证。“随申办”移动端或“上海一网通办”网站中的电子证照与纸质证件可同等效力使用。 录取通知 相关说明 ➦ 1.公民办幼儿园实施同步招生。未选择报名符合对口报名条件的公办幼儿园或民办幼儿园“小区生”,又未通过民办幼儿园“非小区生”或全区招生民办幼儿园第一批网上验证的幼儿,依据第一批网上验证和已分配入园幼儿数的实际情况,以“本区户籍优先、同类排序靠后”(比如同属人户一致类,即排在此类靠后)为原则,由区教育行政部门统筹安排入园。 ➦ 2.持有本区集体户口、公共户口的幼儿可在区报名系统中选择“户口所在地对口”报名幼儿园,区教育行政部门根据幼儿居住地统筹安排入园。 ➦ 3.持有本市常住户口及本区有效廉租房/公租房租赁证明的幼儿可在区报名系统中选择“居住地对口”报名幼儿园,由区教育行政部门根据居住地统筹安排入园。 ➦ 4.符合统筹报名条件的小班适龄幼儿在居住地所属街镇公办幼儿园资源充足的情况下统筹安排入园。若居住地所属街镇无剩余公办幼儿园资源,则不进行统筹。 ➦ 5.公办幼儿园只接受符合对口报名条件的插班转园幼儿或托班幼儿预报名,依据预报名幼儿的排序情况及实际班额情况梯队录取,溢出幼儿不统筹。 ➦ 6.幼儿入园前必须按照卫生保健相关制度进行健康检查,合格者方可入园。 ➦ 7.一套住房原则上3年内只安排1名适龄幼儿入园(不含二胎、三胎及多胞胎的情况)。 ➦ 8.中福会浦江幼儿园、中福会托儿所闵行校区自主招生,具体招生方案由幼儿园制定并公开。 ➦ 9.持有本区户籍需接受学前特殊教育的适龄幼儿可至开设特教班的幼儿园咨询、登记报名。 ➦ 10.2023年8月31日前,幼儿园完成托班、小班及中班/大班插班转园幼儿的注册报到工作。 扫码预报名 扫描或识别下方二维码,进入链接填写“报名登记表”做初步的登记,幼儿个人资料收集。请家长朋友认真、如实、完整填写报名信息。线上预约报名的家长可以获得我园教师一对一指导,网上操作信息登记。 更多2023年幼儿园招生政策内容推荐: 【招生】2023年闵行区幼儿园招生政策今日发布,4月20日开放市登记,5月11日开放区报名 【一图看懂】2023年闵行区小班幼儿入园报名流程(含温馨提示) 【一图看懂】2023年闵行区中班/大班插班转园幼儿入园报名流程(含温馨提示) 【END】







幼儿园完成第一批网上验证 幼儿园完成第二批网上验证 6月16日 8月31日之前 小班适龄幼儿完成注册报到
招生对象
小班幼儿
中班插班转园幼儿
大班插班转园幼儿
托班幼儿
报名条件
持有的相关证件/证明材料(包括幼儿户口簿、实际居住在闵行区的有效居住证明、《上海市居住证》/《上海市居住登记凭证》等)的变动(登记)时间为2024年4月15日之前、身体健康(无慢性传染病)、智力正常、能正常参加集体活动,并符合以下报名条件的适龄幼儿。
01
公办幼儿园及民办幼儿园“小区生”
对口报名条件
(简称“对口报名条件”)
户口所在地对口:
持有招生区域内常住户口(户主为直系亲属或幼儿本人),并且持有与户口所在地相对应的住宅类产权证(产权人是直系亲属或幼儿本人,且全部或共同共有)的幼儿。
居住地对口:
(1)持有招生区域内住宅类产权证(产权人是父母或幼儿本人,且全部或共同共有)的本市户籍幼儿。
(2)持有招生区域内经适房产权证(产权人是父母或幼儿本人,且全部或共同共有)的本市户籍幼儿。
(3)持有招生区域内住宅类产权证(产权人是父母或幼儿本人,且全部或共同共有),并且幼儿本人及父母一方持有《上海市居住证》/《上海市居住登记凭证》(有效期内,居住地址与产权证地址一致)的外省市户籍幼儿。
(4)持有招生区域内住宅类产权证(产权人是父母或幼儿本人,且全部或共同共有),并且持有港澳居民来往内地通行证/港澳居民居住证、台湾居民来往大陆通行证/台湾居民居住证、护照的港、澳、台、外籍幼儿。
02
全区招生民办幼儿园、民办幼儿园
“非小区生”报名条件
(简称“民办幼儿园报名条件”)
1
实际居住在闵行区且持有相对应的居住证明[如住宅类产权证/经适房产权证(产权人是父母或幼儿本人,且全部或共同共有)、廉租房/公租房租赁证明(租赁人是父母或幼儿本人)、《本市户籍人户分离人员居住登记(回执)》等]的本市户籍幼儿。
2
实际居住在闵行区且持有相对应的居住证明[如住宅类产权证(产权人是父母或幼儿本人,且全部或共同共有)、租赁合同备案(租赁人是父母或幼儿本人)等],并且父母一方为本市户籍或持有《上海市居住证》/《上海市居住登记凭证》(有效期内,居住地址与居住证明地址一致),本人持有《上海市居住证》/《上海市居住登记凭证》(有效期内,居住地址与居住证明地址一致)的外省市户籍幼儿。
实际居住在闵行区且持有相对应的居住证明[如住宅类产权证(产权人是父母或幼儿本人,且全部或共同共有)、租赁合同备案(租赁人是父母或幼儿本人)等],并且父母一方为本市户籍或持有《上海市居住证》/《上海市居住登记凭证》(有效期内,居住地址与居住证明地址一致)或持有港澳居民来往内地通行证/港澳居民居住证、台湾居民来往大陆通行证/台湾居民居住证、护照,本人持有港澳居民来往内地通行证/港澳居民居住证、台湾居民来往大陆通行证/台湾居民居住证、护照的港、澳、台、外籍幼儿。
小班报名流程
本区小班适龄幼儿入园工作实行公民办幼儿园同步登记、同步报名、同步验证的方式,主要分为网上信息登记、网上报名、网上验证和录取通知四个阶段。
网上信息登记
2024年4月22日-4月29日,小班适龄幼儿(包括在园托班幼儿)监护人通过上海市适龄幼儿入园信息登记系统(以下简称“市登记系统”,登录“上海一网通办”网站首页,网址:https://zwdt.sh.gov.cn,进入“2024年适龄幼儿入园”特色专栏,或登录“随申办”移动端首页进入“2024年适龄幼儿入园”)完成网上信息登记,获取登记编号。具体操作步骤和方法依据市级要求。
网上报名
2024年5月10日-5月14日,小班适龄幼儿(包括在园托班幼儿)监护人通过闵行区小班幼儿入园报名系统(以下简称“区小班报名系统”,按原途径登录市登记系统后点击进入闵行区报名入口,或登录“上海一网通办”网站闵行区首页,网址:https://zwdt.sh.gov.cn/govPortals/region/SH00MH,进入“幼儿入园”专栏,或登录“随申办”移动端首页搜索“闵行区旗舰店”进入“幼儿入园”)完成网上报名。
网上验证
2024年5月15日-5月16日,幼儿园完成第一批网上验证。
未选择报名符合对口报名条件的公办幼儿园或民办幼儿园“小区生”,又未通过民办幼儿园“非小区生”或全区招生民办幼儿园第一批网上验证的幼儿,将自动参加公办幼儿园或民办幼儿园“小区生”的第二批网上验证。
对于网上验证遇到问题的,幼儿园可组织幼儿监护人进行现场验证。“随申办”移动端或“上海一网通办”网站中的电子证照与纸质证件可同等效力使用。
录取通知
2024年6月14日,遵循人户一致优先的原则,依据区小班报名系统中幼儿入园条件排序情况、幼儿实际报名情况及街镇、幼儿园资源配置情况,完成幼儿录取工作。幼儿监护人登录区小班报名系统查询录取情况。
2024年闵行区小班幼儿入园工作时间安排
日 期 | 内 容 |
4月16日 | ☆ 区教育行政部门公开《2024年闵行区学前教育阶段适龄幼儿入园工作实施意见》 ☆ 幼儿园公开招生咨询电话等入园工作相关信息 |
4月22日 | “上海市适龄幼儿入园信息登记系统” 开通 (以下简称“市登记系统”) |
4月22日~ 4月29日 | 小班适龄幼儿(包括在园托班幼儿)监护人通过市登记系统,完成网上信息登记,获取登记编号 (登录“上海一网通办”网站首页“2024年适龄幼儿入园”特色专栏,网址:https://zwdt.sh.gov.cn,或登录“随申办”移动端首页“2024年适龄幼儿入园”) |
4月29日 | 小班适龄幼儿信息登记截止 |
5月10日 | “闵行区小班幼儿入园报名系统”开通 (以下简称“区小班报名系统”) |
5月10日~ 5月14日 | 小班适龄幼儿(包括在园托班幼儿)监护人通过区小班报名系统,选择报名类别、补充信息、修改信息、确认意向,完成网上报名 (登录市登记系统后点击进入闵行区报名入口,或登录“上海一网通办”网站闵行区首页,网址:https://zwdt.sh.gov.cn/govPortals/region/SH00MH,进入“2024年适龄幼儿入园”专栏,或登录“随申办”移动端首页搜索“闵行旗舰店”进入“幼儿入园”) |
5月14日 24时 | 小班适龄幼儿网上报名截止 |
5月15日~ 5月16日 | 幼儿园完成第一批网上验证 |
5月28日~ 5月29日 | 幼儿园完成第二批网上验证 |
6月14日 | 发放入园录取通知 (登录区小班报名系统查询录取情况) |
8月31日之前 | 小班适龄幼儿完成注册报到 |
中班/大班插班转园幼儿报名流程
本区中班/大班插班转园幼儿入园工作主要分为网上预报名、网上验证和录取通知三个阶段。
网上预报名
2024年5月24日-5月27日,中班/大班适龄幼儿监护人进入闵行区中班/大班插班转园幼儿入园报名系统(以下简称“区中大班报名系统”,网址:https://yebm.mhedu.sh.cn),先查询幼儿园是否有插班转园学额,再注册登录并完成网上预报名。有插班转园学额的幼儿园方可接受网上预报名。
网上验证
2024年5月28日-5月29日,幼儿园完成网上验证。
对于网上验证遇到问题的,幼儿园可组织幼儿监护人进行现场验证。“随申办”移动端或“上海一网通办”网站中的电子证照与纸质证件可同等效力使用。
录取通知
2024年6月14日,遵循人户一致优先的原则,依据区中大班报名系统中幼儿入园条件排序情况、幼儿实际预报名情况及幼儿园实际班额情况完成幼儿录取工作,溢出幼儿不统筹。幼儿监护人登录区中大班报名系统查询录取情况。
2024年闵行区中班/大班插班转园幼儿入园工作时间安排
日 期 | 内 容 |
4月16日 | ☆ 区教育行政部门公开《2024年闵行区学前教育阶段适龄幼儿入园工作实施意见》 ☆ 幼儿园公开招生咨询电话等入园工作相关信息 |
5月24日 | “闵行区中班/大班插班转园幼儿入园报名系统”开通 (以下简称“区中大班报名系统”) |
5月24日~ 5月27日 | 中班/大班插班转园幼儿监护人进入区中大班报名系统,查询幼儿园是否有插班转园学额,再注册登录,选择报名类型、填写信息、确认意向,完成网上预报名 (登录网址:https://yebm.mhedu.sh.cn) |
5月27日 24时 | 中班/大班插班转园幼儿网上预报名截止 |
5月28日~ 5月29日 | 幼儿园完成网上验证 |
6月14日 | 发放入园录取通知 (登录区中大班报名系统查询录取情况) |
8月31日前 | 中班/大班插班转园幼儿完成注册报到 |
托班幼儿报名流程
本区托班幼儿入园工作主要分为网上预报名、网上验证和录取通知三个阶段。
网上报名
在确保3-6岁幼儿入园的基础上,有条件的幼儿园鼓励开设普惠性托班。
2024年5月24日-5月27日,托班适龄幼儿监护人进入闵行区托班幼儿入园报名系统(以下简称“区托班报名系统”,网址:https://yebm.mhedu.sh.cn),先查询幼儿园是否开设托班,再注册登录并完成网上预报名。经区教育行政部门审批同意开设托班的幼儿园方可接受网上预报名。
网上验证
2024年5月28日-5月29日,幼儿园完成网上验证。
对于网上验证遇到问题的,幼儿园可组织幼儿监护人进行现场验证。“随申办”移动端或“上海一网通办”网站中的电子证照与纸质证件可同等效力使用。
录取通知
2024年6月14日,依据区托班报名系统中幼儿排序情况、幼儿实际预报名情况及幼儿园实际班额情况完成幼儿录取工作,溢出幼儿不统筹。幼儿监护人登录区托班报名系统查询录取情况。
2024年闵行区托班幼儿入园工作时间安排
日期 | 内 容 |
4月16日 | ☆ 区教育行政部门公开《2024年闵行区学前教育阶段适龄幼儿入园工作实施意见》 ☆ 幼儿园公开招生咨询电话等入园工作相关信息 |
5月24日 | “闵行区托班幼儿入园报名系统”开通 (以下简称“区托班报名系统”) |
5月24日~ 5月27日 | 托班幼儿监护人进入区托班报名系统,查询幼儿园是否开设托班,再注册登录,选择报名类型、填写信息、确认意向,完成网上预报名 (登录网址:https://yebm.mhedu.sh.cn) |
5月27日24时 | 托班幼儿网上预报名截止 |
5月28日~ 5月29日 | 幼儿园完成网上验证 |
6月14日 | 发放入园录取通知 (登录区托班报名系统查询录取情况) |
8月31日前 | 托班幼儿完成注册报到 |
相关说明
1.公民办幼儿园实施同步招生。未选择报名符合对口报名条件的公办幼儿园或民办幼儿园“小区生”,又未通过民办幼儿园“非小区生”或全区招生民办幼儿园第一批网上验证的幼儿,依据第一批网上验证和已分配入园幼儿数的实际情况,以“本区户籍优先、同类排序靠后”(比如同属人户一致类,即排在此类靠后)为原则,由区教育行政部门统筹安排入园。
2.持有本区集体户口/公共户口的幼儿可在区报名系统中选择“户口所在地对口”报名幼儿园,区教育行政部门根据幼儿户籍地统筹安排入园。
3.持有本市常住户口及本区有效廉租房/公租房租赁证明的幼儿可在区报名系统中选择“居住地对口”报名幼儿园,由区教育行政部门根据居住地统筹安排入园。
4.符合统筹报名条件的小班适龄幼儿在居住地所属街镇公办幼儿园资源充足的情况下统筹安排入园。若居住地所属街镇无剩余公办幼儿园资源,则不进行统筹。
5.公办幼儿园只接受符合对口报名条件的插班转园幼儿或托班幼儿预报名,依据预报名幼儿的排序情况及实际班额情况梯队录取,溢出幼儿不统筹。
6.幼儿入园前必须按照卫生保健相关制度进行健康检查,合格者方可入园。
7.一套住房原则上3年内只安排1名适龄幼儿入园(不含二胎、三胎及多胞胎的情况)。
8.中福会浦江幼儿园、中福会托儿所闵行校区自主招生,具体招生方案由幼儿园制定并公开。
9.持有本区户籍需接受学前特殊教育的适龄幼儿可至开设特教班的幼儿园咨询、登记报名。
10.2024年8月31日前,幼儿园完成托班、小班及中班/大班插班转园幼儿的注册报到工作。
健康个性 创优环境 素质教育
·望族苑幼稚园·
招
生
简
章
望族苑幼稚园开始招生啦
亲爱的家长朋友:
每个孩子都是父母独一无二的小天使
都是天空中最闪亮的那颗星
帮助每个孩子找到属于他的亮点
努力让他发光发亮是我们不变的责任
发掘孩子内在的天赋
成就他们了不起的人生是我们永恒的追求
一起来加入我们吧
让美丽的花朵迎着朝阳自信快乐的成长
让每个孩子都成为更好的自己
—— 望族苑幼稚园
2025年招生信息速览
1.招生对象:
托班:2022.9.1~2023.8.31出生幼儿
小班:2021.9.1~2022.8.31出生幼儿
(包括已在园的托班幼儿;并且需在上海市适龄幼儿入园信息登记系统完成网上信息登记,获得登记编号)
中班转园插班幼儿:
2020.9.1~2021.8.31 出生幼儿
大班转园插班幼儿:
2019.9.1~2020.8.31 出生幼儿
所有参加报名的幼儿除了符合年龄范围外,还需身体健康(无慢性传染病)、身心发育指标达到同龄儿童基本水平、能独立参加集体活动。且幼儿和监护人所持证件齐全(户口簿和在闵行居住的有效证明,证件登记变动时间在2025年4月15日之前)、并根据本人情况须持有以下证件之一:
①本市户籍:居民身份证(号);幼儿出生证明,户口本。
②非本市户籍:上海市居住证或上海市居住登记凭证,港澳居民来往内地通行证或港澳居民居住证,台湾居民来往大陆通行证或台湾居民居住证;幼儿出生证明。
③外籍:幼儿及父母护照或身份证,幼儿出生证明。
2.报名方式:
第一步:完成我园线上报名登记。
凡有意向选择我园报名的家长,请按以下流程进行操作。
扫以下二维码进行我园的报名登记。
第二步:完成市级平台信息登记。
第三步:完成闵行区平台报名登记。
小班幼儿报名流程
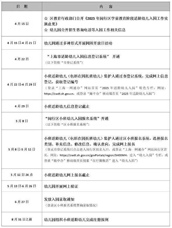
本区小班适龄幼儿入园工作实施“一网通办”,主要分为网上信息登记、网上报名、网上验证和录取通知四个阶段。
1.网上信息登记
网上信息登记的时间为4月22日-4月29日,小班适龄幼儿(包括已在园托班幼儿)监护人通过上海市适龄幼儿入园信息登记系统(以下简称“市登记系统”)完成网上信息登记,获取登记编号。
市登记系统进入途径:登录“上海一网通办”网站首页(网址:https://zwdt.sh.gov.cn),进入“2025年适龄幼儿入园”特色专栏;或登录“随申办”移动端首页进入“2025年适龄幼儿入园”。
无法自行完成入园信息登记或确有需要修改登记信息的,幼儿监护人于5月7日起预约区级线下服务点进行补登记。
2.网上报名
网上报名(2025年5月8日—5月12日)。小班适龄幼儿(包括已在园托班幼儿)监护人通过闵行区小班幼儿入园报名系统完成网上报名。
报名系统进入途径:按原途径登录市登记系统后点击进入闵行区报名入口;或登录“上海一网通办”网站闵行区首页(网址:https://zwdt.sh.gov.cn/govPortals/region/SH00MH),进入“幼儿入园”专栏;或登录“随申办”移动端首页搜索“闵行区旗舰店”进入“幼儿入园”。
未按时自行完成网上报名的,幼儿监护人先联系幼儿园预约后于5月25日、6月8日至幼儿园办理补报名。
3.网上验证
网上验证(2025年5月13日—6月26日)。验证由各幼儿园负责实施。如果网上验证遇到问题,幼儿监护人需携带证件至幼儿园进行现场验证。“随申办”移动端或“上海一网通办”网站中的电子证照与纸质证件可同等效力使用。
4.录取通知
录取通知(2025年6月27日),幼儿监护人登录区小班报名系统查询录取情况,最终以园所录取通知为准。6月29日组织小班适龄幼儿完成注册报到。
2025年闵行区小班幼儿入园
工作时间安排
托班、
中班/大班转园插班幼儿报名
本区托班、中班/大班转园插班幼儿入园工作主要分为网上报名、网上验证和录取通知三个阶段。
1.网上预报名
网上报名(2025年5月23日—5月26日)。幼儿监护人进入闵行区相应年龄段的幼儿入园报名系统(网址:https://yebm.mhedu.sh.cn)完成网上报名。
未按时自行完成网上报名的,幼儿监护人先联系幼儿园预约后于6月8日至幼儿园办理补报名。
2.网上验证
网上验证(2025年5月27日—6月26日)。验证由各幼儿园负责实施。如果网上验证遇到问题,幼儿监护人需携带证件至幼儿园进行现场验证。“随申办”移动端或“上海一网通办”网站中的电子证照与纸质证件可同等效力使用。
3.录取通知
录取通知(2025年6月27日)。幼儿监护人可登录报名系统查询录取情况,最终以园所录取通知为准。
2025年闵行区中班/大班插班转园幼儿入园工作时间安排
关于我们
上海市闵行区望族苑幼稚园成立于2003年,占地面积2531平方米,建筑面积974平方米,绿化面积200平方米,环境优美,设施齐全,是一所民办全日制二级一类幼儿园。“艺术生活,和谐发展”,是我园的办园理念,以乐学为主旨的教育教学践行和谐、以乐美为主旨的审美素养彰显和谐、以乐为为主旨的人格培养体现和谐。把和谐的理念贯穿到思想、行为、精神层面,实现以和谐文化引领幼儿、教师、幼儿园的健康成长!
园所环境
幼儿的成长瞬间
优美教学环境 丰富游戏设施
让孩子们在欢乐中学习成长
我们的活动
丰富的活动 多彩的内容
让孩子们在快乐中体验生活
我们期待您的加入,有意向加入望族苑幼稚园的家长,请扫码填写我们幼儿园的报名登记,以便我们及时与您联系,为您进行一对一的服务。
声明:本文由上哪学团队(微信公众号ID: shangnaxue)原创整理制作,转载请注明来源和出处,否则追究法律责任。

意见
返回上哪学(上海)科技有限公司版权所有Copyright©2019-2021沪ICP备2021001920号-1
恭喜您,申请提交成功!

