上海市青浦区凤雅幼儿园
上海市青浦区尚泰幼儿园
上海市青浦区之华幼儿园
上海市青浦区嵩华幼儿园
上海谨蜂幼儿园
上海市青浦朵朵幼儿园(尚涵部)
上海市青浦区尚鸿幼儿园
徐泾镇尚鸿路1001号
学校概况
尚鸿幼儿园位于徐泾镇尚鸿路1001号,将于2017年9月开办。学校占地面积7246平方米,建筑面积5834平方米,绿化面积2540平方米。 尚鸿幼儿园具有15个班级的规模,5个专用活动室,户外有沙水池,大型玩具及丰富的运动器械。 每个班级都配有独立的活动室、午睡室、卫生间。班级内设施齐全,教学设备先进,教玩具丰富。专用活动室有室内运动室、美术室、科探室、建构室、图书室。

招生简章
1、招生地段
暂无
2、青浦区招生政策
产证办理及户籍迁入截止时间:2020.4.30
示范园招生: 地段对口招生,青浦区实验幼儿园采用电子摇号录取
关键时间:
录取顺位:
人户一致。户主及房产证权利人为幼儿本人或直系亲属。 户主为适龄幼儿或直系亲属 房产证权利人为适龄幼儿或直系亲属 幼儿本人暂无上海市户口,但父母一方具有本区常住户口 父母一方持有效期内上海市公安局统一签发的《上海市居住证》且积分达到120分标准分值,并持有招生区域内房产或具合法租住证明,幼儿持有效期内《上海市居住证》或《居住登记凭证》 父母一方持有效期内《上海市居住证》,且一年内参加本市职工社会保险满6个月(2019年7月1日至2020年6月30日,不含补缴),或连续3年(从首次登记日起至2020年6月30日)在街镇社区事务受理服务中心办妥灵活就业登记,并持有招生区域内房产或具合法租住证明,幼儿持有效期内《上海市居住证》或《居住登记凭证》 港、澳、台地区及外籍幼儿。法定监护人在本区合法任职或就业、并已在本区购房或合法租住。
3、联系电话
18217520438
根据《上海市教育委员会关于做好2021年本市学前教育阶段适龄幼儿入园工作的通知》、《青浦区教育局关于2021年学前教育招生工作意见》等要求,结合徐泾地区的实际情况,经多次集体讨论,制定《2021学年青浦区尚鸿幼儿园招生工作方案》,以确保招生工作规范、有序地开展。
一、幼儿园基本信息
1.幼儿园性质及等级:公办二级一类幼儿园
2.收费标准:按照区物价部门规定执行,每月保育教育费175元。代办服务性收费:按需征询后收取。
二、幼儿园招生原则
1.坚持公开、公正、公平、透明的原则:按青浦区统一规定的时间和内容向社会公开招生信息和招生细则。
2.坚持按照市相关班级数和班额数的设定要求。
3.关于来沪随迁人员子女的入园:在保障本市户籍适龄幼儿入园基础上学额有余的,可依据来沪人员持房产、有效期内《上海市居住证》、积分达到标准分值、持有年限等条件设定优先顺序依次录取。幼儿须持有效期内《上海市居住证》或《居住登记凭证》。
4.关于特殊幼儿的入园:对可参加正常集体活动的特殊儿童,可根据其特殊的类别和程度,安排随班就读或推荐至区内学前特教机构(班)。
三、招生对象与条件
01
招生班级和班额数
5个小班、幼儿数125名
02
招生对象
2017年9月1日至2018年8月31日期间出生的、身体健康(无慢性传染病)、可正常参加集体活动、并符合招生区域范围要求的适龄儿童,为2021学年我园招生对象。
03
招生区域范围
大豪山林(盈港东路2588弄)
林锦庭园(徐乐路100弄)
银涛高尔夫(沪青平公路2222号)
长堤花园别墅(盈港东路2655弄)
瑞和明庭(乐爱路215弄、乐国路218弄、乐爱路268弄、乐爱路333弄)
万科天空之城(诸陆西路1088弄、崧泽大道2333弄、徐泾镇尚涵路99弄)
仁恒西郊(徐盈路1188弄)
招商璟苑(泾茉路118弄)
河畔家园(盈港东路3188弄)
陆家角馨苑(乐爱路38-39弄)
04
招生顺序与条件
① 本市户籍
★★备注:
(1)户口迁入、房产办理、租赁合同认定截止时间为2021年4月30日。
(2)直系亲属指的是幼儿的爸爸妈妈、爷爷奶奶或外公外婆。
(3)幼儿园依据条件按序招生,如前一顺序已满,后一顺序将由徐泾地区公办幼儿园招生工作领导小组调剂安排进入其他公办园所。同一序位,以户籍申报迁入时间或房产登记时间依次排序录取。
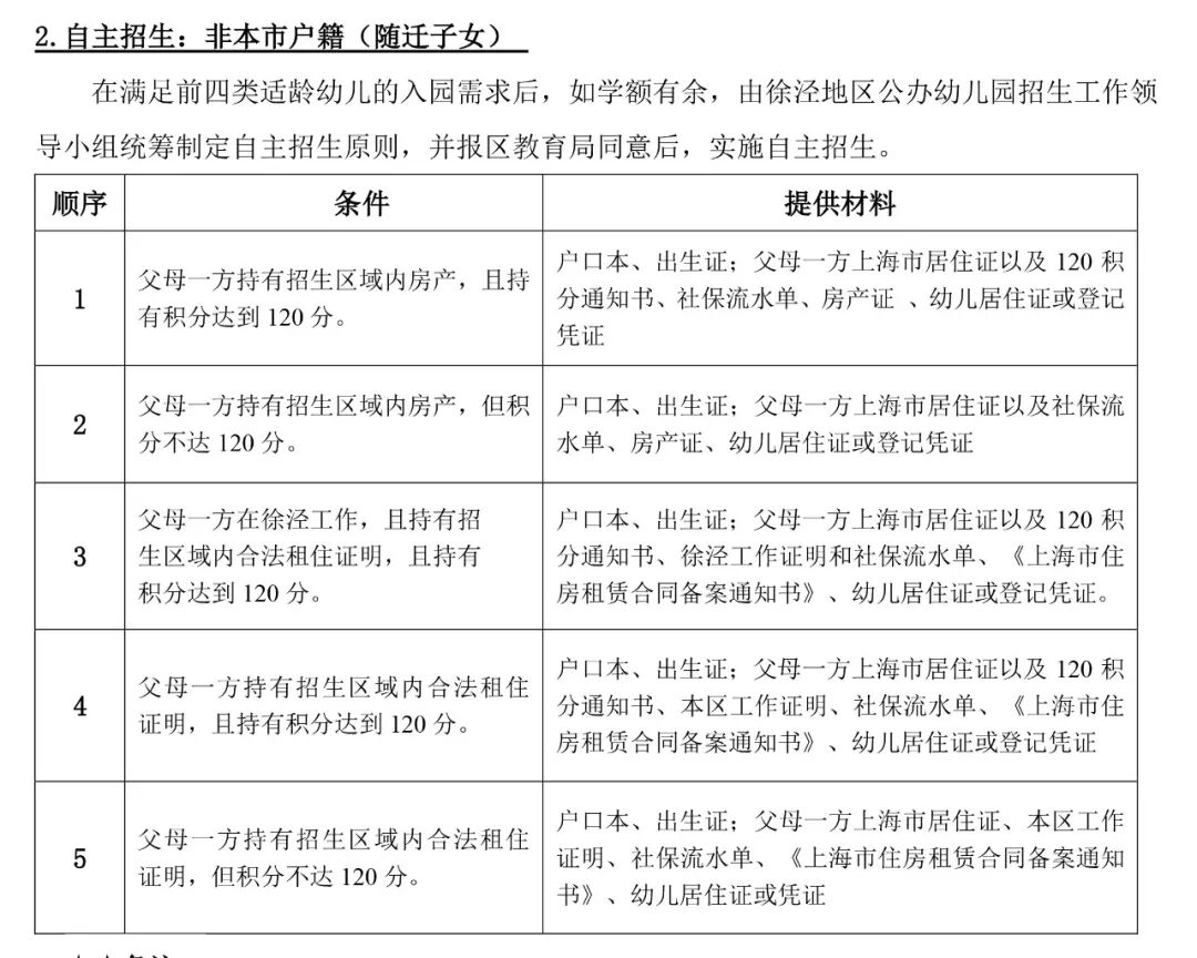
② 自主招生:非本市户籍(随迁子女)
在满足前四类适龄幼儿的入园需求后,如学额有余,由徐泾地区公办幼儿园招生工作领导小组统筹制定自主招生原则,并报区教育局同意后,实施自主招生。
★★备注:
(1)幼儿须持有效期内《上海市居住证》或《居住登记凭证》,父母一方须持有效期内《上海市居住证》且一年内参加本市职工社会保险满6个月(2020年7月1日至2021年6月30日,不含补缴,因疫情防控允许补缴的除外),或连续3年(从首次登记日起至2021年6月30日)在街镇社区事务受理服务中心办妥灵活就业登记。
(2)根据学额情况,按照以上招生条件依次录取,额满为止。
05
关于港、澳、台地区及外籍幼儿的入园
1.法定监护人在本区合法任职或就业、并已在本区购房的香港、澳门、台湾地区和外籍适龄幼儿愿意就读公办幼儿园的,可持相关证明参照本区适龄幼儿就近报名入园。
2.法定监护人在本区合法任职或就业、合法租住于本区并愿意就读公办幼儿园的香港、澳门、台湾地区和外籍的适龄幼儿,本着就近入园和统筹安排的原则,结合本区学前教育实际由区教育局协调安排入园。
四、招生时间安排
五、关于中大班幼儿的插班入园
1.补充入园与新学年招生工作同步进行。
2.转园或插班的基本条件:2016年9月1日至2017年8月31日期间出生的中班幼儿和2015年9月1日至2016年8月31日期间出生的大班幼儿,入园条件参照新小班幼儿招生条件。家长按照我园招生公告要求,于6月5日、6日、12日至幼儿园进行现场报名登记和材料审核。原则上中途不再办理徐泾地区公办幼儿园之间的转园手续。
3.具体能否录取要视2021年8月幼儿园现有班级的学额情况按条件依次录取。
六、现场验证
收到短信通知的家长请在按短信的指定时间内带好相关材料办理现场验证工作:
1.时间:6月5日(周六)、6日(周日)、12日(周六)
2.地点:招生平台短信通知
七、招生咨询
联系电话:69778656-8023
联系老师:林老师
八、其他说明
1. 本方案由徐泾镇公办幼儿园招生工作领导小组共同研究商讨后确定。
2. 本方案依据《青浦区教育局关于2021年学前教育招生工作意见》进行,如有不同以上级文件精神为准。
3. 与镇卫生院协调确定新生入园体检日期,体检合格者方可入园。
二、幼儿园招生原则
1. 坚持公开、公正、公平、透明的原则:按青浦区统一规定的时间和内容向社会公开招生信息和招生细则。
2. 坚持按照市相关班级数和班额数的设定要求。
3. 关于来沪随迁人员子女的入园:在保障本市户籍适龄幼儿入园基础上学额有余的,可依据来沪人员持房产、有效期内《上海市居住证》、积分达到标准分值、持有年限等条件设定优先顺序依次录取。幼儿须持有效期内《上海市居住证》或《居住登记凭证》。
4. 关于特殊幼儿的入园:对可参加正常集体活动的特殊儿童,可根据其特殊的类别和程度,安排随班就读或推荐至区内学前特教机构(班)。
三、招生对象与条件
01
招生班级和班额数
5个小班、幼儿数125名
02
招生对象
2018年9月1日至2019年8月31日期间出生的、身体健康(无慢性传染病)、可正常参加集体活动、并符合招生区域范围要求的适龄儿童,为2022学年我园招生对象。
03
招生区域范围
大豪山林(盈港东路2588弄)
林锦庭园(徐乐路100弄)
银涛高尔夫(沪青平公路2222号)
长堤花园别墅(盈港东路2655弄)
瑞和明庭(乐爱路215弄
乐国路218弄
乐爱路268弄
乐爱路333弄
河畔家园(盈港东路3188弄)
陆家角馨苑(乐爱路38-39弄)
04
招生顺序与条件
① 本市户籍
★★备注:
(1)户口迁入、房产办理认定截止时间原则上为2022年6月30日。
(2)直系亲属指的是幼儿的爸爸妈妈、爷爷奶奶或外公外婆。
(3)幼儿园依据条件按序招生,如前一顺序已满,后一顺序将由徐泾地区公办幼儿园招生工作领导小组调剂安排进入其他公办园所。同一序位,以户籍申报迁入时间或房产登记时间依次排序录取。
② 自主招生:非本市户籍(随迁子女)
在满足前四类适龄幼儿的入园需求后,如学额有余,由徐泾地区公办幼儿园招生工作领导小组统筹制定自主招生原则,并报区教育局同意后,实施自主招生。
★★备注:
(1)幼儿持有效期内《上海市居住证》或《居住登记凭证》,父母一方须持有效期内《上海市居住证》且一年内社保满6个月(2021年7月1日至2022年6月30日),或连续3年(从首次登记日起至2022年6月30日)在街镇社区事务受理服务中心办妥灵活就业登记。今年对于2021年7月到2022年2月期间,正常参加本市职工社会保险至少满2个月的来沪人员,可视为参加本市职工社会保险满6个月处理。来沪人员已在街镇社区事务受理服务中心办妥2020、2021两年灵活就业登记且未办理退出登记手续的,可视为已连续3年办妥灵活就业登记处理。
(2)根据学额情况,按照以上招生条件依次录取,额满为止。
05
关于港、澳、台地区及外籍幼儿的入园
1.法定监护人在本区合法任职或就业、并已在本区购房的香港、澳门、台湾地区和外籍适龄幼儿愿意就读公办幼儿园的,可持相关证明参照本区适龄幼儿就近报名入园。
2.法定监护人在本区合法任职或就业、合法租住于本区并愿意就读公办幼儿园的香港、澳门、台湾地区和外籍的适龄幼儿,本着就近入园和统筹安排的原则,结合本区学前教育实际由区教育局协调安排入园。
四、招生时间安排
五、关于中大班幼儿的插班入园
1.中、大班转园或插班与招生工作同步进行,家长按照学区示意图、各园招生简章的条件,进行电话预约报名,根据电话预约的时间,于7月16日、17日至幼儿园分批进行现场登记和材料审核。原则上中途不再办理转园手续。
2.转园或插班的基本条件:2017年9月1日至2018年8月31日期间出生的中班年龄段幼儿和2016年9月1日至2017年8月31日期间出生的大班年龄段幼儿。入园条件参照适龄幼儿招生条件,视具体情况依次满足。上一年度因身体状况等特殊原因延迟入园的幼儿,优先满足。
六、招生咨询
联系电话:69778656-8023
联系老师:林老师
七、其他说明
1. 本方案由徐泾镇公办幼儿园招生工作领导小组共同研究商讨后确定。
2. 本方案依据《青浦区教育局关于2022年学前教育招生工作意见》进行,如有不同以上级文件精神为准。
3. 与镇卫生院协调确定新生入园体检日期,体检合格者方可入园。
上海市青浦区尚鸿幼儿园
徐泾地区公办幼儿园招生工作领导小组
2022年6月 23日
根据《上海市教育委员会关于做好2023年本市学前教育阶段适龄幼儿入园工作的通知》、《青浦区教育局关于2023年学前教育招生工作意见》等要求,结合徐泾地区的实际情况,经多次集体讨论,制定《2023学年青浦区尚鸿幼儿园招生工作方案》,以确保招生工作规范、有序地开展。
一、幼儿园基本信息
1.幼儿园性质及等级:公办二级一类幼儿园
2. 收费标准:按照区物价部门规定执行,每月保育教育费175元。代办服务性收费:按需征询后收取。
3. 幼儿园地址:徐泾镇尚鸿路1001号
二、幼儿园招生原则
1.坚持公开、公正、公平、透明的原则:按青浦区统一规定的时间和内容向社会公开招生信息和招生细则。
2.坚持按照市相关班级数和班额数的设定要求。
3.关于来沪随迁人员子女的入园:在保障本市户籍适龄幼儿入园基础上学额有余的,可依据来沪人员持房产、有效期内《上海市居住证》、积分达到标准分值、持有年限等条件设定优先顺序依次录取。幼儿须持有效期内《上海市居住证》或《居住登记凭证》。
4.关于特殊幼儿的入园:对可参加正常集体活动的特殊儿童,可根据其特殊的类别和程度,安排随班就读或推荐至区内学前特教机构(班)。
三、招生对象与条件
(一)招生班级和班额数:小班:5个班级、幼儿数125名
(二)招生对象:2019年9月1日至2020年8月31日期间出生的、身体健康(无慢性传染病)、可正常参加集体活动、并符合招生区域范围要求的适龄儿童,为2023学年我园招生对象。
(三)招生区域范围:
大豪山林(盈港东路2588弄)
林锦庭园(徐乐路100弄)
银涛高尔夫(沪青平公路2222号)
长堤花园别墅(盈港东路2655弄)
瑞和明庭(乐爱路215弄、乐国路218弄、乐爱路268弄、乐爱路333弄)
河畔家园(盈港东路3188弄)
陆家角馨苑(乐爱路38-39弄)
(四)招生顺序与条件:

★★备注:
(1)户口迁入、房产办理认定截止时间原则上为2023年4月30日。
(2)直系亲属指的是幼儿的爸爸妈妈、爷爷奶奶或外公外婆。
(3)幼儿园依据条件按序招生,如前一顺序已满,后一顺序将由徐泾地区公办幼儿园招生工作领导小组调剂安排进入其他公办园所。同一序位,以户籍申报迁入时间或房产登记时间依次排序录取。
(4)预售合同加大额发票,等同于房产证,同类条件排在房产证的后面。

★★备注:
(1)幼儿持有效期内《上海市居住证》或《居住登记凭证》,父母一方须持有效期内《上海市居住证》且一年内(2022年7月1日至2023年6月30日)参加本市职工社会保险满6个月的证明(不含补缴,政策允许的补缴除外),或连续3年(从首次登记日起至2023年6月30日)在街镇社区事务受理服务中心办妥灵活就业登记。
(2)预售合同加大额发票,等同于房产证,同类条件排在房产证的后面。
(3)根据学额情况,按照以上招生条件依次录取,额满为止。
(五)关于港、澳、台地区及外籍幼儿的入园
1.法定监护人在本区合法任职或就业、并已在本区购房的香港、澳门、台湾地区和外籍适龄幼儿愿意就读公办幼儿园的,可持相关证明参照本区适龄幼儿就近报名入园;
2.法定监护人在本区合法任职或就业、合法租住于本区并愿意就读公办幼儿园的香港、澳门、台湾地区和外籍的适龄幼儿,本着就近入园和统筹安排的原则,结合本区学前教育实际由区教育局协调安排入园。

五、关于中大班幼儿的插班入园
1.招生名额:中班人数:11人、大班人数:36人
2.招生范围:同小班
3.转园或插班的基本条件:
2018年9月1日至2019年8月31日期间出生的中班年龄段幼儿和2017年9月1日至2018年8月31日期间出生的大班年龄段幼儿。入园条件参照小班幼儿招生条件,视具体情况依次满足。上一年度因身体状况等特殊原因延迟入园的幼儿,优先满足。
中、大班转园或插班与招生工作同步进行,家长按照学区、各园招生简章的条件,进行电话预约报名,根据电话预约的时间,于5月27日、28日至幼儿园分批进行现场登记和材料审核。原则上中途不再办理转园手续。
六、招生咨询:
联系电话:69778656-8023
联系老师:林老师
七、其他说明
1. 本方案由徐泾镇公办幼儿园招生工作领导小组共同研究商讨后确定。
2. 本方案依据《青浦区教育局关于2023年学前教育招生工作意见》进行,如有不同以上级文件精神为准。
3. 与镇卫生院协调确定新生入园体检日期,体检合格者方可入园。
点击蓝字
关注我们
2024
招生工作方案
青浦区尚鸿幼儿园
shang hong you er yuan
根据《上海市教育委员会关于做好2024年本市学前教育阶段适龄幼儿入园工作的通知》、《青浦区教育局关于2024年学前教育招生工作意见》等要求,结合徐泾地区的实际情况,经多次集体讨论,制定《2024学年青浦区尚鸿幼儿园招生工作方案》,以确保招生工作规范、有序地开展。
一、幼儿园介绍
1.幼儿园性质及等级:尚鸿幼儿园是隶属于青浦教育局的一所公办一级幼儿园,创办于2017年9月,于2023年8月通过验收被评为上海市一级幼儿园。幼儿园崇尚“向尚向美 成就未来”的办园理念,学校占地面积7246平方米,15班规模。
2. 幼儿园地址:徐泾镇尚鸿路1001号
二、招生区域
大豪山林(盈港东路2588弄)
林锦庭园(徐乐路100弄)
银涛高尔夫(沪青平公路2222号)
长堤花园别墅(盈港东路2655弄)
瑞和明庭(乐爱路215弄、乐国路218弄、
乐爱路268弄、乐爱路333弄)
河畔家园(盈港东路3188弄)
陆家角馨苑(乐爱路38-39弄)
三、招生对象与条件
01
招生对象
2020年9月1日至2021年8月31日期间出生的身体健康(无慢性传染病)、可正常参加集体活动的适龄幼儿。
02
招生顺序与条件
① 本市户籍
★★备注:
(1)户口迁入、房产办理认定截止时间原则上为2024年4月30日。
(2)直系亲属指的是幼儿的爸爸妈妈、爷爷奶奶或外公外婆。
(3)幼儿园依据条件按序招生,如前一顺序已满,后一顺序将由徐泾地区公办幼儿园招生工作领导小组调剂安排进入其他公办园所。同一序位,以户籍申报迁入时间或房产登记时间依次排序录取。
(4)预售合同加大额发票,等同于房产证,同类条件排在房产证的后面。
②自主招生:非本市户籍(随迁子女)
在满足前四类适龄幼儿的入园需求后,如学额有余,由徐泾地区公办幼儿园招生工作领导小组统筹制定自主招生原则,并报区教育局同意后,实施自主招生。
★★备注:
幼儿须持有效期内《上海市居住证》或《居住登记凭证》,父母一方须持有效期内《上海市居住证》,且一年内(2023年7月1日至2024年6月30日)参加本市职工社会保险满6个月(不含补缴,有关政策允许补缴的除外),或连续3年(从首次登记日起至2024年6月30日)在街镇社区事务受理服务中心办妥灵活就业登记。
(2)预售合同加大额发票,等同于房产证,同类条件排在房产证的后面。
(3)根据学额情况,按照以上招生条件依次录取,额满为止。
③关于港、澳、台地区及外籍幼儿的入园
1.法定监护人在本区合法任职或就业、并已在本区购房的香港、澳门、台湾地区和外籍适龄幼儿愿意就读公办幼儿园的,可持相关证明参照本区适龄幼儿就近报名入园。
2.法定监护人在本区合法工作或合法租住于本区并愿意就读公办幼儿园的香港、澳门、台湾地区和外籍的适龄幼儿,本着就近入园和统筹安排的原则,结合本区学前教育实际由区教育局协调安排入园。
四、招生人数与收费标准
01
招生班级和班额数
小班:3个班级、幼儿数75名
02
收费标准
按照区物价部门规定执行,每月保育教育费225元。代办服务性收费:按需征询后收取。
五、关于中大班幼儿的插班入园
01
招生名额
中班人数:7人
大班人数:24人
02
招生范围
同小班
03
转园或插班的基本条件
2019年9月1日至2020年8月31日期间出生的中班年龄段幼儿和2018年9月1日至2019年8月31日期间出生的大班年龄段幼儿。入园条件参照小班幼儿招生条件,视具体情况依次满足。上一年度因身体状况等特殊原因延迟入园的幼儿,优先满足。
中、大班转园或插班与招生工作同步进行,家长按照学区、各园招生简章的条件,进行电话预约报名,根据电话预约的时间分批到幼儿园进行现场登记和材料审核。原则上中途不再办理转园手续。
六、招生报名流程
招生时间安排
七、招生咨询
联系电话:69778656-8023
联系老师:林老师
电话咨询时间:工作日
上午08:30-11:30、下午13:30-16:00
八、其他说明
1. 本方案由徐泾镇公办幼儿园招生工作领导小组共同研究商讨后确定。
2. 本方案依据《青浦区教育局关于2024年学前教育招生工作意见》进行,如有不同以上级文件精神为准。
3. 与镇卫生院协调确定新生入园体检日期,体检合格者方可入园。
上海市青浦区尚鸿幼儿园
徐泾地区公办幼儿园招生工作领导小组
2024年4月 23日
以上内容来源于“上海市青浦区尚鸿幼儿园”公众号
点击蓝字
关注我们
2025
招生工作方案
青浦区尚鸿幼儿园
shang hong you er yuan
根据《上海市教育委员会关于做好2025年本市学前教育阶段适龄幼儿入园工作的通知》、《青浦区教育局关于2025年学前教育招生工作意见》等要求,结合徐泾地区的实际情况,经多次集体讨论,制定《2025学年青浦区尚鸿幼儿园招生工作方案》,以确保招生工作规范、有序地开展。
一、幼儿园介绍
1.幼儿园性质及等级:尚鸿幼儿园是隶属于青浦教育局的一所公办一级幼儿园,创办于2017年9月,于2023年8月通过验收被评为上海市一级幼儿园。幼儿园崇尚“向尚向美 成就未来”的办园理念,学校占地面积7246平方米,15班规模。
2. 幼儿园地址:徐泾镇尚鸿路1001号
二、招生区域
大豪山林(盈港东路2588弄)
林锦庭园(徐乐路100弄)
银涛高尔夫(沪青平公路2222号)
长堤花园别墅(盈港东路2655弄)
瑞和明庭(乐爱路215弄、乐国路218弄、
乐爱路268弄、乐爱路333弄)
河畔家园(盈港东路3188弄)
陆家角馨苑(乐爱路38-39弄)
三、招生对象与条件
01
招生对象
2021年9月1日至2022年8月31日期间出生的身体健康(无慢性传染病)、可正常参加集体活动的适龄幼儿。
02
招生顺序与条件
① 本市户籍
★★备注:
(1)户口迁入、房产办理认定截止时间原则上为2025年4月30日。
(2)直系亲属指的是幼儿的爸爸妈妈、爷爷奶奶或外公外婆。
(3)幼儿园依据条件按序招生,如前一顺序已满,后一顺序将由徐泾地区公办幼儿园招生工作领导小组调剂安排进入其他公办园所。同一序位,以户籍申报迁入时间或房产登记时间依次排序录取。
(4)预售合同加大额发票,等同于房产证,同类条件排在房产证的后面。
②自主招生:非本市户籍(随迁子女)
在满足前四类适龄幼儿的入园需求后,如学额有余,由徐泾地区公办幼儿园招生工作领导小组统筹制定自主招生原则,并报区教育局同意后,实施自主招生。
★★备注:
幼儿须持有效期内《上海市居住证》或《居住登记凭证》,父母一方须持有效期内《上海市居住证》,且一年内(2024年7月1日至2025年6月30日)参加本市职工社会保险满6个月(不含补缴,有关政策允许补缴的除外),或连续3年(从首次登记日起至2025年6月30日)在街镇社区事务受理服务中心办妥灵活就业登记。
(2)预售合同加大额发票,等同于房产证,同类条件排在房产证的后面。
(3)根据学额情况,按照以上招生条件依次录取,额满为止。
③关于港、澳、台地区及外籍幼儿的入园
1.法定监护人在本区合法任职或就业、并已在本区购房的香港、澳门、台湾地区和外籍适龄幼儿愿意就读公办幼儿园的,可持相关证明参照本区适龄幼儿就近报名入园。
2.法定监护人在本区合法工作或合法租住于本区并愿意就读公办幼儿园的香港、澳门、台湾地区和外籍的适龄幼儿,本着就近入园和统筹安排的原则,结合本区学前教育实际由区教育局协调安排入园。
四、招生人数与收费标准
01
招生班级和班额数
小班:5个班级、幼儿数125名
02
收费标准
按照区物价部门规定执行,每月保育教育费225元。代办服务性收费:按需征询后收取。
五、关于中大班幼儿的插班入园
01
招生名额
中班人数:7人
大班人数:24人
02
招生范围
同小班
03
转园或插班的基本条件
2020年9月1日至2021年8月31日期间出生的中班年龄段幼儿和2019年9月1日至2020年8月31日期间出生的大班年龄段幼儿。入园条件参照小班幼儿招生条件,视具体情况依次满足。上一年度因身体状况等特殊原因延迟入园的幼儿,优先满足。
中、大班转园或插班与招生工作同步进行,家长按照学区、各园招生简章的条件,进行电话预约报名,根据电话预约的时间,于5月24日至幼儿园分批进行现场登记和材料审核。原则上中途不再办理转园手续。
六、招生报名流程
招生时间安排
七、招生咨询
联系电话:69778656-8023
联系老师:林老师
电话咨询时间:工作日
上午08:30-11:30、下午13:30-16:00
八、其他说明
1. 本方案由徐泾镇公办幼儿园招生工作领导小组共同研究商讨后确定。
2. 本方案依据《青浦区教育局关于2025年学前教育招生工作意见》进行,如有不同以上级文件精神为准。
3. 与镇卫生院协调确定新生入园体检日期,体检合格者方可入园。
上海市青浦区尚鸿幼儿园
徐泾地区公办幼儿园招生工作领导小组
2025年4月30日
声明:本文由上哪学团队(微信公众号ID: shangnaxue)原创整理制作,转载请注明来源和出处,否则追究法律责任。

意见
返回上哪学(上海)科技有限公司版权所有Copyright©2019-2021沪ICP备2021001920号-1
恭喜您,申请提交成功!

