上海市青浦区之华幼儿园
上海市青浦区尚鸿幼儿园
上海市青浦区嵩华幼儿园
上海市青浦区尚泰幼儿园
上海市青浦区凤音幼儿园
上海谨蜂幼儿园
上海市青浦区凤雅幼儿园
青浦区华新镇凤雅路999号
学校概况
青浦区凤雅幼儿园地处华新镇大型社区内,凤雅路、凤丹路的交界处,占地面积6536平方米,于2018年9月正式投入使用。我园是一所全日制公办幼儿园,全园办学规模为15个班级。

招生简章
转载自 青浦教育 上海市青浦区凤雅幼儿园 4月15日
亲爱的爸爸妈妈们
幼儿园开始报名啦!
2021年,青浦区学前教育招生采用先市级登记、后区级报名的方式。拟报名公办或民办幼儿园的小班适龄幼儿家长都需要先登记、再报名哦!
上海市适龄幼儿入园信息登记(网址:https://shrydj.edu.sh.cn)
上海市青浦区适龄幼儿入园报名平台(可通过“上海市适龄幼儿入园信息登记系统”中“各区报名”登录)
何时入园信息登记?怎样入园报名?我们一起来看一看哦!
关于入园政策,爸爸妈妈们最关心的几个问题,我们也已为您整理解答:
2021年青浦区幼儿园招生入园政策问答
一、2021年幼儿园招生对象有哪些?
2017年9月1日至2018年8月31日期间出生的身体健康(无慢性传染病)、可正常参加集体活动的适龄幼儿。
二、适龄幼儿如何进行信息登记?
适龄幼儿家长须在4月23日-30日,登录“上海市适龄幼儿入园信息登记系统”(网址:https://shrydj.edu.sh.cn)或通过“中国上海”一网通办栏目进入,完成信息登记,获取《上海市适龄幼儿入园信息登记表》和登记编号。
确有原因无法网上信息登记或需修改信息的,可提前电话咨询预约后,至区指定登记点进行登记、修改。
三、适龄幼儿如何报名幼儿园?
适龄幼儿家长须在5月8日-18日期间,登录“青浦区适龄幼儿入园报名平台”,自主选择公办或民办幼儿园提交报名(公、民办只可报名一类)。
报名公办幼儿园的适龄幼儿家长,可按照学区示意图、各园招生简章条件选校报名。
报名民办幼儿园的适龄幼儿家长,可点击“报名民办”后自主咨询民办幼儿园(网上不含园所选择)。
四、适龄幼儿如何进行现场验证?
适龄幼儿家长按照已报名园所的指定时间,带领幼儿并携带户口簿、房产证、居住证、幼儿出生证与预防接种证等原件,到相关幼儿园办理材料审核,逾期视为自动放弃。
五、公办幼儿园招生条件是什么?
按照幼儿户籍、房产所属地及家长持《上海市居住证》、积分等条件依次排序,详见《青浦区教育局关于2021年学前教育招生工作意见》。
六、青浦区实验幼儿园如何招生?
报名实验幼儿园并通过网上初审、现场验证的幼儿,将通过由公证人员、纪检人员、居委代表、家长代表等监督参与的电子摇号方式录取。
七、港、澳、台地区及外籍幼儿如何申请入园?
香港、澳门、台湾地区和外籍适龄幼儿,可持法定监护人在本区合法任职或就业证明、房产证等参照本区幼儿进行入园报名。法定监护人无固定房产的,按照就近入园和统筹安排的原则,结合本区学前教育实际由区教育局协调安排入园。
依据《青浦区2022年学前教育阶段适龄幼儿招生工作通知》的要求,坚持“公开、公正”的原则,按《青浦区2022学年度幼儿园教育事业计划》执行要求设定班级数和班额数,按照各项工作的时间节点,一网通办,努力做好华新镇公办幼儿园2022学年的招生工作。具体安排如下:
一、小班招生区域、招生对象、条件与网报要求
(一)招生区域
学校名称 | 对口居委/村 | 对口路牌 |
上海市青浦区华新幼儿园 | 徐谢村 | 徐谢村 |
上海市青浦区华新幼儿园 | 陆象村 | 陆象村 |
上海市青浦区华新幼儿园 | 华益村 | 华益村 |
上海市青浦区华新幼儿园 | 凌家村 | 凌家村 |
上海市青浦区华新幼儿园 | 马阳村 | 马阳村 |
上海市青浦区华新幼儿园 | 周浜村 | 周浜村 |
上海市青浦区华新幼儿园 | 华新居委 | 华新居委 |
上海市青浦区华新幼儿园 | 华府居委 | 华腾苑 |
上海市青浦区华新幼儿园 | 宝龙居委 | 虹桥宝龙城 |
上海市青浦区华新幼儿园 | 华腾居委 | 新大洲华庭苑 |
上海市青浦区华新幼儿园 | 悦澜社区筹备组 | 金茂悦(一期、二期) |
上海市青浦区华新幼儿园 | 华悦社区筹备组 | 华腾佳苑 |
上海市青浦区新霞幼儿园 | 星尚湾社区居委 | 星尚湾 |
上海市青浦区新霞幼儿园 | 华腾社区居委 | 梦里水乡花苑、绿地逸湾 |
上海市青浦区新霞幼儿园 | 华府居委 | 海玥金茂悦 |
上海市青浦区新霞幼儿园 | 西郊半岛社区居委 | 西郊半岛 |
上海市青浦区新霞幼儿园 | 秀龙村 | 秀龙村 |
上海市青浦区新霞幼儿园 | 新谊村 | 新谊村 |
上海市青浦区新霞幼儿园 | 朱长村 | 朱长村 |
上海市青浦区新霞幼儿园 | 淮海村 | 淮海村 |
上海市青浦区凤溪(凤音)幼儿园 | 凤溪居委 | 凤溪居委 |
上海市青浦区凤溪(凤音)幼儿园 | 火星村 | 火星村 |
上海市青浦区凤溪(凤音)幼儿园 | 北新村 | 北新村 |
上海市青浦区凤溪(凤音)幼儿园 | 叙中村 | 叙中村 |
上海市青浦区凤溪(凤音)幼儿园 | 叙南村 | 叙南村 |
上海市青浦区凤溪(凤音)幼儿园 | 嵩山村 | 嵩山村 |
上海市青浦区凤溪(凤音)幼儿园 | 新木桥村 | 新木桥村 |
上海市青浦区凤溪(凤音)幼儿园 | 坚强村 | 坚强村 |
上海市青浦区凤溪(凤音)幼儿园 | 杨家庄村 | 杨家庄村 |
上海市青浦区凤溪(凤音)幼儿园 | 白马塘村 | 白马塘村 |
上海市青浦区嵩华幼儿园 | 新丰公寓社区居委 | 新丰公寓 |
上海市青浦区嵩华幼儿园 | 金瑞苑社区居委 | 金瑞苑 |
上海市青浦区凤雅幼儿园 | 春江社区居委 | 春江三月 |
上海市青浦区凤雅幼儿园 | 瑞和锦庭社区居委 | 瑞和锦庭 |
上海市青浦区之华幼儿园 | 悦欣居委 | 东悦欣、西悦欣 |
(二)招生对象
2018年9月1日~2019年8月31日期间出生的身体健康(无慢性传染病)、可正常参加集体活动,并符合以下条件之一的适龄幼儿。
(三)招生条件及网上审核所需材料
序列 | 招生条件 | 网上审核提供材料 (原件拍照上传) |
1 | 幼儿户籍与房产证权利人相一致(户主为幼儿本人或直系亲属,且户籍与房产证均于2022年6月30日之前办理)的华新镇户籍的适龄幼儿。 | 1.户口簿:父母双方及幼儿的户口簿(户主页、父母页和幼儿页,如不在一本户口本上,请分别上传) 2.房产证明:房产证/宅基证等 3.出生证明 |
2 | 户主为适龄幼儿或直系亲属的,且于2022年6月30日之前迁入的户籍在华新镇的适龄幼儿。 | |
3 | 于2022年6月30日之前办理华新地区的房产证,权利人为适龄幼儿或直系亲属的本区及本市户籍适龄幼儿。 | |
4 | 儿童本人暂无上海市户口,但父母一方具有华新镇常住户口。 | 1.户口簿:父母双方及幼儿的户口簿(户主页、父母页和幼儿页,如不在一本户口本上,请分别上传) 2.房产证明:房产证/宅基证等 3.出生证明 4.结婚证、由村委盖章/街镇社发部门盖章的相关证明(照片上传在出生证明材料一栏中) |
5 | 于2022年6月30日之前办理华新地区的预售合同加大额发票,权利人为适龄幼儿或直系亲属的本区及本市户籍适龄幼儿。 | 1.户口簿:父母双方及幼儿的户口簿(户主页、父母页和幼儿页,如不在一本户口本上,请分别上传) 2.房产证明:预售合同+大额发票 3.出生证明 |
6 | 居住于华新镇,持有《台胞证》、香港或澳门永久居民身份证、《外国人永久居住证》及《国外护照》的适龄幼儿。 | 1.《台胞证》/《永久居民身份证》/《国外护照》等(父母双方及幼儿,如父母是中国籍的,请同上要求提供户口簿) 2.房产证明:房产证/租赁备案表 3.出生证明 |
(四)自主招生条件(具体见附件,扫各公办幼儿园二维码均可见)
(二维码:华新镇公办幼儿园2022学年自主招生条件)
二、中大班幼儿的补充入园
(一)补充入园对象:华新地区出生于2017.9.1—2018.8.31的中班年龄段幼儿和出生于2016.9.1—2017.8.31的大班年龄段幼儿。
(二)补充入园条件:
1.上一年度因身体状况等特殊原因延迟入华新镇公办园的幼儿,优先满足。
2. 补充入园条件参照小班幼儿招生条件。
备注:根据学额,按序依次录取,录满为止。如遇条件相同,将根据房产证年限依次录取。
(三)现场报名及验证时间:
7月16日上午8:30—11:30,请带孩子一同前来。同时带好所有材料原件及复印件(请家长提前电话咨询,并预约具体来园登记的时间)。
三、招生人数
园所名称 | 小班人数 | 中班补充入园人数 | 大班补充入园人数 |
华新幼儿园 | 125 | 0 | 4 |
新霞幼儿园 | 75 | 2 | 10 |
凤溪幼儿园 | 125 | 0 | 7 |
凤音幼儿园 | 50 | 10 | 12 |
嵩华幼儿园 | 75 | 15 | 13 |
凤雅幼儿园 | 125 | 22 | 23 |
之华幼儿园 | 100 | 10 | 不开设 |
四、招生工作流程:
序号 | 时间 | 具体工作安排 |
1 | 6/9-6/16 | 适龄幼儿家长须登录“上海市适龄幼儿入园信息登记系统(网址:https://zwdt.sh.gov.cn,或手机登录“随申办市民云”APP 首页“2022 年适龄幼儿入园信息登记”)进行统一的信息登记,获取《登记表》)、登记编号。确有原因无法自行完成信息登记的家长,可至区指定登记点(地址:青浦区盈悦路2号,电话:69225018)进行登记。 |
2 | 6/23 | 向社会公布招生简章 |
3 | 6/24—6/30 | 家长登录“青浦区适龄幼儿入园报名平台”,按照华新镇公办幼儿园招生区域、招生简章的条件自主选校报名,并上传相应材料照片。 |
4 | 6/28—7/13 | 园招生工作小组进行网上验证。 |
5 | 7/15 | 向网上验证通过的学区内幼儿家长发送“验证通过”短信通知。 |
6 | 7/16 -7/17 | 现场报名及验证: 1.小班补充登记: *招生区域内无法在网上完成信息登记的幼儿(请家长提前电话咨询,并预约具体来园登记的时间); *网上初审材料缺失或有疑问的幼儿(具体时间段与材料要求以幼儿园电话通知为准); 2.中大班插班幼儿补充入园(请家长提前电话咨询,并预约具体来园登记的时间) |
7/30左右 | 发放第一批入园通知书(本市户籍幼儿) | |
7 | 8/6左右 | 发放第二批补充入园通知书 |
五、现场报名及验证地点:华新镇各公办幼儿园
园所名称 | 验证地点 |
华新幼儿园 | 华富街115弄58号 |
新霞幼儿园 | 新凤中路358弄92号 |
凤溪幼儿园 | 新凤中路1718弄85号 |
凤音幼儿园 | 凤育路450号 |
嵩华幼儿园 | 凤霞路525号 |
凤雅幼儿园 | 凤雅路999号 |
之华幼儿园 | 凤坚塘路215号 |
六、收费标准:
园所名称 | 保育教育费(每月) | 园所等级 |
华新幼儿园 | 225元 | 上海市一级园 |
新霞幼儿园 | 175元 | 上海市二级园 |
凤溪幼儿园 | 225元 | 上海市一级园 |
凤音幼儿园 | 175元 | 上海市二级园 |
嵩华幼儿园 | 175元 | 上海市二级园 |
凤雅幼儿园 | 175元 | 上海市二级园 |
之华幼儿园 | 175元 | 未定级 |
七、咨询电话:
华新幼儿园 59793787-801 张老师
新霞幼儿园 69781972 王老师
凤溪幼儿园 69781646 张老师
凤音幼儿园 59770562 龚老师
嵩华幼儿园 69780910 章老师
凤雅幼儿园 69775180 朱老师
之华幼儿园 59750825 王老师
上海市青浦区华新幼儿园
上海市青浦区新霞幼儿园
上海市青浦区凤溪幼儿园
上海市青浦区凤音幼儿园
上海市青浦区嵩华幼儿园
上海市青浦区凤雅幼儿园
上海市青浦区之华幼儿园
2022年6月23日
END
新 学 期 新 气 象 招生公告 ~凤雅幼儿园欢迎你~ 依据《关于做好2023年青浦区学前教育阶段适龄幼儿入园工作的通知》的要求,坚持“公开、公正”的原则,按《青浦区2023学年度幼儿园教育事业计划》执行要求设定班级数和班额数,按照各项工作的时间节点,一网通办,努力做好华新镇公办幼儿园2023学年的招生工作。具体安排如下: 招生区域、对象与条件 招生区域: 招生对象: 2019年9月1日~2020年8月31日期间出生的身体健康(无慢性传染病)、可正常参加集体活动,并符合以下条件之一的适龄幼儿。 招生条件: 01 本市幼儿 ★★备注: (1)户口迁入、房产办理认定截止时间原则上为2023年4月30日。 (2)直系亲属指的是幼儿的爸爸妈妈、爷爷奶奶或外公外婆。 (3)预售合同加大额发票,等同于房产证,同类条件排在房产证的后面。 02 非本市幼儿(自主招生) ★★备注: (1)幼儿持有效期内《上海市居住证》或《居住登记凭证》,父母一方须持有效期内《上海市居住证》且一年内(2022年7月1日至2023年6月30日)参加本市职工社会保险满6个月的证明(不含补缴,政策允许的补缴除外),或连续3年(从首次登记日起至2023年6月30日)在街镇社区事务受理服务中心办妥灵活就业登记。 (2)预售合同加大额发票,等同于房产证,同类条件排在房产证的后面。 招生人数及收费标准: 1.本园共招收5个小班,共计125名幼儿。 2.收费标准:保育教育费175元/月。代办服务性收费,按需征询后收取。 报名流程 (一)招生公示 5月6日,我园向社会公布本园招生简章。 (二)网上报名 5月8日-12日,家长登录“青浦区适龄幼儿入园报名平台”填报报名信息、提交报名。(家长对入园报名平台上所填信息的真实性负责,对提供虚假信息的,将实行“一票否决”) (三)短信告知 5月25日,我园将向网上验证通过的幼儿家长发送验证通过短信。 (四)补充验证 5月27日、28日,我园根据需要进行补充验证。 (五)录取通知 6月24日,发放第一批入园通知书(本市户籍幼儿)。 7月8日,发放第二批入园通知书。 备注: 按照招生计划数和招生条件依次录取,录满为止。如遇条件相同,将根据房产证年限依次录取。接到电话通知的幼儿方被正式录取,并请家长来园领取入园通知书。 关于中大班补充人园 (一)中、大班转园或插班与招生工作同步进行,家长按照我园招生公告的条件。 1.5月8日至5月12日期间,扫描以下二维码进行报名,请务必按照提示将各类信息填写完整,以免影响正常报名。 2.材料初步审核后,于5月27日、5月28日凭幼儿园电话通知到园进行现场报名登记和现场审核。原则上中途不再办理转园手续。 3.转园或插班的条件:2017年9月1日至2018年8月31日期间出生的大班年龄段幼儿。入园条件参照适龄幼儿招生条件,视具体情况依次满足。上一年度因身体状况等特殊原因延迟入园的幼儿,优先满足。 (二)中大班补充入园名额: 中班——15人;大班——36人。 招生咨询电话: 69775180 联系人: 朱老师 幼儿园地址: 凤雅路999号
















新
学
期
新
气
象
招生公告
~凤雅幼儿园欢迎你~
依据《关于做好2024年青浦区学前教育阶段适龄幼儿入园工作的通知》的要求,坚持“有序推进、规范操作、公开公正、因地制宜”的原则,按《青浦区2024学年度幼儿园教育事业计划》执行要求设定班级数和班额数,按照各项工作的时间节点,一网通办,努力做好华新镇公办幼儿园2024学年的招生工作。具体安排如下:
招生区域、对象与条件
招生区域:
招生对象:
2020年9月1日~2021年8月31日期间出生的身体健康(无慢性传染病)、可正常参加集体活动,并符合以下条件之一的适龄幼儿。
招生条件:
01
本市幼儿
★★备注:
(1)户口迁入、房产办理认定截止时间原则上为2024年4月30日。
(2)直系亲属指的是幼儿的爸爸妈妈、爷爷奶奶或外公外婆。
(3)预售合同加大额发票,等同于房产证,同类条件排在房产证的后面。
02
非本市幼儿(随迁子女)
★★备注:
(1)幼儿持有效期内《上海市居住证》或《居住登记凭证》,父母一方须持有效期内《上海市居住证》且一年内(2023年7月1日至2024年6月30日)参加本市职工社会保险满6个月的证明(不含补缴,政策允许的补缴除外),或连续3年(从首次登记日起至2024年6月30日)在街镇社区事务受理服务中心办妥灵活就业登记。
(2)预售合同加大额发票,等同于房产证,同类条件排在房产证的后面。
招生人数及收费标准:
1.本园共招收4个小班,共计100名幼儿。
2.收费标准:保育教育费175元/月。代办服务性收费,按需征询后收取。
报名流程
(一)招生公示
5月7日,我园向社会公布本园招生简章。
(二)网上报名
家长登录“青浦区适龄幼儿入园报名平台”,完善报名信息,按照华新镇公办幼儿园招生区域、招生简章的条件自主选校,填报报名信息,提交报名。(家长对入园报名平台上所填信息的真实性负责,对提供虚假信息的,将实行“一票否决”)
(三)短信告知
5月24日,我园将向网上验证通过的幼儿家长发送验证通过短信。
(四)补充验证
5月25日、26日,我园根据需要进行补充验证。
(五)录取通知
6月22日,发放第一批入园通知书(本市户籍幼儿)。
7月6日,发放第二批入园通知书。
备注:
按照招生计划数和招生条件依次录取,录满为止。如遇条件相同,将根据房产证年限依次录取。接到电话通知的幼儿方被正式录取,并请家长来园领取入园通知书。
关于中大班补充人园
(一)中、大班转园或插班与招生工作同步进行,家长按照我园招生公告的条件。
1.即日起至5月24日期间,扫描以下二维码进行报名,请务必按照提示将各类信息填写完整,以免影响正常报名。
2.5月25日上午8:30—11:30,请带孩子一同前来。同时带好所有材料原件及复印件。
3.转园或插班的条件:
·华新地区出生于2019.9.1—2020.8.31的中班年龄段幼儿
·华新地区出生于2018.9.1—2019.8.31的大班年龄段幼儿
入园条件参照适龄幼儿招生条件,视具体情况依次满足。上一年度因身体状况等特殊原因延迟入园的幼儿,优先满足。
(二)中大班补充入园名额:
中班——21人;大班——36人。
招生咨询电话:
69775180
联系人:
朱老师
幼儿园地址:
凤雅路999号
-END-
文稿|朱老师
编辑|黄老师
审核|夏老师
以上内容来源于“上海市青浦区凤雅幼儿园”公众号
招生公告
~凤雅幼儿园欢迎你~
依据《关于做好2025年青浦区学前教育阶段适龄幼儿入园工作的通知》的要求,坚持“有序推进、规范操作、公开公正、因地制宜”的原则,按《青浦区2025学年度幼儿园教育事业计划》执行要求设定班级数和班额数,按照各项工作的时间节点,一网通办,努力做好华新镇公办幼儿园2025学年的招生工作。具体安排如下:
招生区域、对象与条件
招生区域:
招生对象:
2021年9月1日~2022年8月31日期间出生的身体健康(无慢性传染病)、可正常参加集体活动,并符合以下条件之一的适龄幼儿。
招生条件:
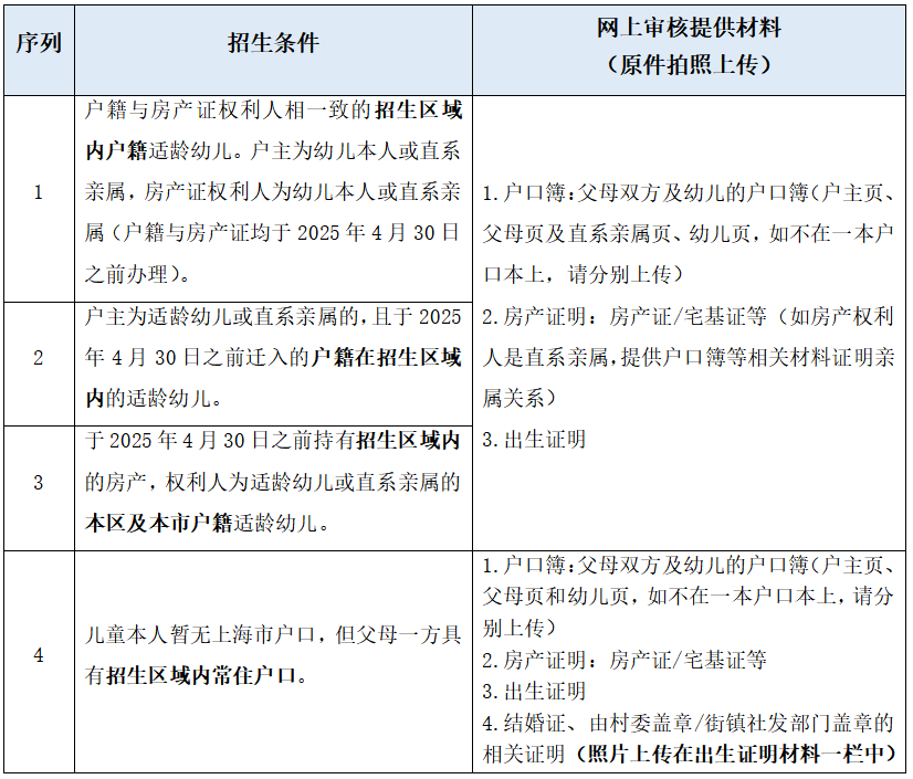
01
本市幼儿
02
非本市幼儿(随迁子女)
03
港、澳、台地区及外籍幼儿
备注:
在满足本市户籍适龄幼儿入园需求后学额有余的,各公办幼儿园对非本市户籍和港、澳、台地区及外籍展开自主招生,并报区教育局及相应的街镇主管部门同意,方可实施。
招生人数及收费标准:
1. 本园共招收5个小班,共计125名幼儿。
2. 收费标准:保育教育费175元/月。代办服务性收费,按需征询后收取。
报名流程
(一)招生公示
5月6日,我园向社会公布本园招生简章。
(二)网上报名
5月7日—5月14日,家长登录“青浦区适龄幼儿入园报名平台”,按照华新镇公办幼儿园招生区域、招生简章的条件自主选校,填报报名信息,提交报名。(家长对入园报名平台上所填信息的真实性负责,对提供虚假信息的,将实行“一票否决”)
(三)短信告知
5月23日,我园将向网上验证通过的幼儿家长发送验证通过短信。
(四)补充验证
5月24日、5月25日,我园根据需要进行补充验证。
(五)录取通知
6月21日左右,发放第一批入园通知书(本市户籍幼儿)。
7月5日左右,发放第二批入园通知书。
备注:
按照招生计划数和招生条件依次录取,录满为止。如遇条件相同,将根据房产证年限依次录取。接到电话通知的幼儿方被正式录取,并请家长来园领取入园通知书。
关于中大班补充入园
(一)中、大班转园或插班与招生工作同步进行,家长按照我园招生公告的条件。
1.即日起至5月24日期间,扫描以下二维码进行报名,请务必按照提示将各类信息填写完整,以免影响正常报名。
2.5月25日上午8:30—11:30,请带孩子一同前来。同时带好所有材料原件及复印件。
3.转园或插班的条件:
华新地区出生于2020.9.1—2021.8.31的中班年龄段幼儿
华新地区出生于2019.9.1—2020.8.31的大班年龄段幼儿
☆上一年度因身体状况等特殊原因延迟入华新镇公办园的幼儿,优先满足。
☆补充入园条件参照小班幼儿招生条件。
备注:根据学额,按序依次录取,录满为止。如遇条件相同,将根据房产证条件依次录取。
(二)中大班补充入园名额:
中班——13人;大班——29人。
招生咨询电话:
69775180
联系人:
郁老师
幼儿园地址:
凤雅路999号
-END-
文稿|郁老师
编辑|陈老师
审核|夏老师
声明:本文由上哪学团队(微信公众号ID: shangnaxue)原创整理制作,转载请注明来源和出处,否则追究法律责任。

意见
返回上哪学(上海)科技有限公司版权所有Copyright©2019-2021沪ICP备2021001920号-1
恭喜您,申请提交成功!

