上海市闵行区闵行第一幼儿园
上海市闵行区闵行第一幼儿园(畅馨园)
上海市闵行区闵行第一幼儿园(畅馨园)
凤庆路98号
学校概况
闵行第一幼儿园畅馨园位于闵行区凤庆路98号,于2012年10月筹建开办,现在有四个班级的规模,2个中班,2个小班,共有107位幼儿。在上级有关部门与领导的关心下,在“二期课改”教育新理念的引领下,我们以“质量求生存、开拓求发展”,在管理中突出“自主、创新、快乐、和谐”的校园文化和“以人为本、服务为先、与时俱进、特色创新”的办园思想,以优质的服务质量立足于社会,诚信于社会,坚持走内涵发展之路,创课程特色,为促进幼儿全面和谐发展而努力。

招生简章
闵行区闵行第一幼儿园
2020年招生简章
一、招生对象
2016年9月1日-2017年8月31日出生(包括在园托班幼儿),并且已在市登记系统完成网上信息登记、获取登记编号的幼儿。
二、对口报名条件 持有的相关证件/证明材料(包括幼儿户口簿、实际居住在闵行区的有效居住证明、《上海市居住证》/《上海市居住登记凭证》等)的变动(登记)时间为2020年4月15日之前、身体健康(无慢性传染病)、智力正常、能正常参加集体活动,并符合以下报名条件的适龄幼儿。 户口所在地对口: 持有招生区域内常住户口(户主为直系亲属或幼儿本人),并且持有与户口所在地相对应的住宅类产权证(产权人是直系亲属或幼儿本人,且全部或共同共有)的幼儿。 居住地对口: (1)持有招生区域内住宅类产权证(产权人是父母或幼儿本人,且全部或共同共有)的本市户籍幼儿。 (2)持有招生区域内经适房产权证(产权人是父母或幼儿本人,且全部或共同共有)的本市户籍幼儿。 (3)持有招生区域内住宅类产权证(产权人是父母或幼儿本人,且全部或共同共有),并且幼儿本人及父母一方持有《上海市居住证》/《上海市居住登记凭证》(有效期内,居住地址与产权证地址一致)的外省市户籍幼儿。 (4)持有招生区域内住宅类产权证(产权人是父母或幼儿本人,且全部或共同共有),并且持有港澳居民来往内地通行证/港澳居民居住证、台湾居民来往大陆通行证/台湾居民居住证、护照,的港、澳、台、外籍幼儿。 三、招生范围
闵行第一幼儿园(畅馨园)
四、小班幼儿报名流程 本区小班适龄幼儿入园工作实行公民办幼儿园同步登记、同步报名、同步验证的方式,主要分为网上信息登记、网上报名、现场验证和录取通知四个阶段。 1、网上信息登记 2020年4月24日-4月30日,小班适龄幼儿(包括在园托班幼儿)监护人登录市登记系统(网址:https://shrydj.edu.sh.cn,也可通过“一网通办”进入)进行网上信息登记、获取登记编号。 2、网上报名 2020年5月11日-5月17日,小班适龄幼儿(包括在园托班幼儿)监护人登录区报名系统(网址:https://yebm.mhedu.sh.cn)进行网上报名。报名截止后,网上报名成功的幼儿监护人可下载打印《2020年闵行区幼儿园小班幼儿报名表》。 3、现场验证 2020年5月27日-5月31日,网上报名成功的适龄幼儿监护人登录区报名系统查询现场验证相关信息,并打印《闵行区幼儿园现场验证通知单》。2020年5月30日-5月31日,适龄幼儿监护人持相关证件、携幼儿本人到指定幼儿园进行第一批现场验证。2020年6月13日,未选择报名符合对口报名条件的的公办幼儿园或民办幼儿园“小区生”,又未通过民办幼儿园“非小区生”或全区招生民办幼儿园面谈的幼儿,参加公办幼儿园或民办幼儿园“小区生”第二批现场验证。 4、录取通知 2020年6月24日-6月28日,遵循人户一致优先的原则,依据区报名系统中幼儿入园条件排序情况、幼儿实际报名情况及街镇、幼儿园资源配置情况,完成幼儿录取工作。幼儿监护人登录区报名系统查询录取情况。 五、中班/大班插班幼儿报名流程 1、网上报名 2020年6月22日-6月27日,中班/大班适龄幼儿监护人进入区报名系统(网址:https://yebm.mhedu.sh.cn),先查询幼儿园是否有插班转园学额,再注册登录进行网上预报名。有插班转园学额的幼儿园方可接受网上预报名。 报名截止后,网上预报名成功的幼儿监护人可下载打印《2020年闵行区幼儿园插班幼儿报名表》。 2020年7月1日-7月4日,网上预报名成功的适龄幼儿监护人登录区报名系统查询现场验证相关信息,并打印《闵行区幼儿园现场验证通知单》。 2020年7月4日,适龄幼儿监护人持相关证件、携幼儿本人到指定幼儿园进行现场验证。 六、现场验证材料要求 按户口所在地对口报名的幼儿现场验证时需持有的证件有: 《闵行区幼儿园现场验证通知单》、《2020年闵行区幼儿园小班幼儿报名表》、出生证、幼儿户口簿、与户口所在地相对应的住宅类产权证(产权人是直系亲属或幼儿本人,且全部或共同共有)、预防接种证等证件的原件及复印件。 按居住地对口报名的幼儿现场验证时需持有的证件有: 《闵行区幼儿园现场验证通知单》、《2020年闵行区幼儿园小班幼儿幼儿报名表》、出生证、幼儿户口簿(或港、澳、台、外籍幼儿相对应的身份证明)、招生区域内的居住证明[如住宅类产权证/经适房产权证(产权人是父母或幼儿本人,且全部或共同共有)、廉租房/公租房租赁证明(租赁人是父母或幼儿本人,租赁地址与实际居住地址一致)等]、预防接种证等证件的原件及复印件。外省市户籍幼儿还需提供幼儿本人及父母一方的《上海市居住证》/《上海市居住登记凭证》(有效期内,居住地址与产权证地址一致)原件及复印件,积分已达标的还需提供《上海市居住证积分通知单》(有效期内,居住地址与产权证地址一致,同住子女为幼儿本人)原件及复印件;如果父母一方已取得本市户籍,需提供其户口簿原件及复印件。外籍幼儿现场验证时还需提供的证件参照《2020年闵行区适龄幼儿入园工作政策问答》第十条第5项的具体要求。 温馨提示: 幼儿园路边不能停车,请绿色出行。 七、小班幼儿现场验证时间 2020年5月30日 08:30—11:30,13:00—16:00 2020年5月31日 08:30—11:30,13:00—16:00 (验证结果与验证先后顺序无关。根据疫情防控的要求,请幼儿本人及监护人按照《闵行区幼儿园现场验证通知单》规定时间错时前往,并自觉戴好口罩、一米间隔排队,避免拥挤和长时间等待。) 八、现场验证地址 闵行区凤庆路98号 九、招生咨询电话 34728881*808 (工作日 09:00-11:30,13:30-16:30)
一、报名条件
持有的相关证件/证明材料(包括幼儿户口簿、实际居住在闵行区的有效居住证明、《上海市居住证》/《上海市居住登记凭证》等)的变动(登记)时间为2021年4月15日之前、身体健康(无慢性传染病)、智力正常、能正常参加集体活动,并符合以下报名条件的适龄幼儿。
公办幼儿园及民办幼儿园“小区生”对口报名条件(简称“对口报名条件”)
全区招生民办幼儿园、民办幼儿园“非小区生”及民办三级幼儿园报名条件(简称“民办幼儿园报名条件”)
二、招生对象:2017年9月1日-2018年8月31日出生的本市常住人口适龄幼儿。
三、招生范围:凤庆路150弄(剑桥丽苑)
凤庆路58弄(畅馨园)
金平路555弄(合生城邦一街坊)仅持产证类
金平路777弄(金榜雅苑)仅持产证类
金平路777弄(剑桥府邸)仅持产证类
金平路777弄(南洋瑞都)仅持产证类
四、联系电话:021-34728881*808


招生简章



2023年闵行第一幼儿园

KINDERGARTEN
一年一度的招生工作又开始了, 根据《2023年闵行区学前教育阶段适龄幼儿入园工作实施意见》精神,现将闵行第一幼儿园招生简章公示如下:
1
园所简介
闵行第一幼儿园现有鹤北园、畅馨园两个园区,本着“以幼儿发展为本”的教育理念,在“乐学启思、乐享成长”办园理念指引下,立足于幼儿园的历史和实际,秉持“继承、传承、创新”的传统文化,持续保持优质园所的发展势头。在“全面发展、思维见长”的课程理念指导下,营造宽松、愉快的生活、学习氛围,优化整合幼儿园、家庭与社区教育资源,鼓励幼儿参与各项活动,促进幼儿的全面发展。
2
园所照片
闵行第一幼儿园
闵行第一幼儿园畅馨分园
3
招生简章
招生对象
对口报名条件
4
招生区域内小区及路段
闵行第一幼儿园
闵行第一幼儿园畅馨分园
5
报名流程
6
招生咨询电话
34728881*808
(工作日 09:00-11:30,13:30-16:30)
MinYi
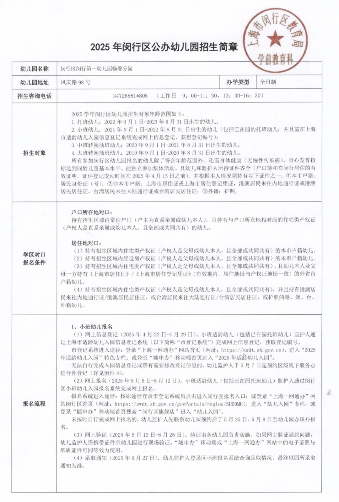
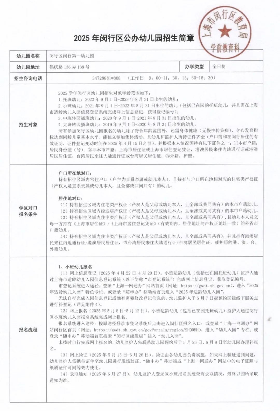
一年一度的招生工作又开始了, 根据《2025年闵行区学前教育阶段适龄幼儿入园工作实施意见》精神,现将闵行第一幼儿园招生简章公示如下:
托班幼儿:2022年9月1日-2023年8月31日出生的幼儿。
小班幼儿:2021年9月1日-2022年8月31日出生的幼儿(包括已在园的托班幼儿;并且需在上海市适龄幼儿入园信息登记系统完成网上信息登记,获得登记编号)。
中班转园插班幼儿:
2020年9月1日-2021年8月31日出生的幼儿。
大班转园插班幼儿:
2019年9月1日-2020年8月 31日出生的幼儿。
所有参加闵行区幼儿园报名的幼儿除了符合年龄范围外,还需身体健康(无慢性传染病)、身心发育指标达到同龄儿童基本水平、能独立参加集体活动。且幼儿和监护人所持证件齐全(户口簿和在闵行居住的有效证明,证件登记变动时间在2025年4月15日之前)、并根据本人情况须持有以下证件之一:①本市户籍: 居民身份证(号);②非本市户籍:上海市居住证或上海市居住登记凭证,港澳居民来往内地通行证或港澳居民居住证,台湾居民来往大陆通行证或台湾居民居住证;③外籍:护照。
户口所在地对口:
持有招生区域内常住户口(户主为直系亲属或幼儿本人),且持有与户口所在地相对应的住宅类产权证(产权人是直系亲属或幼儿本人,且全部或共同共有)的幼儿。
居住地对口:
(1)持有招生区域内住宅类产权证(产权人是父母或幼儿本人,且全部或共同共有)的本市户籍幼儿。
(2)持有招生区域内经适房产权证(产权人是父母或幼儿本人,且全部或共同共有)的本市户籍幼儿。
(3)持有招生区域内住宅类产权证(产权人是父母或幼儿本人,且全部或共同共有),且幼儿本人及父母一方持有《上海市居住证》/《上海市居住登记凭证》(有效期内,居住地址与产权证地址一致)的外省市户籍幼儿。
(4)持有招生区域内住宅类产权证(产权人是父母或幼儿本人,且全部或共同共有),并且持有港澳居民来往内地通行证/港澳居民居住证,或台湾居民来往大陆通行证/台湾居民居住证,或护照的港、澳、台、外籍幼儿。
鹤北园
鹤庆路136弄(鹤北新村)
鹤庆路136弄(绿家园)
鹤庆路136弄21支弄(鹤北新村)
鹤庆路58弄(鹤北新村)
鹤庆路58弄(警宅小区)
鹤庆路358弄(鹤北新村二街坊)
鹤庆路358弄(金铭城市之光)
安宁路26弄(鹤北新村二街坊)
安宁路88弄(鹤北新村二街坊)
畅馨园
凤庆路150弄(剑桥丽苑)
凤庆路58弄(畅馨园)
金平路555弄(合生城邦一街坊)
金平路777弄(金榜雅苑)
单位集体户(剑川路1115号)
1.小班幼儿报名
(1)网上信息登记(2025年4月22日-4月29日)。小班适龄幼儿(包括已在园托班幼儿)监护人通过上海市适龄幼儿入园信息登记系统(以下简称“市登记系统”)完成网上信息登记,获取登记编号。
市登记系统进入途径:登录“上海一网通办”网站首页(网址:https://zwdt.sh.gov.cn),进入“2025年适龄幼儿入园”特色专栏;或登录“随申办”移动端首页进入“2025 年适龄幼儿入园”。
无法自行完成入园信息登记或确有需要修改登记信息的,幼儿监护人于5月7日起预约区级线下服务点进行补登记。
(2)网上报名(2025年5月8日-5月12日)。小班适龄幼儿(包括已在园托班幼儿)监护人通过闵行区小班幼儿入园报名系统完成网上报名。
报名系统进入途径:按原途径登录市登记系统后点击进入闵行区报名入口;或登录“上海一网通办”网 站闵行区首页(网址:https://zwdt.sh.gov.cn/govPortals/region/SH00MH),进入“幼儿入园”专栏;或登录“随申办”移动端首页搜索“闵行区旗舰店”进入“幼儿入园”。
未按时自行完成网上报名的,幼儿监护人先联系幼儿园预约后于5月25日、6月8日至幼儿园办理补报名。
(3)网上验证(2025年5月13日-6月26日)。验证由各幼儿园负责实施。如果网上验证遇到问题,幼儿监护人需携带证件至幼儿园进行现场验证。“随申办”移动端或“上海一网通办”网站中的电子证照与纸质证件可同等效力使用。
(4)录取通知(2025年6月27日),幼儿监护人登录区小班报名系统查询录取情况,最终以园所录取通知为准。
2.托班、中班/大班转园插班幼儿报名
(1)网上报名(2025年5月23日-5月26日)。幼儿监护人进入闵行区相应年龄段的幼儿入园报名系统(网址:https://yebm.mhedu.sh.cn)完成网上报名。
未按时自行完成网上报名的,幼儿监护人先联系幼儿园预约后于6月8日至幼儿园办理补报名。
(2)网上验证(2025年 5月27日-6月26日)。验证由各幼儿园负责实施。如果网上验证遇到问题,幼儿监护人需携带证件至幼儿园进行现场验证。“随申办”移动端或“上海一网通办”网站中的电子证照与纸质证件可同等效力使用。
(3)录取通知(2025年6月27日)。幼儿监护人可登录报名系统查询录取情况,最终以园所录取通知为准。
021-34728881*808
(工作日 9:00-11:30,13:30—16:30)
编辑|卫 卫
审核|园 长 室
声明:本文由上哪学团队(微信公众号ID: shangnaxue)原创整理制作,转载请注明来源和出处,否则追究法律责任。

意见反馈
返回顶部




