2020年 宝山区美兰湖 幼儿园招生简章
作者:美兰湖幼儿园
发布时间:2020年4月22日
依据《关于做好宝山区2020年适龄幼儿入园工作的通知》和《2020年宝山区幼儿园招生办法》,为确保2020年幼儿园招生工作规范有序开展,制定本招生简章。
一、基本情况
美兰湖 幼儿园占地面积为8791 平方米,建筑面积为 6812 平方米,幼儿教学、活动等设施齐全,为 上海市一级 幼儿园,现有 14个班级。根据物价部门规定,幼儿园收费标准如下:
保育教育费:225元/月
伙食费:12元/天(午餐7元 点心5元)
各类代办服务类项目收费均严格按上级有关规定收取
二、招生计划
今年计划招收 5 个小班。
三、招生范围
本园招生范围为:顺驰居委、朗诗居委、中华园居委、铂珏公馆小区、美兰湖花园小区、正荣国领小区、宫园巧筑小区
四、验证报名对象
2016年9月1日至2017年8月31日期间出生的身体健康(无慢性传染病)、智力正常、能正常参加集体活动,幼儿和监护人根据本人情况须持有以下证件之一:
1.招生区域内本市户籍:居民身份证(号)
2.招生区域内非本市户籍:上海市居住证或上海市居住登记凭证,港澳居住来往内地通行证或港澳居民居住证,台湾居民来往大陆通行证或台湾居民居住证;
3.招生区域内外籍:护照。
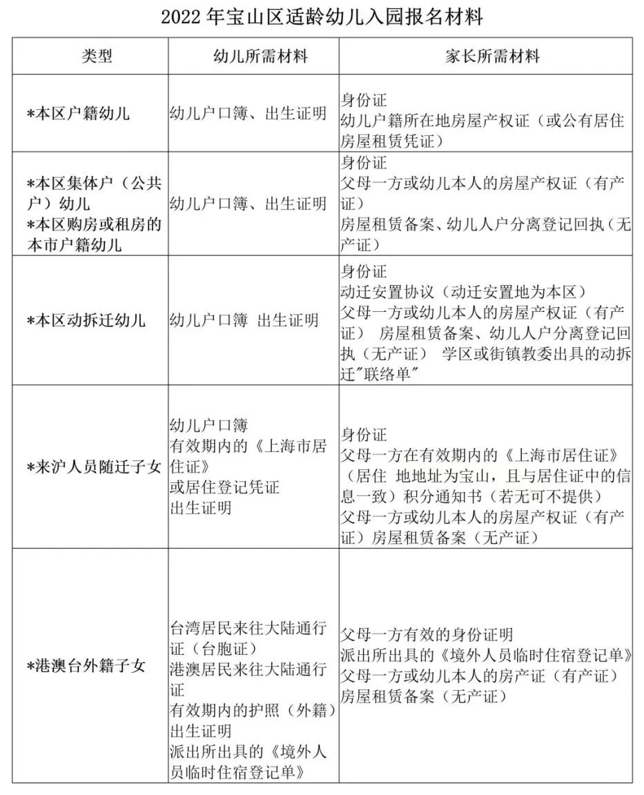
五、验证报名验证材料
1.招生区域内常住户籍的幼儿。 《上海市适龄幼儿入园信息登记表》(纸质)和登记编码、户口簿( 2020年4月30日之前入户)、出生证、房产证(或公有居住房屋租赁凭证)等证件的原件及复印件。
2.招生区域内集体户籍和公共户籍的幼儿。 《上海市适龄幼儿入园信息登记表》(纸质)和登记编码、集体户籍证明或公共户籍证明、出生证、居住证明(父母一方的产权证或合法租房1年以上的房屋租赁合同)的原件及复印件。原则上集体户籍和公共户籍幼儿居住地入园。
3.招生区域内购房或租房的本市户籍幼儿。 《上海市适龄幼儿入园信息登记表》(纸质)和登记编码、户口簿、出生证、本区域房产证或房屋租赁合同和人户分离回执等证件的原件及复印件。
4.招生区域内外省市户籍幼儿。 《上海市适龄幼儿入园信息登记表》(纸质)和登记编码、父母一方在有效期内的《上海市居住证》(2020年9月1日仍在有效期内)、积分通知书、房产证(产权所有人须为适龄幼儿父母或本人)或房屋租赁合同(居住地地址为本区域内,且与居住证中的信息一致)、户口簿、适龄幼儿有效期内的《上海市居住证》和出生证的原件及复印件。外省市户籍适龄幼儿所持的居住凭证地址,应与父母所持居住证的居住地址、以及本区域自购房房屋产权证或房屋租赁合同上的居住地址相一致。
5.招生区域内港澳台幼儿。 《上海市适龄幼儿入园信息登记表》(纸质)和登记编码、适龄幼儿本人及父母一方有效的身份证明(台湾居民来往大陆通行证(台胞证)、香港或澳门的居民身份证)、出生证、派出所出具的《境外人员临时住宿登记单》、房产证(产权所有人须为适龄幼儿父。母或本人)或房屋租赁合同的原件及复印件。
6.招生区域内其他情况
(1)父母一方具有本区域户籍的海外留学人员,其持外国护照的子女,《上海市适龄幼儿入园信息登记表》(纸质)和登记编码、父母一方的本区域户籍证明、适龄幼儿护照、《具有本市户籍留学人员其持外国护照子女享受优惠政策证明》、派出所出具的《境外人员临时住宿证》、房产证(产权所有人须为适龄幼儿父母或本人)或房屋租赁合同和出生证的原件及复印件。
(2)持有本市户籍,因“动拆迁或房屋征收”户籍暂时没有迁入本区域居住地的适龄幼儿。《上海市适龄幼儿入园信息登记表》(纸质)和登记编码、适龄幼儿本人户口薄、出生证、动迁安置协议和居住地房产证(房产证须为适龄幼儿父母或本人)的原件及复印件。
六、验证报名办法
(一)统一登记信息
4月24日-4月30日,适龄幼儿监护人通过“上海市适龄幼儿入园信息登记系统”(https://shrydj.edu.sh.cn,也可通过“一网通办”进入)进行幼儿和监护人信息登记,获取《2020年上海市适龄幼儿入园信息登记表》(以下简称《登记表》),《登记表》和登记编号作为幼儿进行入园报名验证的凭证。
(二)统一验证报名
2020年 5 月 9 日和 5 月 10 日(详见最后附件)
疫情期间请符合招生区域范围内的家长按照美兰湖幼儿园划段分时验证报名安排前来进行验证报名工作,同时请家长配合:
1.家长准备健康“随申码”并佩戴口罩。
2.家长入园要测量体温,进行相关信息登记,洗手。
3.疫情期间由一位家长前来报名即可,幼儿不用同来。
4.请家长携带相关证件原件及复印件到本园进行验证报名。
七、其他注意事项
1.验证报名的幼儿园,不一定就是录取幼儿园。招生区域内幼儿验证报名人数超过幼儿园招生计划数时,幼儿园根据招生计划与招生对象条件的先后顺序,由镇教委统筹协调后,实施分批入取。
2.公民办幼儿园同步验证报名,被民办幼儿园(二级及以上)录取的幼儿,公办幼儿园不予录取。
3.智力、听力、自闭症等有障碍的适龄幼儿可以到特殊教育办学点的幼儿园验证报名。(本镇特殊点:申花幼儿园 地址:罗店镇市一路162号,电话:66867833)
4.在本区域内幼儿5月9日、5月10日未来园进行报名登记的,可在补登记点进行报名登记。补登记点地点:美诺路48号,具体时间按照表格中分段时间安排:
5.2020年6月15日--8月15日分批发放入园通知书
招生监督电话:66592882 咨询电话:(56591206)

宝山区美兰湖幼儿园
2020年4月22 日
园所性质:公办
一、招生对象:2017年9月1日至2018年8月31日期间出生的身体健康、智力正常,能正常参加集体活动的幼儿。符合幼儿园招生条件选择民办幼儿园的幼儿家长到意向的民办幼儿园进行验证报名,其余的家长到户籍地或居住地所对应的幼儿园进行验证报名。
二、招生地段:顺驰居委、美兰湖朗诗绿岛园居委、美兰湖中华园居委、中华园第二居委、正荣美兰观庭居委
三、办学特色:我园以学前教育课程为支撑,构建有本园特色的园本课程体系,形成以幼儿全面和谐发展为总目标,以“身心健康、思维活跃、乐于交往、敢于表现、善于表达”为领域目标的和谐课程体系。
四、学校地址:上海宝山罗店镇美诺路51号
五、收费标准:225/月
六、联系电话:021-56591202
上海市宝山区美兰湖幼儿园创建于2009年,是一所市一级公办幼儿园。幼儿园中有10个专用活动室,共十五个班级。幼儿园始终以“打造品质幼儿园”为目标,坚持“让每一位孩子健康、快乐、自信”的办园理念,营造“民主、和谐、人文、创新”的幼儿园文化氛围,打造有思想、有活力、有能力的教师队伍。幼儿园开办至今,务实奋进,拓展幼儿园运动特色课程内容,构建具有特色的运动游戏活动课程体系,凸显运动育人和谐发展的课程理念,彰显幼儿园运动特色。
根据《宝山区2022年幼儿园招生工作的实施意见》及招生办法,现将幼儿园报名工作有关事项进行公示。
2018年9月1日至2019年8月31日期间出生的身体健康(无慢性传染病)、智力正常、能正常参加集体活动的本地区常住适龄幼儿。
本园招生范围为:顺驰美兰湖居委、美兰湖中华园居委、正荣美兰观庭居委(正荣国领、宫园巧筑)。
1. 信息登记
6月9日-6月16日:登录“上海一网通办”网站首页,
网址:https://zwdt.sh.gov.cn,进入“2022年适龄幼儿入园”特色专栏,或登录“随申办”移动端首页“2022年适龄幼儿入园”),完成信息登记。
2. 网上报名
6月24日-7月15日,登录“上海一网通办”网站首页,
网址:https://zwdt.sh.gov.cn,进入“2022年适龄幼儿入园”特色专栏,或登录“随申办”移动端首页“2022年适龄幼儿入园”),点击各区县报名版块,选择“宝山区”,完成网上报名。
3.网上验证
2022年7月1日-7月22日,全区公、民办幼儿园同步开展网上验证工作。
4.录取通知
验证报名通过不代表录取,幼儿园班额有限,在遵循本园招生地段人户一致适龄幼儿优先原则的基础上,对符合今年招生条件的适龄幼儿,将由上级教育主管部门根据幼儿园办园规模、招生计划,按满足招生条件的先后顺序进行统筹安排。8月15日前,分批发放录取通知书。
统筹顺序
(1)招生区域内常住本区户籍幼儿;
(2)招生区域内父母或幼儿本人持有房屋产权证明且持有《本市户籍人户分离人员居住地登记回执》的本市户籍幼儿;
(3)本区集体户(公共户)及持有上海市公租房、廉租房相关证明或有效动迁证明的本市户籍人员子女;
(4)父母持有本区申领的《上海市居住证》和招生区域房屋产权证明或公租房证明,且父母一方持有上海市人才服务中心申请积分分值在120分以上人员的子女;
(5)父母持有港澳居民来往内地通行证或港澳居民居住证,台湾居民来往大陆通行证或台湾居民居住证和招生区域房屋产权证明的子女;
(6)父母持有本区申领的《上海市居住证》和招生区域房屋产权证明的子女。
5.补登记、补报名
采用预约制,适龄幼儿监护人先电话预约,再携带相关证件材料,前往“指定服务点”进行补登记、补报名。监护人必须遵守服务点防疫要求。
罗店镇指定服务点:民办罗希小学(罗东路228号)预约电话:56861110
服务点服务时间:2022年6月26日、7月2日、7月3日、7月9日、7月10日、7月16日、7月17日、7月22日
6.注意事项
1.持军官证、士兵证等不能在“一网通办”进行登记的幼儿,持相应的证件至“指定服务点”进行验证报名。
2. 智力、听力、自闭症等有障碍的适龄幼儿可以到特殊教育办学点的幼儿园验证报名。
(本镇特教点:申花幼儿园 地址:罗店镇市一路162号,电话:56861079)
上海市宝山区美兰湖幼儿园创建于2009年,是一所市一级公办幼儿园。幼儿园中有10个专用活动室,共十五个班级。幼儿园始终以“打造品质幼儿园”为目标,坚持“让每一位孩子健康、快乐、自信”的办园理念,营造“民主、和谐、人文、创新”的幼儿园文化氛围,打造有思想、有活力、有能力的教师队伍。幼儿园开办至今,务实奋进,拓展幼儿园运动特色课程内容,构建具有特色的运动游戏活动课程体系,凸显运动育人和谐发展的课程理念,彰显幼儿园运动特色。
根据《宝山区2023年学前教育阶段适龄幼儿入园工作实施方案》,现将幼儿园报名工作有关事项进行公示。
2019年9月1日至2020年8月31日期间出生的身体健康(无慢性传染病)、智力正常、能正常参加集体活动的本地区常住适龄幼儿。
本园招生范围为:顺驰美兰湖居委(顺驰、金兰雅墅)、美兰湖中华园居委(中华园、香岛)、正荣美兰观庭居委(正荣国领、宫园巧筑)
2023年 4月20日-4月27日:登录“上海一网通办”网站首页,网址:https://zwdt.sh.gov.cn,进入“2023年适龄幼儿入园”特色专栏,或登录“随申办”移动端首页“2023年适龄幼儿入园”),完成信息登记。(登记时家长可在“市登记系统”首页“家长操作指引”版块获取“操作指引”视频)
2023年5月8日-5月24日,已完成信息登记的适龄幼儿监护人登录上海“一网通办”网站首页,进入“2023年适龄幼儿入园”特色专栏,或登录“随申办”移动端首页“2023年适龄幼儿入园”,选择“各区报名”版块,点击“宝山区”进行网上报名。报名时系统自动调取信息登记时的相关信息,“随申办”移动端或上海“一网通办”网站中的电子证照与纸质证件同等效力使用。
2023年5月17日-5月31日,全区公、民办幼儿园同步开展网上验证工作。
若因特殊原因未在规定时间内进行网上信息登记、网上报名,可以先与指定点电话预约后携带相关资料去现场补登记、补报名。地点:罗店中心校(罗希校区)罗店镇罗东路228号,时间:5月13日、5月20日、5月21日、5月27日、5月31日,预约电话:56861110
在遵循本市人户一致适龄幼儿优先原则的基础上,按照招生对象条件的先后顺序依次统筹录取。统筹顺序如下:
(1)区域内户籍地与居住地一致的本区户籍幼儿;
(2)父母或幼儿本人持有房屋产权证明且持有《本市户籍人户分离人员居住地登记回执》的本市户籍幼儿;
(3)区域 内集体户、公共户且持有上海市公租房、廉租房相关证明或有效动迁证明的本市户籍人员子女;
(4)父母持有本区申领的《上海市居住证》和招生区域房屋产权证明或公租房证明,且父母一方持有上海市人才服务中心申请积分分值在120分以上人员的子女;
(5)父母持有港澳居民来往内地通行证或港澳居民居住证,台湾居民来往大陆通行证或台湾居民居住证和招生区域房屋产权证明的子女;
(6)父母持有本区申领的《上海市居住证》和招生区域房屋产权证明的子女。
1.报名幼儿园托班、中大班插班转园的幼儿不作为此次信息登记对象。具体事宜可咨询相关幼儿园,幼儿园根据实际情况进行登记。
2.本镇户籍的智力、听力、自闭症等有障碍的适龄幼儿只做信息登记,可以先与本镇特殊教育办学点电话预约后进入现场验证报名,地址:申花幼儿园,罗店镇市一路162号,电话:56861079
3.确因身体状况等特殊原因不能当年入园的适龄幼儿监护人可向本镇教委申请推迟入园,上一年度因身体状况等特殊原因未入园的适龄幼儿,监护人可向本镇教委电话咨询并向其提出入园申请。电话:56861110
幼儿园咨询电话:56591206
(工作日 9:00—11:00)
上级统筹主管部门电话:56861110