2020年宝山区小天鹅(罗迎园)幼儿园招生简章
作者: 宝山小天鹅
发布时间: 2020年4月22日
依据《关于做好宝山区2020年适龄幼儿入园工作的通知》和《2020年宝山区幼儿园招生办法》,为确保2020年幼儿园招生工作规范有序开展,制定本招生简章。
一、基本情况
上海市宝山区小天鹅(罗迎园)幼儿园占地面积为8300 平方米,建筑面积为6200 平方米,幼儿教学、活动等设施齐全,现有15 个班级。根据物价部门规定,幼儿园收费标准如下:
收费项目:保育教育费
收费标准:175元/生/月
二、招生计划
今年计划招收5 个小班。
三、验证报名对象
2016年9月1日至2017年8月31日期间出生的幼儿,身体健康(无慢性传染病)、智力正常、能正常参加集体活动,并持有以下证件之一:
1.区域内本市户籍幼儿:居民身份证;
2.区域内外省市户籍幼儿:上海市居住证或上海市居住登记凭证,港澳居民来往内地通行证或港澳居民居住证,台湾居民来往大陆通行证或台湾居民居住证;
3.区域内外籍幼儿:护照。
四、验证报名范围
琥珀郡园居委、颐景园居委、景瑞欧兰高邸居委、远洋博悦小区
五、招生办法
(一)统一登记信息
4月24日- 4月30日,适龄幼儿监护人通过“上海市适龄幼儿入园信息登记系统”(https://shrydj.edu.sh.cn,也可通过“一网通办”进入)进行幼儿和监护人信息登记,获取《2020年上海市适龄幼儿入园信息登记表》(以下简称《登记表》),《登记表》和登记编号作为幼儿进行入园报名验证的凭证。
(二)统一验证报名安排
请家长携带相关证件原件及复印件,在预约时间内到小天鹅幼儿园(罗迎路100号)进行验证报名:
日期:5月11日--13日(8:30--15:30)
预约方式:请扫以下二维码
验证材料
1.区域内常住户籍幼儿:
《登记表》(纸质)和登记编码、户口簿(2020年4月30日前入户)、出生证、预防接种证。
2.区域内集体户籍和公共户籍的幼儿:
《登记表》(纸质)和登记编码、集体户籍证明或公共户籍证明、出生证、居住证明(父母一方的产权证或合法租房1年以上的房屋租赁合同)、预防接种证。
3.区域内购房或租房的本市户籍幼儿:
《登记表》(纸质)和登记编码、《本市户籍人户分离人员居住地登记回执》、户口簿、出生证、预防接种证、房产证(产权人为父、母或本人)或房屋租赁合同、预防接种证。
4.区域内外省市户籍幼儿:
《登记表》(纸质)和登记编码、父母一方在有效期内的《上海市居住证》(在罗店镇办理,至2020年9月1日仍在有效期内)、积分通知书、房产证(产权人须为父、母或本人)或房屋租赁合同(居住地为本园地段,且与居住证中的信息一致)、户口簿、适龄幼儿持有效的《上海市居住证》或《居住登记凭证》(地址应与父母所持居住证的居住地址以及与房产证或房屋租赁合同上的居住地址一致)、出生证、预防接种证。
5.区域内港澳台幼儿:
《登记表》(纸质)和登记编码、适龄幼儿本人及父母一方有效的身份证明(台湾居民来往大陆通行证(台胞证)、香港或澳门的居民身份证)、出生证、派出所出具的《境外人员临时住宿登记单》、房产证(产权人须为适龄幼儿父、母或本人)或房屋租赁合同。
6.父母一方具有本区域户籍的海外留学人员,其持外国护照的子女,《登记表》(纸质)和登记编码、父母一方本区域户籍证明、适龄幼儿护照、《具有本市户籍留学人员其持外国护照子女享受优惠政策证明》、派出所出具的《境外人员临时住宿证》、房产证(产权所有人须为适龄幼儿父母或本人)或房屋租赁合同和出生证明的原件和复印件。
7.本镇户籍的智力、听力、自闭症等有障碍的适龄幼儿可以到本镇特殊教育办学点验证报名,地址:申花幼儿园,罗店镇市一路162号,电话:66867833。
(三)温馨提示:
1.只能一位家长带好材料来园验证,不需要带幼儿。
2.来园家长必须:身体健康、戴好口罩、出示随申码、测温正常。
3.来园家长请出示预约信息。
4.若因特殊原因未在规定时间内进行网上信息登记,可于以下时间在美诺路48号(罗南中心校美兰湖校区)进行补登记及验证报名:
5月24日上午:8:30-10:30 ,下午:13:00-16:00
5月25日上午:8:30-10:30, 下午:13:00-16:00
6月13日—6月15日 上午:8:30-10:30,下午:13:00-16:00
六、其他注意事项
1.本园负责对区域内幼儿的验证报名工作,验证报名的幼儿园不一定是录取幼儿园。教育行政部门按照对象条件先后顺序统筹协调,招生区域内幼儿验证报名人数超过幼儿园招生计划数时,超过学额的部分,由镇教委统筹安排至有空余学额的幼儿园就读。
2.公民办幼儿园同步验证报名,被民办幼儿园(二级及以上)录取的幼儿,公办幼儿园不予录取。
招生监督电话:66592882 咨询电话:56011900
2021年上海市宝山区小天鹅(罗迎园)幼儿园招生简章
依据《关于做好宝山区2021年适龄幼儿入园工作的通知》和《2021年宝山区适龄幼儿入园工作的实施办法》,为确保2021年幼儿园招生工作规范有序开展,制定本招生简章。
一、基本情况
上海市宝山区小天鹅(罗迎园)幼儿园占地面积为8300 平方米,建筑面积为6200 平方米,幼儿教学、活动等设施齐全,现有15 个班级。根据物价部门规定,幼儿园收费标准如下:
收费项目
收费标准
保育教育费
175元/人/月
二、招生计划
今年计划招收5 个小班。
三、验证报名对象
2017年9月1日至2018年8月31日期间出生的身体健康(无慢性传染病)、智力正常、能正常参加集体活动的本区域常住适龄幼儿。幼儿和监护人须持有以下证件之一:
1.区域内本市户籍幼儿:居民身份证(号);
2.区域内外省市户籍幼儿:上海市居住证或上海市居住登记凭证,港澳居民来往内地通行证或港澳居民居住证,台湾居民来往大陆通行证或台湾居民居住证;
3.区域内外籍幼儿:护照。
四、验证报名范围
本园招生范围为:美兰湖琥珀郡园居委、万科臻园居委、颐景园居委、美兰湖景瑞欧兰高邸居委、正荣美兰观庭居委、远洋博堡
五、报名流程及相关要求
(一)登记信息
4月24日-4月30日,适龄幼儿监护人通过“上海市适龄幼儿入园信息登记系统”(https://shrydj.edu.sh.cn,也可通过“一网通办”进入)进行幼儿和监护人信息登记。
(二)网上报名
5月8日-5月14日,适龄幼儿监护人通过“上海市适龄幼儿入园信息登记系统”(https://shrydj.edu.sh.cn),选择宝山区进行网上报名,获取《2021年上海市宝山区幼儿入园报名表》,
以下简称《报名表》,报名表含登记编号。
(三)现场验证
4月23日-4月30适龄幼儿监护人扫右边二维码进行网上预约幼儿园现场验证的时间。(注:4月30日晚12点预约通道关闭)
5月15日(根据预约时间段),请家长携带相关材料原件及复印件到本园进行现场验证: 
1.区域内常住户籍幼儿:
《报名表》(纸质)含登记编号、户口簿(2021年4月30日之前入户)、出生证、预防接种证。
2.区域内购房的本市户籍幼儿:
《报名表》(纸质)含登记编号、《本市户籍人户分离人员居住地登记回执》、户口簿、出生证、预防接种证、房产证(产权人为父、母或本人)。
3.区域内集体户籍和公共户籍的幼儿:
《报名表》(纸质)含登记编号、集体户籍证明或公共户籍证明、出生证、预防接种证、居住证明(父母一方的产权证)。
4.区域内外省市户籍幼儿:
《报名表》(纸质)含登记编号、父母一方在有效期内的《上海市居住证》(在罗店镇办理的,至2021年9月1日仍在有效期内)、积分通知书、房产证(产权人须为父、母或本人)或房屋租赁合同(居住地为本园地段,且与居住证中的信息一致),适龄幼儿持有效的《上海市居住证》或《居住登记凭证》(地址应与父母所持居住证的居住地址以及与房产证或房屋租赁合同上的的居住地址一致)、户口簿、出生证、预防接种证。
5.区域内购房的港澳台幼儿:
《报名表》(纸质)含登记编号、适龄幼儿本人及父母一方有效的身份证明(港澳居民来往内地通行证或港澳居民居住证,台湾居民来往大陆通行证或台湾居民居住证)、出生证、派出所出具的《境外人员临时住宿登记单》、房产证(产权人须为适龄幼儿父、母或本人)或房屋租赁合同。
6.其他情况:
父母一方具有本区域户籍的海外留学人员,其持外国护照的子女,《报名表》(纸质)含登记编号、父母一方的本区域户籍证明、适龄幼儿护照、《具有本市户籍留学人员其持外国护照子女享受优惠政策证明》、派出所出具的《境外人员临时住宿证》、房产证(产权所有人须为适龄幼儿父母或本人)或房屋租赁合同和出生证明的原件和复印件。
7.本镇户籍的智力、听力、自闭症等有障碍的适龄幼儿可以到本镇特殊教育办学点验证报名,地址:申花幼儿园,罗店镇市一路162号,电话:66867833。
六、招生录取
(一)幼儿园按照招生对象条件的先后顺序录取。顺序如下:
1.区域内常住户籍幼儿;
2.区域内父母或幼儿本人持有房屋产权证明且持有《本市户籍人户分离人员居住地登记回执》的本市户籍幼儿;
3.区域内集体户籍或公共户籍的幼儿;
4.区域内父母或幼儿本人持有房屋产权证明、父母一方持有120分积分证明和《上海市居住证》、幼儿持有《上海市居住证》或《居住登记凭证》的外省市幼儿。
(二)验证报名的幼儿园不一定是录取幼儿园,招生区域内幼儿验证报名人数超过幼儿园招生计划数时,超过学额的部分,由镇教委统筹安排至有空余学额的幼儿园或相对就近的具有宝山教育局颁发的“中华人民共和国民办学校办学许可证”的民办三级幼儿园。
七、其他注意事项
1.公民办幼儿园同步验证报名,家长可直接去有意向的民办幼儿园验证报名(含民办二级、民办三级幼儿园),被民办幼儿园录取的幼儿,公办幼儿园不予录取。
2.若因特殊原因未在规定时间内进行网上信息登记、网上报名及现场验证的,可于以下时间在美诺路48号(罗南中心校美兰湖校区)进行补登记、报名及验证:
6月5日、6月6日、6月15日:
上午 08:30-10:30 下午 13:00-16:00
招生监督电话:66592882 咨询电话:56011900
温馨提示:
1.疫情期间,验证报名时只需一位家长(父亲或母亲)来园验证报名,不需要携带幼儿来园。
2.请家长在规定时间内扫描二维码预约现场验证的时间,并根据预约时间凭预约短信来园现场验证。
3.家长来园时,必须佩戴口罩做好个人防护,并提前准备好随申码,配合幼儿园做好体温测量等相关工作。
上海市宝山区小天鹅幼儿园
2021年 4 月22日
上海市宝山区小天鹅幼儿园(罗迎园)2022年招生简章
【幼儿园简介】
上海市宝山区小天鹅幼儿园(罗迎园)坐落于罗店镇罗迎路100号,2017年9月开办。幼儿园占地面积为8300 平方米,建筑面积为6200 平方米,幼儿教学、活动等设施齐全,现有15 个班级。
【收费标准】
根据物价部门规定,幼儿园收费标准如下:
收费项目
收费标准
保育教育费
175元/人/月
【招生计划】
今年招收5个小班
【招生对象的范围】
2018年9月1日至2019年8月31日期间出生的身体健康(无慢性传染病)、智力正常、能正常参加集体活动的本区域常住适龄幼儿。幼儿和监护人须持有以下证件之一:
1.区域内本市户籍:居民身份证(号);
2.区域内外省市户籍:监护人持有居住地为本区域的上海市居住证,幼儿持有居住地为本区域的上海市居住证或上海市居住登记凭证,港澳居民来往内地通行证或港澳居民居住证,台湾居民来往大陆通行证或台湾居民居住证;
3.区域内外籍:护照。
备注:人户分离、区域内外省市户籍、区域内外籍,幼儿或父母一方持有本区域内房屋产权证。
【招生地段】
美兰湖琥珀郡园居委、万科臻园居委、颐景园居委、美兰湖景瑞欧兰高邸居委、正荣美兰观庭居委(远洋博堡)
【报名方式】
1. 信息登记: 6月9日-6月16日登录“上海一网通办”网站首页,网址:https://zwdt.sh.gov.cn,进入“2022年适龄幼儿入园”特色专栏,或登录“随申办”移动端首页“2022年适龄幼儿入园”,完成信息登记。
2. 网上报名:6月24日-7月15日,登录“上海一网通办”网站首页,网址:https://zwdt.sh.gov.cn,进入“2022年适龄幼儿入园”特色专栏,或登录“随申办”移动端首页“2022年适龄幼儿入园”),点击各区县报名版块,选择“宝山区”,完成网上报名。
备注:(1)本镇户籍的智力、听力、自闭症等有障碍的适龄幼儿只做信息登记,可以先与本镇特殊教育办学点电话预约后进入现场验证报名。地址:申花幼儿园,罗店镇市一路162号,电话:56861079
(2)若因特殊原因未在规定时间内进行网上信息登记、网上报名可以先与指定点进行电话预约后携带相关材料去现场补登记、补报名。
地点:民办罗希小学 罗店镇罗东路228号;时间:6月26日、7月2日、7月3日、7月9日、7月10日、7月16日、7月17日和7月22日
预约电话:56861110
【录取方式】
遵循本市人户一致适龄幼儿优先原则的基础上,按照招生对象条件的先后顺序依次统筹录取。统筹顺序如下:
1.区域内常住户籍幼儿;
2.父母或幼儿本人持有本区域房屋产权证明且持有《本市户籍人户分离人员居住地登记回执》的本市户籍幼儿;
3.区域内集体户籍或公共户籍的幼儿;
4.父母或幼儿本人持有本区域房屋产权证明、父母一方持有120分积分证明和居住地为本区域的《上海市居住证》、幼儿持有《上海市居住证》或《居住登记凭证》的外省市幼儿。
5.父母持有港澳居民来往内地通行证或港澳居民居住证,台湾居民来往大陆通行证或台湾居民居住证和招生区域房屋产权证明的子女。
6.父母持有本区域申领的《上海市居住证》和本区域的房屋产权证的子女。
【录取通知】
8月15日前,分批发放录取通知书
【咨询电话】
幼儿园咨询电话:56011900(6月6日开通,周一至周五上午9:00--11:00)
上级统筹主管部门电话:56861110
上海市宝山区小天鹅幼儿园
2022年6月2日
1.招生对象
2.招生计划
3.学校费用
4.对口地段
5.学校特色
上海市宝山区小天鹅幼儿园创办于1985年,拥有39年的办园历史,是一所宝山区公办园,是上海市示范园,罗迎园创建于2017年。幼儿园以“践行践知,寓教于生活;惠人达己,体验中成长”为办园理念,践行“热爱生活、乐于助人;积极求知、善于探究;自信自主、知行合一”的育人目标。
幼儿园一园两部:
南东部 位于上海市宝山区罗店镇南东路101号。
罗迎部 位于上海市宝山区罗店镇罗迎路100号。
两部共招收10个小班(其中:南东园5个,罗迎园5个),预计招生人数为250名幼儿。
招生对象:
2024年招生对象为2020年9月1日至2021年8月31日出生的本区常住人口适龄幼儿。
南东园:保育教育费:700元/月;其他各类费用(伙食费、点心费、代办服务性收费等)项目和标准按上级有关规定收取,以开学9月“幼儿园收费公示”为准。
罗迎园:保育教育费:175元/月;其他各类费用(伙食费、点心费、代办服务性收费等)项目和标准按上级有关规定收取,以开学9月“幼儿园收费公示”为准。
信息登记:
2024年4月22日—4月29日,适龄幼儿监护人实名登录上海“一网通办”网站首页,网址:https://zwdt.sh.gov.cn,进入“2024年适龄幼儿入园”特色专栏;或实名登录“随申办”移动端首页“2024年适龄幼儿入园”,进入“上海市适龄幼儿入园信息登记系统”进行登记。
网上报名:
2024年5月9日— 5月22日,已完成信息登记的适龄幼儿监护人登录上海“一网通办”网站首页,或登录“随申办”移动端首页“2024年适龄幼儿入园”专栏,选择“各区报名”版块,点击“宝山区”进行网上报名。
南东园:富丽居委、富辰居委、罗南居委、富南居委、王家村、繁荣村、十年村、朱家店村、蔡家弄村、 西埝村(沪太路以东)、金悦美兰铂庭居委(筹)
罗迎园:美兰湖琥珀郡园居委、万科臻园居委、颐景园居委、美兰湖景瑞欧兰高邸居委、正荣美兰观庭居委(远洋博堡)
按顺序分批录取幼儿,直至幼儿园招生计划数满额。
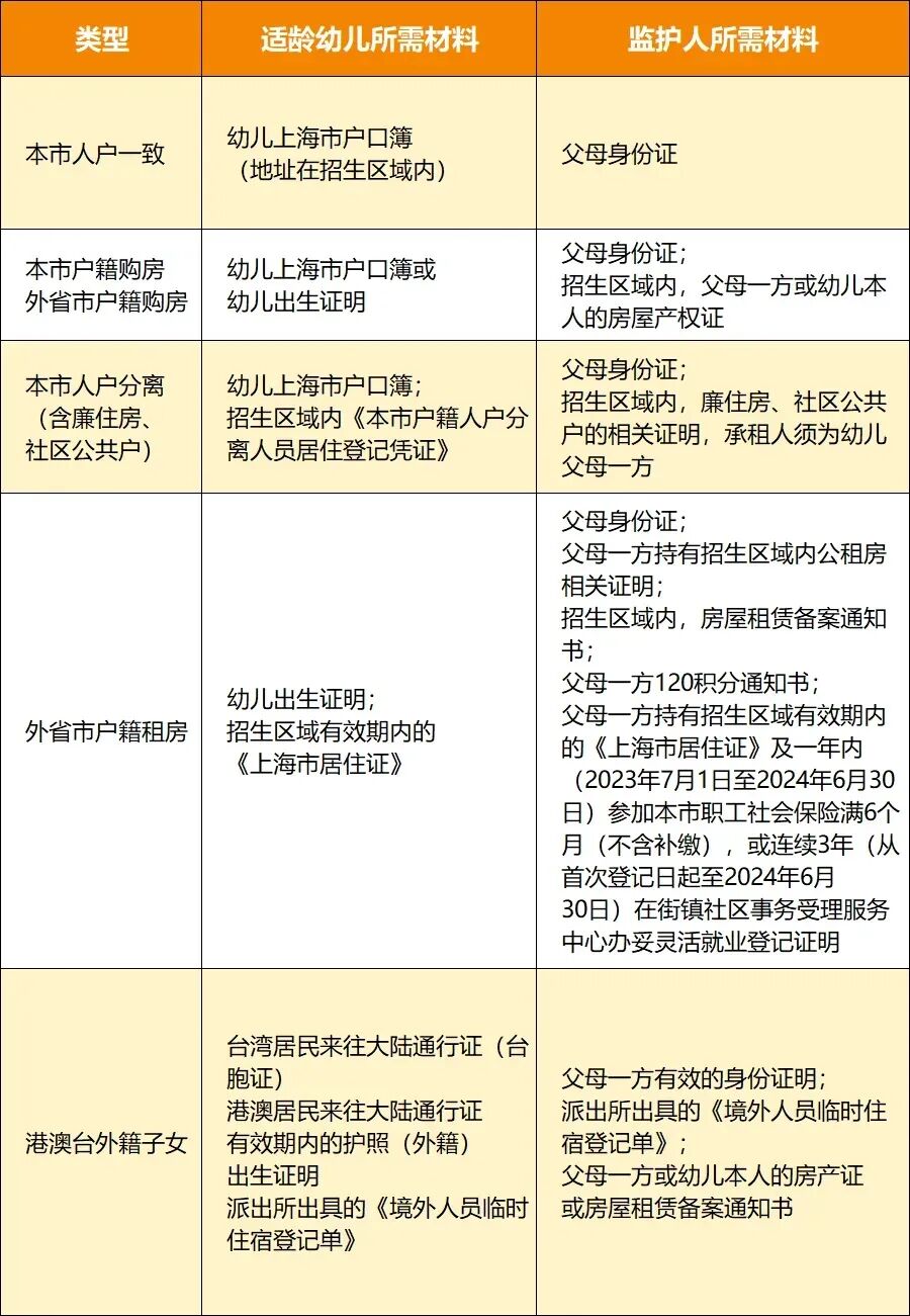
1.本市户籍,区域内人户一致的适龄幼儿。
2.本市户籍,父母一方或幼儿持有区域内房屋产权证明的适龄幼儿。
3.本区购房的外省市适龄幼儿,父母一方或幼儿持有区域内房屋产权证明。(有120分积分优先)
4.本市户籍,人户分离的适龄幼儿。本市外区户籍幼儿确有困难,不能在户籍地入园的,凭招生区域内的《本市户籍人户分离人员居住登记凭证》,按居住地入园;本市户籍区域内廉租房、社区公共户的适龄幼儿参照执行。须持有相关证明,承租人须是幼儿父母一方。
5.本区租房的外省市适龄幼儿。父母一方或幼儿持有招生区域内公租房相关证明且持有120积分通知书;父母一方或幼儿持有招生区域有效期内的《上海市居住证》《房屋租赁备案通知书》,且有120积分通知书;父母一方持有招生区域有效期内的《上海市居住证》《房屋租赁备案通知书》及一年内(2023年7月1日至2024年6月30日)参加本市职工社会保险满6个月(不含补缴),或连续3年(从首次登记日起至2024年6月30日)在街镇社区事务受理服务中心办妥灵活就业登记证明;
6.香港、台湾、澳门适龄幼儿。幼儿须持有永久居民身份证、港澳居民往来内地通行证和《中华人民共和国港澳居民居住证》;台湾幼儿须持有台湾居民来往大陆通行证和《中华人民共和国台湾居民居住证》,统筹安排入园;
7.外籍适龄幼儿。幼儿须持有效签证的护照(须有中华人民共和国外国人居留许可页,且有有效往来签证)和本市《境外人员住宿登记表》,统筹安排入园。
幼儿园招生咨询电话:
56011900(工作日下午12:00-16:00)
教育局招生咨询电话:
56179779*8004或66592019
以上内容来源于“上海市宝山区小天鹅幼儿园”公众号
1.招生对象
2.招生计划
3.学校费用
4.对口地段
5.学校特色