上海立信会计金融学院附属学校(高行校区)(小学部)
上海市浦东新区东波小学(沪东校区)
上海市浦东新区明珠森兰小学
上海市浦东新区莱阳小学
上海市第六师范学校附属小学(芳菲校区)
上海市杨浦区平凉路第四小学
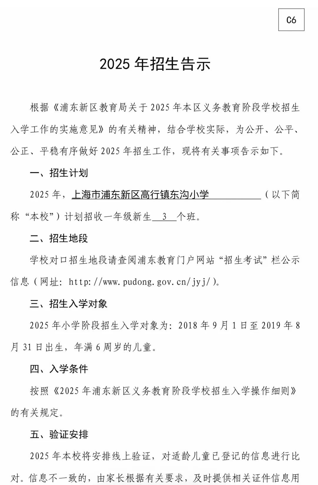
上海市浦东新区高行镇东沟小学
东沟北路67号
学校概况
浦东新区高行镇东沟小学始创于1899年,至今已有100多年的历史了。新校址地处浦东新区高行镇东沟北路67号。学校环境幽静,教育教学设施配备齐全,电脑房、多媒体教室、语音室、远程教学系统以及各类实验室、图书室、音乐室、体操房等专用教室均达标准。其中美术教育是该校的传统项目之一。 学校从2002年度起,经浦东新区机构编制委员会和社会发展局同意,增挂了“浦东新区东沟武术学校”牌子。学校在一至四年级中专门开设了武术课程,同时组建了校武术队。经过努力工作和科学的训练,已初现“体教结合”的效果。

招生简章
一、招生对象:符合上海义务教育条件的,2013年9月1日-2014年8月31日出生,年满6周岁的儿童
二、招生人数:未公布
三、对口地段:新行路(1号-225号),东高路26弄 (景源家苑),东沟二村 东沟六村 东沟七村 东沟三村 东沟四村 ,东沟外码头 东沟五村 东沟一村 ,东靖路297弄(东靖苑 )东靖路299弄(东靖苑 ) 东靖路315弄(东靖苑 ),东靖路374弄 (东靖苑 )东靖路393弄 (连城新苑),高行镇大陆村 高行镇横浦村A 高行镇浦煤新村 高行镇周桥村 ,高行镇朱家浜村 ( 除张家门、芋艿张家宅、杨家门、蔡家门外) ,东煦路90弄 (海韵茗庭)
招生
告示
上海市浦东新区高行镇
东沟小学2021年
根据《浦东新区教育局关于 2021 年本区义务教育阶段学校招生入学工作的实施意见》有关精神,结合学校实际,为公开、公平、公正、平稳有序做好2021年招生工作,现将有关事项告示如下。
招生注意事项
01
招生计划
2021年,上海市浦东新区高行镇东沟小学(以下简称“本校”)计划招收一年级新生3个班。
02
招生地段
学校对口招生地段请查阅浦东教育网“招生考试”栏公示信息。
网址:http://www.pudong.gov.cn/jyj/
03
招生入学对象
2021年小学招生入学对象为:2014年 9月1日-2015年8月31日出生,年满6周岁的儿童。
04
入学条件
按照《浦东新区招生办公室关于2021年本区义务教育阶段学校招生入学的操作细则》的有关规定。
05
验证安排
(一)第一批验证
5月15日—5月16日为本校第一批验证日。家长根据短信通知或“入学报名系统”查询的相关信息,持相关证件(原件)按时来学校进行现场验证。“随申办市民云”中的电子证照与纸质证件可同等效力使用。
(二)第二批验证
5月29日—5月30日为本校第二批验证日。家长根据短信通知或“入学报名系统”查询的相关信息,持相关证件(原件)按时来学校进行现场验证。“随申办市民云”中的电子证照与纸质证件可同等效力使用。
(三)经验证核实后,如适龄儿童的相关信息不符合本校招生入学条件,将不予录取。
06
咨询方式
学校微信公众号:东沟小学
电子邮箱:919941580@qq.com
咨询电话:50510021
联系人:顾老师
| 招收年级 | 序号 | 学校名称 | 所属街道 | 对口地段 | 小区名称 | 情况说明 |
| 1 | 2334 | 东沟小学 | 高行镇 | 东高路26弄 | 景源佳苑 | |
| 1 | 2335 | 东沟小学 | 高行镇 | 东沟二村 | 东沟二村 | |
| 1 | 2336 | 东沟小学 | 高行镇 | 东沟六村 | 东沟六村 | |
| 1 | 2337 | 东沟小学 | 高行镇 | 东沟七村 | 东沟七村 | |
| 1 | 2338 | 东沟小学 | 高行镇 | 东沟三村 | 东沟三村 | |
| 1 | 2339 | 东沟小学 | 高行镇 | 东沟四村 | 东沟四村 | |
| 1 | 2340 | 东沟小学 | 高行镇 | 东沟外码头 | 已动迁 | |
| 1 | 2341 | 东沟小学 | 高行镇 | 东沟一村 | 东沟一村 | |
| 1 | 2342 | 东沟小学 | 高行镇 | 东靖路297弄 | 东靖苑 | 一期 |
| 1 | 2343 | 东沟小学 | 高行镇 | 东靖路299弄 | 东靖苑 | 一期 |
| 1 | 2344 | 东沟小学 | 高行镇 | 东靖路315弄 | 东靖苑 | 二期 |
| 1 | 2345 | 东沟小学 | 高行镇 | 东靖路374弄 | 东靖苑 | 三期 |
| 1 | 2346 | 东沟小学 | 高行镇 | 东靖路393弄 | 连城新苑 | |
| 1 | 2347 | 东沟小学 | 高行镇 | 东煦路90弄 | 海韵茗庭 | |
| 1 | 2348 | 东沟小学 | 高行镇 | 高行镇大陆村 | 已动迁 | |
| 1 | 2349 | 东沟小学 | 高行镇 | 高行镇横浦村A | 除张家门、芋艿张家宅、杨家门、蔡家门外,该地段已动迁 | |
| 1 | 2350 | 东沟小学 | 高行镇 | 高行镇浦煤新村 | 浦煤新村 | |
| 1 | 2351 | 东沟小学 | 高行镇 | 高行镇周桥村 | 已动迁 | |
| 1 | 2352 | 东沟小学 | 高行镇 | 高行镇朱家浜村 | 已动迁 | |
| 1 | 2353 | 东沟小学 | 高行镇 | 东塘路222弄 | 海东小区 | |
| 1 | 2354 | 东沟小学 | 高行镇 | 东靖路247弄 | 东沟新村 | |
| 1 | 2355 | 东沟小学 | 高行镇 | 东靖路51弄 | 新浦煤小区 |
上海市浦东新区高行镇东沟小学
根据《浦东新区教育局关于 2022年本区义务教育阶段学校招生入学工作的实施意见》有关精神,结合学校实际,为公开、公平、公正、平稳有序做好2022年招生工作,现将有关事项告示如下。 招生注意事项 一、招生计划 2022年,上海市浦东新区高行镇东沟小学(以下简称“本校”)计划招收一年级新生3个班。 二、招生地段 学校对口招生地段请查阅浦东教育门户网站“招生考试”栏公示信息。 网址:http://www.pudong.gov.cn/jyj/ 三、招生入学对象 2022年小学招生入学对象为:2015年 9月1日-2016年8月31日出生,年满6周岁的儿童。 四、入学条件 按照《2022年浦东新区义务教育阶段学校招生入学操作细则》的有关规定。 五、验证安排 2022年本校将安排线上验证,对适龄儿童已登记的信息进行比对。信息不一致的,由家长根据有关要求,及时提供相关证件信息用于比对。“随申办市民云”或“一网通办”网站中的电子证照与纸质证件可同等效力使用。 (一)7月4日-7月10日为本校第一批验证日。 (二)7月25日-7月26日为本校第二批验证日。 (三)经验证核实后,如适龄儿童的相关信息不符合本校招生入学条件,将不予录取。 六、咨询方式 学校微信公众号:东沟小学 电子邮箱:919941580@qq.com 咨询电话:50510021 联系人:顾老师 上海市浦东新区高行镇东沟小学 2022年6月3日
2023年
招生告示
根据《浦东新区教育局关于 2023 年本区义务教育阶段学校招生 入学工作的实施意见》的有关精神,结合学校实际,为公开、公平、 公正、平稳有序做好 2023 年招生工作,现将有关事项告示如下。
一、招生计划
2023年,上海市浦东新区高行镇东沟小学(以下简称“本校”)计划招收一年级新生3个班。
二、招生地段
学校对口招生地段请查阅浦东教育门户网站“招生考试”栏公示信息。
网址:http://www.pudong.gov.cn/jyj/
三、招生入学对象
2023年小学招生入学对象为:2016年 9月1日-2017年8月31日出生,年满6周岁的儿童。
四、入学条件
按照《2023年浦东新区义务教育阶段学校招生入学操作细则》的有关规定。
五、验证安排
2023年本校将安排线上验证,对适龄儿童已登记的信息进行比对。信息不一致的,由家长根据有关要求,及时提供相关证件信息用于比对。“随申办”或“一网通办”网站中的电子证照与纸质证件可同等效力使用。
(一)5月16日-5月19日,本校开展第一批验证。
(二)5月25日-5月26日,本校开展第一批验证。
(三)经验证核实后,如适龄儿童的相关信息不符合本校招生入学条件,将不予录取。
六、咨询方式
学校网址:无
学校微信公众号:东沟小学
电子邮箱:919941580@qq.com
咨询电话:50510021
联系人:顾老师
2023年4月7日
| 东沟小学 | 高行镇 | 东高路26弄 | 景源佳苑 | |
| 东沟小学 | 高行镇 | 东沟二村 | 东沟二村 | |
| 东沟小学 | 高行镇 | 东沟六村 | 东沟六村 | |
| 东沟小学 | 高行镇 | 东沟七村 | 东沟七村 | |
| 东沟小学 | 高行镇 | 东沟三村 | 东沟三村 | |
| 东沟小学 | 高行镇 | 东沟四村 | 东沟四村 | |
| 东沟小学 | 高行镇 | 东沟外码头 | 已动迁 | |
| 东沟小学 | 高行镇 | 东沟一村 | 东沟一村 | |
| 东沟小学 | 高行镇 | 东靖路297弄 | 东靖苑 | 一期 |
| 东沟小学 | 高行镇 | 东靖路299弄 | 东靖苑 | 一期 |
| 东沟小学 | 高行镇 | 东靖路315弄 | 东靖苑 | 二期 |
| 东沟小学 | 高行镇 | 东靖路374弄 | 东靖苑 | 三期 |
| 东沟小学 | 高行镇 | 东靖路393弄 | 连城新苑 | |
| 东沟小学 | 高行镇 | 东煦路90弄 | 海韵茗庭 | |
| 东沟小学 | 高行镇 | 高行镇大陆村 | 已动迁 | |
| 东沟小学 | 高行镇 | 高行镇横浦村A | 除张家门、芋艿张家宅、杨家门、蔡家门外,该地段已动迁 | |
| 东沟小学 | 高行镇 | 高行镇浦煤新村 | 浦煤新村 | |
| 东沟小学 | 高行镇 | 高行镇周桥村 | 已动迁 | |
| 东沟小学 | 高行镇 | 高行镇朱家浜村 | 已动迁 | |
| 东沟小学 | 高行镇 | 东塘路222弄 | 海东小区 | |
| 东沟小学 | 高行镇 | 东靖路247弄 | 东沟新村 | |
| 东沟小学 | 高行镇 | 东靖路51弄 | 新浦煤小区 |
以上内容来源于“东沟小学”公众号

声明:本文由上哪学团队(微信公众号ID: shangnaxue)原创整理制作,转载请注明来源和出处,否则追究法律责任。

意见
返回上哪学(上海)科技有限公司版权所有Copyright©2019-2021沪ICP备2021001920号-1
恭喜您,申请提交成功!

