上海立信会计金融学院附属学校(高行校区)(初中部)
上海立信会计金融学院附属学校(高行校区)(小学部)
上海立信会计金融学院附属学校(高行校区)(小学部)
莱阳路1423号
学校概况
上海立信会计金融学院附属学校是浦东新区公办九年一贯制学校,1995年建校,二十多年来,经历了合并、更名、扩校的发展,学校办学效益不断提高,教学质量逐年提升,中考成绩连续保持“优质、高效”,赢得了较高的社会声誉。现有三个校区、两个学段,共2300多名学生、160多名在编教职员工。 多年来,学校先后被评为全国科技体育传统学校、上海市依法治校示范校、上海市安全文明校园、上海市中小学行为规范示范校、上海市《贯彻体育工作条例》先进单位、上海市少先队红旗大队、上海市心理辅导实验校、上海市教育信息化先进集体、上海市花园单位、上海市语言文字规范化示范校、浦东新区文明单位、浦东新区教师专业发展学校、浦东新区见习教师规范化培训基地学校、浦东新区素质教育实验校、浦东新区“两纲”教育示范基地学校、浦东新区十佳优秀家长学校、浦东新区心理健康教育示范校、浦东新区学校体育工作先进单位、浦东新区体教结合项目学校、浦东新区艺术教育特色学校、浦东新区绿色学校、浦东新区学生体质健康促进协会理事单位等。2015年,学校成为进才教育集团会员单位;2016年,学校成为新优质集群发展领衔学校;2017年,学校成为浦兴学区理事单位,获评义务教育绩效考核优秀一等;2018年,学校获评浦东新区教师专业发展学校,六大教研组获评浦东新区优秀教研组。 学校积极践行构建以仁爱为核心思想的生态校园的办学理念。倡导教师自尊自爱,身心和谐;关爱学生,师生和谐;立足学校,共同成长。倡导学生关爱生命,自尊自信;爱亲爱人,心地善良;爱我中华、勇于负责。 学校积极营造教师发展的良好环境,注重以专家、学校干部、骨干名师为引领,以年级组、教研组建设为载体,搭建教师发展的舞台,并不断完善教师评价考核及奖励制度,鼓励教师不断提升自己的专业水平,打造一支“教育理念先进、教育技术娴熟、善于学习和反思”的研究型教师队伍。学校张玉姝校长赴美、英培训,潘月斌书记赴台讲学,多名学科教师赴美、英培训。学校在编在岗教师154人,学历全部达标,其中硕士研究生19人,比例为12.3%;高级教师16人、中级教师60人,具有中高级职称的教师占49.4%;拥有区学科带头人、骨干教师13人,占8.4%(新区平均为7.6%),区青年新秀及名师基地学员若干,学校85%以上学科均有区级骨干教师或区级学科带头人。学校教师队伍整体年龄结构、职称、骨干分布均匀,梯队合理,具有良好的发展前景。 学校注重课程建设,以“夯实基础,发展能力,彰显特色”为主题,积极构建并实施结构完整的学校课程体系,创设师生民主平等、有效互动的教学环境,完善课程评价,建设学校课程文化,强调对每一个学生负责,充分尊重学生的个性差异,倡导减负增效,促进学生学业和身心健康发展。近年,学校还广罗上海优秀教师,聘请来校上课,丰富课程:古诗文、桥牌、合唱、舞蹈、足球、篮球、太极……为学生提供更加优质和丰富的学习体验,搭建更大更广的发展平台。 在“崇善、尚和、求新”学校精神的引领下,学校突出育人的核心地位,秉承“立品、笃学、拓新”的校训,确立了“自信、善良、负责”的育人目标,着力内涵发展,努力培育优秀的学校文化,提高学校核心竞争力。 学校注重教育创新,发展学校特色。以版画特色为引领,艺术体操、啦啦操、管乐不断发展,已成为学校品牌,在新区乃至上海市都有一定的影响力。2018年学校举办了市、区级学校版画教学展示,体现了版画校本课程建设的成果,被评为2019-2021年浦东新区艺术教育特色学校。在2018年举行的上海市第十六届运动会中,艺术体操队获得团体第一的好成绩,在浦东新区体教结合项目的考核中多次

招生简章
一:招生对象:符合上海义务教育条件的五年级小学毕业生;
二:招生人数:2021年计划招收2个班级
三:招生地段:上海市浦东新区全区招生
学校将严格按照教育局2021年义务教育阶段招生计划,应招尽招对口入学的全体六年级新生。并做出如下承诺:坚持均衡分班,不开设重点班、快慢班、特色班、实验班。不组织报名或变相报名,不举行任何形式的测试、测评、面试、面谈或调查,不收任何学生的简历等材料;招生录取不与任何教育培训机构挂钩。
| 招收年级 | 序号 | 学校名称 | 所属街道 | 对口地段 | 小区名称 | 情况说明 |
| 1 | 5855 | 立信会计金融学院附属学校[高行校区] | 高行镇 | 东高路751弄 | 东方城市华庭 | |
| 1 | 5856 | 立信会计金融学院附属学校[高行校区] | 高行镇 | 东靖路626弄 | 浦江东旭公寓 | |
| 1 | 5857 | 立信会计金融学院附属学校[高行校区] | 高行镇 | 东靖路669弄 | 浦江东旭公寓 | |
| 1 | 5858 | 立信会计金融学院附属学校[高行校区] | 高行镇 | 莱阳路1443弄 | 浦江东旭公寓 | |
| 1 | 5859 | 立信会计金融学院附属学校[高行校区] | 高行镇 | 高行镇周桥村中新队 |
高行校区
2022 年招生告示(小学部)
根据《浦东新区教育局关于 2022 年本区义务教育阶段学校招生入学工作的实施意见》的有关精神,结合学校实际,为公开、公平、公正、平稳有序做好 2022 年招生工作,现将有关事项告示如下。
一、招生计划
2022 年,上海立信会计金融学院附属学校(高行校区)(以下简称“本校”)计划招收一年级新生 2个班。
二、招生地段
学校对口招生地段请查阅浦东教育门户网站“招生考试”栏公示信息(网址:http://www.pudong.gov.cn/jyj/)。
三、招生入学对象
2022 年小学招生入学对象为:2015年9月1日—2016 年8月31 日出生,年满 6 周岁的儿童。
四、入学条件
按照《2022 年浦东新区义务教育阶段学校招生入学操作细则》的有关规定。
五、验证安排
2022 年本校将安排线上验证,对适龄儿童已登记的信息进行比对。信息不一致的,由家长根据有关要求,及时提供相关证件信息用于比对。“随申办市民云”或“一网通办”网站中的电子证照与纸质证件可同等效力使用。
(一)7月4日—7月10日为本校第一批验证日。
(二)7月25日—7月26日为本校第二批验证日。
(三)经验证核实后,如适龄儿童的相关信息不符合本校招生入学条件,将不予录取。
六、咨询方式
学校网址:http://www.lxfx.pdedu.sh.cn/
学校微信公众号:上海立信会计金融学院附属学校
电子邮箱:lxfxdlgh@163.com
咨询电话:58343119
联系人:朱老师
| 立信会计金融学院附属学校[高行校区] | 高行镇 | 东高路751弄 | 东方城市华庭 | |
| 立信会计金融学院附属学校[高行校区] | 高行镇 | 东靖路626弄 | 浦江东旭公寓 | |
| 立信会计金融学院附属学校[高行校区] | 高行镇 | 东靖路669弄 | 浦江东旭公寓 | |
| 立信会计金融学院附属学校[高行校区] | 高行镇 | 莱阳路1443弄 | 浦江东旭公寓 | |
| 立信会计金融学院附属学校[高行校区] | 高行镇 | 高行镇周桥村中新队 |
2024年招生告示
ZHAO SHENG JIAN ZHANG
上海立信会计金融学院附属学校
01
证大校区
02
高行校区
2024 年招生告示(高行小学部)
03
东陆校区
2024 年招生告示(东陆小学部)
审核:党支部
以上内容来源于“上海立信会计金融学院附属学校”公众号

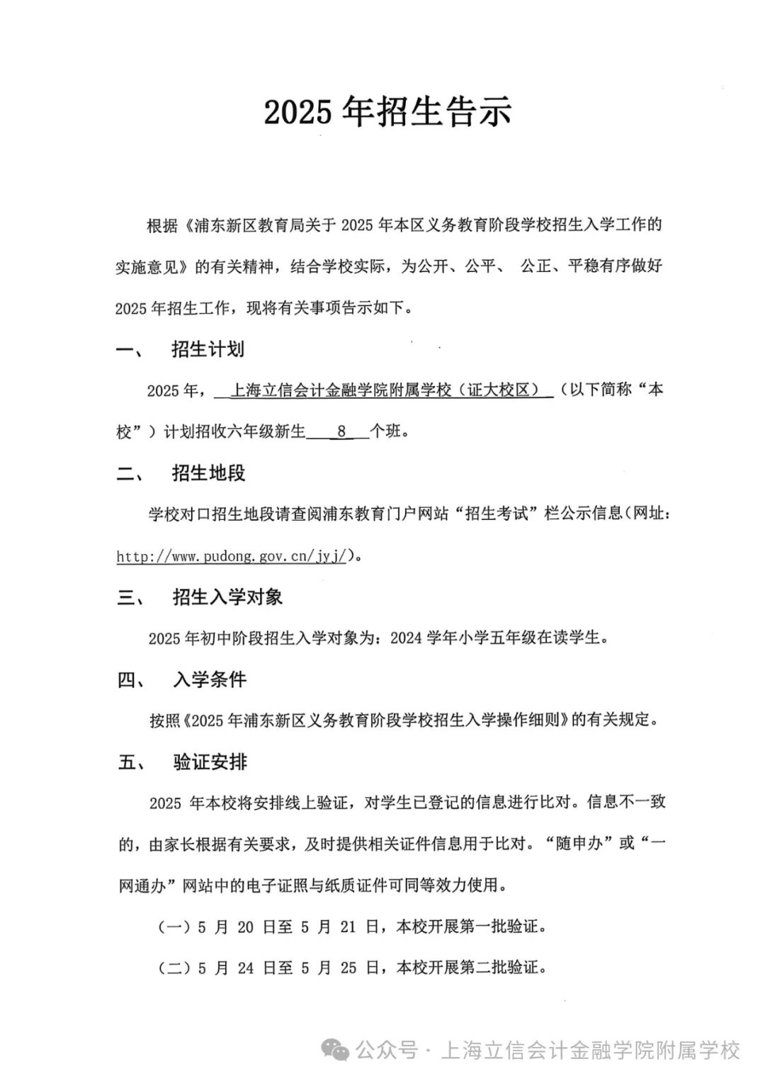
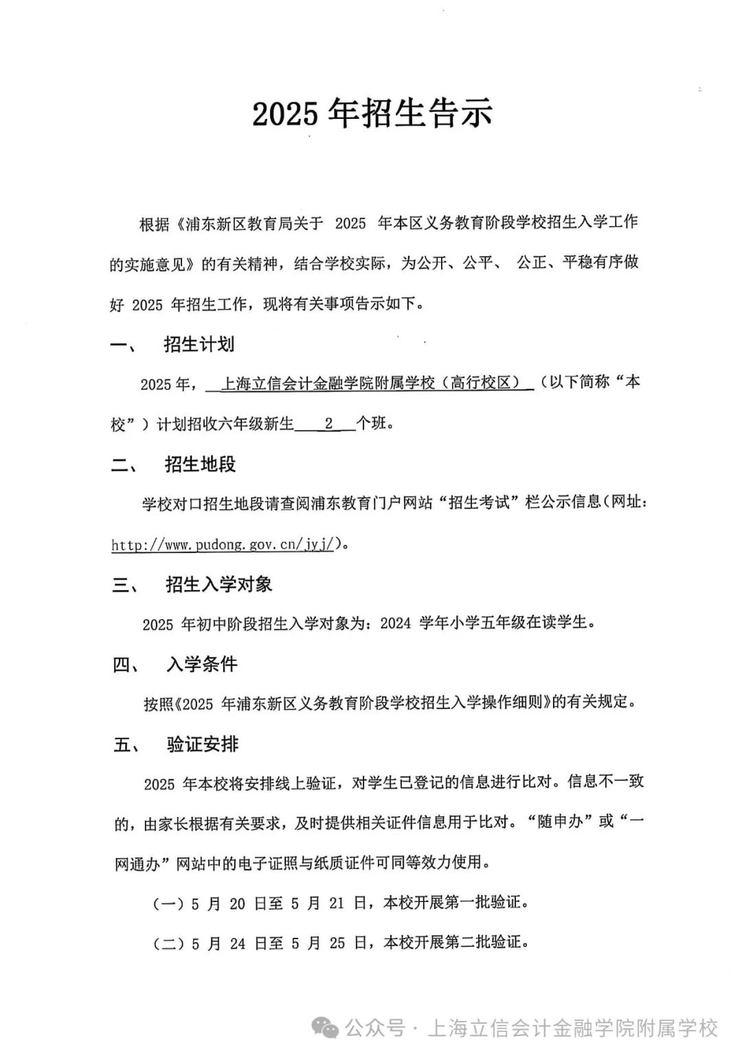
2025年招生告示
ZHAO SHENG GAO SHI
上海立信会计金融学院附属学校

证大校区





2025年招生告示(证大中学部)


高行校区





2025年招生告示(高行中学部)


2025年招生告示(高行小学部)


东陆校区





2025年招生告示(东陆小学部)




审核:党支部

声明:本文由上哪学团队(微信公众号ID: shangnaxue)原创整理制作,转载请注明来源和出处,否则追究法律责任。

意见反馈
返回顶部




