同济大学第二附属中学(初中部)
同济大学第二附属中学(高中部)
同济大学第二附属中学(高中部)
宜昌路550号
学校概况
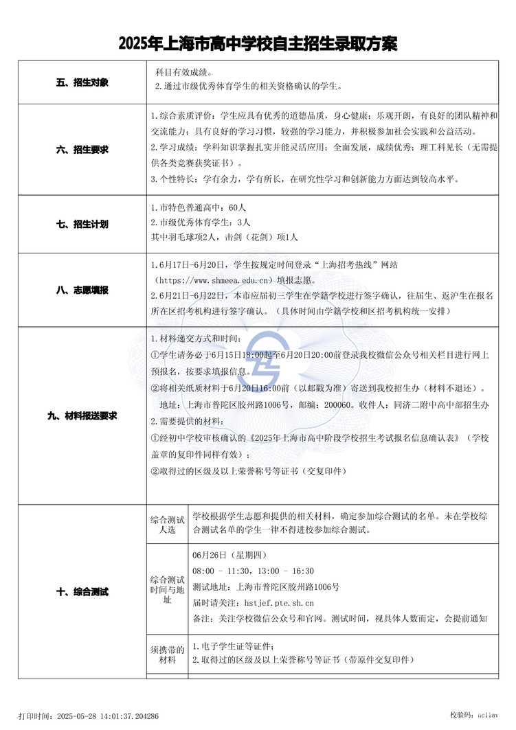
同济大学第二附属中学是由同济大学和普陀区政府于2002年合作创办的一所普通完中,2007年被评为普陀区实验性示范性高中,2014年入选上海市首批特色高中项目学校。2019年3月被上海市教委命名为“上海市特色普通高中学校”。 学校临靠美丽的苏州河畔,钟灵毓秀,现有宜昌路校区(高中部)和胶州路校区(初中部),建有教学楼、实验楼、艺体楼、科技楼、国际楼、图书馆、创新实验室等一流硬件设施。学校现有教学班级初中23个、高中16个,学生1300余人,教职工165人,其中党员教师92人,硕士、博士学历教师62人,高级教师42人,特级教师3人。 学校自创办以来始终坚持主动创新发展,依托同济,以创新求突破,以特色促发展,秉承“同舟共济、自强不息”的学校精神,践行“科技与人文和谐发展”的办学理念,以“特色化、优质化”为学校发展总目标,历时十年将一所基础薄弱的普通完中建设成一所普陀区优质教育资源学校,形成“尊重、平等、和谐、共享”的良好校风,让学生接受完整的知识、能力、人格教育的熏陶与锻造。

招生简章
同济大学第二附属中学2021年高中自主招生方案
一、招生计划
同济大学第二附属中学是上海市特色普通高中,现根据上海市教委《关于进一步规范2021年本市普通高中自主选拔工作的通知》的文件精神以及高中阶段招生考试工作的具体要求,在2021年面向全市招收自荐生,招生计划数为当年高一年级招生计划总数的20%。
二、招生对象
在初中阶段德智体美劳全面发展,身心健康,综合素质好,对理工有兴趣、有潜能的,符合中招报名条件的本市应届初三毕业生。
其中具备以下条件之一者优先录取:
1.初中阶段曾获得区级及以上级别“三好学生”、“优秀学生干部”等个人荣誉称号,或被评为区级及以上“小研究员”、“少年科学院小院士”等相关荣誉称号,或担任过区级及以上科技类学生社团组织主要负责人。
2.初中阶段具有参与区级及以上级别科技活动的经历,具备较强科学研究能力,曾参与过科技类项目研究并取得一定成果的。
3.初中阶段全面发展,综合素质较高,有志于探索理工类领域的学生。
三、招生办法及录取程序
1.校园开放日活动
我校将于3月27日至4月4日期间,开展线上“校园开放日”活动,具体网址为http://www.hstjef.pte.sh.cn。
2.志愿填报
符合上海市2021年中招报名条件且符合我校自荐条件的初中应届毕业生,请于5月9日10:00至11日10:00,登录“上海招考热线”网站(网址:www.shmeea.edu.cn.)进行 “自荐生” 网上志愿填报。
3.材料投递
(1)扫描右侧二维码,进行综合素质测试网上预报名。
(2)下载《2021年同济二附中高中自荐生信息登记表》(见附件)
2021年同济大学第二附属中学高中自荐生信息登记表.docx
(3)请将填好的登记表与经初中学校审核确认的《2021年上海市高中阶段学校招生考生报名信息表》(复印件有效),以及相关证明材料的复印件于2021年5月13日16:00前(以邮戳为准)寄送到我校招生办。地址:上海市普陀区宜昌路550号,邮编:200060。收件人:同济二附中高中部招生办。
4.现场确认
参加提前招生录取自荐的学生,必须于5月12 日10:00至5月13日16:00对网上填报的志愿在就读初中学校进行书面确认
5.面试通知
依据学生递交的材料及笔试等情况,由招生工作领导小组集体讨论,于5月20日前确定参加自荐生面试的学生名单,并以电话形式通知学生或家长。
6.综合面试
5月22或23日进行现场面试。面试学生需携带电子学生证或身份证及必要文具。
7.预录取名单确定
依据学生递交的材料以及学生的面试等情况,由招生工作领导小组集体讨论确定预录取名单。
8.网上签约
5月30日12:00至6月2日12:00通知自荐预录取学生到校在考试院指定网站进行网上签约(具体时间电话通知)。6月8日由市考试院公示提前招生预录取名单。
9.注意事项
被确定预录取的考生须参加2021年初中毕业统一学业考试,被我校预录取的考生,其成绩不得低于市统一划定的“提前招生录取”最低投档控制分数线,否则不予录取。
四、招生咨询
1.咨询电话: 021-62270051
2.学校官方网站: www.hstjef.pte.sh.cn
3.学校微信公众号二维码(如图)
4. 交通:地铁3、4、7号线镇坪路站,地铁7、13号线长寿路站、公交24路、36路、69路、743路等。
五、关于住宿
学校不提供住宿。
同济大学第二附属中学
2021年3月16日
同济大学第二附属中学
2021年高中阶段区级体育特长生招生工作方案
一.指导思想
同济大学第二附属中学系区体育传统项目学校,目前拥有区级体育特色项目:健美操、羽毛球、游泳。根据《上海市教育委员会关于2021年本市中等学校高中阶段考试招生工作的若干意见》(沪教委基〔2021〕8号)、《上海市教育委员会上海市体育局关于做好2021年本市普通高中学校招收体育特长生工作的通知》(沪教委体〔2021〕11号)、《2021年本区高中阶段体育、艺术特长生(区级)招生工作方案》(普教基〔2021〕7号)等文件精神,各招生学校市、区两级体育、艺术特长生招生总额控制在本年度招生计划总数的5%以内。为做好本校2021年高中阶段区级体育特长生招生工作,结合我校的实际情况,特制订2021年同济二附中高中阶段区级体育特长生招生办法。
二.组织机构
1. 领导小组
组 长:陆 杰
组 员:刘洁、车文波
2. 监督小组
组 长:吴振华
组 员:刘华芳、董亚男、周晓亮
3. 学校体育专家组
组 长:刘雪丽
组 员:王媛、闫傲、浦泳清、陈政、华中玫、祁梦佳
三.招生项目与计划
1.项目:健美操、羽毛球、游泳
2.人数:10人
四.招生对象与录取办法
1. 招生对象
符合2021年本市中招报名条件,愿意在高中阶段继续参加特长项目课余训练、赛事活动的本区考生,具备以下条件之一,可获得体育特长生报名资格:
(1)在近两年内荣获过全国、市教委、市体育局组织的体育比赛团体项目前八名的主力队员、个人项目前八名或区教育局、区体育局组织的体育比赛团体项目前二名的主力队员、个人项目前二名的学生。
(2)经区、校体育专家组体育专项考核认定的确有体育特长的学生。
2. 录取办法
根据学生体育竞赛的获奖级别与等第、学生专业测试和面试成绩、《成长记录册》记录的学习情况和其他表现情况综合评定,择优录取。
3. 降分录取说明
对获得资格的考生,可以享受降分录取。
(1)在近两年内荣获过全国、市教委、市体育局组织的体育比赛团体项目前八名的主力队员、个人项目前八名或区教育局、区体育局组织的体育比赛团体项目前二名的主力队员、个人项目前二名的本区高中阶段体育特长生,在2021年初中毕业生统一学业文化考试成绩基础上加15分,若达到本校在本区最低录取分数线,即可录取。
五.日程安排:
1. 4月6日前,学校制订体育特长生招生方案,明确招收项目、计划、招生办法等,经区教育局审核通过后,通过校园网向社会公示。
2. 4月9日前,拟参加体育特长生招生的学生到就读学校领取《2021年普陀区特长生信息表》(见附件,学校官网自行下载打印),一人一表一式三份,如实填写,由就读学校审核并加盖公章后,按照项目对口的原则统一送至我校。(地址:普陀区宜昌路550号,同济二附中招生办收。材料信封上请注明“高中体育特长生招生”)。报名截止时间:4月9日16点(以书面材料送达时间为准)。一生限投一校一项,否则视作放弃特长生招生。
3. 4月10日,学校进行资格审核,确定面试名单,并电话通知学生。
4. 4月12日,学校组织现场材料验证、面试和专业测试。
5. 4月13日,学校校务会议审核拟录取名单,并将通过拟录取学生汇总名单及相关证书复印件盖章报送至区教育行政部门。
6. 4月16日前,区体育特长生招生工作小组对上报材料进行审核,并于4月18日前组织区级统一测试(具体安排另行通知)。
7. 4月26日至4月30日,区教育局公示拟录取名单并报送区招办。经区体育特长生招生工作小组审核认定的拟录取体育特长生名单在其就读学校、招生学校、普陀教育网集中公示,公示完成后名单报送区招办。未经集中公示的特长生,招生学校一律不得以特长生的名义录取。
8. 5月下旬,填报志愿。拟录取的高中阶段体育特长生应单独填报特长生志愿表,并将招生学校填入一至十五志愿表栏内的第一志愿。就读学校及招生学校应及时告知学生及家长,如不将招生学校填入一至十五志愿表栏内的第一志愿,视为放弃录取。
9. 8月,完成高中阶段区级体育特长生录取工作。
六.专业测试与材料审核:
1. 测试时间与地点: 4月12日于同济大学第二附属中学宜昌路校区进行专业测试。
2. 测试内容:面试和专项技能测试(运动装备自备)
3. 材料审核:
测试时需带下列材料:
(1)学籍卡和户口本(原件、复印件2份)
(2)体育竞赛获奖证书(原件、复印件2份)。
(3)初二年级、初三年级成长册(原件、复印件1份)
学校地址:普陀区宜昌路550号
官网网址:www.hstjef.pte.sh.cn
学校官微:扫左侧二维码进入
咨询电话:021-62270051
同济大学第二附属中学
2021年4月6日
同济大学第二附属中学
2021年高中阶段区级体育特长生招生工作方案
一.指导思想
同济大学第二附属中学系区体育传统项目学校,目前拥有区级体育特色项目:健美操、羽毛球、游泳。根据《上海市教育委员会关于2021年本市中等学校高中阶段考试招生工作的若干意见》(沪教委基〔2021〕8号)、《上海市教育委员会上海市体育局关于做好2021年本市普通高中学校招收体育特长生工作的通知》(沪教委体〔2021〕11号)、《2021年本区高中阶段体育、艺术特长生(区级)招生工作方案》(普教基〔2021〕7号)等文件精神,各招生学校市、区两级体育、艺术特长生招生总额控制在本年度招生计划总数的5%以内。为做好本校2021年高中阶段区级体育特长生招生工作,结合我校的实际情况,特制订2021年同济二附中高中阶段区级体育特长生招生办法。
二.组织机构
1. 领导小组
组 长:陆 杰
组 员:刘洁、车文波
2. 监督小组
组 长:吴振华
组 员:刘华芳、董亚男、周晓亮
3. 学校体育专家组
组 长:刘雪丽
组 员:王媛、闫傲、浦泳清、陈政、华中玫、祁梦佳
三.招生项目与计划
1.项目:健美操、羽毛球、游泳
2.人数:10人
四.招生对象与录取办法
1. 招生对象
符合2021年本市中招报名条件,愿意在高中阶段继续参加特长项目课余训练、赛事活动的本区考生,具备以下条件之一,可获得体育特长生报名资格:
(1)在近两年内荣获过全国、市教委、市体育局组织的体育比赛团体项目前八名的主力队员、个人项目前八名或区教育局、区体育局组织的体育比赛团体项目前二名的主力队员、个人项目前二名的学生。
(2)经区、校体育专家组体育专项考核认定的确有体育特长的学生。
2. 录取办法
根据学生体育竞赛的获奖级别与等第、学生专业测试和面试成绩、《成长记录册》记录的学习情况和其他表现情况综合评定,择优录取。
3. 降分录取说明
对获得资格的考生,可以享受降分录取。
(1)在近两年内荣获过全国、市教委、市体育局组织的体育比赛团体项目前八名的主力队员、个人项目前八名或区教育局、区体育局组织的体育比赛团体项目前二名的主力队员、个人项目前二名的本区高中阶段体育特长生,在2021年初中毕业生统一学业文化考试成绩基础上加15分,若达到本校在本区最低录取分数线,即可录取。
五.日程安排:
1. 4月6日前,学校制订体育特长生招生方案,明确招收项目、计划、招生办法等,经区教育局审核通过后,通过校园网向社会公示。
2. 4月9日前,拟参加体育特长生招生的学生到就读学校领取《2021年普陀区特长生信息表》(见附件,学校官网自行下载打印),一人一表一式三份,如实填写,由就读学校审核并加盖公章后,按照项目对口的原则统一送至我校。(地址:普陀区宜昌路550号,同济二附中招生办收。材料信封上请注明“高中体育特长生招生”)。报名截止时间:4月9日16点(以书面材料送达时间为准)。一生限投一校一项,否则视作放弃特长生招生。
3. 4月10日,学校进行资格审核,确定面试名单,并电话通知学生。
4. 4月12日,学校组织现场材料验证、面试和专业测试。
5. 4月13日,学校校务会议审核拟录取名单,并将通过拟录取学生汇总名单及相关证书复印件盖章报送至区教育行政部门。
6. 4月16日前,区体育特长生招生工作小组对上报材料进行审核,并于4月18日前组织区级统一测试(具体安排另行通知)。
7. 4月26日至4月30日,区教育局公示拟录取名单并报送区招办。经区体育特长生招生工作小组审核认定的拟录取体育特长生名单在其就读学校、招生学校、普陀教育网集中公示,公示完成后名单报送区招办。未经集中公示的特长生,招生学校一律不得以特长生的名义录取。
8. 5月下旬,填报志愿。拟录取的高中阶段体育特长生应单独填报特长生志愿表,并将招生学校填入一至十五志愿表栏内的第一志愿。就读学校及招生学校应及时告知学生及家长,如不将招生学校填入一至十五志愿表栏内的第一志愿,视为放弃录取。
9. 8月,完成高中阶段区级体育特长生录取工作。
六.专业测试与材料审核:
1. 测试时间与地点: 4月12日于同济大学第二附属中学宜昌路校区进行专业测试。
2. 测试内容:面试和专项技能测试(运动装备自备)
3. 材料审核:
测试时需带下列材料:
(1)学籍卡和户口本(原件、复印件2份)
(2)体育竞赛获奖证书(原件、复印件2份)。
(3)初二年级、初三年级成长册(原件、复印件1份)
学校地址:普陀区宜昌路550号
官网网址:www.hstjef.pte.sh.cn
学校官微:扫左侧二维码进入
咨询电话:021-62270051
同济大学第二附属中学
2021年4月6日
声明:本文由上哪学团队(微信公众号ID: shangnaxue)原创整理制作,转载请注明来源和出处,否则追究法律责任。

意见反馈
返回顶部




